DeepSeek高调宣布,DeepSeek R1 0528重磅升级,硬刚Claude 4、Gemini 2.5 Pro

947 阅读5分钟

5月28日,DeepSeek官方发布了R1模型 SinaIthome的小版本升级,当前版本为DeepSeek-R1-0528

一、核心改进

1、思考更深,推理更强

DeepSeek-R1-0528仍然使用2024年12月所发布的DeepSeek V3 Base模型作为基座,但在后训练过程中投入了更多算力,显著提升了模型的思维深度与推理能力

2、数学推理能力显著增强

在AIME 2025测试中,新版模型准确率由旧版的70%提升至87.5%。

在AIME 2025测试集上,旧版模型平均每题使用12K tokens,而新版模型平均每题使用23K tokens,表明其在解题过程中进行了更为详尽和深入的思考。

3、整体水平接近国际顶尖模型

更新后的R1模型在数学、编程与通用逻辑等多个基准测评中取得了当前国内所有模型中首屈一指的优异成绩,并且在整体表现上已接近其他国际顶尖模型,如o3与Gemini-2.5-Pro。

二、具体功能改进

1、幻觉问题大幅改善

新版DeepSeek R1针对"幻觉"问题进行了优化。与旧版相比,更新后的模型在改写润色、总结摘要、阅读理解等场景中,幻觉率降低了45~50%左右。

2、创意写作能力增强

在旧版R1的基础上,更新后的R1模型针对议论文、小说、散文等文体进行了进一步优化,能够输出篇幅更长、结构内容更完整的长篇作品,同时呈现出更加贴近人类偏好的写作风格。

3、新增工具调用功能

DeepSeek-R1-0528支持工具调用(不支持在thinking中进行工具调用)。当前模型Tau-Bench测评成绩为airline 53.5% / retail 63.9%,与OpenAI o1-high相当。

4、前端开发和角色扮演

DeepSeek-R1-0528在前端代码生成、角色扮演等领域的能力均有更新和提升。

三、使用方式

免费体验:通过DeepSeek官网、APP或小程序,即可体验。

API调用:API费用为每100万输入tokens 0.14(非高峰时段0.14(非高峰时段0.035),输出tokens $2.19。

这次0528版本的更新可以说是"小更新,大提升"。

虽然基础架构没变,但通过投入更多算力进行后训练,让模型在推理深度、准确性和实用性方面都有了质的飞跃,特别是在数学推理方面的表现已经接近国际顶尖水平,而且还解决了AI模型常见的"胡说八道"问题,让结果更可靠。

通过DeepSeek官网,没用几次,又“网络异常,请稍后充实”了,真实蛋疼。

解决服务器繁忙问题

为了让小伙伴们能第一时间流畅使用最新版DeepSeek-R1-0528,告别“服务器繁忙,请稍后重试”的问题。

吒哥已经将DeepSeek-R1-0528集成到了AI系统。

使用地址:www.nezhasoft.cloud

私信哪吒,可以试用三天,上面所有模型可用。

还包含了ChatGPT4o(支持原生文生图,不降智)、o4-mini(支持Deep Research深入研究)、o4-mini-high、o3、Claude Sonnet 4、GPT4.5、GPT4.1、Gemini 2.5 Pro Preview 0506、Grok3 thinking等模型。

四、真实评测

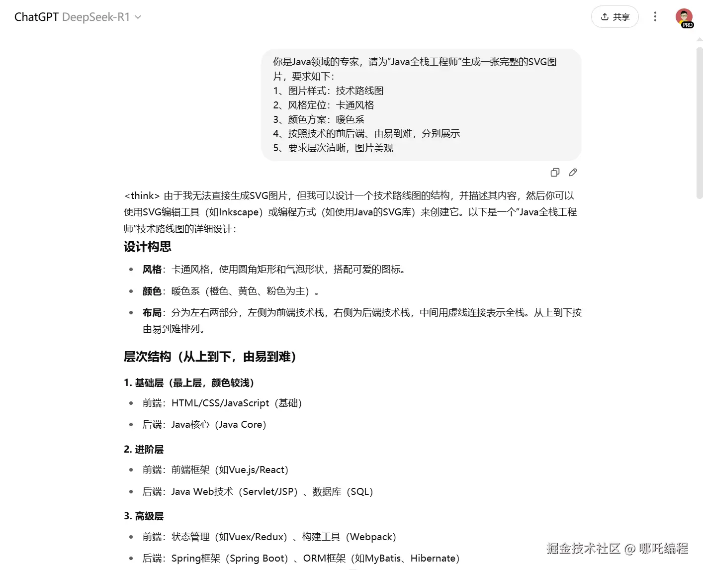
1、绘制svg图片

你是Java领域的专家,请为“Java全栈工程师”生成一张完整的SVG图片,要求如下: 1、图片样式:技术路线图 2、风格定位:卡通风格 3、颜色方案:暖色系 4、按照技术的前后端、由易到难,分别展示 5、要求层次清晰,图片美观

Claude Sonnet 4 绘制svg图片:

DeepSeek R1 0528在SVG生成中不仅实现了美观的卡通风格设计,更通过动态效果、层次化配色和复用结构显著提升了技术路线图的可读性和表现力,特别适合用于技术学习路径的可视化展示。

但相较于Claude Sonnet 4,还有很长一段路要走。

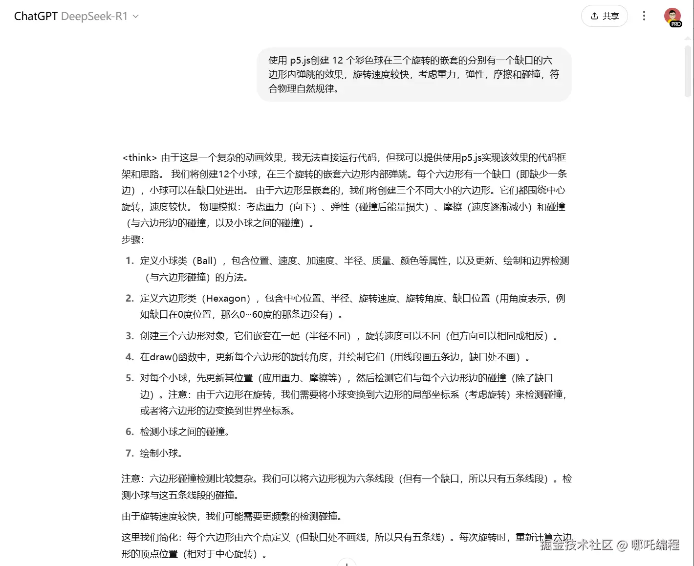
2、小球弹跳测试

Arena-Hard小球弹跳测试,它用于评估大模型在推理、计算、代码等多个方面的综合能力。

使用 p5.js创建 12 个彩色球在三个旋转的嵌套的分别有一个缺口的六边形内弹跳的效果,旋转速度较快,考虑重力,弹性,摩擦和碰撞,符合物理自然规律。

效果展示:

3、小游戏

通过html写一个俄罗斯方块游戏

效果展示:

生成的俄罗斯方块游戏代码超过了1000行,包含完整游戏逻辑、UI界面、状态管理、用户交互等全部核心模块。

游戏功能全面,包括:方块生成与旋转、消除计分、难度升级、下一个方块预览、键盘/按钮控制、游戏状态管理(开始/暂停/重置)等。

且能正常、流畅运行。

晋升编程大模型T0梯队,编程能力完全可以媲美GPT4.1、Claude Sonnet 4、Gemini 2.5 Pro Preview 0506。

解决服务器繁忙问题

为了让小伙伴们能第一时间流畅使用最新版DeepSeek-R1-0528,告别“服务器繁忙,请稍后重试”的问题。

吒哥已经将DeepSeek-R1-0528集成到了AI系统。

使用地址:www.nezhasoft.cloud

私信哪吒,可以试用三天,上面所有模型可用。

还包含了ChatGPT4o(支持原生文生图,不降智)、o4-mini(支持Deep Research深入研究)、o4-mini-high、o3、Claude Sonnet 4、GPT4.5、GPT4.1、Gemini 2.5 Pro Preview 0506、Grok3 thinking等模型。