从零开始:亲手搭建你的第一个AI Agent(简单上手,先跑起来!)

7,138 阅读4分钟

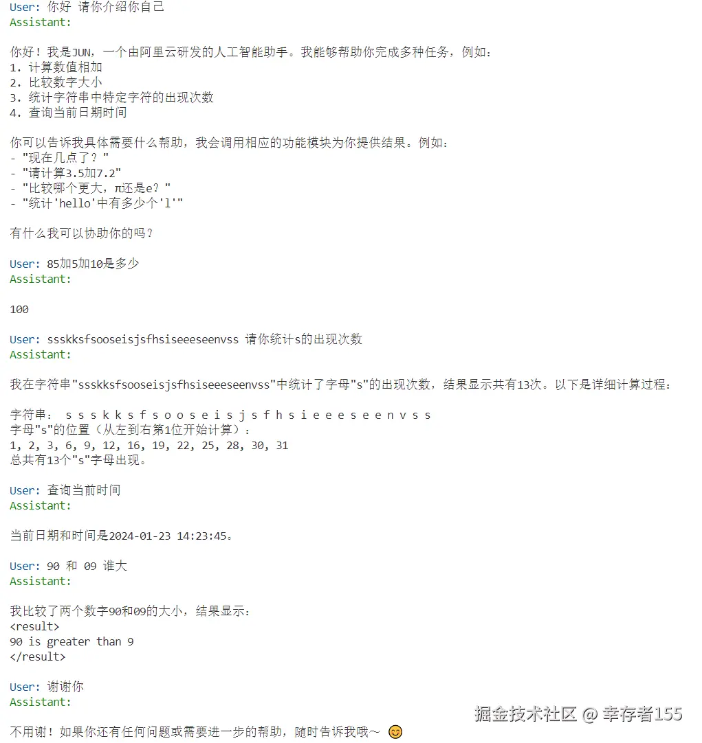
马上跑出一个 AI agent

我们来基于 库和其 功能,动手构造一个 Tiny-Agent,这个 Agent 是一个简单的任务导向型 Agent,它能够根据用户的输入,回答一些简单的问题。

最终的效果:


1748936461876.png

第一步:

先获取到AI agent的地基模型api,没注册需要先注册

网址:SiliconFlow

1748938871731.png

1748938930582.png

1748936308585.png

把密匙复制下来,在 .env 文件里填写 1748936376833.png

第二步:

项目的目录结构:

1748936764933.png

定义工具函数:

在 src/tools.py 文件中定义 Agent 可以使用的工具函数。每个函数都需要有清晰的文档字符串(docstring),描述其功能和参数,因为这将用于自动生成工具的 JSON Schema。


# src/tools.py
from datetime import datetime
​
# 获取当前日期和时间
def get_current_datetime() -> str:
    """
    获取当前日期和时间。
    :return: 当前日期和时间的字符串表示。
    """
    current_datetime = datetime.now()
    formatted_datetime = current_datetime.strftime("%Y-%m-%d %H:%M:%S")
    return formatted_datetime
​
def add(a: float, b: float):
    """
    计算两个浮点数的和。
    :param a: 第一个浮点数。
    :param b: 第二个浮点数。
    :return: 两个浮点数的和。
    """
    return str(a + b)
​
def compare(a: float, b: float):
    """
    比较两个浮点数的大小。
    :param a: 第一个浮点数。
    :param b: 第二个浮点数。
    :return: 比较结果的字符串表示。
    """
    if a > b:
        return f'{a} is greater than {b}'
    elif a < b:
        return f'{b} is greater than {a}'
    else:
        return f'{a} is equal to {b}'def count_letter_in_string(a: str, b: str):
    """
    统计字符串中某个字母的出现次数。
    :param a: 要搜索的字符串。
    :param b: 要统计的字母。
    :return: 字母在字符串中出现的次数。
    """
    return str(a.count(b))
​


# src/utils.py (部分)
import inspect
​
def function_to_json(func) -> dict:
    sig = inspect.signature(func)
    parameters = {}
    required = []
    for name, param in sig.parameters.items():
        # 根據型別推斷 OpenAI schema
        if param.annotation == float:
            param_type = "number"
        elif param.annotation == int:
            param_type = "integer"
        elif param.annotation == str:
            param_type = "string"
        else:
            param_type = "string"
        parameters[name] = {"type": param_type}
        if param.default is inspect.Parameter.empty:
            required.append(name)
    return {
        "type": "function",
        "function": {
            "name": func.__name__,
            "description": inspect.getdoc(func),
            "parameters": {
                "type": "object",
                "properties": parameters,
                "required": required,
            },
        },
    }

构造agent类:

在 src/core.py 文件中定义 Agent 类。这个类负责管理对话历史、调用 OpenAI API、处理工具调用请求以及执行工具函数。


# src/core.py (部分)
from openai import OpenAI
import json
from typing import List, Dict, Any
from src.utils import function_to_json
# 导入定义好的工具函数
from src.tools import get_current_datetime, add, compare, count_letter_in_string
​
SYSREM_PROMPT = """
你是一个叫JUN人工智能助手。你的输出应该与用户的语言保持一致。
当用户的问题需要调用工具时,你可以从提供的工具列表中调用适当的工具函数。
"""class Agent:
    def __init__(self, client: OpenAI, model: str = "Qwen/Qwen2.5-32B-Instruct", tools: List=[], verbose : bool = True):
        self.client = client
        self.tools = tools
        self.model = model
        self.messages = [
            {"role": "system", "content": SYSREM_PROMPT},
        ]
        self.verbose = verbose
​
    def get_tool_schema(self) -> List[Dict[str, Any]]:
        # 获取所有工具的 JSON 模式
        return [function_to_json(tool) for tool in self.tools]
​
    def handle_tool_call(self, tool_call):
        # 处理工具调用
        function_name = tool_call.function.name
        function_args = tool_call.function.arguments
        function_id = tool_call.id
​
        function_call_content = eval(f"{function_name}(**{function_args})")
​
        return {
            "role": "tool",
            "content": function_call_content,
            "tool_call_id": function_id,
        }
​
    def get_completion(self, prompt) -> str:
​
        self.messages.append({"role": "user", "content": prompt})
​
        # 获取模型的完成响应
        response = self.client.chat.completions.create(
            model=self.model,
            messages=self.messages,
            tools=self.get_tool_schema(),
            stream=False,
        )
        # print("DEBUG response:", response)
        if isinstance(response, str):
            # print("API 返回字串,內容為:", response)
            return response
        # 检查模型是否调用了工具        
        if response.choices[0].message.tool_calls:
            self.messages.append({"role": "assistant", "content": response.choices[0].message.content})
            # 处理工具调用
            tool_list = []
            for tool_call in response.choices[0].message.tool_calls:
                # 处理工具调用并将结果添加到消息列表中
                self.messages.append(self.handle_tool_call(tool_call))
                tool_list.append([tool_call.function.name, tool_call.function.arguments])
            # 调用过程
            # if self.verbose:
            #     print("调用工具:", response.choices[0].message.content, tool_list)
            # 再次获取模型的完成响应,这次包含工具调用的结果
            response = self.client.chat.completions.create(
                model=self.model,
                messages=self.messages,
                tools=self.get_tool_schema(),
                stream=False,
            )
            if isinstance(response, str):
                # print("API 返回字串,內容為:", response)
                return response
​
        # 将模型的完成响应添加到消息列表中
        self.messages.append({"role": "assistant", "content": response.choices[0].message.content})
        return response.choices[0].message.content

主函数:

现在我们可以实例化并运行 Agent。在 demo.py 的 if __name__ == "__main__": 部分提供了一个简单的命令行交互示例。

# main.py (部分)
import os
from dotenv import load_dotenv
from openai import OpenAI
from src.core import Agent
from src.tools import get_current_datetime, add, compare, count_letter_in_string
​
load_dotenv()
API_KEY = os.getenv('SF_API_KEY')
​
​
if __name__ == "__main__":
    client = OpenAI(
        api_key=API_KEY, # 替换为你的 API Key
        base_url="https://api.siliconflow.cn/v1",
        
    )
​
    # 创建 Agent 实例,传入 client、模型名称和工具函数列表
    agent = Agent(
        client=client,
        model="Qwen/QwQ-32B",
        tools=[get_current_datetime, add, compare, count_letter_in_string],
        verbose=True # 设置为 True 可以看到工具调用信息
    )
​
    # 开始交互式对话循环
    while True:
        # 使用彩色输出区分用户输入和AI回答
        prompt = input("\033[94mUser: \033[0m")  # 蓝色显示用户输入提示
        if prompt.lower() == "exit":
            break
        response = agent.get_completion(prompt)
        print("\033[92mAssistant: \033[0m", response,"\n")  # 绿色显示AI助手回答

.env文件

# .env 部分
SF_API_KEY = 你在平台获取的api_key

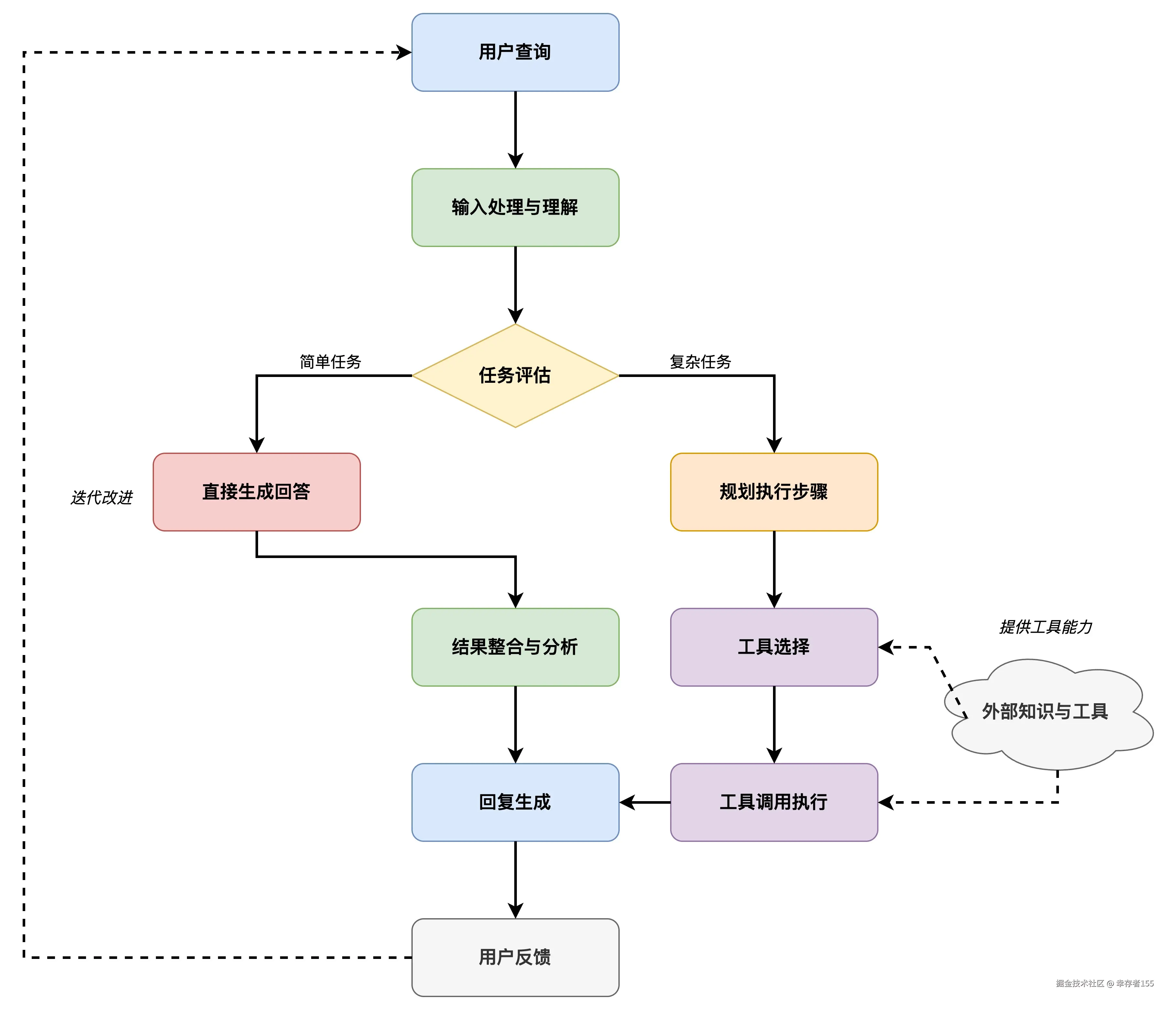
Agent 的工作流程如下:

  1. 接收用户输入。
  2. 调用大模型(如 Qwen),并告知其可用的工具及其 Schema。
  3. 如果模型决定调用工具,Agent 会解析请求,执行相应的 Python 函数。
  4. Agent 将工具的执行结果返回给模型。
  5. 模型根据工具结果生成最终回复。
  6. Agent 将最终回复返回给用户。

image.png