做「长期主义者」的技术人们

671 阅读9分钟

作者:京东零售

在技术发展的浪潮中,有人辗转风口,有人深耕沉淀。我们邀请到三位京东零售技术专家——他们以年为刻度,诠释了什么是技术的长期主义。

从初入京东时的探索者,到独当一面的领航者,他们在技术攻坚的浪潮中披荆斩棘,也在创新探索的迷雾里反复雕琢验证。

他们的故事里,没有一蹴而就的捷径,只有持续迭代的韧性;没有纸上谈兵的空想,只有扎根业务的务实。

走近他们,感受技术长期主义的真实力量。




深耕一域 厚积薄发,在时间复利中见证质变



「每天有上亿件商品通过我们的算法流转,让我真正感受到了技术的力量」



深耕供应链技术领域多年,我负责选品、定价、库存、履约等全链路算法优化,通过算法驱动实现供应链效率的突破性提升。在动态复杂的供应链环境中,我们始终聚焦于突破技术落地的"最后一公里"难题——将前沿算法与业务场景深度融合,实现从学术研究到产业应用的跨越式突破。

近年来,我们持续优化供应链各个环节,布局各类技术能力,从仓库布局、销量预测、补货决策、库存调拨到定价策略,希望将最尖端的算法真正落地到实际业务中。

为了让业务更好地理解预测销量,我们提出了可解释性预测框架,预测日常能卖多少、促销能卖多少、季节因素影响多少,从“人算”到“AI算” ,大幅改善预测准确率的同时让预测结果更好理解。针对复杂的价格场景,设计了“商品匹配召回判别模型”,能自动匹配最优价格策略,提升定价的自动化率。

结合行业发展趋势,今年团队自研首个十亿级时序大模型,做到行业SOTA,大幅提高预测准确度,在2万个商品上输出预测进行自动化补货。



时序大模型技术方案

这些突破性成果为供应链系统安装了一个“超级智能大脑”,相关研究在Management Science, Production and Operations Management Society (POMS), Manufacturing & Service Operations Management (M&SOM)等发表多篇论文,并获得多项行业奖项,从INFORMS Franz Edelman finalist到Gartner技术创新奖、INFORMS Daniel H. Wagner Prize以及INFORMS Prize等行业奖项,多个奖项为亚洲企业首次获奖。



【长期主义方法论】

1、在技术实践中,“简单”往往是最难实现的。一个看似简单的理念,落地时却需要解决认知差异、技术效果验证、业务适配等一系列挑战。但正是这种坚持——用创新性技术将核心理念做到极致简化,才能构建出真正可持续的系统能力。 我会带着团队在顶级会议发表论文,联合申报行业奖项,通过技术分享和行业认可激发团队的创新热情与荣誉感。

2、做技术需要对自己从事的业务领域场景和数据保持很高的敏感度。技术的价值不在于短期优化,而在于持续构建简单、可扩展、业务适配的能力。早期我会研读顶会论文、构建自己的知识图谱,现在更多是借助AI深度挖掘知识。在复杂业务数据中验证出创新技术路径时,正是驱动技术人持续创新的核心动力。




技术和场景都会过时,唯有解决问题的思维永远保值



「在不断的实验和验证中,我也拥有了在混沌中建立秩序的能力。不惧怕技术创新带来的不确定性,在无人区依然保持技术探索的锐气。」



电商广告系统的核心任务之一是用户行为预测,入职以来,我一直从事广告预测模型的优化升级。由于电商数据的稀疏特性,电商预估模型也具备典型的稀疏设计。近年来,传统的深度稀疏模型已经进入瓶颈,稀疏大模型是成为新的技术升级方向,但概率预估与生成式模型的差异,以及工业级的高请求、低延迟要求,使升级充满挑战。

在零售电商的场景下,关键要解决:找到适合的尺度规律 Scaling Law 来指导升级,同时满足落地时的耗时约束。这既需要更强大的引擎设计,又要确保实际业务中的高效运行。

通过大量的实验和设计,我发现不同于生成式模型的传统规律,稀疏模型尺度规律的核心因子由数据量、稠密参数量、稀疏参数量组成。当三个要素保持最优配比时,模型性能持续提升,否则会出现因子在增加但模型效果卡在瓶颈的“效果平台效应”。

基于此规律,我们构建了完整的模型升级路线图,为行业提供了可复用的技术范式。

单纯的参数规模增长边际收益递减 数据/算力/参数精细化协同实现收益的涌现

模型升级路线图



在落地实践方面,我在训练效率上提出样本知识遗传学习,同时引入课程式学习方法,大幅减少模型训练时间。在推理系统上,为模型中每一个参数引入“计算周期”的概念,通过精细化的算力部署,大幅减少系统串行耗时的增长。

稀疏大模型项目上线后,预估模型的精度显著优化,商品的推荐准确度和商家的营销效率大幅提升。我们用理论创新解决现实问题,用技术突破创造商业价值,用范式输出推动行业进步



【长期主义方法论】

1、技术创新的初期往往依赖"魔法",比如那些说不清原理但能短期提升指标的技巧。然而,长期发展必须完成从魔法到逻辑的转变,通过系统实验将黑箱效果转化为可解释的规律。这一过程需要持续投入研究时间,避免积累技术债,也能使创新从偶然走向必然。

2、在技术工作的初期,我往往会从一个个具体的问题点切入,比如优化某个算法的性能、解决特定的技术难题等。这些具体的技术点是技术创新的起点,也是解决实际问题的关键。随着项目的推进和技术的发展,更重要的是将这些点串联起来,构建成一个完整的技术架构。从技术点到技术架构思维的切换能够为落地的成功率带来质变。




七年坚守,一个技术选择的长期验证







「真正的技术突破需要长期主义的定力」



Taro 是由京东发起的开放式跨端跨框架解决方案,支持以 Web 的开发范式来实现小程序、H5、原生 APP 的跨端统一开发,从18年开源至今,在 GitHub 已累计获得 36,000+ Stars。作为跨端解决方案,Taro显著降低了多端开发的学习门槛和工程复杂度。

作为Taro项目的核心开发者,我有幸见证了这个方案从诞生到成熟的完整历程。近两年,我们成功将其从小程序/H5开发工具升级为覆盖Android/iOS/鸿蒙/小程序/H5多端的全场景解决方案。这一蜕变既源于我们对跨端技术路线的坚持,更得益于对鸿蒙生态的前瞻布局。

页面级跨端方案整体分为 WebOnNative 和 NativeOnNative 两大开发范式,在京东的技术实践中,我始终选择Web技术路线。Web开发具有学习曲线平缓、生态成熟等优势,但其性能瓶颈和多端展示一致性始终是亟待突破的技术难点。为此,我们提出了 “保留Web开发体验,提供媲美Native性能” 的技术目标。

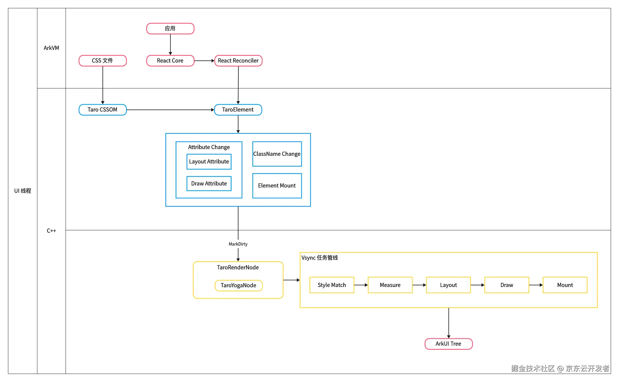
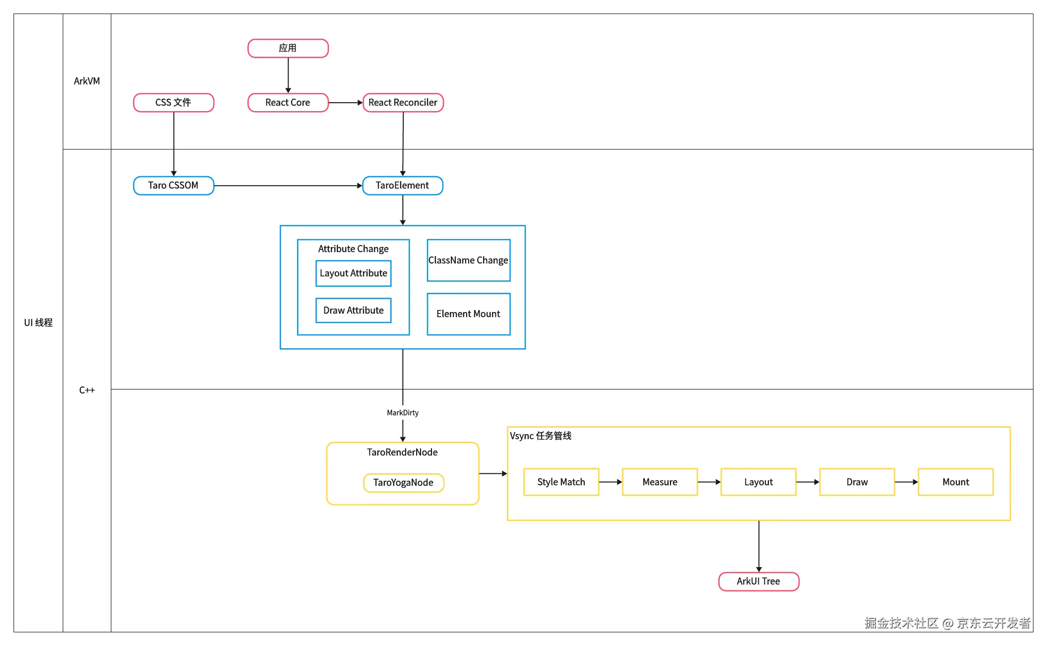
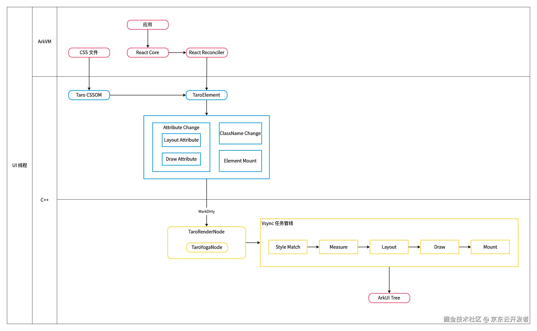
为解决性能问题,我们打造了 Taro 一体化跨端架构,建设框架容器一体化解决方案,实现开发高性能跨端原生应用。这个方案很巧妙,在各平台上能统一实现相同的开发标准,用 C++ 打造跨平台的组件框架确保显示一致性,同时将代码执行尽量放在 C++ 层面提升性能。这样开发者就能专注于业务逻辑,而不必担心平台差异带来的问题。



Taro on Harmony 技术方案架构



这套架构率先在鸿蒙生态完成验证,不仅保持了Web开发的高效特性,更实现了与原生应用比肩的性能表现。今年,我们也正式开源了Taro on Harmony C-API 版本,为鸿蒙应用生态的丰富注入强大的动力。

七年来,市场涌现过各种跨端方案,我们的坚持最终在鸿蒙等新兴领域获得回报。在开源的道路上,我们既是贡献者,也是受益者,开源创造的价值远超越了代码本身,这种"利他即利己"的精神,让我的工作有了技术普惠的社会意义。



【长期主义方法论】

1、保持技术敏感度上,我总结了三个关键:一是实践固化,通过真实项目应用技术,形成可复用的知识库。二是体系构建,通过写作和分享梳理系统性认知。三是持续进化,保持对AI等趋势的敏锐度,避免认知钝化。技术人的核心竞争力源于对方向的坚守、对生态的理解,以及对自我迭代的终身投入。

2、优秀的技术方案必须与业务需求深度结合。一方面确保技术方案的易用性和稳定性,另一方面,要保持技术的前瞻性,为未来的业务扩展预留空间。真正的技术价值,不在于单纯的先进性,而在于能否精准支撑业务发展,并在长期演进中持续创造价值。