本尊来!网易灰度发布系统揭秘:一天300次上线是怎么实现的?

9,806 阅读3分钟

你可能听过“网易每天上线几百次”, 但你是否知道:99%的发布都不是全量,而是按灰度批次推进

今天从代码 + 场景双视角,拆解网易灰度发布的完整实现逻辑,让你真正搞懂:

  • 发布是怎么分用户、分地域、分时间段的
  • 如何回滚不影响线上用户
  • 甚至如何模拟真实用户流量进行 A/B 实验

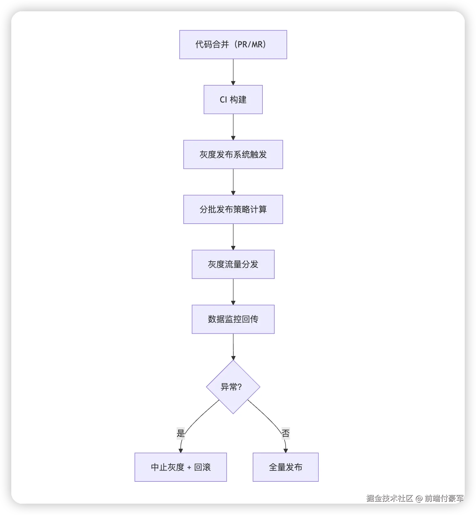
一、网易灰度系统整体架构图(简化)

image.png

二、核心策略算法:如何选择灰度用户?

网易内部灰度用户分流引擎大致是这样:

interface User {
  uid: string
  region: string // 地域
  isVip: boolean
  loginTime: number // 最近登录时间
}

// 灰度策略配置
const strategy = {
  percent: 10,              // 灰度比例
  regionInclude: ['华南'],  // 地域包含
  vipOnly: true             // 只投放给 VIP
}

// 筛选函数
function filterUsers(users: User[], strategy) {
  const filtered = users.filter(u =>
    (!strategy.regionInclude || strategy.regionInclude.includes(u.region)) &&
    (!strategy.vipOnly || u.isVip)
  )
  const count = Math.floor((strategy.percent / 100) * filtered.length)
  return filtered.slice(0, count)
}

三、实际运行结果展示(模拟环境)

const users: User[] = Array.from({ length: 1000 }, (_, i) => ({
  uid: `U${i}`,
  region: ['华南', '华北', '华东'][i % 3],
  isVip: i % 2 === 0,
  loginTime: Date.now() - i * 10000,
}))

const selected = filterUsers(users, strategy)

console.log('灰度命中用户数:', selected.length)
console.log('前5个用户:', selected.slice(0, 5))

✅ 输出示例:

灰度命中用户数: 166
前5个用户: [
  { uid: 'U0', region: '华南', isVip: true, loginTime: 1717288879181 },
  { uid: 'U6', region: '华南', isVip: true, loginTime: 1717288819181 },
  { uid: 'U12', region: '华南', isVip: true, loginTime: 1717288759181 },
  ...
]

四、网易如何触发灰度?手动?自动?答案是:多触发源 + 策略组合

  1. ✅ 手动控制(管理员控制台)
  2. ✅ CI/CD 自动触发(合并主干自动上线)
  3. ✅ 实验平台触发(A/B 实验验证新功能)

示例:CI/CD 触发部署的逻辑(伪代码):

// Jenkinsfile 中执行灰度命令
steps {
  script {
    sh 'node deploy.js --env=prod --gray=10%'
  }
}

五、监控数据如何决定“是否继续灰度”?

网易内部有自动指标监控,如:

指标名作用阈值
error_rate错误率异常自动中止>0.05
api_delay接口响应时间>300ms
login_success_ratio登录成功率<0.95

代码示例(灰度中控系统伪代码):

if (metrics.error_rate > 0.05 || metrics.login_success_ratio < 0.95) {
  graySystem.stopDeployment()
  graySystem.rollback()
  console.log('灰度异常,中止并回滚')
} else {
  graySystem.continue()
}

六、网易的灰度回滚机制非常丝滑,为什么?

他们采用了 “金丝雀版本+热切流量+自动恢复” 策略:

graySystem.deploy(version: '1.2.3', tag: 'canary')
// graySystem.rollback() 会回到上一个 tag=stable 的版本

而且每次发布都会打上 Git tag,并记录环境信息,回滚只需1行命令:

gray rollback --env prod --tag stable

七、你能学到什么?(总结)

  • 灰度不等于“发布慢一点”,而是可控可观测的发布策略
  • 用户维度灰度筛选逻辑要尽量结构化,避免硬编码
  • 数据指标必须“事前定义”,不能出了问题再想怎么止损
  • 所有灰度发布必须可回滚

彩蛋:

“上线不是勇气的象征,而是风控能力的体现。”