免费SSL证书VS付费SSL证书?如何选择?

106 阅读3分钟

wechat_2025-05-27_092041_463.png

免费SSL证书与付费SSL证书的对比及选择建议

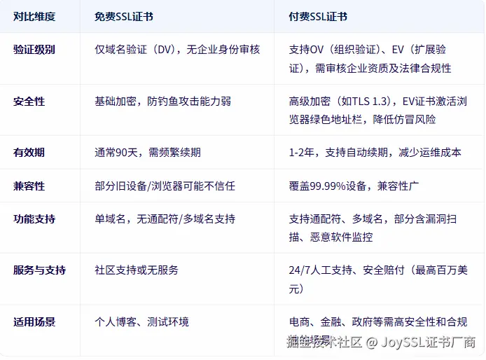
一、核心区别对比

wechat_2025-05-27_091531_703.png

二、如何选择?

1.个人网站/小型博客

场景:预算有限,不涉及敏感数据(如用户登录、支付)。

建议:选择免费SSL证书(有效期三个月)或者DV证书(有效期一年),定期更新并关注兼容性。

注意:避免在免费证书上处理敏感信息,以防验证不足导致用户信任度下降。

2.中小企业官网

场景:需基础加密,但希望提升品牌形象。

建议:选择基础OV证书,平衡成本与安全性。

优势:OV证书验证企业身份,浏览器地址栏显示企业名称,增强信任。

3.电商/金融/高敏感平台

场景:涉及用户隐私、交易数据,需严格合规。

建议:选择EV证书或含WAF、漏洞扫描的套餐。

核心价值:EV证书激活绿色地址栏,显示企业名称,结合专业安全服务,全面降低风险。

4.多域名/子域名管理

场景:需保护多个子域名或独立域名。

建议:付费通配符证书或多域名证书,覆盖所有子域名,简化管理。

优势:单个证书管理所有域名,长期成本低于多个单域名证书。

SSL证书申请 SSL证书-JoySSL 注册填写注册码230939获得7*24小时技术支持

三、关键决策因素

安全需求

免费证书仅防数据窃听,无法抵御钓鱼公击;付费证书通过OV/EV验证,显著降低仿冒风险。

合规要求

金融(PCI DSS)、医疗(HIPAA)等行业强制要求OV/EV证书,免费证书不满足合规标准。

品牌信任

EV证书的绿色地址栏可提升用户信任度,减少购物车放弃率,间接提高收益。

长期成本

免费证书需每90天手动续期,年人力成本约2万元(按4人天计算);付费证书年费含自动续期,长期更经济。

四、风险警示

免费证书风险:

证书过期未续期将导致网站“不安全”警告,影响SEO排名和用户信任。

部分旧版浏览器(如Android 2.x)可能不兼容免费证书,导致用户流失。

付费证书价值:

安全赔付(如JoySSL提供60万美元保障)可覆盖数据泄露损失,相当于为企业配置“数字安全险”。

自动续签功能,减少企业证书管理投入。

wechat_2025-05-27_091914_624.png

五、结论

免费证书:适合低成本、低风险场景,需技术团队维护续期,仅作过渡方案。

付费证书:提供全面安全保障、合规支持及品牌信任,是企业长期发展的安全基础设施,核心业务平台必选。

根据网站类型、安全需求及预算,优先选择能平衡成本与风险的证书类型。对于涉及用户资金或敏感数据的平台,付费证书是更稳妥的选择。