我也复刻了一个 Manus,带高仿 WebUI 和沙盒

959 阅读10分钟

最近在学习 LLM Agent,但终觉“纸上学来终觉浅,绝知此事要躬行”,所以想写个小项目试试手。在这个人均写一个 Manus 的时代,在这个半开卷的情况下,况且 Manus 的提词已经泄漏的情况下,是不是我也可以写一个,我整理了一下自己的需求如下:

  • 可单主机云上部署,好部署在我家里的 Server 上。
  • 集成浏览器、Shell、Python、Node 等工具及 Ubuntu 沙盒环境,每一个任务分配一个沙盒。
  • Web UI 与提示词直接借鉴官方 Manus 的。

结合 Cursor 应该可以快速地写出一个 Manus 的示例,听说 OpenManus 4 小时就写出来了。

项目地址:

github.com/Simpleyyt/a…

QQ 交流群:

QQ群(1005477581)

Demo 演示

Browser Use

Code Use

效果可以说是相当的凑合,但是目前是学习目的,提示词与 Agent 流程可能都需要优化一下,懒得再调了,就交给广大网友了。

主要功能

  • 部署:最小只需要一个 LLM 服务即可完成部署,不需要依赖其它外部服务。
  • 工具:支持 Terminal、Browser、File、Web Search 工具,并支持实查看。
  • 沙盒:每个 Task 会分配单独的一个沙盒,沙盒在本地 Dock 环境里面运行。
  • 任务会话:通过 Mongo/Redis 对会话历史进行管理,支持后台任务。
  • 对话:支持停止与打断。
  • 多语言:支持中文与英文。

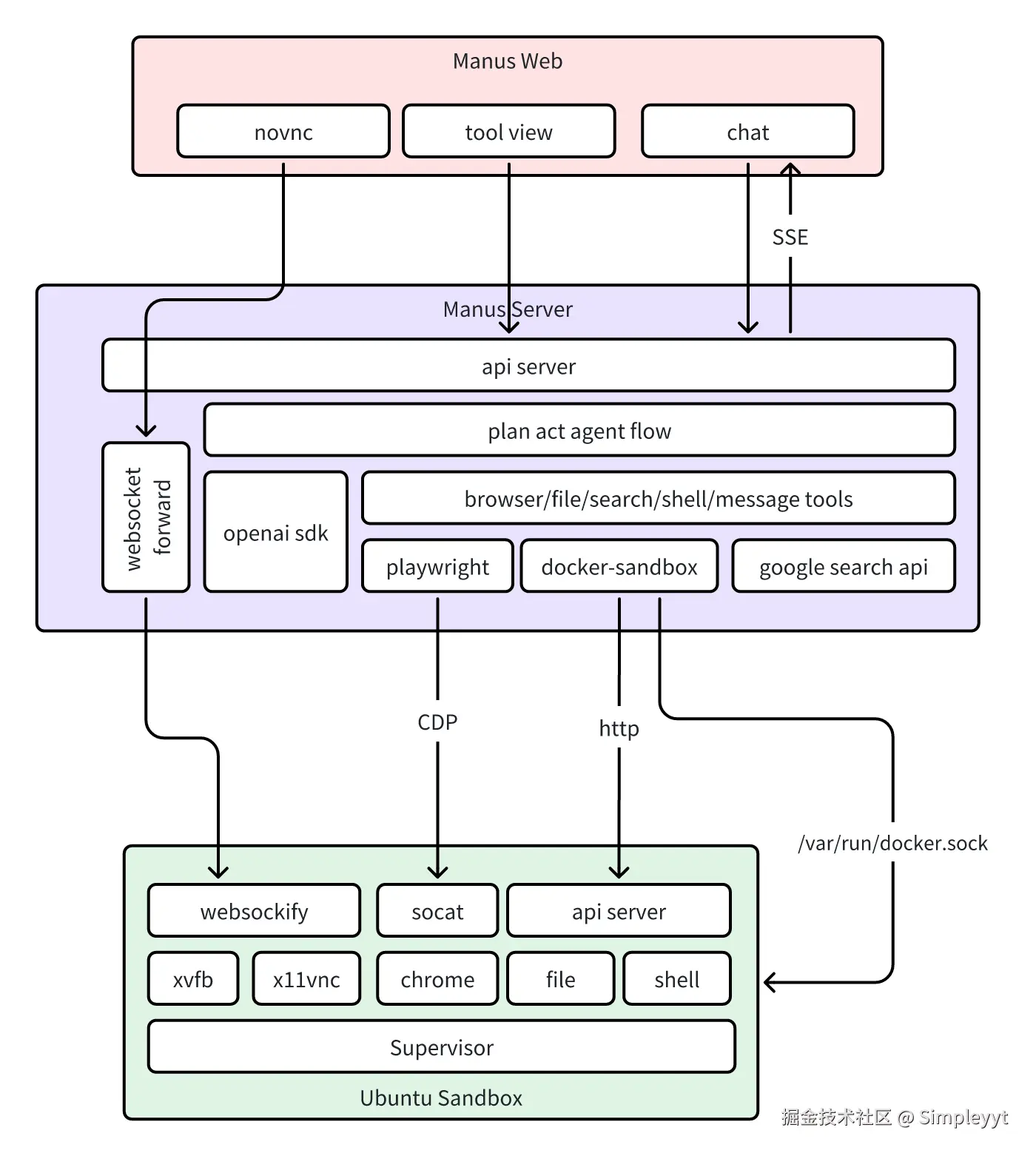
整体设计

整体系统由三个模块组成:Web、Server 与 Sandbox,用户使用流程如下:

当用户发起对话时:

  1. Web 向 Server 发送创建 Agent 请求,Server 通过/var/run/docker.sock创建出 Sandbox,并返回会话 ID。
  2. Sandbox 是一个 Ubuntu Docker 环境,里面会启动 chrome 浏览器及 File/Shell 等工具的 API 服务。
  3. Web 往会话 ID 中发送用户消息,Server 收到用户消息后,将消息发送给 PlanAct Agent 处理。
  4. PlanAct Agent 处理过程中会调用相关工具完成任务。
  5. Agent 处理过程中产生的所有事件通过 SSE 发回 Web。

当用户浏览工具时:

  • 浏览器:
  1. Sandbox 的无头浏览器通过 xvfb 与 x11vnc 启动了 vnc 服务,并且通过 websockify 将 vnc 转化成 websocket。
  2. Web 的 NoVNC 组件通过 Server 的 Websocket Forward 转发到 Sandbox,实现浏览器查看。
  • 其它工具:其它工具原理也是差不多。

AI Agent 设计模式

AI Agent 是什么?相信大家都听烂了,我在这里说的肯定不如别人说的好,简单来说就是:AI Agent = LLM + Planning + Memory + Tools。

FunctionCall or ReAct or LangChain?

先来说一下 Tool Use 部分,目前可以使用的方式是:1)高阶模型自身的 FunctionCall 能力;2)ReAct Prompt 框架;3)LangChain Agent 框架,其实它是前两者的高度封装。

最简单是使用 LangChain 这样高度封装的框架了,但是对于学习目的的项目来说,我一直强烈想知道它背后做了什么,所以这个先 Pass 掉了。

使用 FunctionCall 来使用工具要求比较高阶的模型,但 ReAct 的设计又太繁琐,思来想去,还是先使用 FunctionCall,先用好的模型开发,后面再来研究 ReAct 框架。关于 ReAct ,感兴趣可以看看:ReAct 框架 | Prompt Engineering Guide

因此,该项目对 LLM 的要求如下:

  1. 兼容 OpenAI 接口
  2. 支持 FunctionCall
  3. 支持 Json 格式输出(因为抛弃了 LangChain 又想省事)

Plan-and-Act Agent 设计模式

整体使用 Plan-and-Act 的 Agent 设计模式,相关论文:Plan-and-Act : Improving Planning of Agents for Long-Horizon Tasks,它的相关流程如下:

即将系统分成 Planner 和 Executor,Planner 将任务进行规划拆分,Executor 负责任务分步执行,将执行结果返回给 Planner 重新规划。

项目中的状态流转图如下:

系统支持被打断,所有打断的消息都会流向 Planner Agent,Planner Agent 为根据用户的打断消息重新规划。

Sandbox 设计

为了实现每个任务使用单独的 Docker 沙盒,我们 Server 通过/var/run/docker.sock进行机器上 Docker 沙盒的创建与销毁。

Sandbox 进程与生命周期管理

整个 Sandbox 通过 supervisord 进程管理,并且通过 supervisord 实现 Sandbox 的 TTL 管理。因为 Agent 目前没有主动销毁机制,所以需要 Sandbox 自动过期自销毁,并实现续时等接口。

File & Shell 工具

文件操作与 Shell 命令执行没有什么难度,Cursor 最擅长这些,我把 Manus 的工具描述丢给 Cursor 后,很快就用 FastAPI 帮我生成了一整套代码,不得不说很稳定,基本没有怎么改过。

Browser 工具

目前遍地的 Manus 都在使用 browser-use(github.com/browser-use…)这个库,为了学习和研究的目的,我还是决定使用 Playwright + Chrome 自己搞一个。由于目前还没有能力使用视觉模型,所以还是以文字模型为基础来操作浏览器。

为了让 Sandbox 更加纯粹,Sandbox 只启动 Chrome,并且暴露 CDP 和 VNC 让 Server 来操作。

启动 Browser

坑点一:启动参数

Chrome browser 的启动有很多参数,遇到问题再找参数有点费时费力,直接站在巨人的肩膀上,参考 browser-use 的启动参数:github.com/browser-use…

坑点二:CDP 监听地址不支持0.0.0.0

新版本 Chrome 似乎已经不支持--remote-debugging-address参数(参考:issues.chromium.org/issues/3275…),解决方案可以通过端口转发:

# 假设 CDP 监听在 127.0.0.1:8222
socat TCP-LISTEN:9222,bind=0.0.0.0,fork,reuseaddr TCP:127.0.0.1:8222

VNC 访问

由于 Docker 镜像内没有 X Server 等图形环境,所有通过虚拟 X11 显示服务器Xvfb来给 Chrome 绘制窗口,并通过x11vnc提供 VNC Server:

# 启动 Xvfb 在 Display :1
Xvfb :1 -screen 0 1280x1029x24

# Chrome 浏览器指定 Display
google-chrome \
    --display=:1 \
    ...

# 启动 VNC 服务
x11vnc -display :1 -nopw -listen 0.0.0.0 -xkb -forever -rfbport 5900

由于 VNC 的四层端口对反向代理转发不友好,所以这里还使用websockify将 VNC 转成七层Websocket

# 将暴露 5901 端口 Websocket 服务
websockify 0.0.0.0:5901 localhost:5900

以便于后面NoVNC连接。

AI 网页元素操作与信息提取

一开始天真地把整个 html 丢给大模型,发现是行不通的,一丢过去就爆 Token 了。小调研了一下,发现现在主流的做法是:1)可交互元素提取;2)网页信息提取。

首先是提取可见的、可交互的元素,以便让大模型识别哪些可以输入、点击等。一般将元素提取成index <tag>text</tag>,例如:

1 <input>手机号</input>
2 <input>密码</input>
3 <button>确认</button>
...

并在原标签中把 ID 号标注上去,这里是 Cursor 给我生成的代码,我也没有细看,但它能 work:

const interactiveElements = [];
const viewportHeight = window.innerHeight;
const viewportWidth = window.innerWidth;

// Get all potentially relevant interactive elements
const elements = document.querySelectorAll('button, a, input, textarea, select, [role="button"], [tabindex]:not([tabindex="-1"])');

let validElementIndex = 0; // For generating consecutive indices

for (let i = 0; i < elements.length; i++) {
    const element = elements[i];
    // Check if the element is in the viewport and visible
    const rect = element.getBoundingClientRect();

    // Element must have some dimensions
    if (rect.width === 0 || rect.height === 0) continue;

    // Element must be within the viewport
    if (
        rect.bottom < 0 || 
        rect.top > viewportHeight ||
        rect.right < 0 || 
        rect.left > viewportWidth
    ) continue;

    // Check if the element is visible (not hidden by CSS)
    const style = window.getComputedStyle(element);
    if (
        style.display === 'none' || 
        style.visibility === 'hidden' || 
        style.opacity === '0'
    ) continue;


    // Get element type and text
    let tagName = element.tagName.toLowerCase();
    let text = '';

    if (element.value && ['input', 'textarea', 'select'].includes(tagName)) {
        text = element.value;

        // Add label and placeholder information for input elements
        if (tagName === 'input') {
            // Get associated label text
            let labelText = '';
            if (element.id) {
                const label = document.querySelector(`label[for="${element.id}"]`);
                if (label) {
                    labelText = label.innerText.trim();
                }
            }

            // Look for parent or sibling label
            if (!labelText) {
                const parentLabel = element.closest('label');
                if (parentLabel) {
                    labelText = parentLabel.innerText.trim().replace(element.value, '').trim();
                }
            }

            // Add label information
            if (labelText) {
                text = `[Label: ${labelText}] ${text}`;
            }

            // Add placeholder information
            if (element.placeholder) {
                text = `${text} [Placeholder: ${element.placeholder}]`;
            }
        }
    } else if (element.innerText) {
        text = element.innerText.trim().replace(/\\s+/g, ' ');
    } else if (element.alt) { // For image buttons
        text = element.alt;
    } else if (element.title) { // For elements with title
        text = element.title;
    } else if (element.placeholder) { // For placeholder text
        text = `[Placeholder: ${element.placeholder}]`;
    } else if (element.type) { // For input type
        text = `[${element.type}]`;

        // Add label and placeholder information for text-less input elements
        if (tagName === 'input') {
            // Get associated label text
            let labelText = '';
            if (element.id) {
                const label = document.querySelector(`label[for="${element.id}"]`);
                if (label) {
                    labelText = label.innerText.trim();
                }
            }

            // Look for parent or sibling label
            if (!labelText) {
                const parentLabel = element.closest('label');
                if (parentLabel) {
                    labelText = parentLabel.innerText.trim();
                }
            }

            // Add label information
            if (labelText) {
                text = `[Label: ${labelText}] ${text}`;
            }

            // Add placeholder information
            if (element.placeholder) {
                text = `${text} [Placeholder: ${element.placeholder}]`;
            }
        }
    } else {
        text = '[No text]';
    }

    // Maximum limit on text length to keep it clear
    if (text.length > 100) {
        text = text.substring(0, 97) + '...';
    }

    // Only add data-manus-id attribute to elements that meet the conditions
    element.setAttribute('data-manus-id', `manus-element-${validElementIndex}`);

    // Build selector - using only data-manus-id
    const selector = `[data-manus-id="manus-element-${validElementIndex}"]`;

    // Add element information to the array
    interactiveElements.push({
        index: validElementIndex,  // Use consecutive index
        tag: tagName,
        text: text,
        selector: selector
    });

    validElementIndex++; // Increment valid element counter
}

return interactiveElements;

这样大模型就可以根据 ID 号来操作元素了。

还要进行网页信息提取,目前主流做法是先去掉不可见元素后,先转成 markdown,再给大模型进行提取,以节省 Token,如下:

# Convert to Markdown
markdown_content = markdownify(visible_content)

max_content_length = min(50000, len(markdown_content))
response = await self.llm.ask([{
    "role": "system",
    "content": "You are a professional web page information extraction assistant. Please extract all information from the current page content and convert it to Markdown format."
},
{
    "role": "user",
    "content": markdown_content[:max_content_length]
}
])

至此,大模型就可以与网页交互与阅读网页信息内容了。

Web UI 设计

Web UI 编写虽然属于我的软肋,但属于 Cursor 的强项,结合对正版 Manus 的借鉴也可以搞得七七八八,页面比较简单。

如何部署?

环境要求

本项目主要依赖 Docker 进行开发与部署,需要安装较新版本的 Docker:

  • Docker 20.10+
  • Docker Compose

模型能力也是要求比较高:

  • 兼容 OpenAI 接口
  • 支持 FunctionCall
  • 支持 Json Format 输出

推荐 Deepseek 与 ChatGPT。

部署

推荐使用 Docker Compose 进行部署:

services:
  frontend:
    image: simpleyyt/manus-frontend
    ports:
      - "5173:80"
    depends_on:
      - backend
    restart: unless-stopped
    networks:
      - manus-network
    environment:
      - BACKEND_URL=http://backend:8000

  backend:
    image: simpleyyt/manus-backend
    depends_on:
      - sandbox
    restart: unless-stopped
    volumes:
      - /var/run/docker.sock:/var/run/docker.sock:ro
    networks:
      - manus-network
    environment:
      # OpenAI API base URL
      - API_BASE=https://api.openai.com/v1
      # OpenAI API key, replace with your own
      - API_KEY=sk-xxxx
      # LLM model name
      - MODEL_NAME=gpt-4o
      # LLM temperature parameter, controls randomness
      - TEMPERATURE=0.7
      # Maximum tokens for LLM response
      - MAX_TOKENS=2000
      
      # MongoDB connection URI (optional)
      #- MONGODB_URI=mongodb://mongodb:27017
      # MongoDB database name (optional)
      #- MONGODB_DATABASE=manus
      # MongoDB username (optional)
      #- MONGODB_USERNAME=
      # MongoDB password (optional)
      #- MONGODB_PASSWORD=
      
      # Redis server hostname (optional)
      #- REDIS_HOST=redis
      # Redis server port (optional)
      #- REDIS_PORT=6379
      # Redis database number (optional)
      #- REDIS_DB=0
      # Redis password (optional)
      #- REDIS_PASSWORD=
      
      # Sandbox server address (optional)
      #- SANDBOX_ADDRESS=
      # Docker image used for the sandbox
      - SANDBOX_IMAGE=simpleyyt/manus-sandbox
      # Prefix for sandbox container names
      - SANDBOX_NAME_PREFIX=sandbox
      # Time-to-live for sandbox containers in minutes
      - SANDBOX_TTL_MINUTES=30
      # Docker network for sandbox containers
      - SANDBOX_NETWORK=manus-network
      # Chrome browser arguments for sandbox (optional)
      #- SANDBOX_CHROME_ARGS=
      # HTTPS proxy for sandbox (optional)
      #- SANDBOX_HTTPS_PROXY=
      # HTTP proxy for sandbox (optional)
      #- SANDBOX_HTTP_PROXY=
      # No proxy hosts for sandbox (optional)
      #- SANDBOX_NO_PROXY=
      
      # Google Search API key for web search capability (optional)
      #- GOOGLE_SEARCH_API_KEY=
      # Google Custom Search Engine ID (optional)
      #- GOOGLE_SEARCH_ENGINE_ID=
      
      # Application log level
      - LOG_LEVEL=INFO

  sandbox:
    image: simpleyyt/manus-sandbox
    command: /bin/sh -c "exit 0"  # prevent sandbox from starting, ensure image is pulled
    restart: "no"
    networks:
      - manus-network

  mongodb:
    image: mongo:7.0
    volumes:
      - mongodb_data:/data/db
    restart: unless-stopped
    #ports:
    #  - "27017:27017"
    networks:
      - manus-network

  redis:
    image: redis:7.0
    restart: unless-stopped
    networks:
      - manus-network

volumes:
  mongodb_data:
    name: manus-mongodb-data

networks:
  manus-network:
    name: manus-network
    driver: bridge

保存成 docker-compose.yml 文件,并运行:

docker compose up -d

注意:如果提示 sandbox-1 exited with code 0,这是正常的,这是为了让 sandbox 镜像成功拉取到本地。

打开浏览器访问 http://localhost:5173 即可访问 Manus。

如何开发?

环境准备

环境要求在部署章节已经做了说明。

下载项目:

git clone https://github.com/Simpleyyt/ai-manus.git
cd ai-manus

复制配置文件:

cp .env.example .env

修改配置文件:

# Model provider configuration
API_KEY=
API_BASE=http://mockserver:8090/v1

# Model configuration
MODEL_NAME=deepseek-chat
TEMPERATURE=0.7
MAX_TOKENS=2000

# MongoDB configuration
#MONGODB_URI=mongodb://mongodb:27017
#MONGODB_DATABASE=manus
#MONGODB_USERNAME=
#MONGODB_PASSWORD=

# Redis configuration
#REDIS_HOST=redis
#REDIS_PORT=6379
#REDIS_DB=0
#REDIS_PASSWORD=

# Sandbox configuration
SANDBOX_IMAGE=simpleyyt/manus-sandbox
SANDBOX_NAME_PREFIX=sandbox
SANDBOX_TTL_MINUTES=30
SANDBOX_NETWORK=manus-network
#SANDBOX_CHROME_ARGS=
#SANDBOX_HTTPS_PROXY=
#SANDBOX_HTTP_PROXY=
#SANDBOX_NO_PROXY=

# Optional: Google search configuration
#GOOGLE_SEARCH_API_KEY=
#GOOGLE_SEARCH_ENGINE_ID=

# Log configuration
LOG_LEVEL=INFO

开发

开发模式下只会全局启动一个沙盒。

运行调试:

# 相当于 docker compose -f docker-compose-development.yaml up
./dev.sh up

Web、Sandbox、Server 都会以 reload 模式运行,即代码改动会自动 reload。暴露的端口如下:

  • 5173: Web 前端端口。
  • 8000: Server API 服务端口。
  • 8080: Sandbox API 服务端口。
  • 5900: Sandbox VNC 端口。
  • 9222: Sandbox Chrome 浏览器 CDP 端口。

当依赖变化时,即requirements.txt或者package.json变化时,可以清理并重新构建一下:

# 清理掉所有相关资源
./dev.sh down -v

# 重新构建镜像
./dev.sh build

# 调试运行
./dev.sh up

发布

export IMAGE_REGISTRY=your-registry-url
export IMAGE_TAG=latest

# 构建镜像
./run build

# 推送到相应的镜像仓库
./run push

写在最后

本项目主要用于学习与研究目的,共同学习和进步,也是代码工程师未来跃变提词工程师做点准备。

后续计划:

  •  工具:支持历史工具查看,支持 Deploy & Expose、消息工具。
  • MCP:支持外部 MCP 工具集成。
  • 对话:支持文件上传与下载。
  • 沙盒:支持接管电脑,支持手机与 Windows 电脑接入。
  • 部署:支持 K8s 和 Dock Swarm 多集群部署。
  • 认证:用户登录与认证。