解锁大前端性能优化的终极秘籍,让你的页面飞起来!

345 阅读25分钟

前端性能优化,为什么如此重要?

在当今数字化时代,用户对于网页和应用的加载速度及响应性能有着极高的期望。据谷歌的研究数据表明,如果移动站点的加载时间超过 3 秒,53% 的用户会放弃访问 。加载时间从 1s 延长到 3s 时,跳失率增加 32%;加载时间从 1s 延长到 5s 时,跳失率增加 90%。这充分说明了前端性能对用户体验的关键影响,一个加载缓慢的页面,很容易让用户失去耐心,转而选择其他竞品。

对于电商网站而言,性能优化更是直接关系到业务的成败。例如,亚马逊曾发现,页面加载时间每增加 100 毫秒,就会导致 1% 的销售额损失。又比如淘宝在进行性能优化后,页面加载速度大幅提升,用户停留时间增长,转化率也显著提高。这些案例都有力地证明了,优化前端性能,不仅能够提升用户满意度,还能为企业带来实实在在的经济效益,如增加用户留存、提高转化率、促进业务增长等。因此,深入研究大前端性能优化,是每一位前端开发者都必须重视的课题。

性能指标大揭秘

在进行前端性能优化之前,我们需要了解一些关键的性能指标,它们就像是我们优化路上的指南针,帮助我们准确地找到问题所在,评估优化效果。

首次绘制(FP - First Paint)

首次绘制(FP)是指浏览器开始在屏幕上渲染任何内容的时间点,这是用户看到页面开始加载的第一个视觉反馈,哪怕只是背景颜色的改变 。它的计算方式是通过PerformanceObserver API 来获取,示例代码如下:

const observer = new PerformanceObserver((list) => {
    const entries = list.getEntries();
    entries.forEach(entry => {
        if (entry.name === 'first-paint') {
            console.log('First Paint:', entry.startTime);
        }
    });
});
observer.observe({ entryTypes: ['paint'] });

FP 能快速给出页面开始加载的初步指示,让我们知道页面是否开始正常工作。如果 FP 时间过长,可能是服务器响应慢,或者初始的 CSS 和 JavaScript 加载、解析耗时多。比如,一个电商网站在优化前,FP 时间达到了 2 秒,经过检查发现是首页加载了大量不必要的 CSS 文件,导致解析时间变长。优化后,去除了冗余 CSS,FP 时间缩短到了 0.5 秒,用户能更快看到页面开始加载的迹象。

首次内容绘制(FCP - First Contentful Paint)

首次内容绘制(FCP)是指浏览器从 DOM 渲染出第一块内容的时间,比如文本、图像(不包括空白的canvas) 等,回答了 “页面内容开始呈现了吗?” 这个问题。计算 FCP 同样可以借助PerformanceObserver API:

const observer = new PerformanceObserver((list) => {
    const entries = list.getEntries();
    entries.forEach(entry => {
        if (entry.name === 'first-contentful-paint') {
            console.log('First Contentful Paint:', entry.startTime);
        }
    });
});
observer.observe({ entryTypes: ['paint'] });

FCP 对于用户体验至关重要,它让用户开始感知到页面正在加载有意义的内容。一般来说,FCP 在 1.8 秒内完成,用户体验较为良好;在 1.8 - 3 秒之间,需要改进;超过 3 秒,则体验较差。以一个新闻网站为例,优化前 FCP 时间为 2.5 秒,用户等待一段时间才能看到新闻标题等内容。通过优化图片加载顺序,优先加载关键内容,FCP 时间缩短到了 1.5 秒,用户能更快获取信息。

最大内容绘制(LCP - Largest Contentful Paint)

最大内容绘制(LCP)衡量的是页面上最大的可见元素(通常是文字块或图像)变为可见所需的时间,是用户感知页面加载完成的重要标志。通过以下代码可以获取 LCP 时间:

new PerformanceObserver((entryList) => {
    for (const entry of entryList.getEntries()) {
        console.log('LCP candidate:', entry.startTime, entry);
    }
}).observe({ type: 'largest-contentful-paint', buffered: true });

理想情况下,LCP 应该在 2.5 秒内发生。如果 LCP 时间过长,用户会觉得页面加载缓慢。例如,一个在线教育平台的课程详情页,之前 LCP 元素是一张高清课程图片,由于图片未优化且加载顺序靠后,LCP 时间达到了 4 秒。优化时,对图片进行了压缩和格式转换,采用WebP格式,并在 HTML 中提前使用srcset属性指定不同分辨率的图片,同时调整加载顺序,使 LCP 时间缩短到了 2 秒以内,大大提升了用户的加载体验。

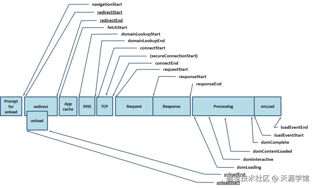
从输入 URL 到页面加载:发生了什么?

在探讨前端性能优化的具体策略之前,让我们先来深入了解一下从输入 URL 到页面最终加载完成,这背后究竟发生了哪些关键的步骤,这有助于我们从整体上把握性能优化的方向。

DNS 解析

当我们在浏览器地址栏中输入一个 URL,比如www.example.com,浏览器首先要做的就是将这个域名解析成对应的 IP 地址,因为计算机在网络通信中是通过 IP 地址来识别和定位其他设备的。这就好比我们要寄一封信,需要知道对方的具体地址一样 。

DNS 解析的过程是一个逐步查找的过程。浏览器会先在自己的缓存中查找该域名对应的 IP 地址,如果找到了,就直接使用,这是最快的情况;如果没找到,就会向操作系统的 DNS 缓存中查找;若还是没有,就会向本地 DNS 服务器发起查询。本地 DNS 服务器可能会从自己的缓存中返回结果,如果没有,它会向根域名服务器、顶级域名服务器、权威域名服务器等依次查询,直到获取到对应的 IP 地址 。这个过程中,任何一个环节的延迟都可能影响 DNS 解析的速度,进而影响页面的加载时间。例如,一些老旧的网络环境中,本地 DNS 服务器可能存在缓存更新不及时的问题,导致解析时间变长。

TCP 连接

获取到 IP 地址后,浏览器就会与服务器建立 TCP 连接。TCP 连接是一种可靠的连接方式,它通过三次握手来确保连接的可靠性 。

第一次握手,客户端向服务器发送一个 SYN(同步)数据包,其中包含客户端的初始序列号(一个随机数)和请求连接的端口号;第二次握手,服务器收到 SYN 数据包后,向客户端发送一个 SYN-ACK(同步 - 确认)数据包,其中包含服务器的初始序列号(也是一个随机数)和确认客户端的序列号加 1,同时也包含请求连接的端口号;第三次握手,客户端收到 SYN-ACK 数据包后,向服务器发送一个 ACK(确认)数据包,其中包含确认服务器的序列号加 1。当三次握手完成后,客户端和服务器就建立了可靠的 TCP 连接,双方可以开始进行数据传输 。在这个过程中,如果网络不稳定,比如出现丢包、延迟等情况,就可能导致三次握手失败,需要重新尝试,这无疑会增加页面加载的时间。

HTTP 请求与响应

TCP 连接建立成功后,浏览器就会向服务器发起 HTTP 请求。HTTP 请求报文包含请求行、请求头、空行和请求体(GET 请求一般没有请求体)。请求行中包含请求方法(如 GET、POST 等)、请求资源路径和 HTTP 版本号;请求头中包含了一些关于客户端的信息,如 User - Agent(用于标识客户端的类型和版本)、Accept(告诉服务器客户端能够接受的响应内容类型)等 。

服务器接收到 HTTP 请求后,会根据请求的内容进行处理。如果是一个简单的静态资源请求,服务器可能直接从文件系统中读取资源并返回;如果是一个动态请求,服务器可能需要进行数据库查询、业务逻辑处理等操作,然后将处理结果封装成 HTTP 响应报文返回给浏览器 。HTTP 响应报文同样包含状态行、响应头、空行和响应体。状态行中包含 HTTP 版本号、状态码(如 200 表示请求成功,404 表示资源未找到等)和状态说明;响应头中包含了一些关于服务器和响应的信息,如 Content - Type(指定响应内容的类型)、Content - Length(指定响应内容的长度)等;响应体则是服务器返回的实际数据,可能是 HTML、CSS、JavaScript、图片等各种类型的文件 。

页面渲染

浏览器接收到服务器返回的 HTML、CSS、JavaScript 等文件后,就开始进行页面渲染。首先,浏览器会解析 HTML 文件,构建 DOM 树。DOM 树是 HTML 文档的结构化表示,它将 HTML 中的各种元素(如<div><p><img>等)和文本内容组织成一个树形结构,每个节点代表一个 HTML 元素或文本片段 。在解析 HTML 的过程中,如果遇到<link>标签引用外部 CSS 文件,或者<script>标签引用外部 JavaScript 文件,浏览器会异步下载这些文件。

接着,浏览器会解析 CSS 文件,构建 CSSOM 树。CSSOM 树是 CSS 样式的结构化表示,它描述了每个 HTML 元素应该如何显示,包括颜色、字体、大小、布局等样式信息 。然后,浏览器将 DOM 树和 CSSOM 树结合起来,构建渲染树(Render Tree)。渲染树只包含那些需要显示在页面上的可见元素,并且每个元素都关联了对应的 CSS 样式信息 。

有了渲染树后,浏览器会进行布局(Layout)计算,确定每个元素在页面中的位置和大小。这个过程也称为回流(Reflow),它会从根元素<html>开始,递归地计算每个元素的几何属性 。最后,浏览器会根据布局计算的结果,将渲染树中的每个元素绘制(Painting)到屏幕上,形成我们最终看到的页面 。在页面渲染过程中,如果遇到 JavaScript 代码,浏览器会暂停渲染,先执行 JavaScript 代码,因为 JavaScript 可以修改 DOM 和 CSSOM,从而影响页面的布局和样式。如果 JavaScript 代码执行时间过长,就会导致页面渲染延迟,影响用户体验。

大前端性能优化实战策略

(一)网络请求优化

在前端开发中,网络请求往往是影响页面性能的关键因素之一。过多的网络请求会增加延迟,降低用户体验。以下是一些优化网络请求的有效方法:

1. 合并请求

将多个小请求合并成一个大请求,可以减少网络连接的建立和断开次数,从而提高请求速度。例如,在一个电商网站中,原本商品详情页需要分别请求商品基本信息、图片、评论等数据,每次请求都需要建立新的连接,耗时较长。我们可以通过后端接口的设计,将这些数据合并成一个请求返回。假设后端使用 Node.js 和 Express 框架,示例代码如下:

const express = require('express');
const app = express();

// 模拟数据
const productData = {
    id: 1,
    name: '示例商品',
    description: '这是一个示例商品',
    // 其他基本信息
};
const productImages = ['image1.jpg', 'image2.jpg', 'image3.jpg'];
const productReviews = [
    { user: '用户1', comment: '好评' },
    { user: '用户2', comment: '还不错' }
];

app.get('/product/:id', (req, res) => {
    const productId = req.params.id;
    // 这里可以根据productId从数据库获取真实数据,这里用模拟数据代替
    const data = {
        product: productData,
        images: productImages,
        reviews: productReviews
    };
    res.json(data);
});

const port = 3000;
app.listen(port, () => {
    console.log(`Server running on port ${port}`);
});

前端使用fetch API 发起请求:

fetch('/product/1')
 .then(response => response.json())
 .then(data => {
        // 处理数据,渲染页面
        console.log(data);
    })
 .catch(error => {
        console.error('Error:', error);
    });

这样,通过一次请求就获取了商品详情页所需的所有数据,大大减少了网络请求次数,提高了页面加载速度。

2. 使用 CDN

CDN(内容分发网络)是一种分布式的网络架构,它通过在全球各地部署节点服务器,将静态资源(如图片、CSS、JavaScript 文件等)缓存到离用户最近的节点上,从而加快资源的加载速度。以一个新闻网站为例,假设网站的图片资源存储在自己的服务器上,当用户分布在不同地区时,加载图片可能会因为距离服务器较远而出现延迟。使用 CDN 后,将图片上传到 CDN 服务商(如七牛云、阿里云 CDN 等),在 HTML 中引用图片时,使用 CDN 提供的 URL。例如:

<!-- 未使用CDN -->
<img src="http://yourserver.com/images/news1.jpg" alt="新闻图片">

<!-- 使用CDN -->
<img src="https://cdn.example.com/images/news1.jpg" alt="新闻图片">

CDN 会根据用户的地理位置,自动选择最近的节点提供图片,大大提高了图片的加载速度,提升了用户体验。

3. 优化缓存策略

合理的缓存策略可以减少不必要的网络请求,提高页面加载速度。缓存策略主要包括强缓存和协商缓存。

  • 强缓存:通过设置Cache-Control和Expires头信息来实现。Cache-Control的max - age属性指定了资源在缓存中的有效时间(单位为秒),Expires指定了一个具体的过期时间。例如:
// 设置Cache-Control,资源在1小时内有效

response.setHeader('Cache-Control','max - age = 3600');

// 设置Expires,过期时间为1小时后

const oneHourLater = new Date(Date.now() + 3600 * 1000);

response.setHeader('Expires', oneHourLater.toUTCString());

当浏览器请求资源时,如果资源在强缓存有效期内,浏览器会直接从缓存中读取,不会向服务器发送请求。

  • 协商缓存:使用ETag和Last - Modified头信息来实现。Last - Modified表示资源的最后修改时间,ETag是资源的唯一标识。当浏览器请求资源时,会带上If - Modified - Since(值为Last - Modified)和If - None - Match(值为ETag)头信息。服务器根据这些信息判断资源是否有更新,如果没有更新,返回 304 状态码,浏览器从缓存中读取资源;如果有更新,返回 200 状态码和新的资源。示例代码如下:
const http = require('http');
const fs = require('fs');
const path = require('path');
const etag = require('etag');

const server = http.createServer((req, res) => {
    const filePath = path.join(__dirname, 'public', 'index.html');
    const stats = fs.statSync(filePath);

    const lastModified = stats.mtime.toUTCString();
    const ifModifiedSince = req.headers['if - modified - since'];
    const fileEtag = etag(fs.readFileSync(filePath));
    const ifNoneMatch = req.headers['if - none - match'];

    if (ifModifiedSince && ifModifiedSince === lastModified || ifNoneMatch && ifNoneMatch === fileEtag) {
        res.writeHead(304);
        res.end();
    } else {
        res.writeHead(200, {
            'Content - Type': 'text/html',
            'Last - Modified': lastModified,
            'ETag': fileEtag
        });
        const html = fs.readFileSync(filePath, 'utf8');
        res.end(html);
    }
});

server.listen(3000, () => {
    console.log('Server running on port 3000');
});

(二)资源加载优化

资源加载的顺序和时机对页面加载速度有着重要影响。以下介绍几种常见的资源加载优化技术:

1. 懒加载

懒加载也称为延迟加载,它是指在需要时才加载资源,而不是在页面加载时一次性加载所有资源。例如,在一个长列表页面中,有很多图片,如果一开始就加载所有图片,会导致页面加载缓慢。使用懒加载技术,只有当图片即将进入视口时才加载。在 HTML 中,可以使用loading="lazy"属性来实现图片懒加载:

<img src="placeholder.jpg" data-src="real-image.jpg" alt="图片" loading="lazy">

在 JavaScript 中,也可以通过IntersectionObserver API 来实现更灵活的懒加载逻辑。例如,对于一个包含多个视频的页面,我们可以这样实现视频的懒加载:

const videoElements = document.querySelectorAll('video[data-src]');
const observer = new IntersectionObserver((entries, observer) => {
    entries.forEach(entry => {
        if (entry.isIntersecting) {
            const video = entry.target;
            video.src = video.dataset.src;
            observer.unobserve(video);
        }
    });
});

videoElements.forEach(video => {
    observer.observe(video);
});

2. 预加载

预加载是指在页面加载时,提前加载一些未来可能会用到的资源,这样当用户真正需要这些资源时,就可以直接从缓存中获取,减少等待时间。例如,在一个单页应用中,用户可能会点击某个按钮跳转到另一个页面,我们可以提前预加载目标页面的资源。使用标签的rel="preload"属性可以实现资源预加载:

<link rel="preload" as="script" href="next - page.js"><link rel="preload" as="style" href="next - page.css">

也可以通过fetch API 进行预加载:

function preloadResource(url) {
    return fetch(url);
}

preloadResource('next - page.js');
preloadResource('next - page.css');

3. 异步加载

异步加载是指在不阻塞页面渲染的情况下加载资源。对于 JavaScript 脚本,可以使用async和defer属性来实现异步加载。async属性表示脚本加载和执行是异步的,会在脚本下载完成后立即执行,可能会打乱脚本的执行顺序;defer属性表示脚本在页面解析完成后按顺序执行。例如:

<!-- 异步加载脚本,可能打乱执行顺序 -->
<script src="script1.js" async></script>
<script src="script2.js" async></script>

<!-- 异步加载脚本,按顺序执行 -->
<script src="script1.js" defer></script>
<script src="script2.js" defer></script>

(三)渲染性能优化

页面的渲染性能直接影响用户体验,以下是一些提高页面渲染性能的方法:

1. 减少重排重绘

重排(Reflow)和重绘(Repaint)是浏览器渲染过程中的两个重要概念。重排是指当 DOM 的变化影响了元素的几何属性(如位置、大小等)时,浏览器需要重新计算元素的布局,这个过程比较耗时;重绘是指当元素的外观(如颜色、背景等)发生变化,但不影响布局时,浏览器重新绘制元素的过程。减少重排重绘的次数可以显著提高页面渲染性能。例如,在更新 DOM 时,尽量批量操作,而不是一次一次地单独操作。以下是一个对比示例:

// 不推荐的做法,多次操作导致多次重排重绘
const div = document.getElementById('myDiv');
div.style.width = '100px';
div.style.height = '100px';
div.style.backgroundColor ='red';

// 推荐的做法,使用CSS类名,一次操作
const div = document.getElementById('myDiv');
div.classList.add('newStyle');

CSS 类名newStyle可以一次性定义多个样式属性:

.newStyle {    width: 100px;    height: 100px;    background - color: red;}

2. 使用虚拟 DOM

虚拟 DOM(Virtual DOM)是一种在内存中维护的轻量级 DOM 树,它通过对比新旧虚拟 DOM 树的差异,只对实际发生变化的部分进行真实 DOM 的更新,从而减少了对真实 DOM 的操作次数,提高了渲染效率。以 React 框架为例,React 内部实现了虚拟 DOM 机制。假设我们有一个简单的计数器组件:

import React, { useState } from'react';

const Counter = () => {
    const [count, setCount] = useState(0);

    return (
        <div>
            <p>{count}</p>
            <button onClick={() => setCount(count + 1)}>Increment</button>
        </div>
    );
};

export default Counter;

当点击按钮时,count值发生变化,React 会通过虚拟 DOM 对比变化前后的状态,只更新<p>标签中的文本内容,而不会重新渲染整个<div>元素,大大提高了渲染性能。

3. 优化 CSS 选择器

复杂的 CSS 选择器会增加浏览器解析和匹配的时间,从而影响渲染性能。尽量使用简单、高效的 CSS 选择器。例如,避免使用层级过深的选择器,如body div ul li a,可以简化为更具体的类选择器,如.nav - link。同时,避免使用通配符选择器*,因为它会匹配所有元素,效率较低。在一个大型项目中,使用 Chrome DevTools 的 Audits 工具分析发现,某个页面因为使用了大量复杂的 CSS 选择器,导致渲染时间较长。经过优化,将复杂选择器替换为更简单的类选择器后,页面渲染速度有了明显提升。

(四)代码优化

代码层面的优化也是提高前端性能的重要环节,以下是一些常见的代码优化方法:

1. 代码压缩

代码压缩是指通过工具去除代码中的冗余字符(如空格、注释等),并对代码进行混淆(如缩短变量名),从而减小代码文件的大小,加快加载速度。常用的代码压缩工具如 Webpack 的terser - webpack - plugin。在 Webpack 配置文件中,可以这样配置:

const TerserPlugin = require('terser - webpack - plugin');

module.exports = {
    // 其他配置
    optimization: {
        minimizer: [
            new TerserPlugin()
        ]
    }
};

经过压缩后,JavaScript 文件的大小会显著减小,例如,原本一个 100KB 的 JavaScript 文件,压缩后可能只有 30KB 左右,大大减少了网络传输时间。

2. Tree Shaking

Tree Shaking 是一种去除未使用代码的优化技术,它可以在打包过程中分析模块之间的依赖关系,只保留被使用的代码,从而减小打包后的文件体积。在 Webpack 中,要使用 Tree Shaking,需要满足以下条件:使用 ES6 模块语法(import和export),并将mode设置为production。例如,有两个模块a.js和b.js:

// b.js
export const func1 = () => {
    console.log('This is func1');
};

export const func2 = () => {
    console.log('This is func2');
};

// a.js
import { func1 } from './b.js';

func1();

在 Webpack 配置中,设置mode为production:

module.exports = {
    entry: './a.js',
    output: {
        path: path.resolve(__dirname, 'dist'),
        filename: 'bundle.js'
    },
    mode: 'production'
};

这样,在打包时,func2函数因为未被使用,会被 Tree Shaking 去除,从而减小了bundle.js的体积。

3. 优化算法和数据结构

选择合适的算法和数据结构可以提高代码的执行效率,从而提升页面性能。例如,在处理大量数据的排序时,使用快速排序算法比冒泡排序算法效率更高。在一个电商网站的商品列表搜索功能中,原本使用简单的线性搜索算法查找商品,当商品数量较多时,搜索速度较慢。后来改为使用二分查找算法(前提是商品列表已经按某个属性排序),大大提高了搜索效率。假设商品列表按商品 ID 从小到大排序,使用二分查找算法查找商品的代码如下:

function binarySearch(arr, target) {
    let left = 0;
    let right = arr.length - 1;
    while (left <= right) {
        let mid = Math.floor((left + right) / 2);
        if (arr[mid].id === target) {
            return arr[mid];
        } else if (arr[mid].id < target) {
            left = mid + 1;
        } else {
            right = mid - 1;
        }
    }
    return null;
}

// 假设商品列表
const products = [
    { id: 1, name: '商品1' },
    { id: 2, name: '商品2' },
    { id: 3, name: '商品3' }
];

const targetProduct = binarySearch(products, 2);
console.log(targetProduct);

性能监测工具推荐

“工欲善其事,必先利其器”,在前端性能优化的过程中,性能监测工具是我们不可或缺的得力助手。它们能够帮助我们准确地获取页面性能数据,定位性能瓶颈,从而有针对性地进行优化。下面为大家推荐几款常用的性能监测工具:

Chrome DevTools

Chrome DevTools 是一套内置于 Google Chrome 浏览器中的强大开发者工具集,它为前端开发者提供了全方位的性能分析和调试功能 。在性能优化方面,它的主要功能包括:

  • 性能面板(Performance):可以记录页面加载和脚本执行的时间线,通过这个面板,我们能够清晰地看到各个阶段的耗时情况,如 HTML 解析、CSS 计算、JavaScript 执行、渲染等,从而找出性能瓶颈所在 。例如,我们可以使用性能面板录制一个电商网站首页的加载过程,发现某个 JavaScript 脚本的执行时间过长,导致页面渲染延迟。通过优化这个脚本,如减少不必要的计算、优化算法等,页面加载速度得到了显著提升。

  • 网络面板(Network):能够监控和管理网络请求,分析响应时间、请求头、响应体等信息。我们可以通过这个面板查看每个资源的加载顺序、加载时间,判断是否存在资源加载过慢或重复请求的问题 。比如,在一个旅游网站中,通过网络面板发现某些图片资源的加载时间过长,进一步检查发现是图片文件过大且未进行优化。对图片进行压缩和格式转换后,图片加载速度明显加快,页面整体加载时间也缩短了。

打开 Chrome DevTools 的方式有多种,最常用的是通过快捷键 Ctrl + Shift + I(Windows/Linux)或 Cmd + Opt + I(Mac),也可以在浏览器地址栏右侧点击三个点的菜单按钮,选择 “更多工具” -> “开发者工具” 。在实际使用中,我们可以先打开性能面板,点击录制按钮,然后刷新页面,等页面加载完成后,停止录制,就可以查看详细的性能分析报告了;在网络面板中,刷新页面后,就可以看到所有的网络请求信息,通过筛选和排序功能,可以更方便地分析数据 。

Lighthouse

Lighthouse 是一个开源的自动化工具,它可以对网页的性能、可访问性、SEO 等多个方面进行全面评估,并生成详细的报告,为我们提供改进建议 。Lighthouse 的使用方式非常灵活,主要有以下几种:

  • 作为 Chrome 扩展程序运行:在 Chrome 扩展商城中搜索 “Lighthouse”,安装后,在浏览器中访问需要评估的网站,点击浏览器右上方的 Lighthouse 图标,选择 “generate report” 即可生成报告 。这种方式操作简单,适合快速评估单个页面的性能。

  • 集成到 Chrome 浏览器开发者工具中:在高版本(>=60)的 Chrome 浏览器中,按 F12 打开开发者工具,选择 “Audits”(安装了 Lighthouse 插件或者是高版本的谷歌浏览器可能显示的是 “Lighthouse”)选项,然后点击 “generate report” 即可 。

  • 通过命令行运行:首先需要安装 Node.js(需要 Node 8 LTS (8.9) 及以上版本),然后通过 npm 安装全局包 lighthouse:npm install -g lighthouse。安装完成后,就可以在命令行中对某个网站运行 lighthouse 命令,如lighthouse www.baidu.com/ 。这种方式适合在自动化测试或持续集成环境中使用。

例如,在一个在线教育平台的课程详情页中,使用 Lighthouse 进行评估,发现页面的性能得分较低,主要问题是图片未进行优化、JavaScript 代码未压缩、未使用 CDN 等。根据 Lighthouse 的建议,对图片进行了压缩和格式转换,使用 Webpack 对 JavaScript 代码进行了压缩和 Tree Shaking,同时将静态资源部署到 CDN 上,再次评估后,页面的性能得分有了显著提高。

WebPageTest

WebPageTest 是一个非常详细且专业的在线性能评测网站,它支持从全球多个地点、使用真实的浏览器(如 IE、Chrome)和真实的消费者连接速度来运行免费网站速度测试 。WebPageTest 的主要功能和特点包括:

  • 提供全方位的量化指标:可以获取页面的加载时间、首字节时间、渲染开始时间、最早页面可交互时间、页面中各种资源的字节数、后端请求数量等一系列数据 。

  • 给出性能优化水平评价指标:告诉我们哪些部分的性能已经做过优化处理,哪些部分还需要改进 。

  • 提供多种视图和视频慢动作:如 Filmstrip 视图、Waterfall 视图、Connection 视图、Request 详情视图和页面加载视频慢动作,帮助我们更直观地了解页面加载过程和性能问题 。

使用 WebPageTest 时,首先访问其主页 “www.webpagetest.org/” ,在页面中输入被测页面的地址,选择测试发起的地域、希望使用的浏览器和需要模拟的网络情况,还可以选择测试次数和是否重复访问等选项 。例如,在测试一个新闻网站时,选择美国旧金山的测试节点、Chrome 浏览器、模拟 4G 网络,点击 “Start Test” 发起测试。测试完成后,在结果页面中可以看到各项性能指标的详细数据和评分,根据这些信息,我们可以针对性地进行优化,如优化图片加载、减少 HTTP 请求等。

总结与展望

前端性能优化是一个持续且至关重要的工作,它贯穿于前端开发的整个生命周期。从网络请求的优化,减少不必要的请求和提高请求速度,到资源加载的优化,合理安排资源的加载顺序和时机,再到渲染性能的优化,减少重排重绘和使用虚拟 DOM 等技术,以及代码层面的优化,压缩代码、去除未使用代码等,每一个环节都对提升用户体验起着关键作用。通过各种性能监测工具,如 Chrome DevTools、Lighthouse 和 WebPageTest 等,我们能够更准确地发现性能问题,有针对性地进行优化。

展望未来,随着技术的不断发展,前端性能优化也将面临新的机遇和挑战。随着 5G 网络的普及,网络速度将大幅提升,但这也意味着用户对页面加载速度和响应性能的期望会更高,前端开发者需要不断探索新的优化策略,以满足用户的需求。AI 和机器学习技术在前端性能优化中的应用也将逐渐增多,它们可以帮助我们更智能地分析性能数据,自动生成优化方案。例如,通过机器学习算法分析用户行为和页面性能数据,预测用户可能访问的内容,提前进行资源预加载,从而进一步提升用户体验。同时,WebAssembly 等新兴技术的发展,也将为前端性能优化带来新的思路和方法,我们期待在未来的前端开发中,性能优化能够取得更大的突破,为用户带来更加流畅、高效的使用体验。