约会见面地点选择困难?高德 MCP Server + AI 智能体一分钟给你出方案!

679 阅读7分钟

前言

在日常生活中,我们常常会遇到这样的困扰:和朋友约好见面,却为找不到合适的中间地点而烦恼。以往,我们只能通过手动在地图 App 上查找,凭借感觉确定一个地点,这不仅耗时耗力,而且结果往往与实际需求相差甚远。

随着 MCP 技术的出现,这一难题有了全新的解决方案。它能够使 AI 系统安全地连接到各种数据源。高德 MCP Server 基于这一协议,为开发者提供了丰富的出行相关数据和工具,极大地拓展了 AI 在出行领域的应用能力。

我前面也写过几篇文章,对MCP做了详细的讲解和实操,对MCP还不了解的可以先看下历史文章:

手搓MCP客户端&服务端:从零到实战极速了解MCP是什么?

玩转MCP:用百度热搜采集案例快速上手并接入cline

Dify+MCP 组合拳:彻底根治 Excel 上传知识库回答数据不准的难题!

本文将通过实际案例,借助 Cursor 和高德 MCP Server,手把手教你搭建一个属于自己的 MCP 智能体应用,让 AI 帮助我们高效、精准地找到最佳见面地点,从此告别手动查找的繁琐过程!

一、申请高德API KEY

一)注册高德账号

注册高德账号:lbs.amap.com/

① 注册账号

② 选择认证方式为:个人开发者

③ 实名认证

二)进入控制台

三)新建应用

四)添加Key

五)获取Key

六)查看配额

应用列表右侧,操作列中,点击 “查看配额” 即可看到,高德为我们每个用户分配的基本配额,额度基本够用:

基础LBS服务:150000次/月

基础地图定位服务:150000次/月

基础搜索服务:5000次/月

其它基础服务-天气预报:5000次/月

七)高德MCP Server开放的能力

生成专属地图

将出行规划导入高德地图,生成专属地图

导航到目的地

根据用户传入经纬度,启动导航

打车

根据用户输入起终经纬度坐标,发起打车请求

地理编码

将详细的结构化地址转换为经纬度坐标。

逆地理编码

将一个高德经纬度坐标转换为行政区划地址信息。

IP 定位

IP 定位根据用户输入的 IP 地址,定位 IP 的所在位置。

天气查询

根据城市名称或者标准adcode查询指定城市的天气。

骑行路径规划

用于规划骑行通勤方案,规划时会考虑天桥、单行线、封路等情况。最大支持 500km 的骑行路线规划。

步行路径规划

可以根据输入起点终点经纬度坐标,规划100km 以内的步行通勤方案,并且返回通勤方案的数据。

驾车路径规划

根据用户起终点经纬度坐标规划以小客车、轿车通勤出行的方案,并且返回通勤方案的数据。

公交路径规划

根据用户起终点经纬度坐标规划综合各类公共(火车、公交、地铁)交通方式的通勤方案,并且返回通勤方案的数据,跨城场景下必须传起点城市与终点城市。

距离测量

测量两个经纬度坐标之间的距离。

关键词搜索

根据用户传入关键词,搜索出相关的POI地点信息。

周边搜索

根据用户传入关键词以及坐标location,搜索出radius半径范围的POI地点信息。

详情搜索

查询关键词搜或者周边搜获取到的POI ID的详细信息。

二、接入高德MCP Server

官方文档:lbs.amap.com/api/mcp-ser…

一)创建一个 amap 的空文件夹并用 Cursor 打开

打开空项目是为了后面基于MCP创建一个网页,用来渲染结果,方便使用:

二)打开MCP设置

三)配置高德MCP

接入MCP有两种方式:stdiosse ,本文两种配置方式都介绍,选其一即可:

1、接入方式一:sse

1)配置信息

① 添加MCP Server

② Server名称自定义,我这里写为:amap

③ 为了降低上手门槛,这里直接使用高德在线MCP服务,因此,通信方式选择:sse

④ URL就填写高德在线MCP Server的URL(如下图):https://mcp.amap.com/sse?key=前面在高德官网上申请的key

{
  "mcpServers": {
    "amap": {
      "url": "https://mcp.amap.com/sse?key=在高德官网上申请的key`"
    }
  }
}

2)连接成功

① MCP 服务工具状态:绿灯表示连接成功,红灯表示连接异常

② 连接成功可看到改Server所能提供的所有工具列表

③ 当链接状态是红灯时,可以点击 Enabled 以启用 Server

2、接入方式二:stdio

1)安装node环境

载安装

地址:nodejs.org/en/download

校验环境是否安装成功

打开cmd命令终端,查看node和npm版本,出现版本新仙尼,则表明环境安装成功

2)获取高德MCP Server 配置信息

搜索高德MCP

MCP Server聚合导航地址:mcp.so/

① 搜索:高德

② 点击搜索结果进入

复制高德MCP Server 配置信息

进入后,点击 content ,复制高德 MCP server 配置:

3)接入高德MCP Server
"amap-stdio": {
    "command": "npx",
    "args": [
        "-y",
        "@amap/amap-maps-mcp-server"
    ],
    "env": {
        "AMAP_MAPS_API_KEY": "f083208f8ab29206d2e9ef94f0271897"
      }
}

4)连接成功

由于,两种服务提供的tools基本相同,使用时,关掉其中一个即可

三、向AI描述需求

一)输入需求

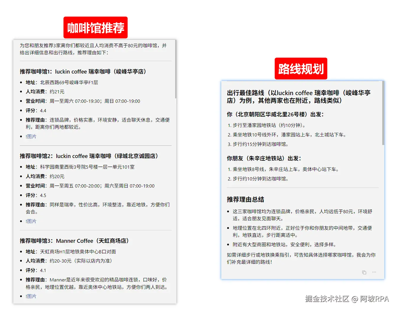
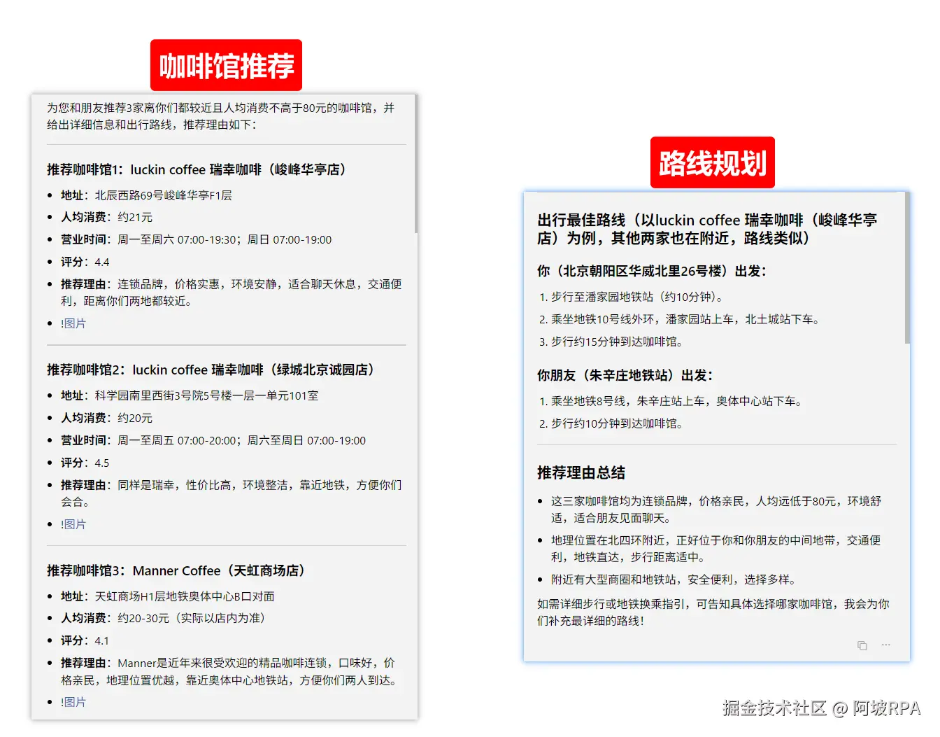
我跟朋友要约个咖啡馆见面,我住在北京朝阳区华威北里26号楼,我朋友在朱辛庄地铁站,给我荐3个离我俩比较近的咖啡馆,并给出我俩的出行最佳路线,以及咖啡馆的详细信息,并说明推荐原因

二)响应结果

我们可以看到,AI 通过调用MCP Server的tools,做出了如下流程规划,跟我们人类操作方式相同:

四、响应结果可视化

一)提示词

请帮我把上面推荐的内容,通过一个html可视化,方便直观看路线规划是否合理,html创建在当前目录下,文件名为index.html

展示内容要求:
1、展示出三个咖啡馆的具体信息
2、展示出地图,地图上要出现:我的位置,朋友的位置,咖啡馆的位置,且要有明显的图例标志
3、地图默认缩放比例要正好能展示出我的位置,朋友的位置,咖啡馆的位置为宜
4、分别列出我和朋友各自的出行路线详情

我的高德地图key是:你的高德key

提示词中之所以需要给出高德key,目的是为了生成的可视化页面中有地图展示,需要请求高德接口:

二)可视化结果展示

五、小结

MCP 作为 AI 时代应运而生的技术,专为提升大模型的能力而设计。高德 MCP Server 等各类 MCP Server 的出现,为大模型赋予了强大的 “手脚”,使其能够突破数据孤岛的限制,灵活地获取和处理各种外部数据,从而实现更广泛的应用。

本文中的见面地点推荐案例只是 MCP 应用场景的冰山一角。MCP 的潜力远不止于此,它可以在众多领域为我们的生活带来便利和效率提升。

期待你能激发更多创意,将日常生活中各种场景与 MCP 相结合,让 AI 与 MCP 深度融合,为生活创造更多可能,真正成为提升生活品质的得力助手!