新版DeepSeek R1 0528你得这样用,太爽啦~

157 阅读3分钟

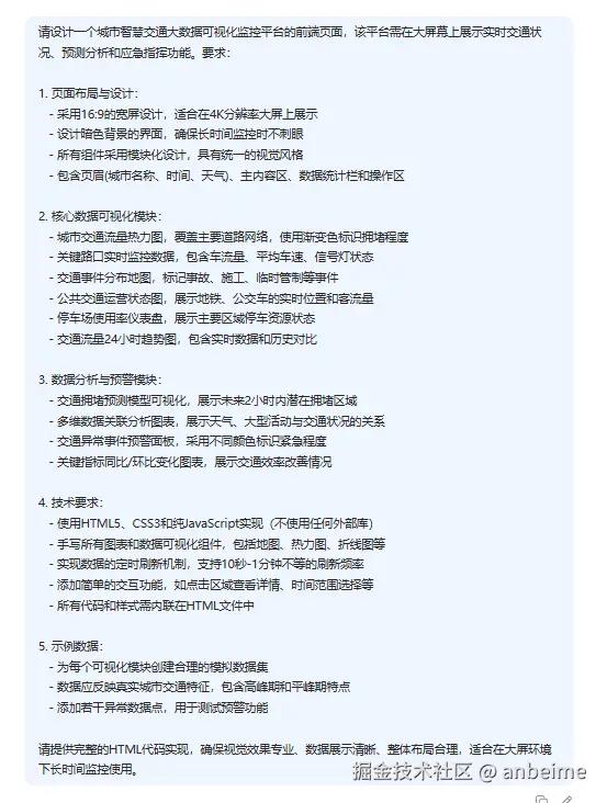
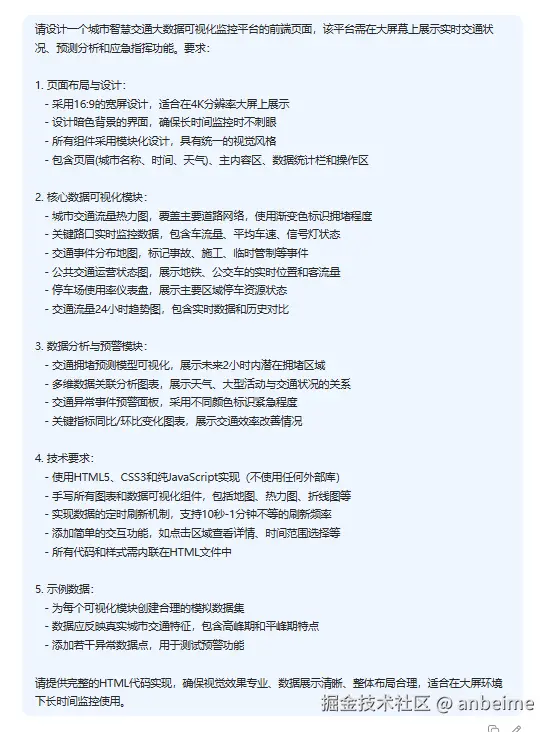
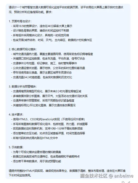
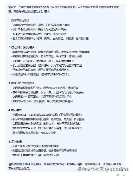
昨天下午下班后,DeepSeek R1更新了然而他们就只是悄悄在微信群里面发布了这个消息。说是一个小版本试升级Image于是我带着强烈的好奇走上了这条一波三折的测评之路。心情真的是起起伏伏我一开始测试了好几个Case,有写作的,有代码的,有数学的。初步觉得效果确实有提升,程度比官方说的高一点,但是离顶尖模型Claude4还是有明显差距。比如测试生成的城市智慧交通大数据可视化监控平台

左边是新版DeepSeek R1,右边是Claude4

ImageImageImageImage又比如下面这个,全球气候变化数据分析平台

左边是新版DeepSeek R1,右边是Claude4

ImageImageImageImage是不是看起来还是有明显差距捏,而且Claude生成的网页是真的有数据交互的,会变化。新版DeepSeek R1的几乎没有当时看到其他几位博主发的文章都是在吹DeepSeek的,瞬间感觉他们吹的有点过了?测着测着,才发现不太对劲,DeepSeek R1是推理模型,我不应该给跟Claude4一样的复杂提示词呀!比如下面这样Image卧槽!才想起来DeepSeek R1是不需要结构化复杂提示词的。简单一句话就能搞定于是我立马换一句话提示词重跑了刚才的那些Case果然,生成效果简直是质的飞跃~比如下面这个天气数据分析平台,一句话搞定ImageImage我呐个豆,这提示词搞复杂了是得多限制R1的发挥呀,改成一句话之后效果提升非常多。为了防止是偶然现象,我又跑了城市智慧交通大数据可视化监控平台的Case,还是一句话ImageImage对比一下之前的生成效果,这档次和审美是不是瞬间都上去了而且生成一个这种大鱼吃小鱼的游戏,也是手拿把掐提示词同样是一句话

请为我开发一个简单但有趣的"大鱼吃小鱼"HTML5网页游戏

Image最近都去用gemini2.5 Pro和Claude4去了,好久没用DeepSeek R1,把R1的这个提示词平权能力忘了。一句话搞定,真滴太爽了,说多了反而限制它的发挥。这对大部分普通人来说简直是福音。

虽然是一句话,但也要尽量表达清楚需求哦

实测下来我的结论是代码能力大幅提升,确实不输Claude4了,可能还差那么一丢丢,但是已经非常接近。大概率是用3月新发布的DeepSeek-V3-0324升级的R1,V3的0324就是代码能力大幅增强,所以这次的新版R1,代码和审美上的增强非常明显。写作能力感觉有小幅提升,然后数学能力貌似提升不大,因为给了之前测过的一些比较难的奥数题,跑了半天还是没有给出正确答案。不过,说实话,拿一个推理模型跟人家的基座模型Claude4比,其实已经输了...但是我相信DeepSeek不久之后还会再创辉煌,静静等待R2的到来吧最后,以上仅代表个人观点,如有误,欢迎评论区指正。深夜创作不易,给个免费的三连支持一下吧 感谢眼皮打架了,睡觉,晚安

END

为了更方便大家互相交流和学习,我还创建了一些群聊:AI交流群、AI硬件群、n8n交流群、AI开发者群、微调群。

群里面有AI开发者,创业者,AI爱好者,还有各行各业想用AI赋能、提效的朋友,经常讨论最新的AI资讯,AI工具,AI技术,变现方法等等


Image

能看到这里的都是凤毛麟角的存在!

如果觉得不错,随手点个赞、在看、转发三连吧~

如果想第一时间收到推送,也可以给我个星标⭐

谢谢你耐心看完我的文章~

图片