Git 分支管理规范:从理论到实战的企业级最佳实践

2,092 阅读5分钟

Git 分支管理规范:从理论到实战的企业级最佳实践

在企业级软件开发中,合理的 Git 分支管理策略是保证代码质量、提升协作效率的关键。本文将结合我司实际经验,分享一套完整的 Git 分支管理规范,包括分支模型设计、版本发布流程、分支生命周期管理及配套工具链,帮助团队实现高效、安全的代码协作。

一、分支模型设计:基于 GitFlow 的演进方案

1. 核心分支结构

master/main          # 主分支,永远代表生产环境代码
develop              # 开发主分支,所有功能合并到此分支
release/x.y.z        # 发布分支,用于准备版本发布
hotfix/x.y.z+1       # 紧急修复分支,直接从master派生
feature/*            # 功能分支,开发新功能

2. 分支权限控制

分支类型创建权限合并权限推送权限删除权限
master管理员必须 PR禁止直接推送禁止删除
develop管理员必须 PR禁止直接推送禁止删除
release/*发布负责人必须 PR发布负责人版本发布后删除
hotfix/*紧急修复组必须 PR紧急修复组合并后删除
feature/*开发者必须 PR开发者合并后删除

二、版本发布流程:从开发到上线的完整路径

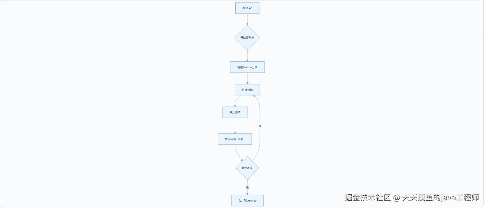
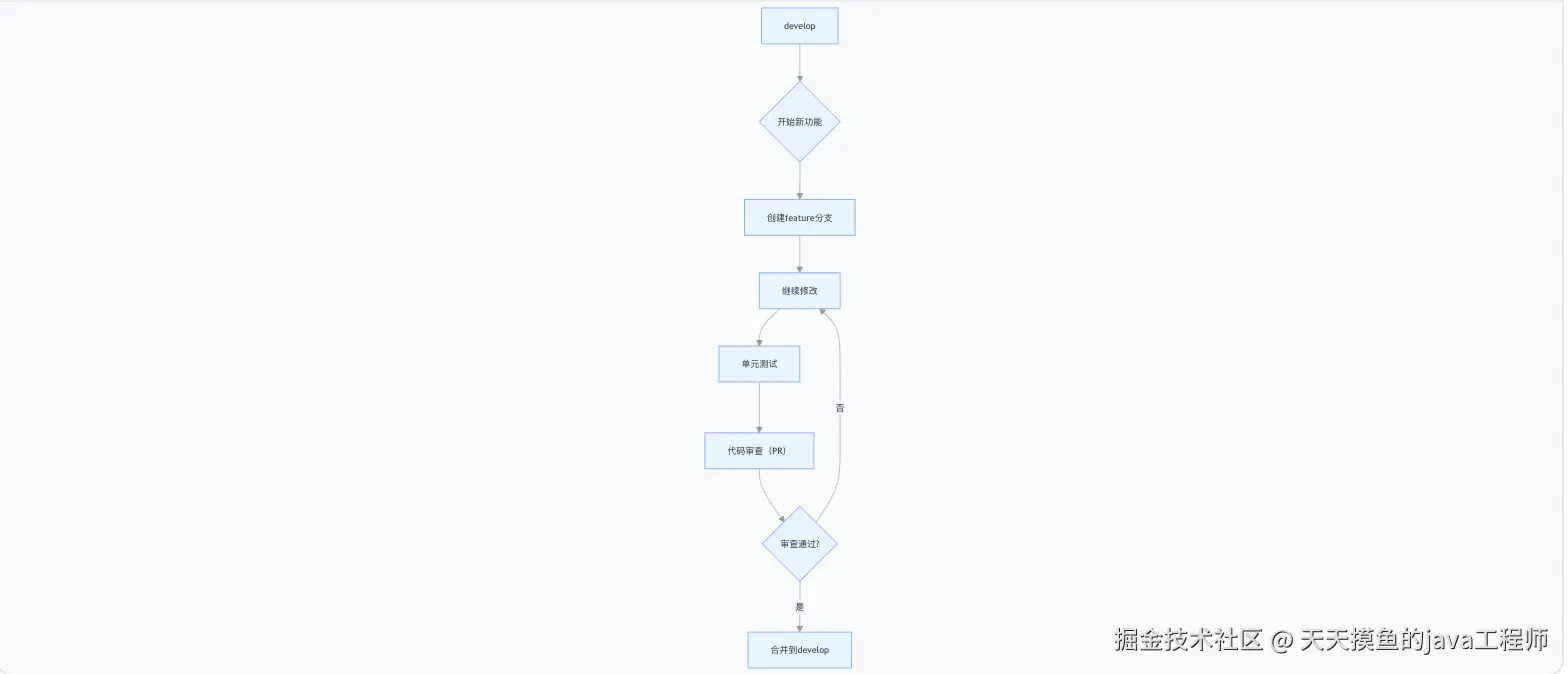
1. 功能开发阶段

WechatIMG829.jpg

2. 版本发布阶段

WechatIMG830.jpg

三、分支生命周期管理:从创建到消亡的完整控制

WechatIMG831.jpg

1. 功能分支(Feature Branch)

  • 命名规则feature/模块名-功能描述(如feature/user-login

  • 生命周期:从需求提出到合并到develop分支

  • 最佳实践

    • 每个功能分支只做一件事,避免大而全的分支
    • 开发周期不超过 7 天,超过则需拆分或与团队沟通
    • 定期从develop拉取最新代码,避免冲突

2. 发布分支(Release Branch)

  • 命名规则release/x.y.z(如release/1.2.0

  • 生命周期:从冻结功能到生产环境验证通过

  • 关键操作

    # 创建发布分支
    git checkout -b release/1.2.0 develop
    
    # 合并到master
    git checkout master
    git merge --no-ff release/1.2.0
    git tag v1.2.0
    
    # 合并回develop
    git checkout develop
    git merge --no-ff release/1.2.0
    

3. 紧急修复分支(Hotfix Branch)

  • 触发条件:生产环境出现严重故障,需要立即修复

  • 操作要点

    • 直接从master对应标签创建 hotfix 分支
    • 修复后同时更新masterdevelop
    • 版本号遵循语义化版本规则(如从1.2.01.2.1

四、配套工具链:自动化保障规范落地

1. Git 钩子(Git Hooks)

  • pre-commit:代码格式检查(如 ESLint、Checkstyle)
  • pre-push:强制代码审查(未通过 PR 的分支禁止推送)
  • post-merge:自动执行依赖安装和测试

2. CI/CD 流水线

# GitHub Actions示例配置
name: CI Pipeline

on:
  push:
    branches:
      - develop
      - release/*
      - hotfix/*
  pull_request:
    branches:
      - develop
      - master

jobs:
  build:
    runs-on: ubuntu-latest
    steps:
      - uses: actions/checkout@v3
      - name: Set up JDK 17
        uses: actions/setup-java@v3
        with:
          java-version: '17'
          distribution: 'temurin'
      - name: Build with Maven
        run: mvn clean verify
      - name: Run Tests
        run: mvn test
      - name: Code Coverage
        run: mvn jacoco:report

3. 分支保护规则(GitHub/GitLab)

  • master/develop

    • 禁止直接推送
    • 必须通过 PR 合并
    • 至少 2 名审核者批准
    • CI 检查必须通过
    • 禁止强制推送(Force Push)

4. 版本号自动管理

  • 使用 Maven/Gradle 插件自动更新版本号

  • pom.xml中配置:

    <version>1.2.0-SNAPSHOT</version>
    
  • 发布时通过插件移除-SNAPSHOT并打标签

五、常见问题与解决方案

1. 分支冲突处理

  • 预防措施

    • 小步提交,频繁同步develop
    • 使用git rebase代替git merge减少合并节点
  • 冲突解决流程

    # 在feature分支处理冲突
    git checkout feature/my-feature
    git pull --rebase origin develop  # 拉取develop最新代码
    # 手动解决冲突
    git add .
    git rebase --continue
    git push -f origin feature/my-feature  # 强制推送(因rebase改变提交历史)
    

2. 长期分支维护

  • develop 分支:每周进行一次健康检查,清理过时依赖
  • release 分支:维护到下一个版本发布,之后归档
  • 历史版本:保留最近 3 个主版本的维护分支

3. 误操作恢复

  • 撤销已合并的 PR

    # 在develop分支创建一个撤销提交
    git revert -m 1 <merge-commit-hash>
    git push origin develop
    
  • 找回误删除的分支

    git reflog  # 查找分支最后一次提交的哈希值
    git checkout -b feature/recovery <commit-hash>
    

六、团队协作最佳实践

1. 开发阶段

  • 每天同步develop分支,避免冲突积累
  • 功能完成后及时提交 PR,避免分支长期存在
  • 每个 PR 必须关联 JIRA / 禅道任务号

2. 代码审查

  • 审查者重点关注:

    • 代码质量与设计模式
    • 潜在的性能问题
    • 安全漏洞(如 SQL 注入、XSS)
  • 使用审查清单(Checklist)确保覆盖关键检查点

3. 发布阶段

  • 发布前召开版本会议,确认发布范围
  • 生产环境部署必须有见证人
  • 部署后保留回滚方案(如备份、标签)

总结:规范的本质是平衡效率与质量

Git 分支管理规范的核心目标是在团队协作效率代码质量保障之间找到平衡点。通过明确的分支模型、严格的操作流程和自动化工具链,我们可以:

  1. 降低因分支管理混乱导致的开发成本

  2. 提升代码质量和发布稳定性

  3. 减少团队成员间的沟通成本

  4. 实现快速响应生产问题的能力

在实际落地过程中,建议根据团队规模、项目特性和业务需求进行适当调整。规范不是枷锁,而是帮助团队高效协作的工具。通过持续优化和教育,让规范成为团队的自觉行为,才能真正发挥其价值。