深入解析MySQL日志模块 - Redo Log(重做日志)

139 阅读5分钟

上一篇深入解析了Binlog,本文将深入解析MySQL Redo Log。


前言

崩溃瞬间的时光胶囊——揭秘MySQL的"不死鸟"重生术

凌晨两点,购物节的秒杀刚刚结束,你的数据库突然遭遇断电。 当所有人以为数万笔订单将灰飞烟灭时,系统却在重启后毫发无损地复原了所有交易,这就是我们今天要说的Redo Log的能力。

在数据库系统的核心设计中,事务的持久性始终是数据安全的关键挑战。MySQL通过InnoDB存储引擎的 Redo Log 机制,实现了事务提交后的数据持久化保障。这一设计不仅是ACID特性的重要支柱,更是数据库崩溃恢复的核心基础设施。 通过理解Redo Log的底层逻辑,开发者能够更高效地进行参数调优(如innodb_log_file_size的黄金分割点计算),精准诊断日志相关的性能瓶颈(如Checkpoint滞后引发的写入抖动),并掌握高并发场景下的稳定性保障策略。


一、Redo Log设计原理

1.1 预写式日志的运作机制

预写式日志的核心原则是:任何数据页的修改必须优先记录日志,而后才能写入磁盘。这种设计带来三大核心优势:

  1. 崩溃恢复能力:
    • 内存中的脏页可能因崩溃丢失,但Redo Log已持久化。
    • 重启时通过Redo阶段重放日志,确保数据完整性。
  2. 写入性能优化:
    • 将随机I/O转化为顺序I/O(这和Binlog日志写入方式一样)
    • 允许脏页延迟刷盘,合并多次修改。
  3. 事务原子性:
    • 日志记录包含Undo信息,支持事务回滚。

1.2 日志物理结构解析

Redo Log采用环形缓冲区设计,由两个固定大小的日志文件(ib_logfile0ib_logfile1)组成循环写入空间。这和Binlog不同,Binlog是直接追加的持续增长文件(mysql-bin.000001等)。 在这里插入图片描述

关键组件

Log Buffer:内存缓冲区(默认16MB),暂存未刷盘的日志记录。

Log Files:磁盘日志文件组,以环形队列方式复用。

LSN:全局递增的日志序列号,唯一标识日志位置。

Checkpoint:最后成功刷盘的数据页对应的LSN位置,标记可回收的日志空间。

write pos:写入位置指针。

二、Redo Log的写入与恢复流程

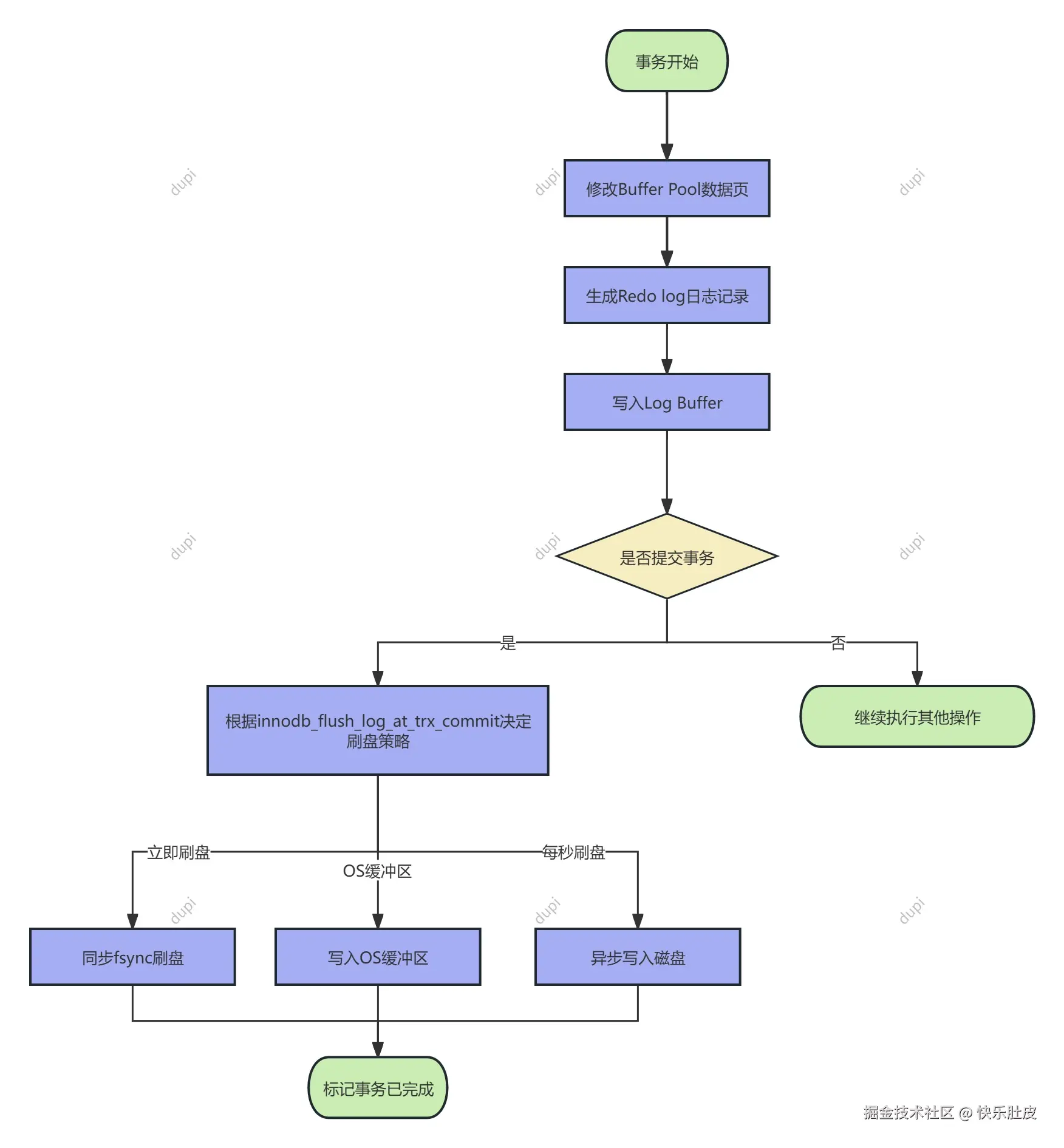
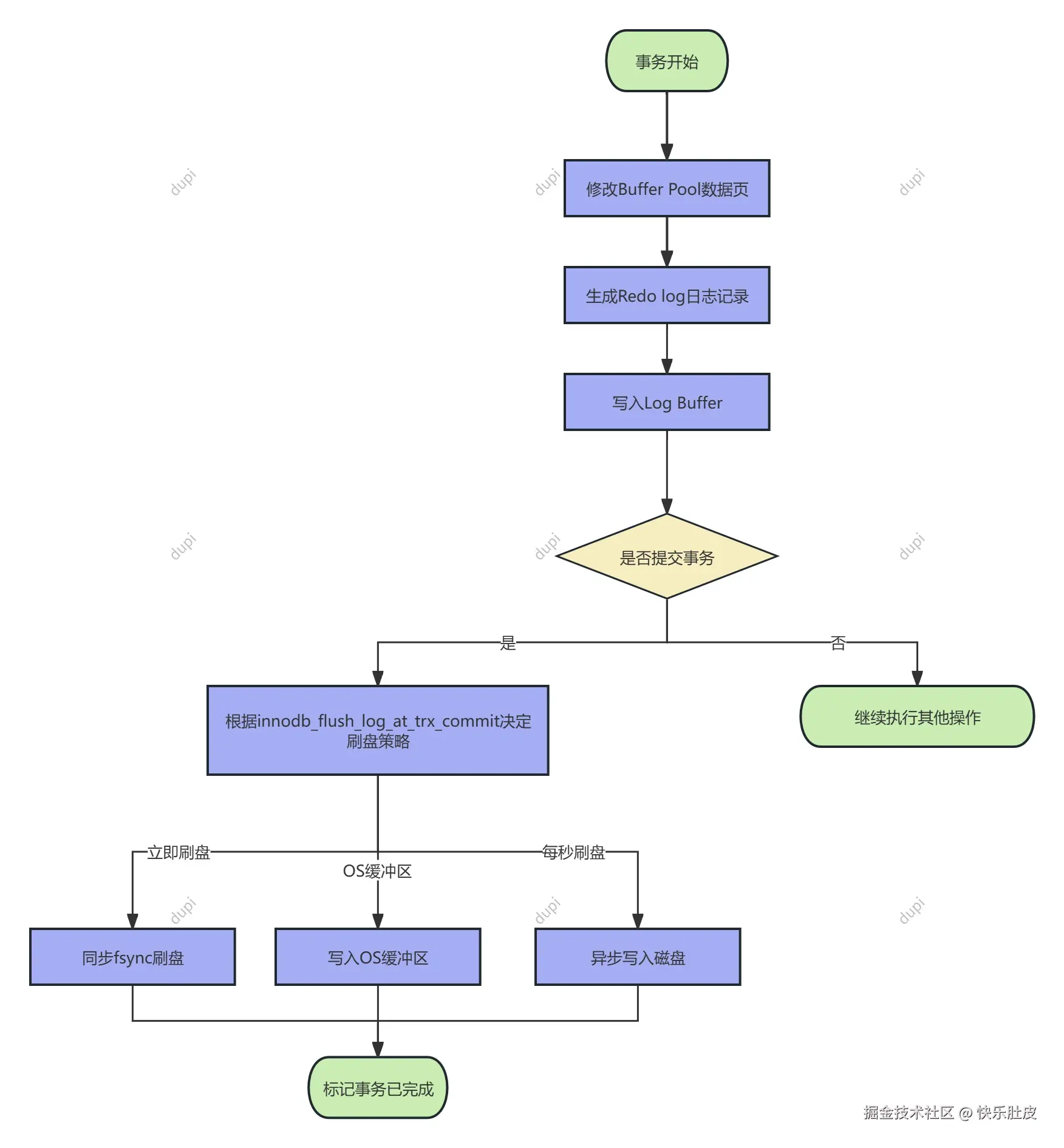
2.1、Redo Log写入流程(事务提交场景)

Redo Log写入流程

步骤:

  1. 数据修改阶段
    • 事务在Buffer Pool中修改数据页(产生脏页)。
    • 生成对应的Redo Log记录(包含:空间ID、页号、偏移量、修改内容)。
    • 记录被写入内存中的Log Buffer(默认16MB)。
  2. 日志刷盘决策
    • 根据innodb_flush_log_at_trx_commit参数选择策略:
      • 0:每秒由后台线程刷盘(可能丢失1秒数据)。
      • 1:事务提交时强制刷盘(默认ACID保障)。
      • 2:写入操作系统缓存,依赖系统刷盘(折中方案)。
  3. 日志文件写入
    • 日志记录被写入磁盘的ib_logfile文件组。
    • 采用顺序追加写入模式(环形缓冲区复用)。

2.2、Redo Log恢复流程(崩溃恢复场景)

Redo Log恢复流程 步骤:

  1. 前滚(Redo)阶段
    • 从最后一次Checkpoint对应的LSN开始扫描。
    • 按顺序重放所有未应用的Redo日志记录。
    • 将物理修改重新应用到数据页(无论事务是否提交)。
  2. 回滚(Undo)阶段
    • 扫描Undo Log段。
    • 对所有处于ACTIVE状态的事务执行回滚。
    • 通过Undo Log中的逆向操作恢复数据。
  3. Checkpoint更新
    • 将最新的持久化状态写入日志头。
    • 释放已处理的日志空间。

2.3、流程中的关键控制点

  1. LSN(日志序列号)协调机制
    • 每个数据页头部存储FIL_PAGE_LSN字段。
    • 恢复时跳过LSN小于页面当前LSN的日志(避免重复应用)。
  2. Checkpoint推进策略
    • 异步线程定期将脏页刷盘。
    • 满足以下条件时推进Checkpoint:
      • 日志缓冲池(Redo Log Buffer)写满。
      • ‌缓冲池脏页比例超限超过阈值(innodb_max_dirty_pages_pct),默认比例为75%。
      • 手动触发:FLUSH TABLES WITH READ LOCK 或 SET GLOBAL innodb_fast_shutdown=0。
      • 事务提交后异步触发。

三、Redo Log与Binlog的协同机制

两阶段提交(2PC)协议 两阶段提交(2PC)协议 原理描述:

  1. InnoDB redo log 写盘,InnoDB 事务进入 prepare 状态。
  2. 如果前面 prepare 成功,binlog 写盘,那么再继续将事务日志持久化到 binlog,如果持久化成功,那么 InnoDB 事务则进入 commit 状态(在 redo log 里面写一个 commit 记录)。

注意: 每个事务 Binlog 的末尾,会记录一个 XID event,标志着事务是否提交成功,也就是说,恢复过程中,Binlog 最后一个 XID event 之后的内容都应该被清除。

四、生产环境调优实践

4.1 参数配置黄金法则

日志容量计算

推荐日志总大小 = 每小时写入量 × 2
(通过SHOW STATUS LIKE 'Innodb_os_log_written'监控)

关键参数配置

innodb_log_file_size = 4G # 单个日志文件大小

innodb_log_files_in_group = 2 # 日志文件数量

innodb_flush_log_at_trx_commit = 1 # 事务提交时刷盘(保证ACID)

sync_binlog = 1 # Binlog同步刷盘

4.2 常见问题诊断

事务提交延迟高:Redo Log文件过小,频繁触发Checkpoint,增大innodb_log_file_size。

Binlog与Redo Log不一致: 两阶段提交过程中崩溃,使用mysqlbinlog工具进行数据修复。

日志写满警告: 长时间未推进Checkpoint,优化慢查询,加速脏页刷盘。


总结

Redo Log作为InnoDB的核心组件,通过WAL机制和精巧的日志管理,在性能与可靠性之间实现了完美平衡。MySQL 8.0版本引入原子DDL、并行日志写入等新特性,Redo Log的架构仍在持续演进......