爬虫到智能数据分析:Bright Data × Kimi 智能洞察亚马逊电商产品销售潜力

182 阅读7分钟

前言

电商数据分析在现代商业中具有重要的战略价值,通过对消费者行为、销售趋势、商品价格、库存等数据的深入分析,企业能够获得对市场动态的精准洞察,优化运营决策,预测市场趋势、优化广告投放、提升供应链效率,并通过竞争分析帮助商家发现潜在机会和风险。但是这些电商平台(如亚马逊)往往有反爬机制,因此通过代理IP进行数据爬取成为一种常见的策略,能够有效避免IP被封禁或限制请求频率,从而保证数据的连续性和稳定性。

我将通过Web Scrapers API 爬取亚马逊电商Sennheiser蓝牙耳机数据,并通过kimi来分析电商产品的销售潜力。

一、代理IP爬取数据的优势

  1. 规避封禁:电商平台通常会设置反爬虫机制,监控并限制频繁访问同一IP地址的请求。通过使用代理IP,可以分散请求来源,避免单一IP被封禁或限流,从而保证数据爬取的持续性。

  2. 提高抓取速度:通过多个代理IP并行工作,可以显著提高数据抓取的速度,缩短获取数据的时间。例如,多个代理IP同时爬取不同页面或类别的商品数据,有助于快速收集大量信息。

  3. 多区域数据访问:有些电商平台根据用户的地理位置提供不同的产品、定价或促销活动。通过使用代理IP,可以模拟来自不同国家或地区的用户访问,获取更多地域性的数据,帮助商家分析全球市场趋势。

  4. 防止IP被标记:在大规模爬取时,如果使用固定IP,容易被电商平台检测并标记为爬虫行为,导致封禁。通过代理IP轮换,能有效避免这种情况,减少被平台识别为恶意爬虫的风险。

  5. 隐私保护与匿名性:通过使用代理IP,爬取者的真实IP地址被隐藏,从而保护了爬取者的隐私,尤其是在进行大量数据爬取时,能够避免外界追踪。

亮数据代理凭借其强大的IP资源、高匿名性、稳定性、速度以及多种技术支持,成为很多企业和个人进行大规模数据爬取首选,而我选择它主要原因是因为它的Web Scrapers API ,支持上百个常用网站爬虫的API,比如:X、TikTok、FaceBook、亚马逊、Instagram,按请求成功量计费,并且注册就送2$,可以免费试用,非常满足我的需求。

二、 爬取亚马逊电商数据

这里我选择爬取国外比较火爆的Sennheiser 品牌耳机,分析商品流量、营销策略。这里我使用 亮数据的Web Scrapers API进行爬取数据。

1、注册

首先注册账号,主页地址 在这里插入图片描述 在这里插入图片描述

2、选择Web Scrapers

到达用户控制面板,选择左侧第二个菜单“Web Scrapers” 在这里插入图片描述

3、 搜索关于amazon的Web Scrapers

打开Web爬虫库,可以看到API的种类非常多,比如:电子商务、房地产金融、旅行、社交媒体、市场新闻、用于AI的数据、AI Search、B2B业务等等,在输入框中搜索:amazon

在这里插入图片描述 会出现关于amazon所有的api,这里我们选择根据关键字查询的“Amazon products - discover by keyword” 在这里插入图片描述

4、爬取关键字、获取TOKEN

输入爬取的关键字,并且获取tokentoken去哪里获取呢? 在这里插入图片描述

我们可以咨询一下亮数据人工智能助手 在这里插入图片描述

在这里插入图片描述 在这里插入图片描述

5、爬取数据

随后粘贴到下面的输入框中,并选择代码执行方式。 在这里插入图片描述

这里我选择python执行,新建bright.py文件,把代码粘贴进去 在这里插入图片描述

然后我们执行上面的代码

python3 bright.py

控制台输出下面的结果,说明脚本正在执行中

{'snapshot_id': 's_mawnq7pq1kr5k9pruv'}

我们可以看到执行的状态

在这里插入图片描述

6、获取结果数据

当状态为ready的时候,我们在日志这里下载爬取结果,可以选择json、csv、jsonl、nojson,这里我选择json,可以看到bd_20250520_085931_0.json下载下来了。 在这里插入图片描述

其中一条记录如下:

{
  "title": "Sennheiser Consumer Audio HD 650 - Audiophile Hi-Res Open Back Dynamic Headphone",
  "seller_name": "Amazon.com",
  "brand": "Sennheiser Consumer Audio",
  "description": "With the HD 650, audiophiles will experience truly unique natural sound. With sound this good, long concerts in the comfort of your home are a certainty, so the HD 650 also sets standards in comfort and convenience. The HD 650 is a genuine masterpiece, which will satisfy even the most demanding listener. HD 650 the Reference Class.",
  "initial_price": 579.95,
  "currency": "USD",
  "availability": "仅剩少量库存 - 请尽快下单。",
  "reviews_count": 2941,
  "categories": ["Electronics", "Headphones, Earbuds & Accessories", "Headphones & Earbuds", "Over-Ear Headphones"],
  "parent_asin": "B07RFZD8PL",
  "asin": "B00018MSNI",
  "buybox_seller": "Amazon.com",
  "number_of_sellers": 1,
  "root_bs_rank": 11437,
  "answered_questions": 0,
  "domain": "https://www.amazon.com/",
  "images_count": 4,
  "url": "https://www.amazon.com/Sennheiser-HD-650-Audiophile-Headphone/dp/B00018MSNI?th=1&psc=1&language=en_US&currency=USD",
  "video_count": 0,
  "image_url": "https://m.media-amazon.com/images/I/714dBVaYGJL._AC_SL1312_.jpg",
  "final_price_high": null,
  "final_price": 354,
  "discount": "-39%",
  "delivery": ["免费配送 明天,5月21日。下单需在7小时内。"],
  "product_dimensions": "12.4 x 10 x 4.33 inches",
  "item_weight": "9.12 Ounces",
  "rating": 4.6,
  "model_number": "508825",
  "manufacturer": "Sennheiser",
  "department": "Electronics",
  "plus_content": true,
  "upc": "700615305605",
  "video": false,
  "top_review": "这些耳机是真正独一无二的,能够提供卓越的自然声音。无论是在家中享受长时间的音乐,还是在专业录音室中使用,HD 650都能满足最苛刻的听众需求。这款耳机的设计和音质都非常出色,是音频爱好者的理想选择。",
  "customers_say": {
    "text": "用户对这款耳机的评价非常高,尤其是其卓越的音质和舒适的佩戴体验。许多用户表示,HD 650在低频和高频的表现上都非常出色,能够提供非常自然和平衡的声音。此外,耳机的舒适度也非常高,适合长时间佩戴。",
    "keywords": {
      "positive": ["Sound quality", "Comfort", "Design", "Clarity", "Build quality", "Depth"],
      "negative": null,
      "mixed": ["Value for money", "Weight"]
    }
  },
  "timestamp": "2025-05-20T09:01:12.323Z",
  "input": {
    "url": "https://www.amazon.com/Sennheiser-HD-650-Audiophile-Headphone/dp/B00018MSNI",
    "asin": "B00018MSNI",
    "origin_url": "https://www.amazon.com/",
    "zipcode": ""
  },
  "discovery_input": {
    "keyword": "Sennheiser"
  }
}

三、 kimi分析爬取结果

这里我选用Kimi大模型来进行数据分析,可以自动帮我分析亚马逊热销耳机销售情况。通过对数据清洗、预测分析,不仅提升了数据处理的效率,还能够提供更加精准的洞察,支持决策制定。

1、上传爬虫文件

登录到kimi之后,上传上面我们爬取到的结果文件。 在这里插入图片描述

2、输入提示词进行分析

根据爬虫结果中的数据,可以根据产品类型、销售价格、用户反馈、产品规格等数据进行分析。我将设置以下提示词分析Sennheiser蓝牙耳机的销售情况。

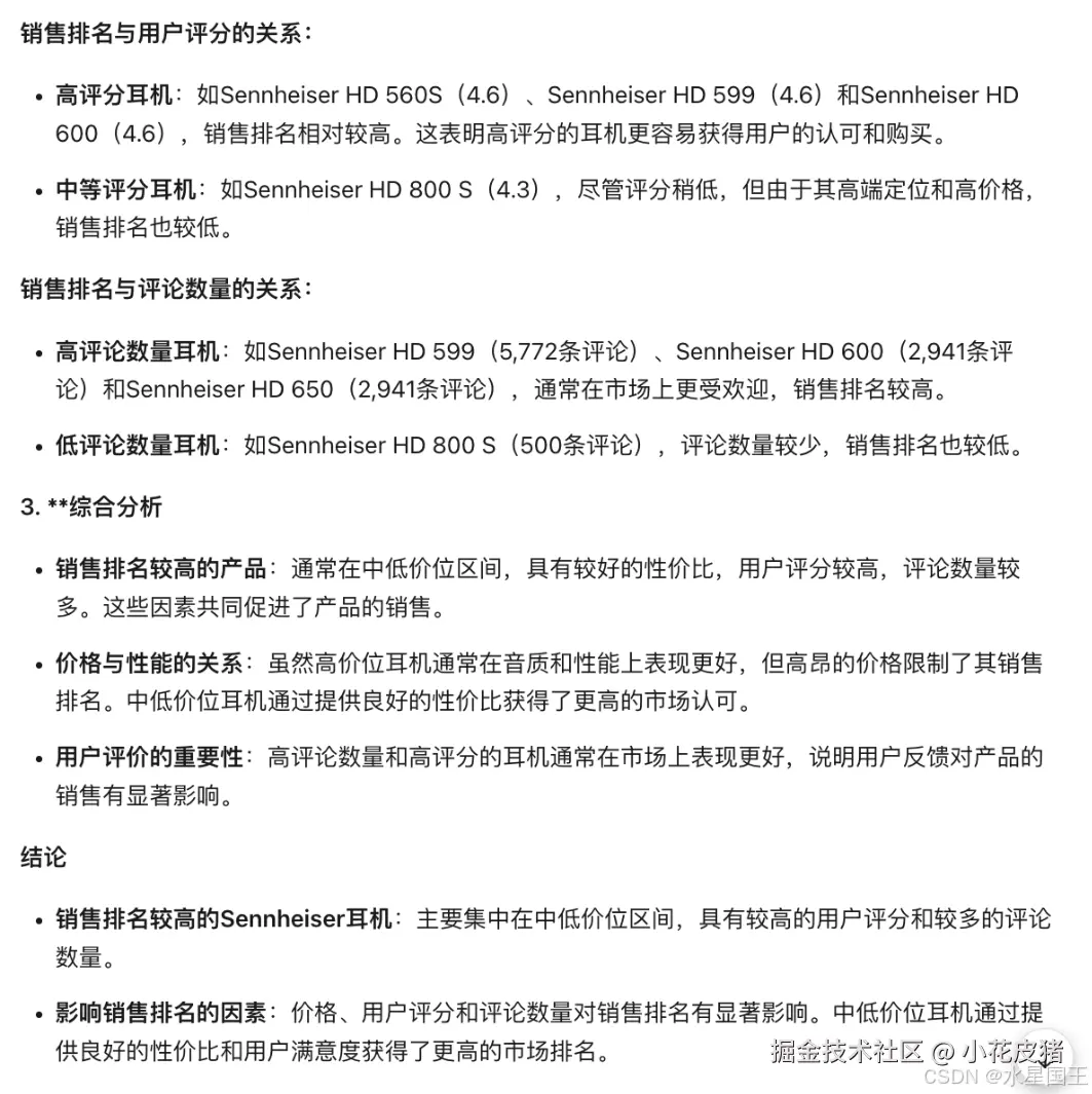
1、 请根据上传的json文件,帮我分析一下哪类Sennheiser耳机销售排名比较高,排名较高的产品是否跟用户评论、价格、用户评分有关系? 在这里插入图片描述 在这里插入图片描述

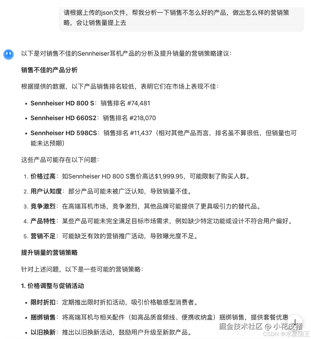
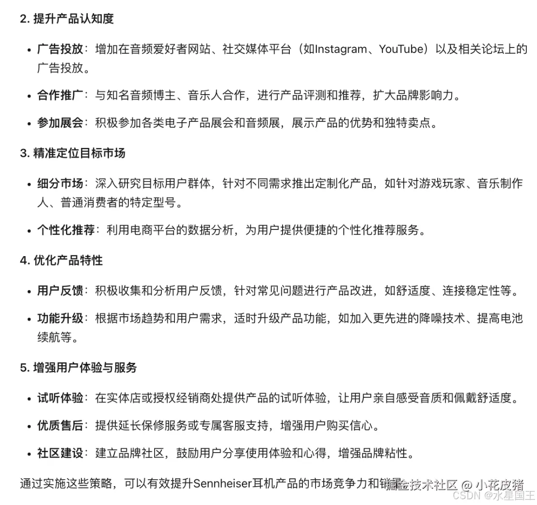
2、 请根据上传的json文件,帮我分析一下销售不怎么好的产品,做出怎么样的营销策略,会让销售量提上去? 在这里插入图片描述 在这里插入图片描述

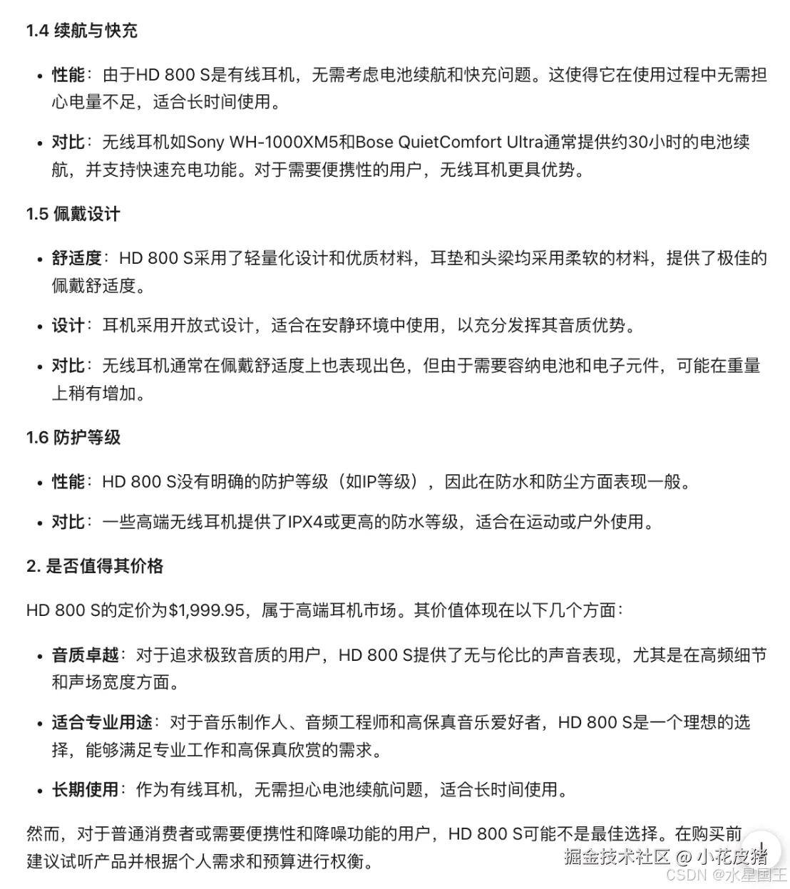
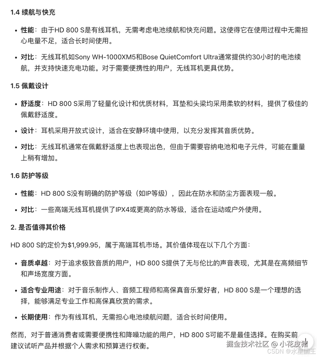
3、请帮我分析一下HD800S的性能,比如降噪、驱动单元、频响范围、续航与快充、佩戴设计、防护等级等,是否真的值这个价钱? 在这里插入图片描述 在这里插入图片描述

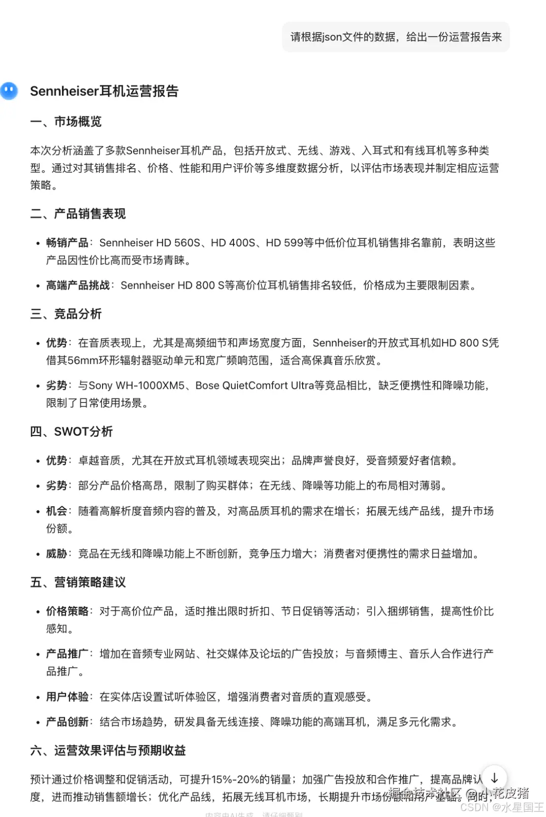
4、请根据json文件的数据,给出一份运营报告来 在这里插入图片描述

四、体验感悟

首先在爬取数据过程中很顺畅,对于这种反爬虫比较严格的跨境电商网站,手动爬虫要花费大量时间去研究,效率非常低。Web Scrapers API则提供了上百个常用网站爬虫API,只需要调用接口就可以爬取到数据,效率真的高的么得说,自动化爬虫才是当今爬虫的趋势。爬取结果中字段类型非常多,在进行数据分析时,让我可以从多个维度对数据进行分析。通过kimi分析结果还是非常直观的,对于销售量比较高的还有比较低的评价很准确,并且给出的营销策略也是非常认同,所以说一个质量高的分析报告,其数据一定是非常重要的。这里我推荐一波,兄弟们快来体验一下Web Scrapers API带来的快感!