Android Apk包瘦身

97 阅读3分钟

###目录 1、Android 编译打包流程 2、Apk包瘦身

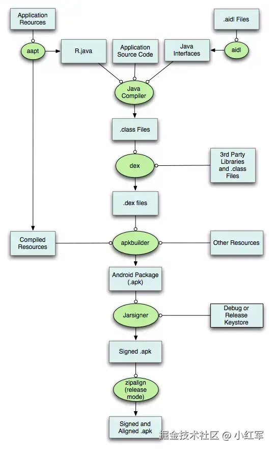
###1、Android 编译打包流程及APK构成 #####1.1、Android 编译打包流程 android编译打包流程

(1)、通过Java编译器对工程本身的java代码进行编译,产出为.class文件。这些java代码有三个来源:app的源代码;由资源文件生成的R文件(aapt工具);以及有aidl文件生成的java接口文件(aidl工具)。 (2)、通过dex工具将上一步生成的.class文件和依赖的第三方库的.class,生成Delvik虚拟机可执行的.dex文件。 (3)、通过apkbuilder工具将.dex文件和编译后的资源文件生成未经签名对齐的apk文件。(这里编译后的资源文件包括两部分,一是由aapt编译产生的编译后的资源文件,二是依赖的三方库里的资源文件)。 (4)、通过Jarsigner和zipalign对apk文件进行签名和对齐,生成最终的apk文件。

#####1.2、APK构成 APK组成

###2、Apk包瘦身 ####2.1、资源瘦身

######对于图片资源 2.1.1、使用更高压缩率的文件格式 (使用Shape XML、Color 、WebP替代PNG,JPG。WebP尤其对大图片有用)

2.1.2、更深度的资源压缩 图片质量:TinyPNG深度压缩 图片尺寸:ReSize,针对大图、套图

2.1.3、Lint去除未引用资源 #####2.2.3、对于drawable图片只保留3倍图。

#####2.2.4、对资源的id和路径进行压缩。使用andresguard,对resources.arsc文件进行压缩,就是让资源id名称变短了。

2.1.5、去除无用的语言资源,例如appcompat库中会包含多国的语言资源,但是我们的app只需要支持中文,可以使用resConfig去除不会使用的语言资源。

2.1.6、开启shrinkResources未使用的资源(前提是是开启混淆)。因为只有开启混淆移除未经使用的代码之后,才知道哪些资源是真正被有用的代码所引用的。

2.1.7、MR时引入流水线,流水线中对提交代码中的资源文件大小进行控制

####2.2、代码瘦身 #####2.2.1、内部代码清理 (1)、合并功能相同的代码(utils)。定期清理已废弃、未引用代码 (2)、合并扩展重复的轮子,提高模块复用性(titlebar)

注意反射以及AOP对类/方法的调用,会误认为未引用

#####2.2.2、外部依赖清理 (1)、移除无用的jar包或依赖 (2)、移除功能重复的框架,例如视频播放库,OkHttp&Volley,Fresco&glide,避免共存

#####2.2.3、开启minifyEnabled混淆代码,去掉没用引用的代码。

#####2.2.4、review机制审核代码质量

####2.3、native瘦身 去除不必要的硬件平台对应的so文件,根据我们的统计,我们用户的手机大部分都是armeabi架构,x86机型占比极低,只有几个,所有我们只需要保留armeabi对应的so文件,另外x86架构是可兼容armeabi平台对应的so文件指令的。通过build.gradle内abiFilters配置。 ndk { abiFilters 'armeabi', 'armabi' }

######Android中的so文件简介 .so文件是一种文件格式,可以类比.java或者.class文件格式。 .so文件是与平台相关的二进制机器码,与ABI(Application Binary Interface)相对应,一个ABI表示相应的CPU的指令集与内存页管理,也对应于不同的运行环境,所以so是有不同的系统版本的。 随着Android系统的快速发展,搭载Android的硬件平台也早已多样化了(对比WinTel联盟,直到2012年才新发展了Windows RT来适配ARM平台,2015年的Win10才进入 Raspberry Pi 2这类基于ARM的新型设备中),现在已经运行在7个ABI:armeabi,armeabi-v7a (armeabi-v7a-hard),arm64-v8a,x86,x86_64,mips 和 mips64。

####2.4、资源动态下发 (1)、重量级的资源(拍摄页资源,大图片) (2)、H5插件,需开发成熟的Hybrid方案 (3)、Native插件,需对项目进行插件化

1,blog.csdn.net/u011889786/… 2,mp.weixin.qq.com/s?__biz=MzA…