Trae和copilot代码补全功能对比

1,927 阅读2分钟

前些天vscode默认推荐copilot,便装上使用了下,用着觉得真的不错,它自动补全的代码准确度还是非常高的,也可以免去很多粘贴复制的无脑工作,比如,前端在写mock数据的时候,它能根据上下文生成数据结构统一的mock数据,真的是懒人必备。可是用了几天后发现代码补全功能没有了,查找下原因发现是因为免费额度用完了,这可真是很糟糕的事情,刚刚体验了它的便利性,结果不能免费使用了,抓耳捞腮后,又注册了一个GitHub,切换登录后,又能指点江山了。正当窃喜自己的雕虫小技时,发现这个免费额度消耗的实在是太快了,写了半天代码,额度就消耗了30%,由此可见这也不是长久之计。

今天打开稀土掘金,看到上面高亮广告“告别排队,Trae订阅上线,首月Pro仅$3,开发无忧”,便在vscode上安装上了Trae AI试一试。有了Copilot在前的使用经验,对比感受一下。

import语句自动补全

  • copilot 五颗星
  • Trae 五颗星
import RoleDrawer from '../components/RoleDrawer';

手动输入import RoleDrawer后,可能准确补全from '../components/RoleDrawer'

输入“//新增”自动补全新增编辑需要的变量和方法

  • copilot 五颗星
  • Trae 五颗星
  // 新增编辑部分
  const [roleDrawerVisible, setRoleDrawerVisible] = useState<boolean>(false);
  const [roleDrawerInfo, setRoleDrawerInfo] = useState<object>({});
  const onRoleDrawerClose = () => {
    setRoleDrawerVisible(false);
  }
  const onRoleDrawerOpen = (record: object) => {
    setRoleDrawerVisible(true);
    setRoleDrawerInfo(record);
  }

输入“<RoleDrawer”,自动补全

  • copilot 五颗星
  • Trae 五颗星
<RoleDrawer
        visible={roleDrawerVisible}
        handleCancel={onRoleDrawerClose}
        info={roleDrawerInfo} // 传入null表示编辑用户
      />

下面是一段对三层数组处理的代码,根据里层数组每项中的checked判断外层是否checked,整段代码基本都由Trae生成:

  • copilot 五颗星
  • Trae 五颗星
            const newDetailData = res.data.map((item: any) => {
                const itemChildren = item.children.map((child: any) => {
                  const childChildren = child.children.map((subChild: any) => {
                    const subChildChildren = subChild.children.map((subSubChild: any) => ({
                      ...subSubChild,
                    }))
                    return {
                      ...subChild,
                      children: subChildChildren || [],
                      checked: subChildChildren.length > 0 && subChildChildren.every((subSubChild: any) => subSubChild.checked), // 第三层:访问权限或者操作权限- 
                    }
                  })
                  return {
                   ...child,
                    children: childChildren || [],
                    checked: childChildren.length > 0 && childChildren.every((subChild: any) => subChild.checked), // 第二层:访问权限或者操作权限- 
                  }
                })
                return {
                ...item,
                  children: itemChildren || [],
                  checked: itemChildren.length > 0 && itemChildren.every((child: any) => child.checked), // 第一层:访问权限或者操作权限- 
                }
              })

选择代码fix

  • copilot 三颗星

  • Trae 两颗星

  • copilot

    • 操作步骤:选中代码,右键Copilot————fix,代码编辑框上面悬浮Copilot对话框,再输入框中输入指令,Copilot开始生成修改后的代码,此时需要手工一段段选择Accept修改。
    • 缺陷:未选中的代码,也被
  • Trae 操作步骤: 选中代码,右键Trae AI ——AI Chat,打开Chat对话面板,再在对话中输入操作指令,Trace根据操作指令完成修改,再手动复制粘贴覆盖源代码)

底层AI模型和收费

底层AI模型

docs.trae.ai/ide/open-so… d9f2ac28-17a3-4994-b5b3-a62fefe28bd2.jpeg

docs.github.com/en/enterpri… 1eb1e4fe-7671-4220-947d-6bd3c5346dfa.jpeg

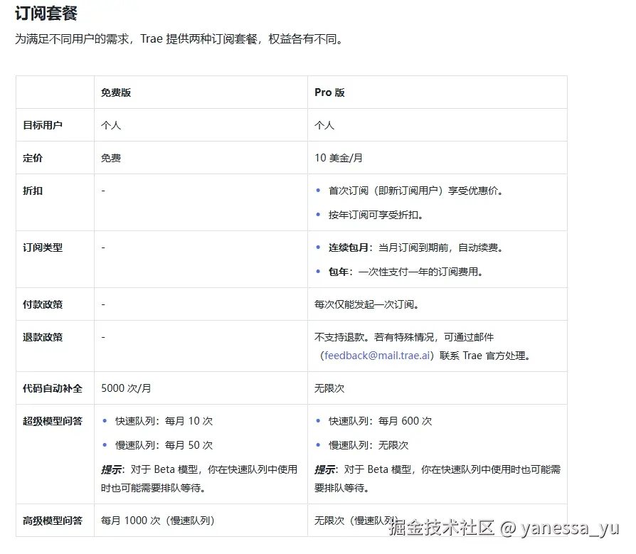
收费

9d27cb5f-b283-4c20-8853-3c24553ecd79.jpeg

docs.github.com/en/enterpri…

d95ced50-80a3-4f4f-90fe-5f72ffde1b7c.jpeg

cec7da75-0ad7-414a-a038-7e7ddd1f352d.jpeg