Dify、n8n、Coze、Fastgpt、Ragflow超详细选型指南!附PPIO接入教程

699 阅读12分钟

近期,AI开发博主袋鼠帝(公众号:袋鼠帝AI客栈)总结了一篇 Dify、n8n、Coze、Fastgpt、Ragflow 五家主流 LLM 应用平台的干货文章。

这篇文章 从实用角度出发,通过详细的功能对比、真实的使用体验和具体的应用场景 ,帮助你在这五款主流平台中找到最适合自己的那一个。

对于迷失在飞速发展的 AI 技术和选择困难症的人来说,这是一篇非常及时的选型指南。无论你是AI开发者、企业用户,还是刚接触AI的新手,这篇对比分析都能为你提供清晰的思路。

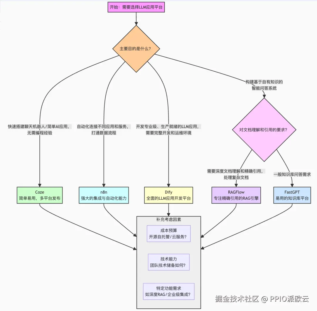
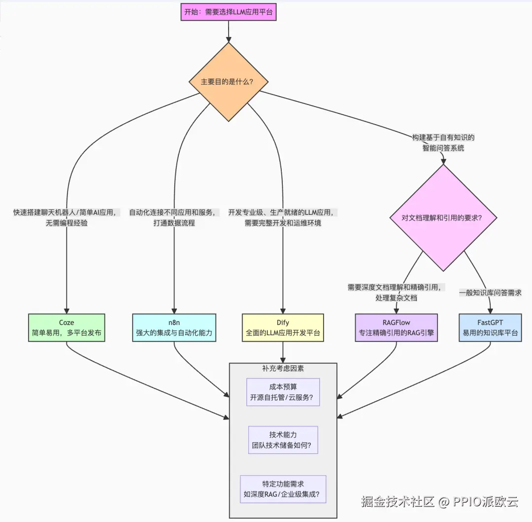
首先明确一下,LLM应用平台有: Dify、Coze、Fastgpt、ragflow。n8n比较特殊一点,它是以工作流为主的LLM平台。

Dify: 开源的LLM应用开发平台,融合BaaS和LLMOps理念,旨在提供一站式的AI应用快速开发与运营能力,包括Agent工作流、RAG Pipeline等。

n8n: 以其强大的通用工作流自动化能力著称,近年来积极拥抱AI,允许用户将LLM节点嵌入复杂的自动化流程中。

Coze (扣子): 由字节跳动推出,主打低代码/无代码的AI Agent开发,强调快速构建和部署对话式AI应用。

FastGPT: 一个开源的AI Agent构建平台,专注于知识库问答系统的构建,提供数据处理、模型调用和可视化工作流编排能力。

RAGFlow: 基于深度文档理解的开源RAG引擎,专注于解决复杂格式文档的知识提取与高质量问答。

作为一站式 AIGC 云服务平台,PPIO派欧云提供高性能大模型 API 服务,涵盖最新的 Meta-Llama-4、DeepSeek R1/V3 Turbo、Qwen3 等系列模型,仅需一行代码即可快速调用,且支持在Dify、n8n、FastGPT、RAGFlow 等 20 多个主流第三方平台调用。

LLM应用平台的核心价值在于大大降低了AI应用的开发门槛,加速从概念到产品的落地过程,并为开发者提供整合、管理和优化AI能力的工具集(插件、MCP工具等等)。

通过这些平台,咱们可以 更专注于业务逻辑和用户体验创新,而非重复性的底层技术构建。

各平台详情

Dify:LLM平台中的瑞士军刀

先给Dify 3个关键词吧

#开源 # LLMOps # 生产就绪

一句话: Dify 是个23年4月开源的LLM应用开发平台,如果想整点专业的、能上生产的AI应用,还想把后端、模型运维的事全搞定?用它就OK了。

地址: dify.ai

Dify 主打“Backend-as-a-Service”和“LLMOps”,目标是让开发者和不懂技术的创新者都能轻松上手,快速鼓捣出实用的AI解决方案。

它把 RAG(检索增强生成)管道、AI工作流、监控工具、模型管理,MCP这些功能都塞进一个平台里。

确实 像瑞士军刀一样 ,想要什么功能基本都有。

主打一个“你只管创新,其他交给Dify”。

顺便插播一下,Dify最近做了一下品牌焕新。

支持使用 Docker私有化部署 ,运行起来的服务器最低配置是 2核4G

社区活跃度也不错,目前 在Github已经有98.3K Star

但是总给我一种样样通,"样样松"的感觉,好像没有特别突出的地方。

还有一个缺点就是Dify里面创建的Bot,如果想对外提供服务的话,其API没有兼容OpenAI API,就会导致外部应用想要对接会相对困难。

另外,对于只想快速实现一些小功能的用户来说是有点重了

大型企业集成的话,应该还是需要自己在上面二次开发的。

适合人群: 有一定技术的开发者、追求专业、效率的团队、需要定制化AI解决方案的企业。

Coze:LLM平台界的“乐高”

#无代码 #智能体构建 #多平台发布

先来一句话总结: Coze(扣子)是字节跳动旗下 的,主打一个“人人都是AI开发者”,内置上千款工具插件,让你像搭积木一样简单地创建和发布AI Agent。

地址:coze.cn

不管你懂不懂编程,Coze都能让你把脑洞里的AI智能体快速实现。

可视化搭建、丰富的插件、知识库、工作流一应俱全,还支持一键发布到抖音、飞书、微信公众号、小程序、Discord、Telegram等各大平台。

有海外版(Coze)和国内版(扣子)

Coze是闭源的,但它的功能比Dify更丰富。

我比较中意的有代码插件,零代码小程序、web页面,定时任务等功能。

适合人群: AI入门用户、产品经理、运营人员、想快速搭建个性化AI Agent的创作者、以及预算、技术有限的个人和小型团队等。

FastGPT:知识库小能手

#开源 #RAG知识库

一句话: FastGPT是个 免费开源的AI知识库平台 ,让AI根据你的私有数据精准回答问题,是你的第二个"大脑"

地址: tryfastgpt.ai

FastGPT 提供数据处理、模型调用、RAG检索和可视化AI工作流,MCP一条龙服务。

你可以导入各种格式的文档(Word、PDF、网页链接等),用最短的时间打造出特定领域的AI问答助手。

Fastgpt的RAG效果是相当不错的 ,它能够简单、快速构建一个高质量知识库,我之前用它做我的微信AI助理产品的客服,挺棒的。

一些企业级客户我也是帮助他们用fastgpt来构建知识库,轻量,简单,好用。

它还提供与OpenAI兼容的API,可以非常方便的把它集成到现有的其他应用里。

支持Docker私有化部署 ,最好用 2核4G 的服务器来跑。

相比Dify来说,优点在于更轻量、知识库效果更好、API兼容OpenAI API,更方便集成到其他应用。

但是在功能的丰富度、和一些体验上是不如Dify的,社区也不如Dify活跃,目前 在Github是24.2K Star

但是如果你是想快速打造知识库为主的AI应用,我都推荐先试试Fastgpt。

适合人群: 需要构建企业内部知识库、AI客服、的开发者或企业,以及对RAG技术感兴趣的AI爱好者。

RAGFlow:知识库专家

标签: #开源 #RAG引擎 #深度文档理解

一句话: RAGFlow 是个开源的RAG引擎

地址: ragflow.io

RAGFlow的核心竞争力在于“深度文档理解”,比如能从合同里提取条款、总结长篇报告。以及支持10多种类型的数据预处理,不管是在RAG的知识库构建,还是问答阶段都有非常丰富的参数去调整。还支持知识图谱功能。

RAG的颗粒度细,知识库效果上限很高。

如果说Fastgpt是知识库小能手,那么Ragflow就是知识库专家(从它的名字里面就能看出来)。

支持Docker部署 ,但是比较重,需要至少 4核16G 配置的服务器才能流畅使用。目前 在Github有53.1K Star

适合 对答案准确性和可追溯性有高要求的行业(如法律、医疗、金融)、需要处理大量复杂文档的企业、以及RAG技术的研究者和开发者。

n8n:最强开源工作流平台

#开源 #工作流自动化 #低代码

一句话总结: n8n 是一个开源的低代码工作流自动化工具,专注于将各种应用和服务连接起来,形成自动化的业务流程。

地址:n8n.io

n8n 的核心是通过可视化节点(Node)来构建自动化流程,同时每个节点所提供的配置参数丰富,定制化程度高。

它提供了超过400个预置集成,覆盖各类SaaS服务和数据库。既可以通过简单的拖拽操作构建工作流,也可以通过js或Python代码进行更复杂的定制。

它包含Agent节点,能够快速接入各种大模型,同样支持了MCP。

在实际业务中,n8n能极大提高工作效率

比如Delivery Hero使用n8n每月节省了200多小时的工作时间

n8n.io/case-studie…

StepStone也靠它运行了200多个关键任务流程

n8n.io/case-studie…

虽然n8n有很多优点,但毕竟是工作流平台,主打工作流。在LLM这块丝滑程度还是比不上其他专业的LLM应用平台,LLM这块该有的也都有,就是用起来感觉更麻烦一些。

同时上手难度也是这些个平台里面最大的了,需要一些逻辑思维,和前期的学习成本,但上手之后效率将会极大的提升。

支持Docker私有化部署 ,完全不吃配置, 1核1G 的服务器应该都能跑。

适合人群: 需要高度定制自动化流程的团队、开发者、以及追求效率最大化的中小企业。

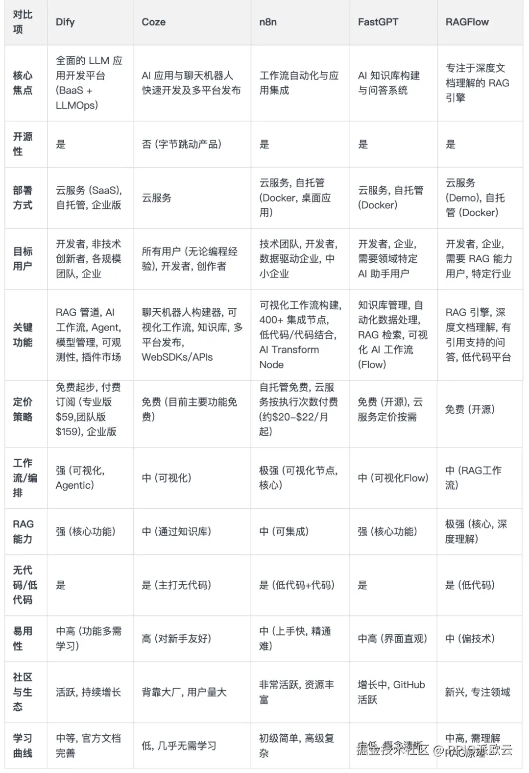
5大平台功能横向对

为了帮助大家更清晰地了解这五个平台的区别和优势,我整理了一张详细的对比表,从多个维度进行客观分析:

其中Coze目前不是免费的了

平台选择实用建议:

从我的实际体验来看,如果你是刚接触AI应用开发,希望快速看到成果, Coze 是最容易上手的选择。

如果你的工作或者业务涉及多个系统和服务之间的数据流转,需要自动化处理, n8n 的强大自动化工作流会为你节省超多时间。

想搭建企业内部智能知识库或者Q&A系统, FastGPTRagflow 可以 优先考虑,它们在RAG方面都比较强,FastGPT更轻量、Ragflow更重(但上限更高)

对于有长期规划、需要构建可扩展企业级AI应用的团队, Dify 的完整生态系统和企业级功能是好的选择。

为了更直观,基于我的实际使用体验和各平台特点,我整理了 下面这张"用户适用性评分图"(满分5分),希望可以帮助大家快速定位自己的需求对应哪个平台:

还有下面这个图,也可以参考参考

选型考量要素

在最终做出选择之前,建议大家 考虑以下几个关键要素 ,它们会直接影响你的使用体验和长期效果:

预算:

开源平台可以免费自托管使用,但需要考虑服务器和维护成本;云服务则是按使用量或订阅付费,前期成本低但长期可能更高。根据你的资源状况和业务规模选择合适的方案。

技术能力:

评估你或团队的技术背景、学习意愿。如果技术实力有限,选择像Coze这样的无代码平台会更合适;如果有较强的技术团队,就可以考虑Dify或n8n等提供更多定制能力的平台。

部署:

考虑是否需要数据本地私有化。自托管方案提供更高的数据安全性和隐私保护,但需要更多的技术支持;云服务则提供快速部署和低维护成本,但可能存在数据安全风险。

核心功能需求:

详细列出你最核心的需求,看哪个平台能够最好地满足这些关键点。比如如果RAG能力是最重要的,那么FastGPT或RAGFlow可能比Coze更合适;如果需要复杂工作流,n8n或Dify会是更好的选择。

平台可持续性:

评估平台的更新频率、社区活跃度和长期支持情况。开源项目要看社区活跃度和贡献者数量;商业产品看公司背景和市场表现。这直接关系到你选择的平台能否长期发展并跟上技术变化。

数据安全与合规方面:

特别是对企业用户来说,数据隐私保护、访问控制和合规性至关重要。开源自托管平台在数据安全方面更有优势,因为数据可以完全保留在自己的环境中;商业平台则需要仔细阅读其隐私政策和数据处理协议等等。

通过认真评估上面这些因素,结合前面的对比分析,相信大家应该能够找到最符合自身需求的LLM应用平台了吧。

「最后」

经过这次全方位的对比分析,希望大家对Dify、Coze、n8n、FastGPT和RAGFlow这五个平台有了更清晰的认识。

没有绝对完美的工具,只有最适合当前需求和发展阶段的选择。

选型建议是:

如果可能的话,可以先从使用门槛较低的平台(如Coze)开始尝试,熟悉LLM应用开发的基本概念和流程;

后面需求越来越复杂,技术也有一定提升之后,再逐步过渡到更专业的平台(如Dify或n8n)。

AI Agent是一个快速发展的领域,各平台也在飞速进化和完善。

希望这篇分析能为大家提供一个基础的参考框架,

帮助大家在这个充满机遇和挑战的AI时代找到适合自己的工具和方向。

如果还有其他问题或者经验分享,欢迎在评论区交流~