重磅消息!Java基础面试题(2025年最新八股文)

143 阅读19分钟

1、什么是Java?请说明它的主要特点

推荐回答✨

Java是由Sun公司(现已被Oracle收购)开发的一种面向对象编程语言计算平台

它的主要特点:

  • 平台无关性:Java代码编译成字节码后可以在任何支持Java的平台上运行,实现了"一次编写,到处运行"
  • 面向对象:完全支持面向对象编程的核心概念——封装继承多态
  • 自动内存管理:通过垃圾回收机制自动管理内存,避免内存泄漏
  • 多线程支持:内置对多线程编程的支持,简化并发程序开发
  • 丰富的API:提供大量标准库和API,涵盖网络、IO、集合等各方面功能
  • 安全性:提供多层次的安全机制,包括类加载器、字节码验证器和安全管理器

关注公众号:【绘问】即可获取全套 IT面试题库

详细解析📚

Java语言发展历程🧩

Java语言诞生于1995年,由詹姆斯·高斯林(James Gosling)领导的团队开发。最初为家电产品设计,后来发现非常适合互联网应用开发。

Java特性详解🌟

跨平台性(平台无关性)📱

Java实现跨平台的核心机制是"JVM"(Java虚拟机)。当我们编写Java代码时,编译器会将其转换为字节码(.class文件),这些字节码可以在任何装有JVM的设备上运行。

JVM架构主要包括

  • 类加载子系统:负责加载、链接和初始化类文件
  • 运行时数据区:包括方法区、堆、Java栈、本地方法栈和程序计数器
  • 执行引擎:包括即时编译器和垃圾回收器

面向对象编程🧱

Java是一种纯面向对象语言,所有代码都必须写在类里面。它支持OOP的三大核心特性:

特性描述代码示例
封装将数据和操作数据的方法绑定在一起,对外部隐藏实现细节private int balance; public void deposit(int amount) {...}
继承允许一个类继承另一个类的属性和方法public class Manager extends Employee {...}
多态允许不同类对象对同一消息做出响应Shape shape = new Circle(); shape.draw();

在面试中,我喜欢拿银行账户系统举例:账户类封装余额信息,设置私有访问控制并提供存取款方法;储蓄账户和信用卡账户继承基本账户类;同一个转账方法可以处理不同类型的账户,体现了多态性。

自动垃圾回收♻️

写过C++的同学都知道,手动内存管理是多么痛苦的事情!Java的垃圾回收机制自动识别并清理不再使用的对象,大大减轻了开发者的负担。

// 在Java中,我们无需手动释放内存
public void createObjects() {
    for (int i = 0; i < 10000; i++) {
        Object obj = new Object(); // 当obj不再被引用时,垃圾回收器会自动回收它
    }
} // 方法结束后,所有局部对象都会被回收
多线程支持🧵

Java从语言层面提供了对多线程的支持,并通过java.util.concurrent包提供了高级并发工具。

// Java多线程示例
public class ThreadDemo {
    public static void main(String[] args) {
        // 方式一:继承Thread类
        Thread t1 = new MyThread();
        
        // 方式二:实现Runnable接口
        Thread t2 = new Thread(new MyRunnable());
        
        // 方式三:Lambda表达式(Java 8+)
        Thread t3 = new Thread(() -> {
            System.out.println("线程三执行中...");
        });
        
        // 方式四:使用ExecutorService(并发包)
        ExecutorService executor = Executors.newFixedThreadPool(2);
        executor.submit(() -> System.out.println("通过线程池执行任务"));
        
        t1.start();
        t2.start();
        t3.start();
    }
}
Java 8+新特性🚀

近年来Java增加了许多现代编程特性:

  • Lambda表达式:支持函数式编程风格
  • Stream API:提供函数式数据处理能力
  • 接口默认方法:允许接口包含方法实现
  • Optional类:更优雅地处理空值
  • 新日期时间API:改进日期时间处理
  • 模块系统(Java 9):提高应用安全性和性能
// Stream API示例
List<String> names = Arrays.asList("张三", "李四", "王五", "赵六");
List<String> filteredNames = names.stream()
        .filter(name -> name.length() > 1)
        .map(String::toUpperCase)
        .collect(Collectors.toList());
安全性🔒

Java的安全性体现在多个层面,从字节码验证到安全管理器,再到类加载器,形成了一道道安全屏障。

Java程序运行在"沙箱"中,能够访问的系统资源受到严格控制,这也是为什么Java适合开发银行、金融等安全敏感型应用的原因之一。

Java与其他语言对比🔍

特性JavaC++Python
内存管理自动垃圾回收手动管理自动垃圾回收
编译方式编译为字节码再解释执行直接编译为机器码解释执行
性能较快非常快相对较慢
学习曲线中等陡峭平缓
平台独立性

Java应用领域💼

Java凭借其优秀特性,已广泛应用于各个领域:

  • 企业级应用:Java EE框架如Spring、Hibernate等
  • Android移动开发:Android应用的主要开发语言
  • 大数据处理:Hadoop、Spark等框架
  • Web应用开发:JSP、Servlet、Spring Boot等
  • 云服务:众多云平台的后端服务
  • 微服务架构:Spring Cloud、Micronaut等框架

面试技巧📝

回答这个问题时,记住以下几点:

  1. 先整体后细节:先简要介绍Java是什么,然后再详细阐述特性
  2. 结合实例:用简单例子说明每个特性的实际应用
  3. 展示技术深度:适当提及JVM架构、垃圾回收机制等技术细节
  4. 联系实际工作:如果有相关经验,可以简要提及你如何利用Java的这些特性解决过实际问题
  5. 技术趋势:可以谈谈Java未来发展方向,如虚拟线程、GraalVM等

如果面试官继续深入提问,可以准备好JVM调优、类加载机制、Java内存模型等相关知识点,这些往往是后续提问的方向。

2、JDK 和 JRE 有什么区别?

推荐回答✨

JDK和JRE是Java开发环境中的两个核心组件,它们的主要区别在于:

JDK(Java Development Kit)是完整的Java开发工具包,包含了JRE以及额外的开发工具。而JRE(Java Runtime Environment)则是Java运行时环境,仅包含运行Java程序所必需的组件。

简单来说:

  • JDK = JRE + 开发工具(编译器、调试器等)
  • JRE = JVM + 核心类库

如果你只是运行Java程序,安装JRE就够了;如果你要开发Java程序,则必须安装JDK。

详细解析📚

JDK vs JRE 的全面对比📊

当面试官问这个问题时,他们其实是在考察你对Java基础环境的理解深度。下面我从多个维度给你展开解析:

功能与用途比较💻
特性JDKJRE
主要用途开发Java应用程序运行Java应用程序
包含编译器✅ 有(javac)❌ 没有
包含JVM✅ 有✅ 有
包含类库✅ 完整类库✅ 运行时所需类库
调试工具✅ 有❌ 没有
可以创建Java程序✅ 可以❌ 不可以
占用空间较大较小
JDK的额外工具包括🧰
  • javac:Java编译器,将源代码转换为字节码
  • java:Java解释器,执行字节码
  • javadoc:生成API文档的工具
  • jdb:Java调试器
  • jar:打包工具,创建JAR文件
  • jconsole:Java监控和管理控制台
实战面试技巧🚀

面试时,不要只说概念,可以结合实际场景来回答:

"假设公司要部署一个Java应用到客户电脑上,我们只需要安装JRE就足够了,这样可以大大减小安装包体积,提高用户体验。但在我们的开发环境中,必须安装完整的JDK,这样才能编译和调试代码。"

还可以提到一些进阶知识点:

"值得一提的是,JDK还有不同版本,比如Oracle JDK和OpenJDK。在实际项目中,我们需要根据项目的具体需求和授权协议选择合适的JDK版本。最近的趋势是更多企业转向使用OpenJDK,因为它完全开源且功能已经非常完善。"

避坑指南🔥

面试中要避免的错误观点:

  • ❌ "JDK和JRE没什么区别,安装哪个都行"
  • ❌ "JRE比JDK功能更强大"
  • ❌ "普通用户电脑必须安装JDK才能运行Java程序"

正确的说法是:

  • ✅ "JDK包含JRE,JDK功能更全面,适合开发者"
  • ✅ "普通用户只需安装JRE即可运行Java程序,体积更小"
  • ✅ "不同的场景需要选择不同的组件,这也体现了Java设计的模块化思想"

记住这些关键点,你绝对能在面试中对这个基础问题给出一个让面试官满意的答案!

3、Java 面向对象编程与面向过程编程的区别是什么?

推荐回答✨

面向对象编程面向过程编程的区别主要在于思维方式代码组织方式的不同:

面向过程编程是以过程为中心,强调的是功能行为,按照问题的解决步骤来设计程序。而面向对象编程是以对象为中心,将现实世界抽象为多个对象,强调数据和行为的封装,通过对象之间的交互来解决问题。

Java作为一种纯面向对象的语言,提供了 封装继承多态 三大核心特性,使代码更具有可复用性、可扩展性和可维护性。

详细解析📚

核心区别对比🧩

下面用表格直观展示两种编程范式的区别:

比较项面向过程编程面向对象编程
核心思想以过程/功能为中心以数据/对象为中心
代码组织围绕函数/步骤组织围绕类/对象组织
数据访问全局数据,函数与数据分离封装数据,通过方法访问
代码重用通过函数复用通过继承与组合复用
扩展方式修改已有代码或添加函数利用多态或添加新类
代表语言C语言Java、C#、Python

两种编程方式的对比实例📊

让我们用面向过程和面向对象两种方式解决同一个问题:处理学生成绩。

面向过程的实现:
public class StudentGradeProcessor {
    public static void main(String[] args) {
        // 用数组存储数据
        String[] names = {"张三", "李四", "王五"};
        int[] mathScores = {90, 80, 85};
        int[] englishScores = {85, 90, 75};
        
        // 处理学生成绩
        for (int i = 0; i < names.length; i++) {
            printStudentInfo(names[i], mathScores[i], englishScores[i]);
            double average = calculateAverage(mathScores[i], englishScores[i]);
            System.out.println("平均分:" + average);
            System.out.println("是否及格:" + isPass(average));
            System.out.println("-----------------");
        }
    }
    
    public static void printStudentInfo(String name, int math, int english) {
        System.out.println("学生:" + name);
        System.out.println("数学:" + math);
        System.out.println("英语:" + english);
    }
    
    public static double calculateAverage(int math, int english) {
        return (math + english) / 2.0;
    }
    
    public static boolean isPass(double score) {
        return score >= 60;
    }
}
面向对象的实现:
// 学生类
class Student {
    private String name;
    private int mathScore;
    private int englishScore;
    
    public Student(String name, int mathScore, int englishScore) {
        this.name = name;
        this.mathScore = mathScore;
        this.englishScore = englishScore;
    }
    
    public String getName() {
        return name;
    }
    
    public int getMathScore() {
        return mathScore;
    }
    
    public int getEnglishScore() {
        return englishScore;
    }
    
    public double calculateAverage() {
        return (mathScore + englishScore) / 2.0;
    }
    
    public boolean isPass() {
        return calculateAverage() >= 60;
    }
    
    public void printInfo() {
        System.out.println("学生:" + name);
        System.out.println("数学:" + mathScore);
        System.out.println("英语:" + englishScore);
        System.out.println("平均分:" + calculateAverage());
        System.out.println("是否及格:" + isPass());
    }
}

// 主类
public class OOPExample {
    public static void main(String[] args) {
        Student[] students = {
            new Student("张三", 90, 85),
            new Student("李四", 80, 90),
            new Student("王五", 85, 75)
        };
        
        for (Student student : students) {
            student.printInfo();
            System.out.println("-----------------");
        }
    }
}

面向对象编程的优势✨

  1. 更好的模块化:对象是天然的模块单元,让代码组织更清晰
  2. 更高的复用性:通过继承和组合可以方便地复用代码
  3. 更容易维护:封装使修改不影响外部,降低了耦合度
  4. 更接近人类思维:将现实问题映射为对象,更符合人类认知方式
  5. 更适合团队协作:团队成员可以并行开发不同的类

面试技巧💡

回答这个问题时,可以从以下几个方面展开:

  1. 先概述两种编程方式的本质区别
  2. 举例说明Java如何支持面向对象的三大特性
  3. 用实际案例对比两种编程方式的实现差异
  4. 分析面向对象的优势,特别是在大型项目中
  5. 提到自己在实际项目中如何运用面向对象思想解决问题

记住,面试官不只是在考察你对概念的了解,更看重你对面向对象思想的理解和应用能力。如果你能结合自己的项目经验,说明你是如何设计类结构、如何进行封装和抽象的,会给面试官留下更深刻的印象。

实际应用示意图📈

以下是面向对象分析与设计的基本流程:

在实际工作中,你会发现Java的这种面向对象特性能帮你构建更加健壮、易维护的系统。特别是在企业级应用中,面向对象的模块化和低耦合性质让团队协作变得更加高效!

4、Java中的main方法为什么要声明为public static void?

推荐回答✨

Java中的main方法被声明为public static void是因为:

  • publicJVM需要自由访问这个方法,不受访问限制
  • static不需要创建对象就能调用,JVM启动时还没有任何对象存在
  • void不需要返回值,程序执行完毕自然结束

如果你是在面试中,可以这样回答:

"main方法是Java程序的入口点,JVM需要在不创建类实例的情况下直接调用它,因此必须是static的。它需要被public修饰以确保JVM可以自由访问,而void表示不需要向调用者返回任何值,因为JVM只关心程序是否正常执行完毕。"

详细解析📚

各部分关键作用🧩

让我们深入分析main方法签名的每个组成部分:

public static void main(String[] args) {
    // 程序代码
}
public关键字🔑

public修饰符表示这个方法可以被任何类访问。JVM作为外部调用者,需要不受限制地访问main方法。

如果main方法不是public:

static关键字🏛️

static关键字意味着这个方法属于类本身,而不是类的实例。

考虑一下启动流程:

  1. JVM加载包含main方法的类
  2. JVM直接调用main方法
  3. main方法开始执行,创建所需的对象

如果没有static修饰符,JVM就需要先创建一个类的实例,才能调用main方法。这就形成了一个"先有鸡还是先有蛋"的问题 - 我们需要一个实例才能启动程序,但程序还没有启动,无法创建实例!

void返回类型🚫

void表示方法不返回任何值。为什么main方法不需要返回值?

因为JVM只关心程序是否正常执行或者异常终止。程序的退出状态码是通过System.exit(int status)方法设置的,而不是通过main方法的返回值。

历史与设计决策📊

Java设计者选择这种模式的原因:

特性设计目的替代方案的问题
public确保可访问性如果是private,JVM无法访问
static避免实例化依赖非static需要先创建对象,导致循环依赖
void简化退出机制返回int值可能导致与System.exit冲突

回答技巧💡

在面试中,展示你不仅知道"是什么",还理解"为什么":

  1. 从JVM角度解释:强调这是Java虚拟机调用程序的入口
  2. 使用类比:将main方法比作建筑物的大门,必须面向公共区域(public),固定在建筑上(static),不需要给开门者任何东西(void)
  3. 指出例外情况:提到C/C++的main可以返回int,而Java设计了不同的机制

实战案例🔄

面试官常见的跟进问题:

面试官:"如果我把main方法改成private会怎样?"

你可以回答: "程序会编译成功,但运行时JVM会抛出错误Main method not public in class,因为JVM无法访问私有方法。"

面试官:"main方法可以重载吗?"

你可以回答: "可以重载main方法,但JVM只会调用public static void main(String[] args)这个特定签名的方法。其他重载版本只能通过正常的方法调用方式被调用。"

public class MainTest {
    // JVM会调用这个方法
    public static void main(String[] args) {
        System.out.println("JVM调用的方法");
        main(10); // 调用重载方法
    }
    
    // 重载的main方法
    public static void main(int number) {
        System.out.println("参数为: " + number);
    }
}

这样的回答展示了你对Java程序执行机制的深入理解,而不只是背诵了标准答案。

5、Java的基本数据类型有哪些?

推荐回答✨

Java有8种基本数据类型,可以分为四大类:

  • 整数型:byte(1字节)、short(2字节)、int(4字节)、long(8字节)
  • 浮点型:float(4字节)、double(8字节)
  • 字符型:char(2字节)
  • 布尔型:boolean(取值为true或false)

这些基本类型在使用时是直接存储在栈内存中的,而不是像对象那样存储在堆中,所以访问速度更快。在日常开发中,intdouble 是最常用的两种数据类型。

详细解析📚

基本类型详解🧩

让我们深入了解一下这8种基本数据类型:

整数类型🔢
类型字节数范围默认值使用场景
byte1字节-128 ~ 1270节省内存空间,处理二进制数据
short2字节-32,768 ~ 32,7670兼顾内存和较小整数
int4字节-2^31 ~ 2^31-10最常用的整数类型
long8字节-2^63 ~ 2^63-10L大数值计算,如时间戳

在实际工作中,我们最常用的是int类型。当你需要表示特别大的整数时(比如微秒级时间戳),就得用long类型了。别忘了给long类型的值加上后缀L(如long time = 1634567890123L)。

浮点类型🌊

浮点类型用来表示小数:

  • float:单精度浮点数,需要加F后缀(如float price = 29.99F
  • double:双精度浮点数,默认的小数类型,精度更高

⚠️ 面试陷阱:浮点数并不精确!如果你在处理金融数据,最好使用BigDecimal而不是float或double。

字符类型📝

char类型用于存储单个字符,使用单引号,如:char grade = 'A'

有趣的是,char实际上是按照Unicode编码存储的,所以也可以这样定义:char letter = '\u0041'(Unicode中的'A')。

布尔类型✅

boolean只有truefalse两个值,用于条件判断。在JVM中,boolean的具体存储大小是由JVM决定的,理论上只需要1位,但实际上通常占1字节。

包装类与自动装箱/拆箱📦

每种基本类型都有对应的包装类:

  • byte → Byte
  • short → Short
  • int → Integer
  • long → Long
  • float → Float
  • double → Double
  • char → Character
  • boolean → Boolean
// 自动装箱:基本类型→包装类
Integer num = 100; // 编译器自动执行 Integer.valueOf(100)

// 自动拆箱:包装类→基本类型  
int value = num; // 编译器自动执行 num.intValue()

这个特性在集合类中特别有用,因为集合不能直接存储基本类型。

面试答题技巧🎯

回答这类基础知识题时:

  1. 列举8种基本类型并分类
  2. 说明各类型的字节大小和取值范围
  3. 展示你理解基本类型与包装类的区别
  4. 提及常见的使用场景和注意事项(如浮点数精度问题)

展示这些知识点能让面试官看到你不只是记住了概念,还真正理解了它们的应用。在实际面试中,面试官可能会继续追问基本类型与引用类型的区别、存储方式等相关问题,所以准备要充分!

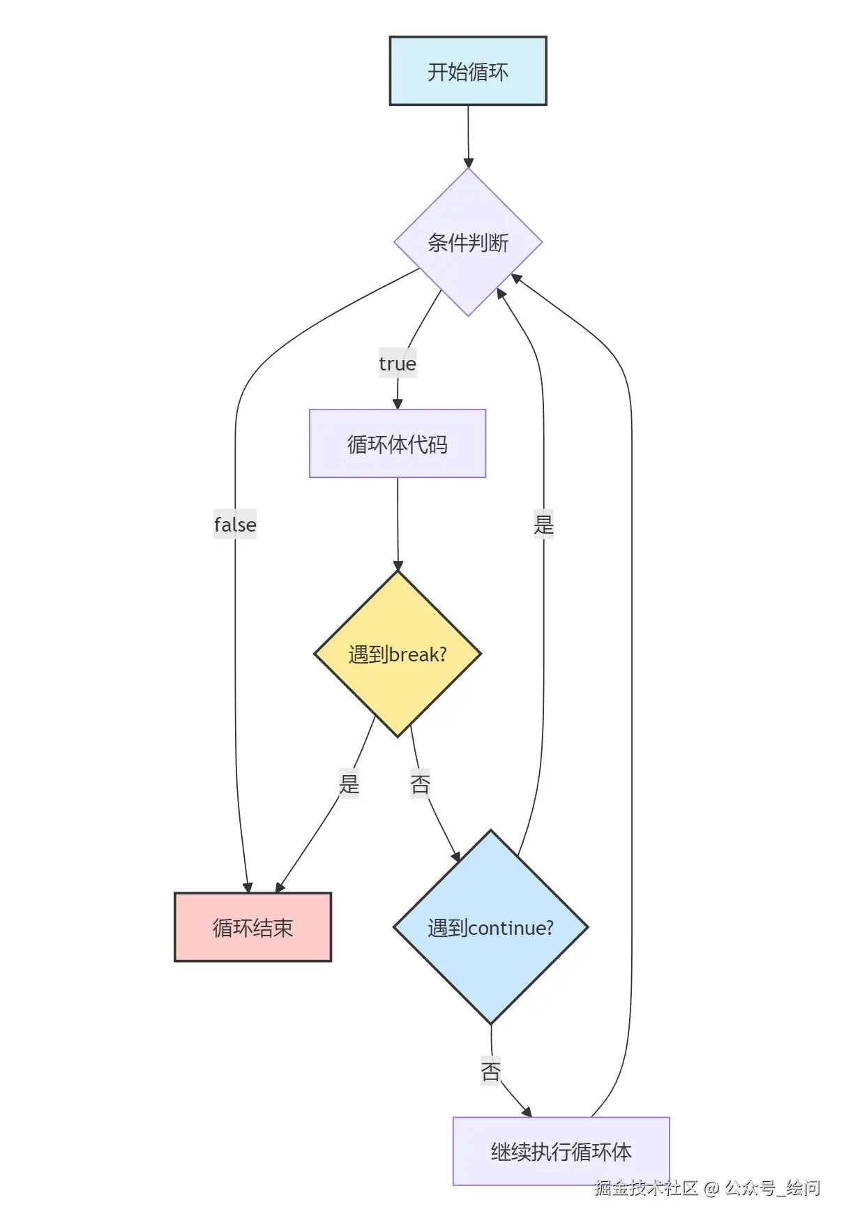
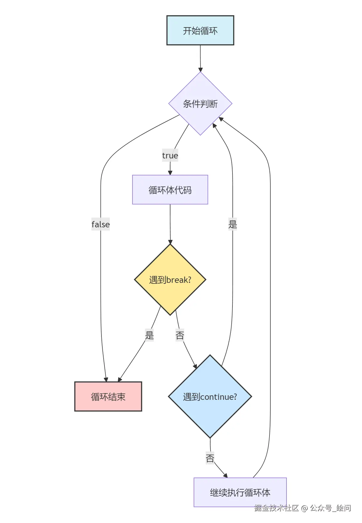
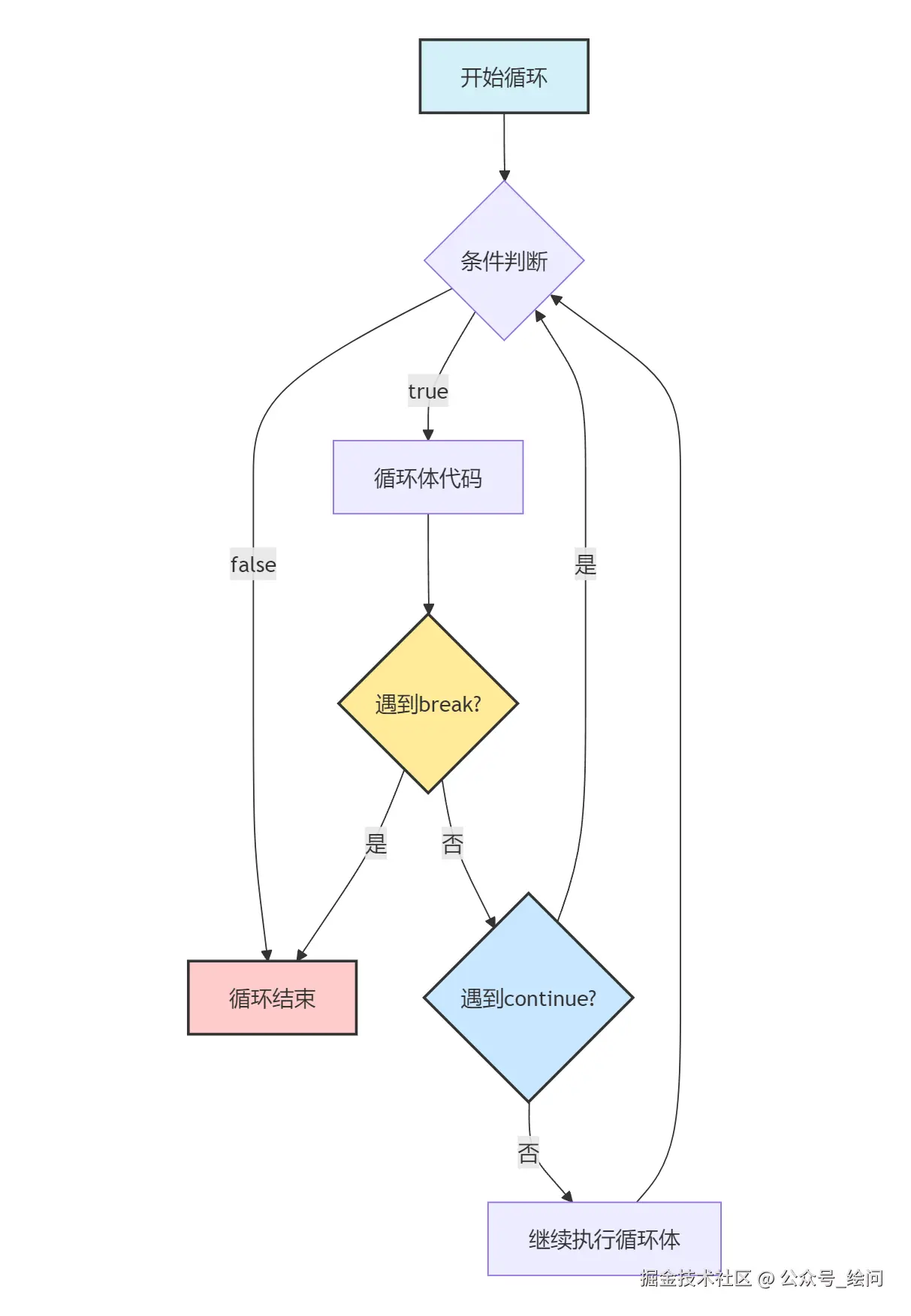
6、break和continue的区别?

推荐回答✨

核心区别🔑

breakcontinue 是Java中两个重要的流程控制语句,它们的主要区别在于:

  • break完全中断当前循环,跳出整个循环体,执行循环后的代码
  • continue 则只是跳过当前循环的剩余部分,直接进入下一次循环

使用场景🎯

](i-blog.csdnimg.cn/img_convert… 对break

  • 当你只想跳过当前轮次但继续后续循环时,使用 continue

详细解析📚

语法和执行流程🧩

让我们通过直观的流程图来理解这两个关键字的区别:

对比表格📊

特性breakcontinue
作用范围完全终止当前循环只跳过当前轮次循环
后续代码直接执行循环后的代码继续执行下一轮循环
适用场景找到满足条件后不再需要继续循环跳过不符合条件的情况但需要继续处理其他情况
嵌套循环中默认只跳出最内层循环默认只影响最内层循环

代码示例💻

下面是一个简单明了的例子:

// break示例
public void breakExample() {
    for (int i = 1; i <= 10; i++) {
        if (i == 5) {
            System.out.println("遇到5了,完全结束循环!");
            break;  // 循环到5就结束
        }
        System.out.println("当前数字: " + i);
    }
    System.out.println("循环已结束");
}

// continue示例
public void continueExample() {
    for (int i = 1; i <= 10; i++) {
        if (i == 5) {
            System.out.println("跳过5,继续下一轮!");
            continue;  // 跳过5,但循环继续
        }
        System.out.println("当前数字: " + i);
    }
    System.out.println("循环已结束");
}

常见陷阱🚨

很多初学者会在这些地方栽跟头:

  1. 嵌套循环混淆:在嵌套循环中,breakcontinue默认只影响最内层循环,除非使用标签(labeled break/continue)
outer: for (int i = 0; i < 3; i++) {
    for (int j = 0; j < 3; j++) {
        if (i == 1 && j == 1) {
            break outer;  // 跳出外层循环
        }
        System.out.println("i = " + i + ", j = " + j);
    }
}
  1. 与return的区别break只跳出循环,而return会直接结束整个方法的执行

面试技巧🔍

回答这个问题时,可以这样组织你的思路:

  1. 先简洁地说明两者基本区别(一个跳出循环,一个跳过当前轮次)
  2. 接着举一个简单例子说明实际效果
  3. 主动提及嵌套循环中的行为和标签用法,展示你的深入理解
  4. 如果时间允许,可以简单谈谈实际开发中的应用场景

记住,面试官不仅想听你背出定义,更想看你是否真正理解了这些控制语句在不同场景下的应用!

关注公众号:【绘问】即可获取全套 IT面试题库