最近,和往常一样在逛 GitHub Trending 热榜时,突然看到又一个非常火的开源项目冲上了 Trending 热榜,相信不少小伙伴也刷到了。
一天之内就新增数千 star,仅仅用了几天时间,star 增长曲线都快干垂直了!
再定睛一看,好家伙,这不是微软的项目么。
出于好奇,点进去看了看,没错,这正是微软自家大名鼎鼎的 WSL!
原来就在前几天的微软 Build 2025 开发者大会上,微软正式官宣开源 Windows Subsystem for Linux(WSL)。
这在微软官方的最新的开发者技术博客也可以翻到。
众所周知,WSL 是微软在 2016 年就发布的一项重磅功能,相信不少同学都用过。
WSL 全称:Windows Subsystem for Linux,它允许用户在 Windows 操作系统中直接运行 Linux 环境,而无需双系统或者虚拟机,通过兼容层支持开发者工具、命令行应用及文件系统互通,实现方便地跨平台开发与测试。
从初始发布到如今走向开源,回顾 WSL 一路走来的发展历程,可以总结为如下几个大的阶段。
- 初期兼容层探索
2016年,微软首次推出 WSL 1。
其通过兼容层工具(如 lxcore.sys 驱动)将 Linux 系统调用转换为 Windows 调用,首次实现原生运行 ELF 可执行文件。
其优势是轻量级启动,但缺点也很明显,那就是兼容性和性能都存在一定局限。
- 中期扩展与独立应用
2019年,WSL 2 正式官宣。
此时微软对其进行了彻底的重构架构,采用基于 Hyper-V 的轻量级虚拟机技术,来运行完整 Linux 内核,并显著提升了兼容性与性能,同时这也使得 WSL 能支持运行更多的 Linux 程序和应用。
2021年,WSLg 正式推出,从此便支持了 Linux GUI 应用,同时 WSL 也开始作为独立组件来发布,其从 Windows 镜像剥离,转为通过 Microsoft Store 来进行独立安装和更新。
2022年~2024年这几年时间内,微软对 WSL 进行了持续迭代,包括 systemd 服务管理支持、GPU加速、多发行版支持以及内存和文件系统等诸多性能优化。
经过中期这一阶段的发展,WSL 在兼容性、功能以及性能等方面都有了长足的进步,也为下一步的开源和社区化奠定了基础。
- 后期开源和社区化
在前几天的微软 Build 2025 开发者大会上,微软正式宣布 WSL 开源(GitHub 仓库开放),允许社区直接参与代码贡献,这也标志了 WSL 进入了开源和社区化的新阶段。
至此为止,在 WSL 的 GitHub 仓库中的 Issue #1 —— 那个自2016年起就存在的“Will this project be Open Source?”的提问,终于被标注为了“Closed”!
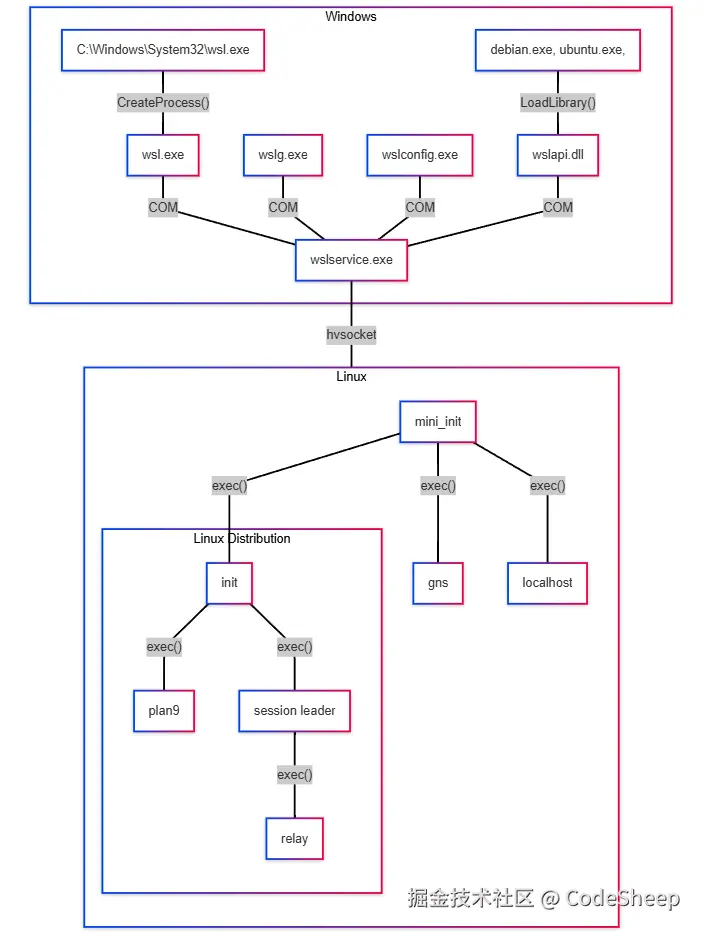
众所周知,WSL 其实是由一组分布式组件来组合而成的。
即:一部分是在 Windows 系统中运行,另外一部分则是在 WSL 2 虚拟机内运行。
这个从 WSL 官方给出的组件架构图中就可以很清晰地看出来:
那既然现如今微软官宣了 WSL 开源,那对于开发者来说,我们需要清晰地知道这次到底开源了哪些组件代码呢?
关于这部分,对照上图,我们这里不妨用表格的形式来简要总结一下,供大家参考。
| 组件类型 | 功能描述 | 组件名 | 开源状态 |
|---|---|---|---|
| 用户交互层 | 命令行工具 | wsl.exe | 已开源 |
| 用户交互层 | 命令行工具 | wslg.exe | 已开源 |
| 用户交互层 | 命令行工具 | wslconfig.exe | 已开源 |
| 服务管理层 | WSL服务管理 | wslservice.exe | 已开源 |
| Linux运行时 | init启动 | init | 已开源 |
| Linux运行时 | 网络服务 | gns | 已开源 |
| Linux运行时 | 端口转发 | localhost | 已开源 |
| 文件共享 | Plan9协议实现 | plan9 | 已开源 |
以上这些已开源的组件源码都可以在 WSL 的 GitHub 仓库里找到,大家感兴趣的话可以对应查看和研究。
虽然本次开源覆盖了 WSL 的绝大多数关键组件,但是官方也明确说了,以下这几个组件由于其仍然是 Windows 系统的一部分,所以目前仍然保持非开源状态,包括:
Lxcore.sys:支撑 WSL1 的内核驱动程序P9rdr.sys和p9np.dll:运行"\wsl.localhost"文件系统重定向的关键组件(从 Windows 到 Linux)
这一点需要特别注意一下。
回顾过往,其实 GitHub 上的 WSL 仓库并不是最近才有,好多年前就已经存在了。
即便在以前的 WSL 还没有开源的日子里,WSL 的背后就有了一个强大的社区在支持,开发者们通过 GitHub Issue 和 Discussion 等为 WSL 这个项目提供了诸多错误追踪、新功能建议以及意见改进。
可以说,如果没有社区贡献,WSL 永远不可能成为今天的样子。
而现如今 WSL 源代码正式开源,这也满足了开发者社区长达 9 年的期待。
开发者们现在可以自行下载、构建,甚至提交改进建议或者新功能的代码来直接参与。
同时 WSL 官方也给出了一个详细的项目贡献指南:
感兴趣的同学也可以上去学习研究一波。
好了,那以上就是那以上就是今天的内容分享,希望能对大家有所帮助,我们下篇见。
注:本文在GitHub开源仓库「编程之路」 github.com/rd2coding/R… 中已经收录,里面有我整理的6大编程方向(岗位)的自学路线+知识点大梳理、面试考点、我的简历、几本硬核pdf笔记,以及程序员生活和感悟,欢迎star。