雷总说每一辆SU7都是端到端,是不是虚假宣传??

132 阅读4分钟

上一篇关于智驾政策的分析引发了不少讨论。

近期SU7发生的严重事故更是让人们开始质疑雷军所宣称的"每一辆SU7都是端到端"是否属于夸大宣传。对此,我认为小米确实在技术路线上选择了纯端到端方案,这一点无需质疑。

然而,端到端技术本身并非自动驾驶领域的灵丹妙药。小米作为汽车行业的新进入者,其初期端到端智驾系统表现不尽如人意实属正常现象。这类技术高度依赖大量优质驾驶数据和持续迭代优化,而这些都需要时间积累。即便是技术路线正确,也无法跳过从量变到质变的必要过程。

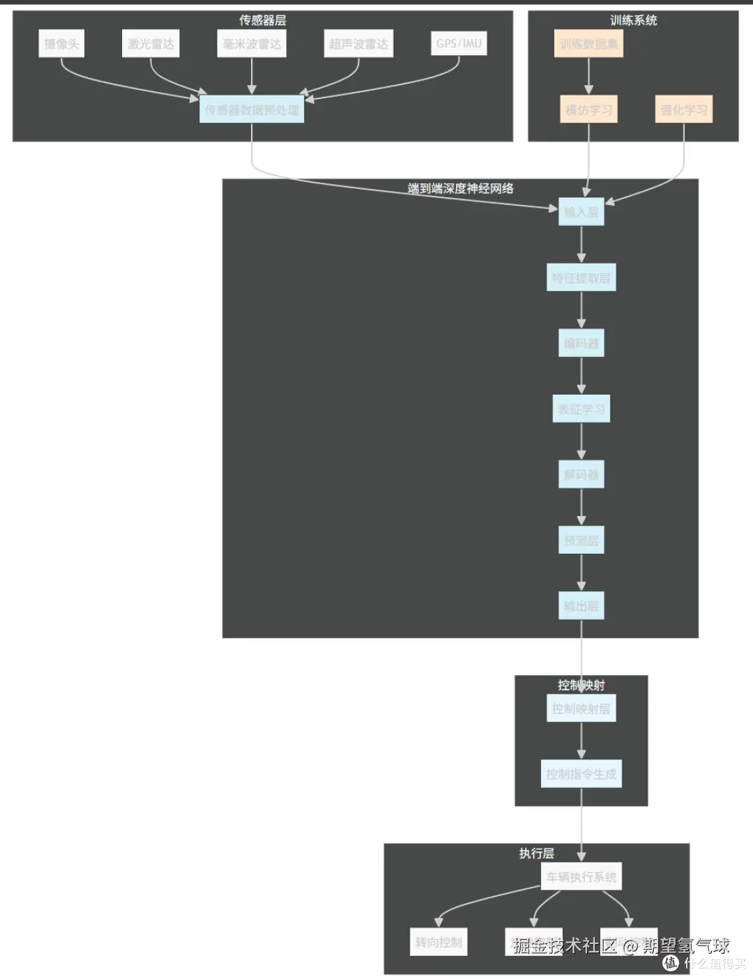
什么是智驾的端对端技术

传统自动驾驶架构 传统的自动驾驶系统通常采用模块化架构,包括以下几个关键环节:

  • 感知:通过各类传感器获取环境数据
  • 融合:整合多源数据形成环境理解
  • 决策规划:基于规则和算法进行行为决策
  • 控制执行:将决策转化为具体的车辆控制指令

这种方法依赖于人工设计的规则和各模块间的协作,每个模块相对独立开发和优化。

端对端智能驾驶 端对端智能驾驶则采用一种截然不同的方法:

  • 直接从原始传感器数据(输入端)到车辆控制指令(输出端)
  • 使用深度神经网络学习整个驾驶过程
  • 无需明确的中间表示或人工设计的规则
  • 通过大量数据训练,模型自行学习如何驾驶

理论上,端对端方法可以避免模块间接口带来的信息损失,并能够学习到人类驾驶员难以明确表达的驾驶经验和技巧。

小米智驾的端对端为什么垃圾

小米作为自动驾驶领域的后来者,选择端到端方案可以说是拥抱先进方案,实际上也反映了其在技术积累不足情况下的无奈之举。传统模块化自动驾驶系统需要在感知、定位、规划、控制等各个环节进行深入研发和精细调校,这不仅需要大量专业人才,还需要多年技术沉淀。

小米采用端到端方案,本质上是试图通过机器学习的"黑盒"特性,绕过自动驾驶技术栈构建的复杂工程挑战。这使得他们能够快速推出看似功能完整的智驾产品,但实际上掩盖了技术根基的薄弱。

小米端到端方案的根本缺陷在于,它缺乏对驾驶任务各环节的深刻理解和掌控。当系统面对复杂多变的真实道路环境时,这种技术路线的脆弱性便显露无遗。端到端模型高度依赖训练数据的质量和覆盖度,而小米作为新进入者,其数据积累远不及行业先行者。这导致其系统在遇到边缘案例时容易出现不可预测的失效,安全风险显著提高。

更为关键的是,端到端方案的"黑盒"特性使得系统行为难以解释和验证,这在自动驾驶这类安全关键型应用中是难以接受的。当系统做出错误决策时,开发者往往难以准确定位问题根源并有针对性地改进,只能通过增加更多数据来"希望"系统学习到正确行为,这种方法效率低下且不可靠。

随着自动驾驶场景复杂度的提升,纯端到端方案需要指数级增长的数据量和计算资源,这在实际应用中是不可持续的。而没有模块化架构的支撑,系统难以实现针对特定功能的优化和升级,长期发展受到严重制约。

综上所述,小米选择端到端自动驾驶方案,表面上看是技术创新,实质上是在缺乏核心技术积累的情况下的权宜之计。这种"捷径"可能让小米在短期内快速展示产品,但从长远看,缺乏对驾驶环节的深刻理解和技术掌控,将使其系统难以突破性能瓶颈和安全边界,在日益激烈的自动驾驶竞争中处于不利地位。