百度心响上线 iOS 版,多智能体协作应用终于卷对地方了

276 阅读9分钟

今年的 4 月 26 日,我们测评了百度新发布的多智能体协作应用心响 APP。当时只上线了安卓版,很多网友在线求苹果版链接。

就在这几天,iOS 版也终于上线了,只需要在苹果的 APP Store 搜索关键词即可下载。

现在,苹果安卓用户全部免费用,完全不限量!

在第一时间体验了 iOS 版心响 APP,我们基本上可以下一个判断:智能体应用,终于卷对地方了。

不仅体验门槛低——苹果安卓用户,下载 APP 就能用,无需邀请码、每天不限次数

而且玩法超全,各类火热的智能体玩法,这一个 APP 就够用了。

比如定制一个北京游玩攻略,向智能体提出具体的需求,它便能自己拆解任务、调用多个智能体生成对应的方案,甚至四天游玩的路线都基于地图 MCP 清晰呈现了出来。

最近很火热的深度研究,也能在此免费体验。

让它解读小米最新发布的 3nm 芯片,再以网页形式展现报告结果。生成的报告信息准确、条理清晰,形式还很美观。

据了解,心响 APP 在合适的场景下主动触发网页生成功能,将篇幅较长的文字转变为网页,做到图文并茂、模块化呈现,完成高质量精美交付。

最近智能体真的太火了,各种 APP 都在接入,让普通人眼花缭乱。

但实际使用还是有很多 gap,比如邀请码、用量限额、能力不全面等,导致实际体验受影响。

现在,一个 APP,把上述问题都搞定了。

具体体验,来看量子位一手实测。

全能自主的 AI 搭子

我们具体实测了旅游攻略、深度研究、法律咨询、试题讲解几大场景。

重点关注了智能体的专业性、自主性、服务能力等。

首先来看可能困扰过每个人的旅游攻略制定(毕竟不是每次旅行都能找到 J 人搭子)。尤其是在陪父母或者孩子游玩时,往往需要制定一个兼顾不同年龄层需求的旅行计划。

现在,这些都能直接交给心响。一打开界面,它就已经在帮你理清思路了,几个人、去几天、预算如何,可以直接勾选,然后再通过文字描述更具体的需求。

然后心响就会开始拆解任务、逐步运行。它从全网找到了 221 篇相关攻略,根据给出的条件完成筛选。“为我节省了 37 小时 20 分钟规划时间”。

然后给出了四天攻略的具体安排以及路线图,插入其中的地图服务可以直接交互。

可以看到对于多个地点的日程,心响也能给出最合适的路线。

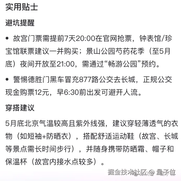
值得一提的是,心响不仅给出了四天的详细安排、酒店 / 饮食推荐,还给出了避坑指南及穿搭建议。

比如故宫门票需要提前预约、景山公园芍药花季也需要预约这类消息,普通游客很容易漏掉。以及小心黑车,也是需要自己手动查询避雷帖才可能知道的内容。

而心响只用几分钟就完成了全面梳理。

然后再来看最近很多厂商都在跟进的深度研究能力。

我们要求心响解读一下小米自研 3nm 芯片,解读结果以网页形式呈现

它的具体执行包括 5 个步骤:收集技术资料、收集行业分析资料、整理技术解读、分析市场影响、生成最终结果。

在收集资料阶段,会调用智能搜索工具。

然后使用编辑工具整理分析出的内容,最终优化呈现效果。

最终呈现的效果中,心响分析了玄戒 O1 的技术特性、竞品对比、战略意义、研发历程、首批搭载产品、行业评价,可以说是非常全面了。而且呈现样式也很美观,和人类分析师做的分析报告几乎别无二致了。

同时,心响还能提供专业的专家咨询服务。它集成了众多医生 AI 分身,可以在线上为你提供更加准确的诊断建议。

不同于普通的 “网上搜索自诊”,心响的健康咨询和线下看诊非常相似,AI 医生智能体会一步一步详细询问病症,尽可能降低误判的可能性。

比如,只是输入一句简短的症状后,智能体会进一步收集用户症状,比如年龄、性别、症状起始时间、疼痛类型等。在填完这些信息后,AI 智能体还会进一步询问近期的身体状况、疾病史等。

最终给出的报告也是综合了多位医生的 AI 分身给出的建议,并将判断过程及依据详细列出,供用户参考。

据了解,心响 APP 未来还会上线 “AI 医学报告解读” 功能。有时我们拿到检查、体检报告,想在挂号看医生前提前了解情况,就可以用心响 APP。例如,上传血清免疫检验报告单,可以通过解析提取、知识联动、理解分析帮你解读报告,快速了解异常,并提供健康和就诊建议。这个功能目前已覆盖超过 100 种类型检查、检验报告单,识别 1000 + 个指标知识,智能解读可用率 85%。

还有在普通人不太了解的专业知识领域,心响也能提供咨询服务。

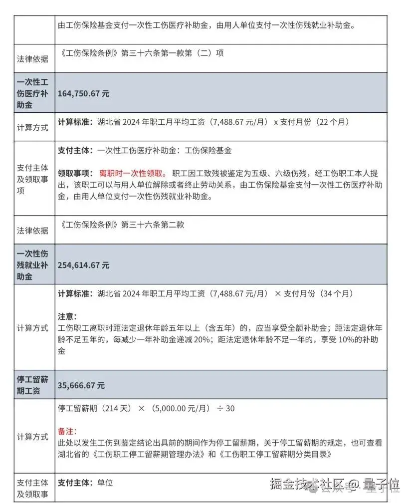
比如工伤赔偿计算,这需要参考劳动法以及各地区工伤保险规则,普通人一般无法计算。

在心响上,通过填写具体的工伤情况,智能体就能参考所在地区条款给出赔偿参考。

不仅各部分比例清晰呈现,而且报告中也给出了具体的计算过程和参考依据。

值得一提的是,如上所有任务中,在智能体明确用户需求后,即可自主完成执行与内容生成。

这时可以把它放在后台运行,等个几分钟,结果就出来了。

所以,心响是如何做到的呢?

多智能体协同调度,自动交付最终成品

从定位上来看,心响是一个深度理解人类复杂意图的超级智能体,它的主要阵地是手机端。

相比于对话式 AI 应用,它能自主拆解用户的问题、分析执行策略,然后调用多智能体协同执行。

相较于其他智能体应用,它在提供多智能体能力的同时,更加 “普通人友好”、更通用,支持 10 大场景、覆盖日常办公生活的 200 + 任务类型(未来将扩展到 10 万 + 任务类型)。

从执行流程来看,心响包含 1 个主智能体 + 多个领域智能体。

主智能体负责将用户提出的复杂需求拆解成一系列子任务,就像「AI 指挥官」一样下达命令,确保任务分解到位、有效执行;通过自主规划,多个领域智能体可以自动调度并使用工具解决问题。

与此同时,心响还支持 MCP Server 接入,开发者可将自己调教好的专业智能体或 AI 应用被心响调用。这意味着心响的能力可以无限扩增

以及在交互方面,心响作为超级通用智能体,主打的就是一个 “更懂用户”。

对于绝大多数普通人而言,面对 AI 其实会有些懵,表达能力有限、主动探索欲也有限。

因此,心响的 “灵感广场” 中放置了丰富案例,支持回放、自己上手实测,进一步激发用户的探索欲。

交互门槛也很低,也不需要懂提示词工程,智能体会根据用户最初的指令不断进行引导、逐步细化指令,然后才开始执行;反馈的结果也能更加准确理解用户意图。

最后,心响具备极强自主性,在确定用户需求后,它便能开始自动执行,期间不再需要人类插手干预。后台运行几分钟后,它便能交付用户想要的结果。

如上方方面面,使得心响是能像资深助理一样预判需求、主动拆解任务、多线程精准执行的超级 AI。

不得不说,心响 APP 是一款颇具诚意的产品,其功能和能力也在不停迭代中,据百度相关同学表示,近期心响会上线 “图片和文件输入” 功能,拓宽了能力范围。首页也将变成个性化模式,拓宽了使用场景。

智能体爆发,我们到底需要怎样的应用?

今年以来,AI 领域最火热的趋势莫过于智能体。

从基础模型厂商到行业应用玩家,大家都不再满足于 AI 只有 “聪明的大脑”,而是更关注如何让聪明的 AI 具备可靠的执行力。

谷歌 I/O 大会上反复提及智能体、刚刚上新的 Claude 4 也是完全为智能体而来,更不用说国内外大厂都在纷纷支持 MCP 协议。

可以明显感知到,人们对 AI 有了新需求:

  • 能对话→能办事

  • 单智能体→多智能体协作

  • 试玩尝鲜→解决实际问题、连接服务能力

  • 更自主、更个性化

由此也催生出新一批 AI 产品,也就是近期热度不减的智能体应用。

因为更加通用、更加自主、更加强大,所以它们更容易撬动普通人市场。也正在将 AI 从专业编程、办公场景逐步引入到日常衣食住行的通用场景。

这既是新机遇,也是新挑战。

因为普通人用 AI,不懂复杂的提示词工程、没有耐心去做长期调教,甚至对于 AI 的能力上限也不那么在意。因为他们只希望 AI 能替自己解决那些繁琐又不愿意做的事,也就是找个「AI 助理」。

所以,新一代 AI 产品,底层模型能力如何,只是评判产品的维度之一。

更关键在于,用户更愿意使用谁、谁用起来更省事。

具体该怎么做呢?不搞花里胡哨的邀请制、不限量向用户开放的心响,正在向行业提供一个全新参考。

欢迎在评论区留下你的想法!

—  —