借V8发动机之钥,开启Chrome V8引擎认知大门

864 阅读7分钟

car.jpg

❓ 什么是v8引擎

汽车 V8发动机:

具有8个气缸的V型发动机配置。这里的"V"代表的是气缸排列的形状,即气缸成V字形排列。在V8引擎中,气缸通常分为两组,每组4个气缸,两组气缸之间以一定的角度(通常是90度)相对排列,形成一个V字形。

Chrome V8定义:

使用C++编写的Google开源高性能JavaScript和WebAssembly引擎,它用于Chrome与Node.js等。 是一个接收JavaScript代码,编译JavaScript代码然后执行的C++程序,编译后的代码能在多种操作系统、多种处理器上运行。


🏠 V8:强大的JavaScript引擎

在为数不多JavaScript引擎中,V8无疑是最流行的,Chrome与Node.js都使用了V8引擎,Chrome的市场占有率高达66%,而Node.js是JS后端编程的事实标准。国内的众多浏览器,其实都是基于Chromium浏览器开发,而Chromium相当于开源版本的Chrome,自然也是基于V8引擎的。神奇的是,就连浏览器界的独树一帜的Microsoft也投靠了Chromium阵营。另外,Electron也是基于Node.js与Chromium来开发桌面应用,也是基于V8的。

chrome.jpg

🕵️ V8核心模块

v8jiagou.png

核心模块对照表

汽车部件V8引擎组件核心作用
燃油喷射Parser解析器Parser将源代码转换为可执行燃料(AST),类似燃油喷射系统供给能量原料
点火系统Ignition解释器Ignition生成紧凑字节码,也能执行字节码,是代码执行的启动器,负责"点燃"字节码的执行流程,符合点火系统功能特征
涡轮增压TurboFan编译器对热点代码进行JIT优化,提升执行效率,类似增压提升动力
ECU控制单元内存管理精准控制内存分配与回收,如堆空间和栈空间管理
排气系统Orinoco垃圾回收器GC清理无用内存(如标记-清除算法),保持引擎高效运转

🔍 旧版本V8执行全流程(2017年前)

2017 v8.png

旧版缺陷:
  1. 内存占用高:直接生成机器码导致内存消耗大。
  2. 优化不灵活:Crankshaft无法处理新语法(如async/await)。
  3. 启动速度慢:全量编译拖慢首次执行效率。

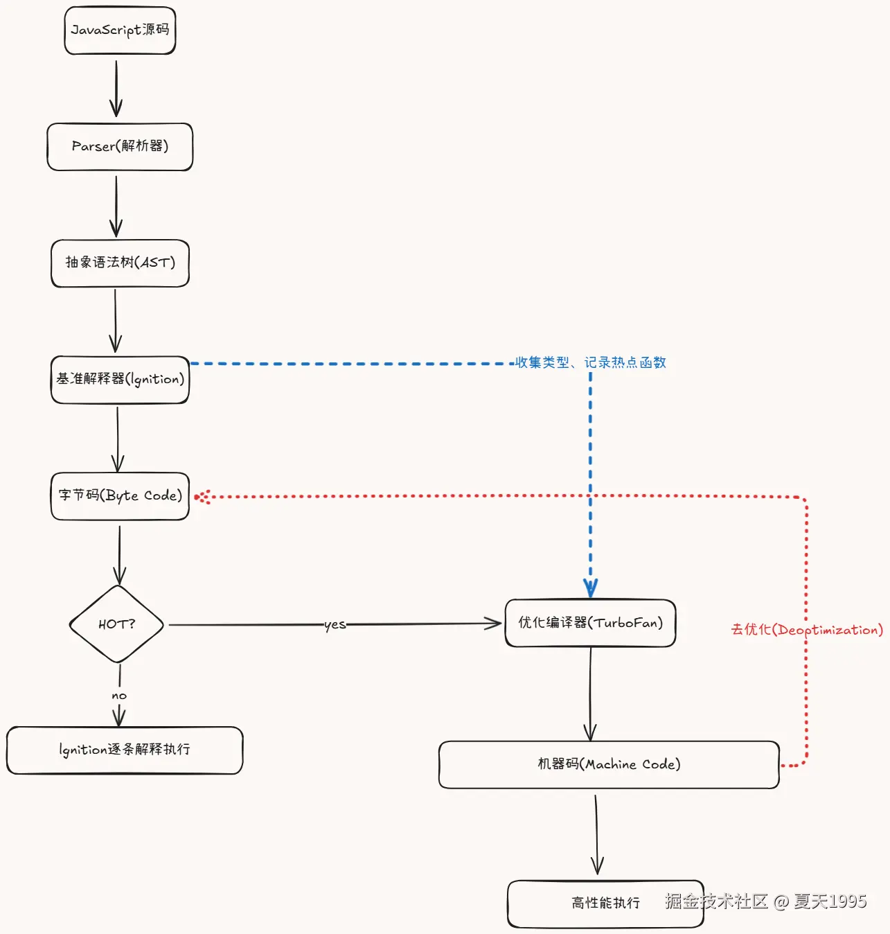
🔍 现代V8执行全流程(2025)

1. 全链路流程

v8.png

关键阶段:

  1. 解析阶段:Parser将代码转换为AST,延迟解析未调用函数以节省内存。
  2. 字节码生成:Ignition生成紧凑字节码(内存占用仅为机器码的25%-50%)。
  3. 反馈收集:Ignition在解释执行过程中收集热点函数以及类型推导信息。
  4. JIT优化:TurboFan根据类型反馈,将字节码(byteCode)生成优化机器码(Optimized Machine Code)。
  5. 去优化阶段:机器码逆向还原为字节码。原因是Ignition收集的信息可能是错误的,比如add函数的参数之前是整数,后来又变成了字符串。生成的Optimized Machine Code已经假定add函数的参数是整数,那当然是错误的,于是需要进行Deoptimization。
Deoptimization示例
function add(x, y) {
    return x + y;
}
 
add(1, 2); // Ignition解释器执行过程推导add函数接收的参数类型为number型,TurboFan编译为Machine Code
add("1", "2"); // 后续某次执行,参数却成了string类型,导致去优化(Deoptimization)产生.

🎯 V8 TurboFan编译器的优化触发机制

核心触发逻辑

TurboFan编译器的优化并非仅依赖固定执行次数,而是基于动态热点检测的综合判断:

  • 热点代码识别:通过两种计数器实现

    • 方法调用计数器:统计函数被调用的频率
    • 回边计数器:统计循环体的执行次数(如forwhile循环)
  • 类型反馈收集:在Ignition解释执行期间,记录变量类型、分支预测等运行时信息,形成优化假设

  • 阈值动态调整:实际触发优化的阈值由V8内部算法动态决定,通常根据代码复杂度和执行频率综合评估,可能从数千次到数十万次不等

🎭 v8 新老架构对比

特性2017年前(Crankshaft)2017年后(TurboFan + Ignition)
编译层级直接生成机器码字节码 → TurboFan优化
内存占用高(机器码体积大)低(字节码紧凑)
启动速度慢(需完整编译)快(惰性解析 + 预编译)

💡 性能编码建议

对象操作优化

1.隐藏类一致性
// ❌ 错误:动态增删属性导致隐藏类变更
const obj = {};
obj.x = 1;      // 隐藏类 A
obj.y = 2;      // 隐藏类 B
delete obj.x;   // 隐藏类 C(性能杀手)

// ✅ 正确:一次性初始化属性
class Point {
  constructor(x, y) {
    this.x = x;  // 固定隐藏类
    this.y = y;
  }
}
2. 避免多态对象
// ❌ 错误:相同属性不同顺序导致多态
const obj1 = { x: 1, y: 2 };
const obj2 = { y: 2, x: 1 }; // 隐藏类不同!

// ✅ 正确:统一属性顺序
function createObj(x, y) {
  return { x, y }; // 保证所有实例隐藏类一致
}

类型稳定性优化

1. 数值类型稳定

// ❌ 错误:类型震荡触发去优化
function sum(a, b) {
  return a + b; // 可能处理 number/string
}
sum(1, 2);     // 优化为整数加法
sum("1", "2"); // 去优化回字节码解释

// ✅ 正确:强制类型约束
function typedSum(a: number, b: number) {
  return a + b; // 类型稳定
}
2. 数组类型优化
// ❌ 错误:稀疏数组拖慢访问
const arr = [];
arr[1000000] = 1; // 创建空洞数组

// ✅ 正确:预分配或使用类型化数组
const buffer = new Float64Array(1024); // 直接内存访问
for (let i = 0; i < buffer.length; i++) {
  buffer[i] = i * 0.1; // 比普通数组快 5-10 倍
}

函数设计优化

1. 函数内联阈值
// ❌ 错误:过大函数无法内联
function bigFunc() {
  // 超过 600 字节码长度(约 50 行代码)
}

// ✅ 正确:拆分为小函数
function optimized() {
  step1();
  step2(); // 每个函数可被单独优化
}
2. 参数处理优化
// ❌ 错误:arguments 导致去优化
function sum() {
  let total = 0;
  for (let i = 0; i < arguments.length; i++) {
    total += arguments[i]; // 破坏类型推断
  }
  return total;
}

// ✅ 正确:使用剩余参数
function safeSum(...nums: number[]) {
  return nums.reduce((a, b) => a + b, 0);
}

内存管理优化

1. 及时解除引用
// 大对象及时回收
function processData() {
  const bigData = new ArrayBuffer(1024 * 1024 * 100); // 100MB
  // ...处理数据
  bigData = null; // 主动触发 GC
}
2. 避免闭包滥用
// ❌ 错误:闭包捕获外部变量
function createCounter() {
  let count = 0; // 被闭包捕获,无法栈分配
  return () => count++;
}

// ✅ 正确:使用类封装
class Counter {
  constructor() { this.count = 0; }
  increment() { this.count++; }
}

异步与并发优化

1. 任务分片
// 长任务拆分为微任务队列
function processChunk(data, chunkSize) {
  let index = 0;
  function next() {
    const chunk = data.slice(index, index + chunkSize);
    // 处理当前分片
    if (index < data.length) {
      Promise.resolve().then(next); // 避免阻塞主线程
    }
  }
  next();
}
2. Worker 线程
// 将计算密集型任务分流
const worker = new Worker('compute.js');
worker.postMessage(largeData);
worker.onmessage = (e) => {
  console.log('Result:', e.data);
};

V8 优化检测工具

# 查看优化日志
node --trace-opt myScript.js

# 使用node命令(node版本为12.6.0)的`--print-bytecode`选项,打印出Ignition生成的Bytecode:
node --print-bytecode myScript.js

# 使用node命令的`--print-code`以及`--print-opt-code`选项,打印出TurboFan生成的汇编代码:
node --print-code --print-opt-code myScript.js

# 监控去优化事件
node --trace-deopt myScript.js

# 生成优化流程图
node --turbo-profiling myScript.js

🚨 性能优化黄金法则

  1. 类型即速度:保持变量类型稳定
  2. 结构即性能:固定对象/数组结构
  3. 内存即时间:主动管理内存生命周期
  4. 工具即眼睛:善用 V8 诊断工具

通过将代码特性与 V8 的优化路径对齐,可使 JavaScript 执行效率提升 3-10 倍。建议结合 Chrome DevTools 的 Performance 面板和 Node.js 的 --prof 参数进行深度性能剖析。