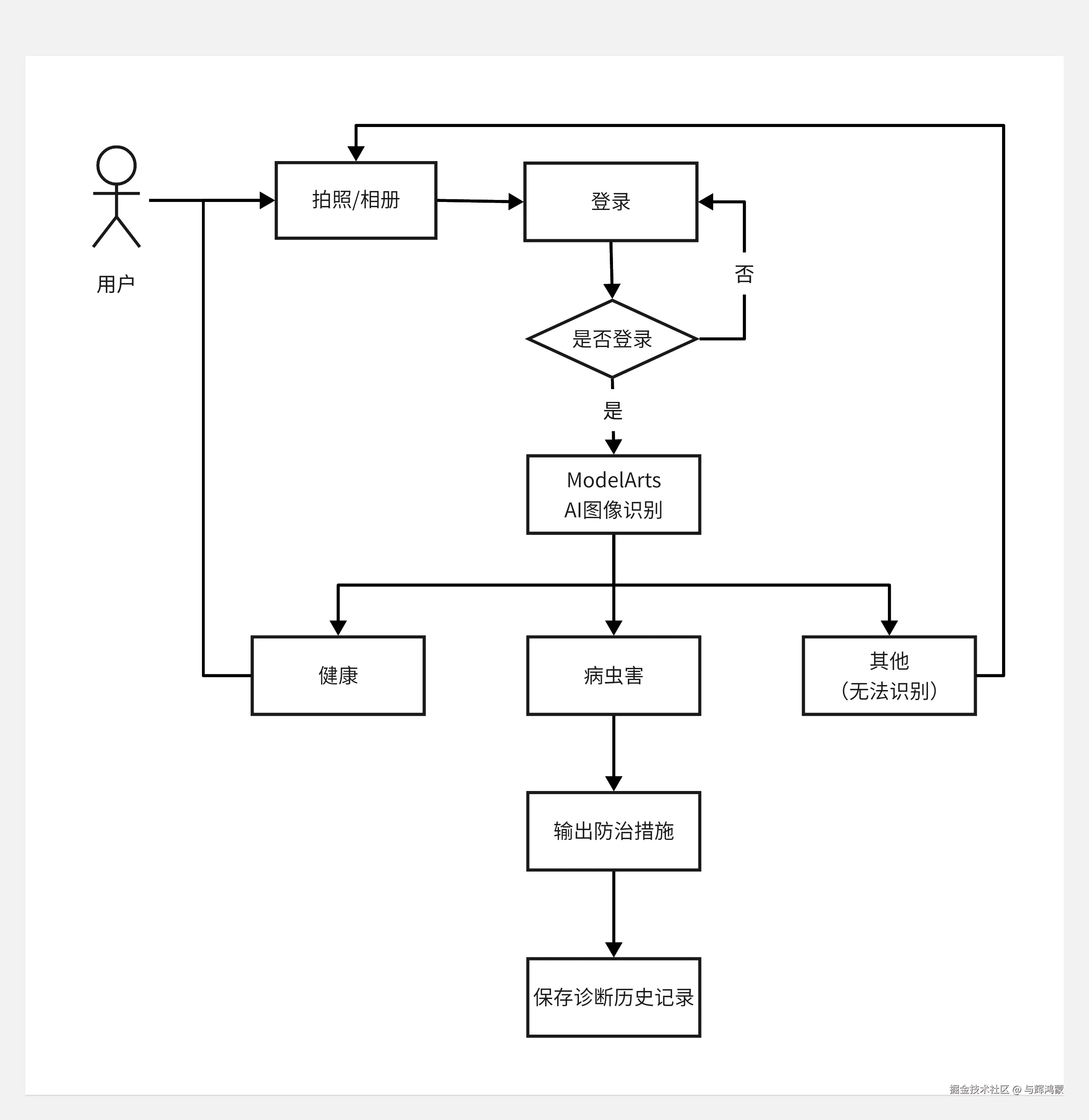
V1.0版本功能极其简单,核心功能只有“AI诊断分析”,用户路径是:注册/登录->手机拍照或从相册选取->调用AI图像识别能力诊断分析图片->ModelArts AI在线服务返回结果->APP展示病虫害结果->保存我的诊断记录。
流程图:
请关注我的后续文章,如何在华为ModelArts平台上部署AI图像识别模型在线服务。
V1.0版本功能极其简单,核心功能只有“AI诊断分析”,用户路径是:注册/登录->手机拍照或从相册选取->调用AI图像识别能力诊断分析图片->ModelArts AI在线服务返回结果->APP展示病虫害结果->保存我的诊断记录。
流程图:
请关注我的后续文章,如何在华为ModelArts平台上部署AI图像识别模型在线服务。