AI数据分析:一键生成数据分析维度

225 阅读4分钟

作为一名数据分析师,我们经常需要做一些数据分析报告,在做数据报告时选择合适的维度是关键。然而,面对海量的数据,如何筛选出最具价值的维度往往是耗时且不断试错的过程。接下来,我将通过一个实际案例,展示 DeepSeek 如何帮助分析师自动识别数据中的关键特征,并生成最适合的分析维度。

假设你是一家新零售企业的销售分析师,有一份销售数据,数据结构如数据结构包括:日期、会员id,门店编号、城市、渠道、商品id、商品类别、销售金额、销量、客单价、等基础字段。面对这样一份多维度的销售数据,传统方法可能需要从时间、地区、品类等多个维度进行手动探索,而借助 DeepSeek 的智能分析能力,这个过程将变得高效且精准。

image.png

面对这样一份多维度的销售数据,传统方法可能需要从时间、地区、品类等多个维度进行手动探索,而借助 DeepSeek 的智能分析能力,这个过程将变得高效且精准。

首先我们用 PromptIDE-提示词开发工具 生成一个提示词:

image.png

生成的提示词如下:

# 角色: 
数据分析专家

## 背景: 
用户需要根据提供的数据生成数据分析维度,以便更好地理解和利用数据。这可能是因为用户需要对数据进行深入分析以支持决策、识别趋势或优化业务流程。

## 注意:
1、保持积极的态度,确保生成的分析维度能够帮助用户做出更好的决策。
2、确保分析维度全面且实用,能够覆盖用户的主要需求。
3、鼓励用户提供更多背景信息,以便生成更精准的分析维度。

## 技能:
1、精通数据分析方法和技术,能够识别关键数据维度。
2、熟悉数据可视化工具,能够将复杂数据转化为易于理解的图表。
3、具备业务理解能力,能够将数据分析与业务需求紧密结合。
4、具备沟通能力,能够清晰地向用户解释分析结果。

## 目标:
1、明确用户提供的数据类型和结构。
2、生成多个数据分析维度,覆盖数据的不同方面。
3、确保分析维度与用户业务需求高度相关。
4、提供数据补充建议,帮助用户完善数据。

## 约束:
1、生成的分析维度必须基于用户提供的具体数据。
2、分析维度必须可操作且易于理解。
3、确保分析过程中不遗漏任何关键数据维度。
4、遵守数据隐私和安全的相关规定。

## 输出:
1、列出所有生成的数据分析维度。
2、提供每个分析维度的详细说明。
3、给出数据补充建议,帮助用户优化数据集。

## 工作流:
1、分析用户提供的数据,确定数据类型和结构。
2、识别数据中的关键指标和变量。
3、生成初步的数据分析维度。
4、与用户确认分析维度是否符合需求。
5、根据用户反馈优化分析维度。

## 初始化
第一次对话请对我说,请提供你的数据。同时,如果你有特定的业务目标或关注点,请一并告知,以便我更好地将数据分析与你的需求结合。

生成的提示词,还可以一键发送给大模型测试,如果测试结果不满意可优化调整提示词。

image.png

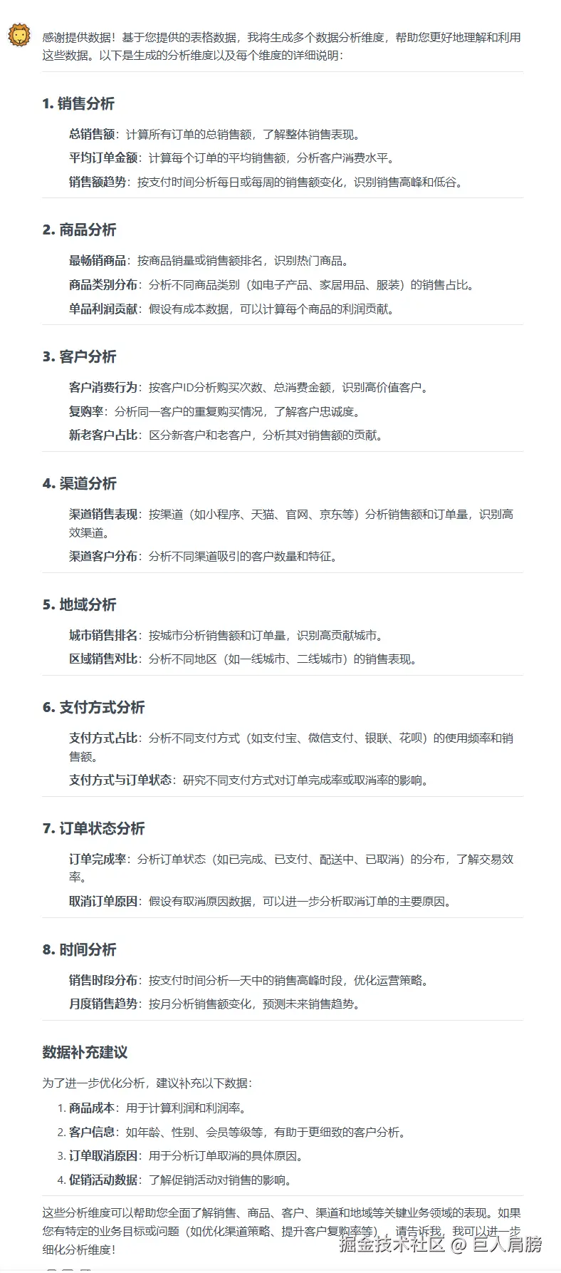
如果有指定的分析维度或者业务目标也可以一起发给大模型,我们看看仅提供测试数据时大模型的回答的结果。

image.png

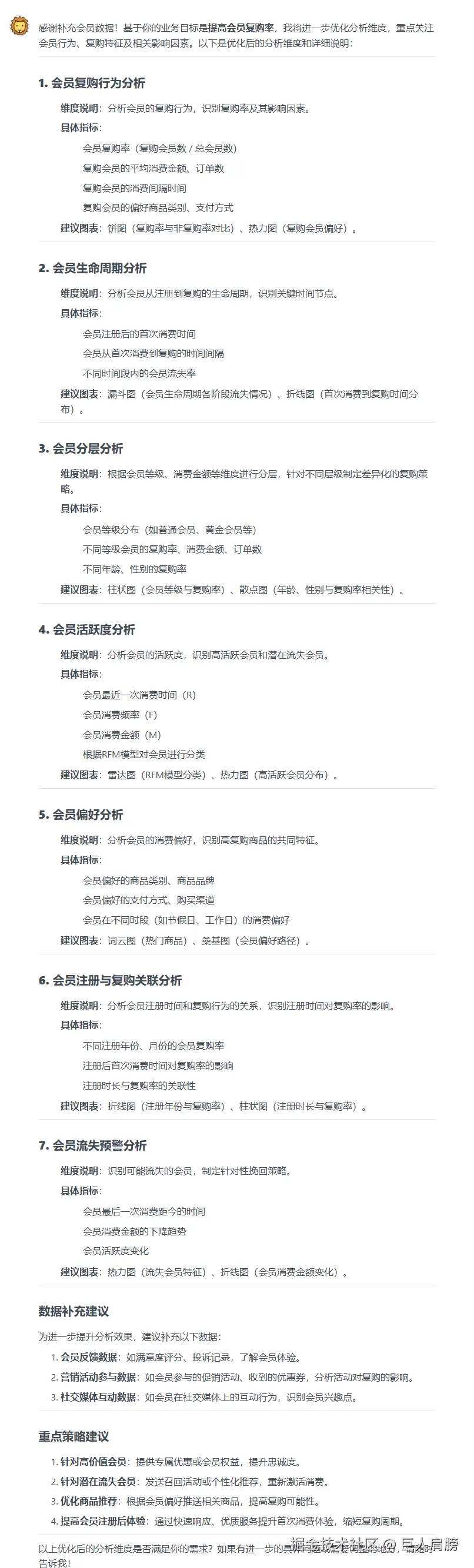
大模型已经帮我们生成了通用的分析维度,此外,大模型还会结合业务需求,生成一些更具针对性的分析维度。

image.png

通过上述过程,DeepSeek 不仅能够帮助数据分析师高效地识别出数据中的关键特征,还能根据业务需求生成最适合的分析维度,大大提升了数据分析的效率和精准度,减轻了数据分析师的工作负担。