【飞书知识问答】AI赋能企业,开启高效办公新模式

160 阅读6分钟

你是不是经常有这样的经历?会议上听到的重要信息转眼就忘,同事分享的文档找不到在哪个群,或是不好意思第三次问同一个问题却又真的需要答案...在信息爆炸的今天,我们每天都在与这些小烦恼较劲,浪费了多少宝贵的时间和精力啊!

而飞书知识问答正是为了解决这些烦恼而生的。作为一款企业专属的AI问答工具,它提供了B端场景下的AI价值。当你在工作中遇到疑问时,只需轻松提问,它便能根据你在飞书上有权限访问的所有消息、文档、知识库与文件,快速而精准地给出答案。这绝非那种看似炫酷却无实际用途的高科技产品,而是能够在日常工作中实实在在解决问题的得力助手

image.png


更懂你的工作伙伴

想象一下,你有个私人助理,它不仅了解公司的规章制度,还知道你参与的项目进展,甚至记得你同事在群里分享的那些重要信息——这就是飞书知识问答的日常操作。 与普通AI助手不同,它不靠互联网上的信息来回答你的问题,而是基于你在飞书上有权限接触到的所有内容——文档、群聊记录、会议纪要等等。它是专门为你的工作环境量身定制的智能助手,懂你的工作,更懂你的需求。

打破信息孤岛的"智慧桥梁"

在大多数企业中,知识就像被困在各自孤岛上的宝藏。市场部门的数据、技术团队的文档、人力资源的政策说明——这些信息虽然都存在于企业内部,却往往因为存储分散、格式不一而难以被有效利用。 飞书知识问答就像是连接这些孤岛的桥梁。它能根据你的权限,确保你只看到该看的内容。这意味着CEO和普通员工问同一个问题,得到的答案可能完全不同——这不是区别对待,而是企业信息安全的精妙体现。

image.png

更让人惊喜的是,它还能帮助企业实现"AI Ready"——在人工智能时代,员工日常工作中产生的内容自然成为AI可调用的素材,企业不再需要专门整理知识库。这大大降低了企业拥抱AI的门槛,让科技真正为工作赋能

image.png

解放你的大脑和时间

"那个会议纪要保存在哪个文件夹来着?" "上次讨论的方案结论是什么?" "公司的报销流程怎么走?" 有了飞书知识问答,这些问题都能即问即答。它就像你的第二大脑,帮你记住那些重要但容易被遗忘的细节。

image.png

它能帮你做什么?实际场景大揭秘

管理者的得力助手

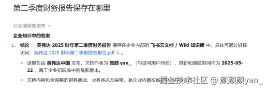
身为管理者,你需要快速了解各个项目的进展情况。以往,这意味着你要召开会议、查阅报告或者一个个询问团队成员。现在,只需对知识问答说:"总结一下A项目的进展情况",它就会从各种相关群聊、文档和会议记录中,整合出一份清晰的摘要,还能告诉你信息的来源在哪里。 想了解团队的业绩指标?问它"团队12月的销售额是多少?目标完成率如何?",数据立刻呈现在你面前。这不仅节省了你寻找信息的时间,也让你的决策更加高效和准确

image.png

新人快速融入公司

还记得刚入职时那种迷茫感吗?了解公司的各种规章制度和工作流程往往是新人的一场噩梦。飞书知识问答可以成为新人的私人导师,帮助他们快速找到答案:"年假怎么申请?" "公司的打印机在哪里?怎么连接?" "部门的周会是在哪一天?" 知识问答可直接呈现相关制度、办事流程,图文并茂、点击可溯源,清晰可靠;如有问题还可以跳转服务台转人工咨询。有了这个工具,新人不仅能更快地适应工作环境,还能提升工作效率。

image.png

找回被遗忘的信息宝藏

在信息爆炸的时代,我们很容易忽略重要信息。可能是因为当时太忙没注意,也可能是因为把某个群设置了免打扰。飞书知识问答就像一个信息考古学家,检索所有你在的群、有权限的文档等,直接回答你的问题,帮你挖掘那些被遗忘的宝贵内容。 你可以问它:"上周有人分享过关于新产品设计的资料吗?"或者"哪些文档提到了我们的竞争对手分析?",它会帮你找回这些可能被埋没的重要信息。

image.png

从被动搜索到主动对话的革命

传统的知识管理系统就像一个图书馆,你需要先知道书在哪个架子上,然后自己翻阅找到所需的页面。而飞书知识问答则更像一位了解整个图书馆的智能图书管理员——你只需告诉他你想知道什么,他就会直接带你找到答案,甚至把相关的内容都整理好呈现给你。 这种从"被动搜索"到"主动对话"的转变,让获取知识变得前所未有的简单。你不再需要记住那些复杂的文件路径或精确的关键词,只需用自然语言表达你的疑问,剩下的交给AI就好了。

image.png

让AI更懂你的企业:实用小贴士

当然,就像任何AI工具一样,飞书知识问答的表现取决于它能接触到的信息质量。想要它发挥最大价值,企业需要做好"AI Ready"的准备工作:

  1. 把重要文档都迁移到飞书平台上,从"藏起来"变成"用起来"
  2. 养成在飞书上记录会议纪要的习惯,让每次讨论都留下痕迹
  3. 使用结构化的文档模板,让信息更有条理
  4. 定期清理和更新过时的信息,避免AI给出过时答案 这些准备工作并不复杂,但能大大提升知识问答的效果,让企业真正进入知识管理的新时代。

image.png


总结

在AI迅速改变各行各业的今天,企业知识管理也迎来了革命性的转变。飞书知识问答不仅仅是一个简单的问答工具,更是企业知识民主化的重要推手——它让每个员工都能方便地获取所需信息,不再被知识的"高墙"所阻隔。 你准备好拥抱这个AI时代的企业知识管家了吗?