风格-颜色排布|图形天下思维导图样式与风格

126 阅读2分钟

        风格是指在图形天下思维导图中所采用的整体设计样式,包括导图风格颜色排布配色方案等元素的组合。这些风格不仅影响思维导图的美观程度,还能帮助用户更好地理解和记忆内容。

        其中颜色排布是指思维导图中各个元素(如分支、主题等)的颜色分配方式。在图形天下思维导图软件中,颜色排布功能提供了五种类型,分别是:

        分支:此类型采用每个分支一种颜色的分配方式,非常适合需要突出不同分支间差异的场景,帮助用户快速区分不同的分支内容

        级别:每个主题级别分配一种颜色,旨在强调主题的层级关系,通过颜色变化来反映主题的层级结构。

        独立:在此模式下,每个主题都被赋予独特的颜色,适用于需要强调每个主题独特性的场景,使每个主题都显得与众不同。

        单色:整个思维导图采用同一种颜色,追求极简主义风格的用户的首选,整个思维导图采用同一种颜色,给人以简洁明了的感觉。

        交替:分支颜色交替排布 ,适用于希望增加视觉层次感、避免单调的场景,通过颜色的交替排布使思维导图更加生动。

        以下介绍图形天下思维导图软件编辑外框的方法:

通过右侧工具栏“风格”功能设置颜色排布

具体操作方法如下:

        1.在软件的右侧工具栏中找到并点击“风格”功能,打开导图风格面板,找到颜色排布模块;

4-24-01.jpg

        2.分支:选中并点击“分支”,即可使思维导图按照分支进行颜色排布。

4-24-02.jpg

        3.级别:选中并点击“级别”,即可使思维导图按照主题级别进行颜色排布。

4-24-03.jpg

        4.独立:选中并点击“独立”,即可使思维导图按照独立进行颜色排布。

4-24-04.jpg

        5.单色:选中并点击“单色”,即可使思维导图按照单色进行颜色排布。

4-24-05.jpg

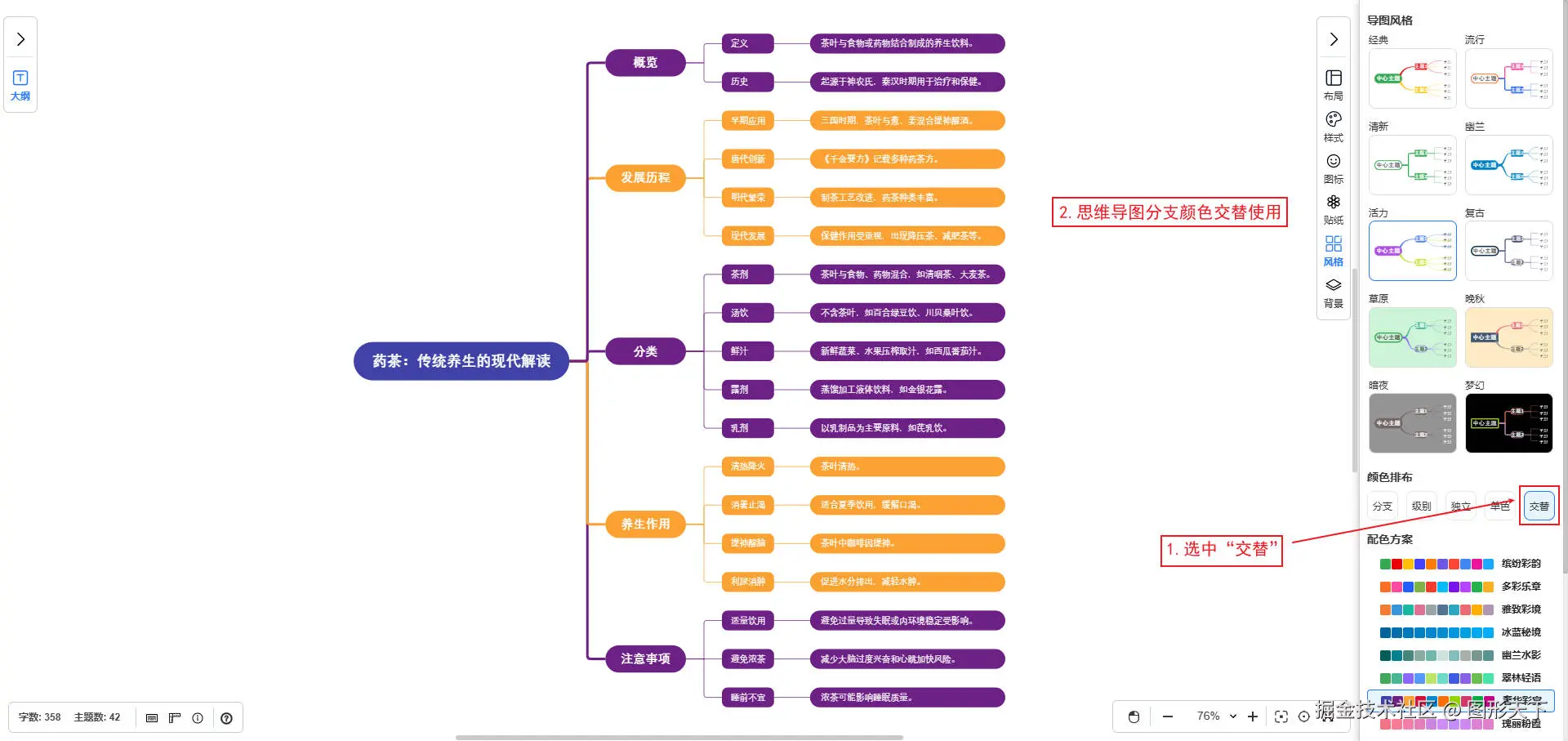
        6.交替:选中并点击“交替”,即可使思维导图按照交替进行颜色排布。

4-24-06.jpg