飞书一个聊天框,激活了机器之心编辑部的知识资产

312 阅读14分钟

你是否也有这样的经历:企业知识库像一座「屎山」,总是找不到想要的资料;找一份上周会议纪要像考古;忘了哪个群里发过一份超重要的文件;每次写汇报都像重新发明轮子……

归根结底,这些问题的根源是:作为人类,我们无法完全准确地记忆庞杂的企业知识,更妄论真正地理解它们。

而现在,AI 时代已然来临,我们已经可将许多知识检索和整理任务交给 AI 处理,于是问题来了:如何让 AI 真正理解我们企业自己的知识?考虑到企业知识的庞杂,简单使用「通用 AI + RAG」或直接将企业知识放入模型提示词的做法不仅效率极低,而且通常效果也并不好。

如果你在飞书办公,那么你需要的答案正是「飞书知识问答」,它不仅能满足企业的业务理解需求,而且在信息安全方面做到了极致。使用它,我们或许就能过上「什么都不用记,还能秒出结论」的生活。

什么是飞书知识问答?简而言之,飞书知识问答是一个可以将你的所有企业和个人信息聚合到一起,并理解这些信息的 AI 工具。

它能基于所有在用户飞书消息、文档、知识库、妙记、服务台中的文件和文字信息,并进行深度理解,然后为用户提供相当准确的相关反馈。并且,飞书知识问答对企业组织内的新信息的整合速度也非常快 —— 做到了秒级更新,能相当好地提升用户工作效率。

同时,基于强大的 AI 能力(DeepSeek-R1 满血版或豆包),飞书知识问答还能基于检索和总结的信息推理和生成进一步的内容,成为用户得力的工作助手。

在企业用户最关心的安全性方面,飞书知识问答也有较好的基础。它实现了具体到每位用户的权限管理 —— 知识问答的权限范围与用户自己的权限始终保持一致,实现了权限的千人千面。此外,飞书使用的 DeepSeek-R1 满血版模型是火山引擎独立部署的,并与市场上其它 DeepSeek 服务完全隔离,在给用户更好、更快体验的同时,还能保障企业数据安全。同时,飞书也承诺不会将用户的任何企业知识数据用于训练 AI。

机器之心作为老用户,也是第一次时间拿到了内测资格。一番实测后,我们认为飞书知识问答的表现整体超出预期,但也有一些不足之处,比如飞书知识问答还不能完全做到「开箱即用」,仍需要企业在知识构建方面做到一定的「AI Ready」。也就是说,如果想要飞书知识问答真正发挥作用,企业自身的信息沉淀质量、知识结构、权限管理等基础建设同样重要。如果企业内部资料过于混乱、权限设置不清,AI 再聪明也会犯错。

此外,飞书知识问答也仍有不小进步空间,例如在官方发布的演示中,便出现了回答不准的现象。不管是产品优化,还是模型的能力,此类产品在企业中发挥巨大价值,都尚有较长的路要走。

也想尝鲜飞书知识问答?请访问这个链接申请:ask.feishu.cn

一手实测

知识问答是企业知识资产的激活器

对于飞书这样的企业协作与管理平台,文档与知识管理是用户的一大核心需求。在这方面,传统上使用的技术和方法包括关键词搜索、权限管理系统、版本控制与审计、知识图谱、标签系统等,而有了知识问答的飞书更是将前沿推理模型的强大理解能力整合了进来,让知识问答不止于问答,更成了企业知识资产的激活器。

接下来,我们就奉上一手实测,看看飞书知识问答是如何给企业以及打工人赋能的。

强大的信息检索能力

对于整天和「文山会海」打交道的职场人来说,扒资料、找数据是最麻烦的活儿。

信息总是散落在不同的角落里,有的群消息太多早被设成免打扰,有的文档虽然有权限,但从未打开过。而在快节奏的工作中,去逐一回溯、查找,几乎成了一件「性价比很低」的事情。这时飞书知识问答就派上用场。它上线了模糊搜索功能,仅需大致描述一下问题,就能快速在群聊中匹配到相应的信息。

举个例子。前段时间公司通知要去露营,但手头一忙就忘记具体时间和地点。我们也就是随口一问,飞书知识问答就从群聊中提取了关键的露营信息。

为了防止大模型胡说八道,它还清楚标明了引用来源,轻轻一点就能定位到对话记录。

除了聊天记录,飞书知识问答还能检索文档、表格、会议纪要等。

比如让它搜索火山引擎 Seed 1.5-VL 的发布时间以及背后的模型架构,飞书知识问答经过一番搜索给出了图文并茂的答案,而且它没有止步于原始问题,主动补充了训练数据规模、推理成本优势等信息。

深度理解和结构化整合能力

就像「颗粒度、对齐、组合拳」等互联网黑话一样,AI 圈有着属于自己的黑话。什么 Transformer、RNN、CNN,门外汉听了简直两眼一抹黑。

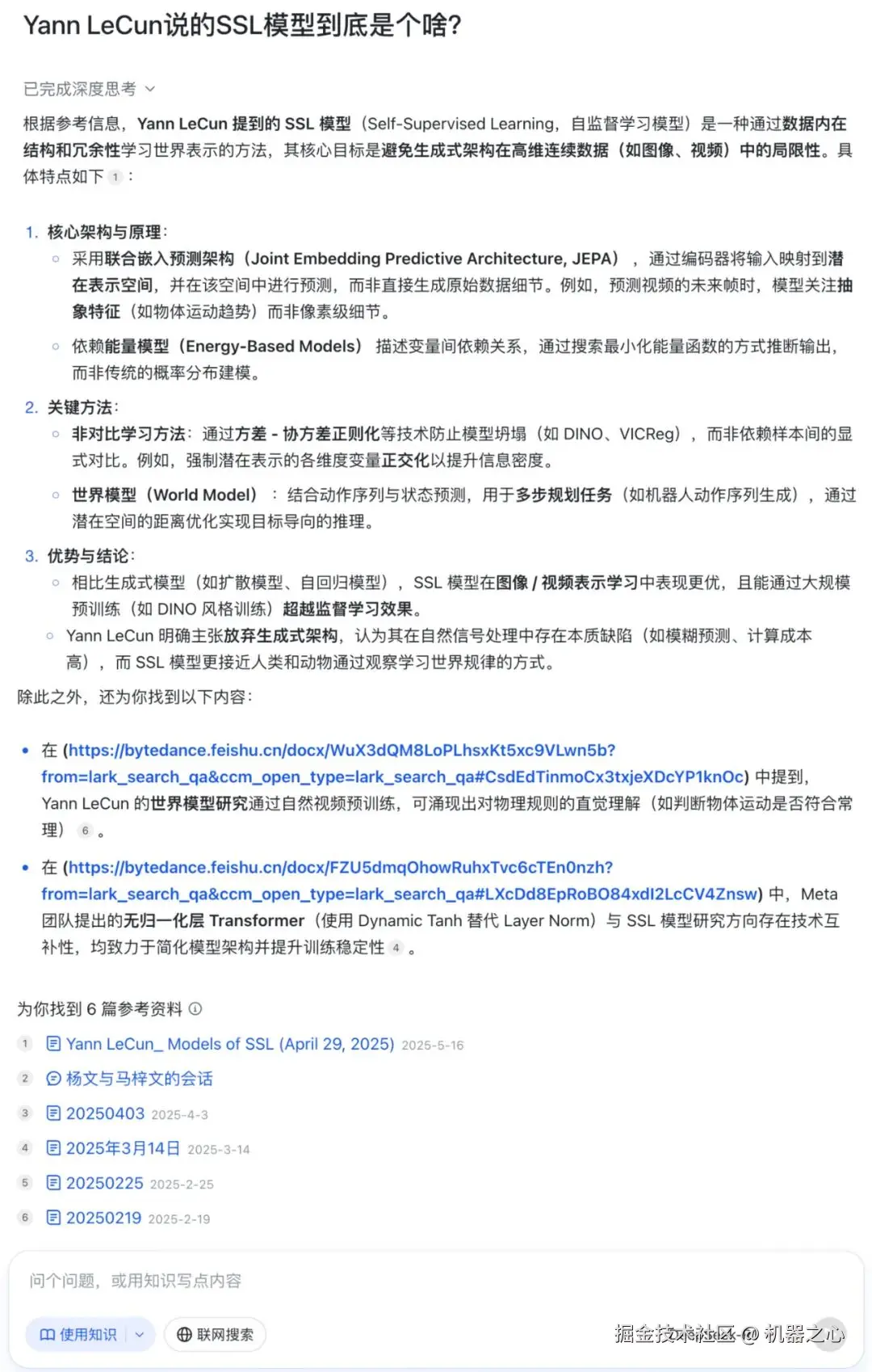
不过现在我们可以喂给飞书知识问答各种学习文档,它理解消化后,就会甩给我们一份翔实的概念解释,让我们既能了解通用定义,也能知道更多业务相关信息。

比如,Meta 首席 AI 科学家 Yann LeCun 曾花 48 分钟介绍了 SSL 模型,我们使用飞书妙记将其转成演讲稿后,全文 8729 个字,各种专业术语满天飞,看得人一个头两个大。

而我们只需问一句:SSL 模型到底是个啥?飞书知识问答就会翻遍有权限的文档、文件,快速理解整合出答案。

此外,公司大了,规章流程也就纷繁复杂,这对于职场新人来说也是一大挑战。现在只要问一嘴:如何申请电脑显示器?浏览器插件如何安装?飞书知识问答则可以直接呈现相关制度、办事流程,甚至还能跳转服务台转人工咨询。

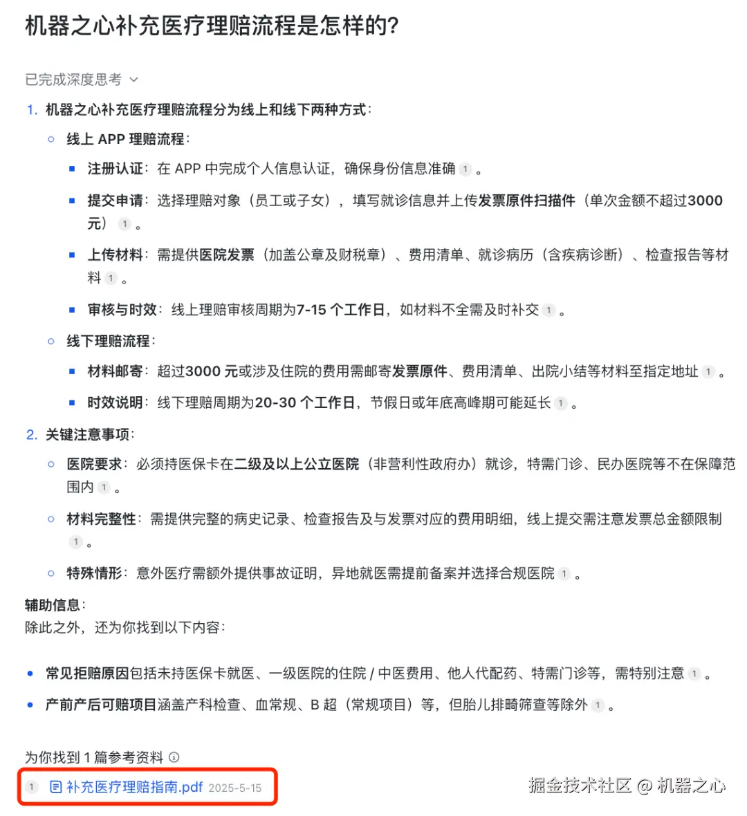
就拿机器之心内部的补充医疗理赔流程来说,飞书知识问答完整梳理了补充医疗理赔流程的两种方式,并特别强调金额门槛、时间节点等,让人一目了然、无须另查。

业务导向的场景化生成能力

除了搜索和整合能力外,飞书知识问答还可以基于企业知识生成周报、工作计划、图表等。

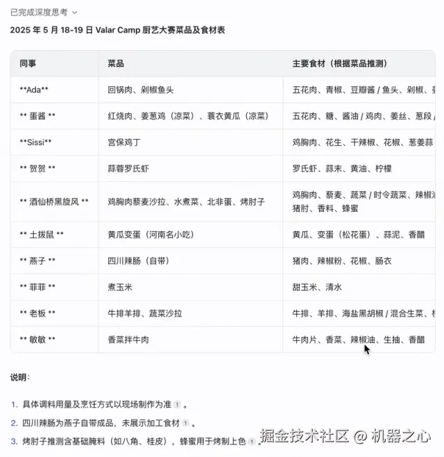
就以这次团建的厨艺大赛为例。我们输入提示词:这次露营的厨艺大赛都有哪些菜品?分别会用到哪些食材?给列个表格。

飞书知识问答的表现远超预期 —— 它不仅准确找到了群聊中的相关对话,还从中提取出了每位同事要做的菜品,并据此智能拆解所需食材,生成结构化表格。这不仅是对内容的搜索,更是一次对上下文的「再创作」。

不止 One More Thing

飞书知识问答还有这些能力

说到 AI 问答,很多人第一反应是「能答疑解惑就行」。但在飞书,这事儿远没有这么简单。权限管理做到「千人千面」、答案来源可溯、模型随心切换…… 飞书知识问答在安全与智能之间,找到企业所需的平衡点。

千人千面的权限管理

对于企业来说,信息安全永远是头等大事。

如果把企业资料无差别地输入通用大模型,不仅存在数据泄露的风险,还可能使企业专有的知识资产成为他人的答案来源。对此,飞书知识问答通过精细化的权限管理机制,构建出「千人千面」的智能问答体验,在保障信息安全的同时,实现高效智能的知识服务。

换句话说,在使用飞书知识问答获取答案时,我们仅能基于自身已授权的信息进行检索,比如可访问的文档、所属群聊、参与过的会议等。因此即使 CEO、业务总监和普通员工问同一个问题,系统会根据其身份和权限范围给出不同的回答,从而最大限度地防止敏感信息泄露。

举个例子,这里我们几位同事在飞书知识问答中使用了同样的提示词「最近我们关注了哪些与 AI 智能体相关的内容?」,然后得到了各自权限范围内各不一样的答案。

对于同一个问题,机器之心不同权限的同事在飞书知识问答中得到了不一样的响应,其中左两图来自机器之心编辑部,右图来自销售部(部分业务敏感信息已打码)

同时,飞书还承诺企业数据不会用于训练基础大模型,从源头上避免数据滥用。

飞书 AI 的权限控制机制实现了秒级响应,在信息检索阶段覆盖全量数据,而在结果返回时则进行权限校验,确保每一条答案都安全可控、及时准确。通过「检索广泛,返回精准」的策略,飞书实现了在信息安全与 AI 便利之间的高效平衡。

自动溯源,防止幻觉

长期以来,大语言模型的「幻觉」问题都是限制其在真实业务场景中落地的一大障碍。

大模型经常会生成听起来合理、却与事实不符的答案,尤其在涉及企业知识、流程规则或历史数据时,一旦「编故事」,就可能误导决策带来风险。

飞书知识问答在这一点上给出了实用的解决方案 —— 自动溯源。基于企业自身的知识库,如文档、会议纪要、飞书多维表格等,它不仅能生成回答,更能在每个答案后附上来源链接,实现可点击、可追踪的原始出处展示。

在复杂、信息密集的企业环境中,这种溯源机制本质上为 AI 回答加上了「证据链」,大大提升了输出内容的可靠性的同时,也增强了企业用户在使用 AI 时的可控性和信任感。

多种模型自由切换

飞书知识问答突破了单一模型的限制,支持多种大模型的自由切换,涵盖了满血版 DeepSeek R1 和自研豆包大模型,极大地丰富了智能问答的技术底座。这样的设计不仅让系统能够充分发挥各个模型的优势,还为企业提供了灵活选择的空间,满足不同场景下的差异化需求。

更重要的是,飞书知识问答不仅支持对接企业内部知识库,还融合了联网搜索与混合检索机制。这意味着,在企业本地数据无法覆盖的场景下,系统可以自动补充来自公网的实时信息,提升回答的广度与时效性。而在安全性和专属定制方面,企业还可选择自建模型或定制专属的 AI 应用,赋能企业打造符合自身业务特点的智能问答解决方案。

如何让 AI 真正理解企业知识?

飞书是这样做的

通用大模型看似无所不知,却总在企业真正关心的问题上「掉链子」。

比如你让一个通用大模型介绍一下乌克兰战争的最新情况,它能给你一份几千字的时事综述,顺便还能絮叨一些地缘政治知识;但如果你问它「我们商业化团队去年目标完成了多少?」它可能就会含糊其词。

这是因为通用大模型依赖的是大规模通用知识和实时更新的互联网数据。但企业问题的本质不同,它们不是关于公开信息的再组织,而是对组织内部知识结构、语境、权限以及业务逻辑的深入理解与适配。

企业知识碎片化严重,大量信息隐藏在会议记录、群聊讨论、内部文档与权限受限的数据中,而且语义模糊、表达不统一、上下文不完整。若仅靠通用模型去理解并回答这类问题,效果往往是不稳定、缺乏针对性,甚至错误频出的。而真正能落地的企业级知识问答,需要的不仅是「知道」,更是「理解」。

飞书做了一个重要的切口选择 —— 不是简单地用大模型去「连接」企业信息,而是构建一个理解企业知识的 AI 系统。这种理解的基础,来自几个层面的技术实现与产品逻辑。

首先,飞书知识问答系统建立在企业沉淀在飞书生态中的真实内容之上,包括文档、群聊、会议记录、多维表格等。不同于通用模型基于开放语料训练,飞书系统以「权限内信息」为前提,确保每个问题的答案来源都是企业内部可读的数据。

其次,飞书对碎片化知识进行了系统性重构:结构解析、语义统一、格式融合,甚至在技术底层解决了文档格式差异、权限隔离等难题,为 AI 构建了清晰且上下文丰富的知识基础。

在此之上,飞书并非「一套模型应对一切」,而是开放基座模型选择、接入检索增强技术(RAG),并通过 Prompt 优化、意图识别等手段,将 AI 对企业问题的响应进行深度定向,最终实现的是一种「基于业务语境」的 AI 回答能力,不是泛泛而谈,而是基于内部真实信息的语义理解和精准表达。

企业知识问答要真正有用,前提是企业自身有良好的信息沉淀习惯,而飞书恰恰构建了这样一个天然适合 AI 的场景:工作即创作、群聊即语料、文档即知识。它不是把大模型「塞进」企业,而是让 AI 在企业内部「生长」出来。这也是为什么飞书知识问答能够超越传统搜索式知识库或通用 AI 助手,成为真正能服务业务、节省协作时间、驱动生产力的系统。

现在就试试

让 AI 真正为你工作

写到这里,让我们再最后一次展示飞书知识问答的能力,让它为这篇文章撰写结语。很简单,打开飞书知识问答框,输入以下提示词。接下来,飞书会自己找到这个文档,然后为其撰写结语。

提示词:为我的飞书知识问答初稿撰写两段结语。

这里我们就选择飞书知识问答建议的第一个结语吧:

当文档中的报表数据、群聊中的灵感火花、会议中的关键决策都能被 AI 精准捕捉并转化为生产力时,沉睡的企业知识便成为驱动业务增长的燃料。飞书知识问答通过秒级更新的信息整合能力与深度语义理解,让每个提问都像投入湖面的石子,激活整个知识生态的涟漪效应 —— 这或许就是智能时代「知识即战力」的最佳注解。

如果你也在飞书办公,不妨访问以下链接,申请成为第一批用 AI 激活知识价值的先行者:ask.feishu.cn