NotebookLM 介绍:Google 打造的 AI 笔记助手

749 阅读5分钟

在当今信息爆炸的时代,我们每天都面临着海量的数据和知识。如何高效地处理、理解和应用这些信息,成为了现代学习者、研究者和专业人士的重要挑战。为了解决这一问题,Google 推出了一款革命性的 AI 工具 —— NotebookLM,这是一款基于最新的 Gemini 大模型构建的研究与笔记助手,旨在为用户提供个性化的 AI 研究助手体验。

notebooklm-home.png

NotebookLM 的核心理念是 Think Smarter, Not Harder(巧思胜苦干),与传统的笔记工具不同,NotebookLM 不仅能够存储信息,还能深入理解内容,建立知识连接,并基于用户提供的可信资料生成有价值的洞察。

核心特性

NotebookLM 具备如下几个核心特性:

  • 多样化资料上传和处理:基于 Gemini 2.0 的多模态理解能力,NotebookLM 能够处理各种类型的资料,包括 PDF 文件、网站、YouTube 视频、音频文件、Google 文档或 Google 幻灯片等;
  • 智能问答与深度洞察:基于上传的资料,NotebookLM 能够回答用户的各种问题,提供深度洞察。它的回答都基于用户提供的资料,并附带精确引用,显示信息来源,确保了回答的可靠性和可验证性;
  • 一键生成多种内容格式:NotebookLM 能够自动生成多种实用的内容格式,包括内容摘要、常见问题解答(FAQ)、时间线、简报文档和脑图等;
  • 随时随地边听边学:全新的 “音频概览” 功能可将文本内容转换为类似播客的音频讨论,便于移动学习,提升学习体验;

下面带大家一起体验下 NotebookLM 的基本功能。

添加数据源

创建一个新笔记,第一步需要添加笔记的数据源:

notebooklm-add-source.png

这里支持多种途径添加数据源:

  • 上传文件:支持上传 PDF、TXT、Markdown 以及音频等格式的文件;
  • Google Drive:支持导入 Google Drive 中的文档和幻灯片;
  • 链接:支持输入网页或 Youtube 视频地址;
  • 粘贴文本:支持手工复制粘贴添加数据源内容;

另外,右上角还有一个 "Discover sources" 的功能,可以输入你感兴趣的话题进行检索:

notebooklm-discover-sources-empty.png

如果你第一次使用这个工具,可能一时想不到什么话题,可以尝试点击下面的 "I'm feeling curious",NotebookLM 会随机搜索一些话题供你参考。下面是我输入 "多模态检索增强生成" 后搜索的结果:

notebooklm-discover-sources-result.png

可以看到搜索的质量还蛮高的,对于手头没有资料又想学习某个主题的用户非常友好。不过我这里暂时不用这些,而是使用最近在看的一篇关于多模态 RAG 的综述论文《A Survey of Multimodal Retrieval-Augmented Generation》:

将这篇论文的 PDF 上传后,NotebookLM 自动生成了笔记的标题和简要概述,如下:

notebooklm-add-source-done.png

知识问答

NotebookLM 的整个面板分成三个部分:

  • Sources
  • Chat
  • Studio

"Sources" 部分我们仍然可以继续添加新的数据源,"Chat" 部分可以对我们上传的数据进行提问:

notebooklm-chat.png

问答的结果支持点击数字角标进行溯源:

notebooklm-chat-cite.png

内容生成

NotebookLM 还支持根据你添加的数据源生成多种实用的内容格式,包括:

  • 脑图(Mind map)

notebooklm-mind-map.png

  • 学习指南(Study guide)

notebooklm-study-guide.png

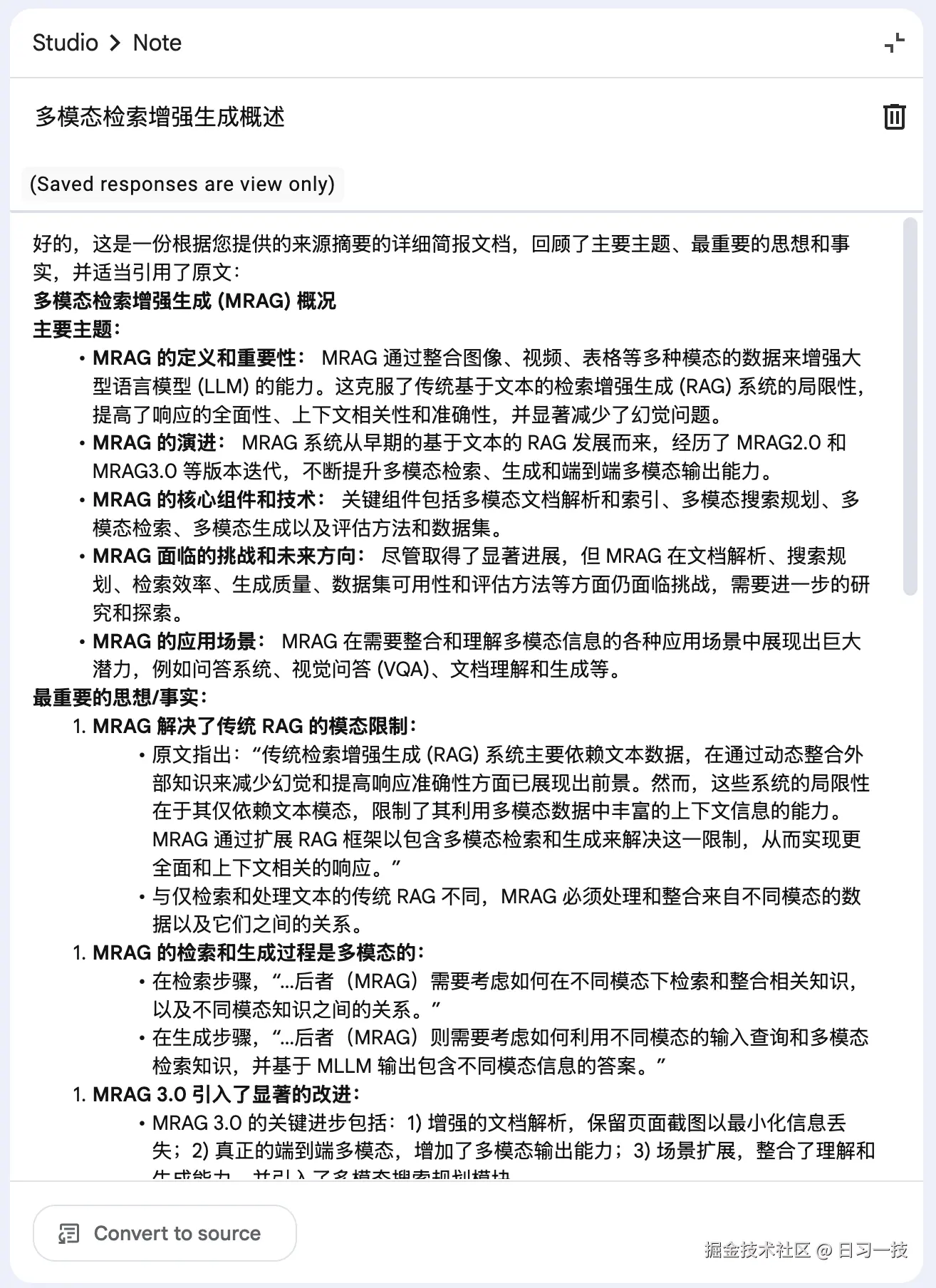
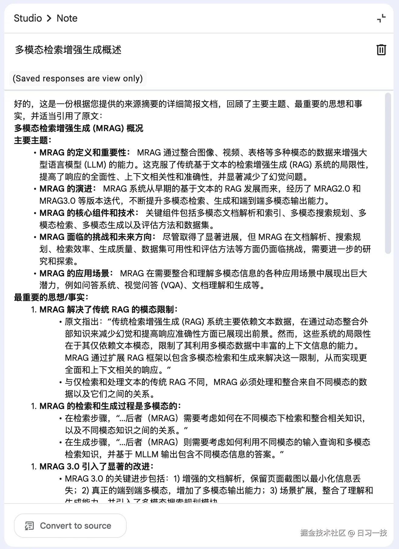
  • 简报文档(Briefing doc)

notebooklm-briefing-doc.png

  • 常见问题(FAQ)

notebooklm-faq.png

  • 时间线(Timeline)

notebooklm-timeline.png

音频概览

最后是音频概览(Audio Overview)功能,它可以说是 NotebookLM 的杀手锏,也是它广受好评的主要原因。

notebooklm-audio-overview.png

用户只需一键点击,就可以将文本内容转换为类似播客的音频讨论,这一功能特别适合那些喜欢听觉学习或需要在通勤、运动等场景下继续学习的用户。

NotebookLM 默认生成英文播客,但就在最近,Google 宣布已支持中文等超过 50 种不同语言的音频生成,可以在用户配置中修改输出语言选项来生成中文音频。

notebooklm-settings.png

下面是我生成的关于 多模态检索增强生成综述 的播客,感兴趣的朋友可以试听下:

可以听出来,英文的效果非常丝滑,中文的语速有点慢,但总体也是不错的,在通勤或运动时听听还是挺不错的。

此外,对于英文音频,NotebookLM 还有一个额外的 交互模式(Interactive mode),用户可以在收听播客的时候随时打断,加入主持人的讨论,跟听电台一样,体验感爆棚:

notebooklm-audio-interactive-mode.png

小结

NotebookLM 是一款基于 Gemini 大模型的 AI 笔记助手,旨在帮助用户高效处理和理解信息。其核心理念是 巧思胜苦干,通过多样化的资料处理、多模态理解能力和深度洞察,为用户提供个性化的研究体验。关键特性包括支持多种数据源上传,智能问答功能提供可靠的回答和引用,一键生成学习指南、脑图、FAQ 等内容格式,以及将文本转换成播客的音频概览功能,极大提升了学习的灵活性和便捷性。总之,NotebookLM 是现代学习者和研究者的理想助手,助力知识的获取与应用。


xqq.jpg