java核心知识体系之基础总结篇八(并发基础四)

124 阅读54分钟

自旋锁

由于在多处理器环境中某些资源的有限性,有时需要互斥访问(mutual exclusion),这时候就需要引入锁的概念,只有获取了锁的线程才能够对资源进行访问,由于多线程的核心是CPU的时间分片,所以同一时刻只能有一个线程获取到锁。

那么就面临一个问题,那么没有获取到锁的线程应该怎么办?

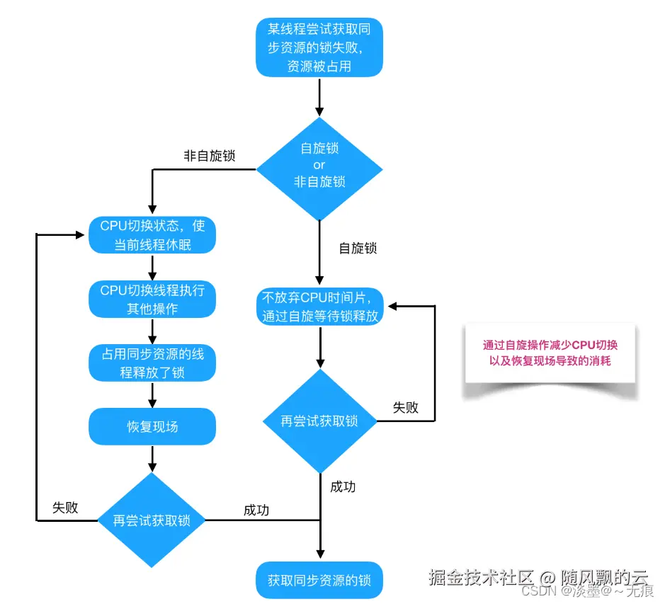
通常有两种处理方式:一种是没有获取到锁的线程就一直循环等待判断该资源是否已经释放锁,这种锁叫做自旋锁,它不用将线程阻塞起来(NON-BLOCKING);还有一种处理方式就是把自己阻塞起来,等待重新调度请求,这种叫做互斥锁。 在这里插入图片描述

自旋锁的定义

当一个线程尝试去获取某一把锁的时候,如果这个锁此时已经被别人获取(占用),那么此线程就无法获取到这把锁,该线程将会等待,间隔一段时间后会再次尝试获取。这种采用循环加锁 -> 等待的机制被称为自旋锁(spinlock)。如图所示: 在这里插入图片描述

自旋锁的原理

自旋锁的原理比较简单,如果持有锁的线程能在短时间内释放锁资源,那么那些等待竞争锁的线程就不需要做内核态和用户态之间的切换进入阻塞状态,它们只需要等一等(自旋),等到持有锁的线程释放锁之后即可获取,这样就避免了用户进程和内核切换的消耗。

因为自旋锁避免了操作系统进程调度和线程切换,所以自旋锁通常适用在时间比较短的情况下。

由于这个原因,操作系统的内核经常使用自旋锁。但是,如果长时间上锁的话,自旋锁会非常耗费性能,它阻止了其他线程的运行和调度。线程持有锁的时间越长,则持有该锁的线程将被 OS(Operating System) 调度程序中断的风险越大。

如果发生中断情况,那么其他线程将保持旋转状态(反复尝试获取锁),而持有该锁的线程并不打算释放锁,这样导致的是结果是无限期推迟,直到持有锁的线程可以完成并释放它为止。

解决上面这种情况一个很好的方式是给自旋锁设定一个自旋时间,等时间一到立即释放自旋锁。

自旋锁的目的是占着CPU资源不进行释放,等到获取锁立即进行处理。

但是如何去选择自旋时间呢?如果自旋执行时间太长,会有大量的线程处于自旋状态占用 CPU 资源,进而会影响整体系统的性能。因此自旋的周期选的额外重要!

JDK在1.6 引入了适应性自旋锁,适应性自旋锁意味着自旋时间不是固定的了,而是由前一次在同一个锁上的自旋时间以及锁拥有的状态来决定,基本认为一个线程上下文切换的时间是最佳的一个时间。

自旋锁的实现

下面使用代码演示一下自旋锁的实现:

import java.util.concurrent.TimeUnit;
import java.util.concurrent.atomic.AtomicBoolean;

public class SpinLockTest extends Thread{
    private AtomicBoolean aBoolean = new AtomicBoolean(false);

    public void lock() {
        int i = 0;
        // 获取当前进来的线程
        Thread thread = Thread.currentThread();

        System.out.println(thread.getName()+" 进入");
        while (!tryLock()){

        }
    }

    public boolean tryLock(){
        return aBoolean.compareAndSet(false, true);
    }

    public void unLock(){
        // 获取当前进来的线程
        Thread thread = Thread.currentThread();

        if (!aBoolean.compareAndSet(true, false)){
            throw new RuntimeException("释放锁失败!");
        }
        
        System.out.println(thread.getName()+" 完成");
    }

    public static void main(String[] args) {
        SpinLockTest test = new SpinLockTest();
        new Thread(new Runnable() {
            @Override
            public void run() {
                // 开始占有锁
                test.lock();
                try {
                    // 占有5s
                    TimeUnit.SECONDS.sleep(5);
                } catch (InterruptedException exception) {
                    exception.printStackTrace();
                }
                // 释放锁
                test.unLock();
            }
        }, "t1线程").start();
        // 让main线程暂停1秒,保证t1线程先执行
        try {
            TimeUnit.SECONDS.sleep(1);
        } catch (InterruptedException e) {
            e.printStackTrace();
        }
        new Thread(new Runnable() {
            @Override
            public void run() {
                test.lock();
                test.unLock();
            }
        }, "t2线程").start();
    }
}

结果: 在这里插入图片描述 这种简单的自旋锁有一个问题:无法保证多线程竞争的公平性。

对于上面的 SpinLockTest,当多个线程想要获取锁时,谁最先将available设为false谁就能最先获得锁,这可能会造成某些线程一直都未获取到锁造成线程饥饿。

就像我们下课后蜂拥的跑向食堂,下班后蜂拥地挤向地铁,通常我们会采取排队的方式解决这样的问题,类似地,我们把这种锁叫排队自旋锁(QueuedSpinlock)。

TicketLock

在计算机科学领域中,TicketLock 是一种同步机制或锁定算法,它是一种自旋锁,它使用ticket 来控制线程执行顺序。

就像票据队列管理系统一样。面包店或者服务机构(例如银行)都会使用这种方式来为每个先到达的顾客记录其到达的顺序,而不用每次都进行排队。

通常,这种地点都会有一个分配器(叫号器,挂号器等等都行),先到的人需要在这个机器上取出自己现在排队的号码,这个号码是按照自增的顺序进行的,旁边还会有一个标牌显示的是正在服务的标志,这通常是代表目前正在服务的队列号,当前的号码完成服务后,标志牌会显示下一个号码可以去服务了。

像上面系统一样,TicketLock 是基于先进先出(FIFO) 队列的机制。它增加了锁的公平性,其设计原则如下:

TicketLock 中有两个 int 类型的数值,开始都是0,第一个值是队列ticket(队列票据), 第二个值是 出队(票据)。队列票据是线程在队列中的位置,而出队票据是现在持有锁的票证的队列位置。可能有点模糊不清,简单来说,就是队列票据是你取票号的位置,出队票据是你距离叫号的位置。现在应该明白一些了吧。

当叫号叫到你的时候,不能有相同的号码同时办业务,必须只有一个人可以去办,办完后,叫号机叫到下一个人,这就叫做原子性。

你在办业务的时候不能被其他人所干扰,而且不可能会有两个持有相同号码的人去同时办业务。然后,下一个人看自己的号是否和叫到的号码保持一致,如果一致的话,那么就轮到你去办业务,否则只能继续等待。

上面这个流程的关键点在于,每个办业务的人在办完业务之后,他必须丢弃自己的号码,叫号机才能继续叫到下面的人,如果这个人没有丢弃这个号码,那么其他人只能继续等待。下面来实现一下这个票据排队方案:

public class TicketLock {

    // 队列票据(当前排队号码)
    private AtomicInteger queueNum = new AtomicInteger();

    // 出队票据(当前需等待号码)
    private AtomicInteger dueueNum = new AtomicInteger();

    // 获取锁:如果获取成功,返回当前线程的排队号
    public int lock(){
        int currentTicketNum = dueueNum.incrementAndGet();
        while (currentTicketNum != queueNum.get()){
            // doSomething...
        }
        return currentTicketNum;
    }

    // 释放锁:传入当前排队的号码
    public void unLock(int ticketNum){
        queueNum.compareAndSet(ticketNum,ticketNum + 1);
    }

}

每次叫号机在叫号的时候,都会判断自己是不是被叫的号,并且每个人在办完业务的时候,叫号机根据在当前号码的基础上 + 1,让队列继续往前走。

但是上面这个设计是有问题的,因为获得自己的号码之后,是可以对号码进行更改的,这就造成系统紊乱,锁不能及时释放。这时候就需要有一个能确保每个人按会着自己号码排队办业务的角色,在得知这一点之后,我们重新设计一下这个逻辑:

public class TicketLock2 {

    // 队列票据(当前排队号码)
    private AtomicInteger queueNum = new AtomicInteger();

    // 出队票据(当前需等待号码)
    private AtomicInteger dueueNum = new AtomicInteger();

    private ThreadLocalticketLocal = new ThreadLocal<>();

    public void lock(){
        int currentTicketNum = dueueNum.incrementAndGet();

        // 获取锁的时候,将当前线程的排队号保存起来
        ticketLocal.set(currentTicketNum);
        while (currentTicketNum != queueNum.get()){
            // doSomething...
        }
    }

    // 释放锁:从排队缓冲池中取
    public void unLock(){
        Integer currentTicket = ticketLocal.get();
        queueNum.compareAndSet(currentTicket,currentTicket + 1);
    }

}

这次就不再需要返回值,办业务的时候,要将当前的这一个号码缓存起来,在办完业务后,需要释放缓存的这条票据。

缺点: TicketLock 虽然解决了公平性的问题,但是多处理器系统上,每个进程/线程占用的处理器都在读写同一个变量queueNum ,每次读写操作都必须在多个处理器缓存之间进行缓存同步,这会导致繁重的系统总线和内存的流量,大大降低系统整体的性能。

为了解决这个问题,MCSLock 和 CLHLock 应运而生。

CLHLock

上文说到TicketLock 是基于队列的,那么 CLHLock 就是基于链表设计的

CLH的发明人是:Craig,Landin and Hagersten,用它们各自的字母开头命名。CLH 是一种基于链表的可扩展,高性能,公平的自旋锁,申请线程只能在本地变量上自旋,它会不断轮询前驱的状态,如果发现前驱释放了锁就结束自旋。

public class CLHLock {

    public static class CLHNode{
        private volatile boolean isLocked = true;
    }

    // 尾部节点
    private volatile CLHNode tail;
    private static final ThreadLocalLOCAL = new ThreadLocal<>();
    private static final AtomicReferenceFieldUpdaterUPDATER =
            AtomicReferenceFieldUpdater.newUpdater(CLHLock.class,CLHNode.class,"tail");


    public void lock(){
        // 新建节点并将节点与当前线程保存起来
        CLHNode node = new CLHNode();
        LOCAL.set(node);

        // 将新建的节点设置为尾部节点,并返回旧的节点(原子操作),这里旧的节点实际上就是当前节点的前驱节点
        CLHNode preNode = UPDATER.getAndSet(this,node);
        if(preNode != null){
            // 前驱节点不为null表示当锁被其他线程占用,通过不断轮询判断前驱节点的锁标志位等待前驱节点释放锁
            while (preNode.isLocked){

            }
            preNode = null;
            LOCAL.set(node);
        }
        // 如果不存在前驱节点,表示该锁没有被其他线程占用,则当前线程获得锁
    }

    public void unlock() {
        // 获取当前线程对应的节点
        CLHNode node = LOCAL.get();
        // 如果tail节点等于node,则将tail节点更新为null,同时将node的lock状态职位false,表示当前线程释放了锁
        if (!UPDATER.compareAndSet(this, node, null)) {
            node.isLocked = false;
        }
        node = null;
    }
}

MCSLock

MCS Spinlock 是一种基于链表的可扩展、高性能、公平的自旋锁,申请线程只在本地变量上自旋,直接前驱负责通知其结束自旋,从而极大地减少了不必要的处理器缓存同步的次数,降低了总线和内存的开销。

public class MCSLock {

    public static class MCSNode {
        volatile MCSNode next;
        volatile boolean isLocked = true;
    }

    private static final ThreadLocalNODE = new ThreadLocal<>();

    // 队列
    @SuppressWarnings("unused")
    private volatile MCSNode queue;

    private static final AtomicReferenceFieldUpdaterUPDATE =
            AtomicReferenceFieldUpdater.newUpdater(MCSLock.class,MCSNode.class,"queue");


    public void lock(){
        // 创建节点并保存到ThreadLocal中
        MCSNode currentNode = new MCSNode();
        NODE.set(currentNode);

        // 将queue设置为当前节点,并且返回之前的节点
        MCSNode preNode = UPDATE.getAndSet(this, currentNode);
        if (preNode != null) {
            // 如果之前节点不为null,表示锁已经被其他线程持有
            preNode.next = currentNode;
            // 循环判断,直到当前节点的锁标志位为false
            while (currentNode.isLocked) {
            }
        }
    }

    public void unlock() {
        MCSNode currentNode = NODE.get();
        // next为null表示没有正在等待获取锁的线程
        if (currentNode.next == null) {
            // 更新状态并设置queue为null
            if (UPDATE.compareAndSet(this, currentNode, null)) {
                // 如果成功了,表示queue==currentNode,即当前节点后面没有节点了
                return;
            } else {
                // 如果不成功,表示queue!=currentNode,即当前节点后面多了一个节点,表示有线程在等待
                // 如果当前节点的后续节点为null,则需要等待其不为null(参考加锁方法)
                while (currentNode.next == null) {
                }
            }
        } else {
            // 如果不为null,表示有线程在等待获取锁,此时将等待线程对应的节点锁状态更新为false,同时将当前线程的后继节点设为null
            currentNode.next.isLocked = false;
            currentNode.next = null;
        }
    }
}

CLHLock 和 MCSLock

都是基于链表,不同的是CLHLock是基于隐式链表,没有真正的后续节点属性,MCSLock是显示链表,有一个指向后续节点的属性。

将获取锁的线程状态借助节点(node)保存,每个线程都有一份独立的节点,这样就解决了TicketLock多处理器缓存同步的问题。

自旋锁的优缺点

自旋锁尽可能的减少线程的阻塞,这对于锁的竞争不激烈,且占用锁时间非常短的代码块来说性能能大幅度的提升,因为自旋的消耗会小于线程阻塞挂起再唤醒的操作的消耗,这些操作会导致线程发生两次上下文切换!

但是如果锁的竞争激烈,或者持有锁的线程需要长时间占用锁执行同步块,这时候就不适合使用自旋锁了,因为它不能代替阻塞。自旋等待虽然避免了线程切换的开销,但它要占用处理器时间。如果锁被占用的时间很短,自旋等待的效果就会非常好。反之,如果锁被占用的时间很长,那么自旋的线程只会白浪费处理器资源。所以,自旋等待的时间必须要有一定的限度,如果自旋超过了限定次数(默认是10次,可以使用-XX:PreBlockSpin来更改)没有成功获得锁,就应当挂起线程。

自旋锁的实现原理同样也是CAS,AtomicInteger中调用unsafe进行自增操作的源码中的do-while循环就是一个自旋操作,如果修改数值失败则通过循环来执行自旋,直至修改成功。

适应性自旋锁

​ 在JDK 1.6中引入了自适应自旋锁。这就意味着自旋的时间不再固定了,而是由前一次在同一个锁上的自旋 时间及锁的拥有者的状态来决定的。如果在同一个锁对象上,自旋等待刚刚成功获取过锁,并且持有锁的线程正在运行中,那么JVM会认为该锁自旋获取到锁的可能性很大,会自动增加等待时间。比如增加到100此循环。相反,如果对于某个锁,自旋很少成功获取锁。那再以后要获取这个锁时将可能省略掉自旋过程,以避免浪费处理器资源。有了自适应自旋,JVM对程序的锁的状态预测会越来越准确,JVM也会越来越聪明。

锁的公平性和非公平性

在并发环境中,多个线程需要对同一资源进行访问,同一时刻只能有一个线程能够获取到锁并进行资源访问,那么剩下的这些线程怎么办呢?

这就好比食堂排队打饭的模型,最先到达食堂的人拥有最先买饭的权利,那么剩下的人就需要在第一个人后面排队,这是理想的情况,即每个人都能够买上饭。

那么现实情况是,在你排队的过程中,就有个别不老实的人想走捷径,插队打饭,如果插队的这个人后面没有人制止他这种行为,他就能够顺利买上饭,如果有人制止,他就也得去队伍后面排队。

对于正常排队的人来说,没有人插队,每个人都在等待排队打饭的机会,那么这种方式对每个人来说都是公平的,先来后到嘛。这种锁也叫做公平锁。

在这里插入图片描述 那么假如插队的这个人成功买上饭并且在买饭的过程不管有没有人制止他,他的这种行为对正常排队的人来说都是不公平的,这在锁的世界中也叫做非公平锁。 在这里插入图片描述 假如插队的这个人在插队的过程中被人发现并且引起众愤,那就插队失败,非公平锁获取资源失败。 在这里插入图片描述

公平锁

公平锁是指多个线程按照申请锁的顺序来获取锁,线程直接进入队列中排队,队列中的第一个线程才能获得锁。公平锁的优点是等待锁的线程不会饿死。缺点是整体吞吐效率相对非公平锁要低,等待队列中除第一个线程以外的所有线程都会阻塞,CPU唤醒阻塞线程的开销比非公平锁大。

非公平锁

非公平锁是多个线程加锁时直接尝试获取锁,获取不到才会到等待队列的队尾等待。但如果此时锁刚好可用,那么这个线程可以无需阻塞直接获取到锁,所以非公平锁有可能出现后申请锁的线程先获取锁的场景。非公平锁的优点是可以减少唤起线程的开销,整体的吞吐效率高,因为线程有几率不阻塞直接获得锁,CPU不必唤醒所有线程。缺点是处于等待队列中的线程可能会饿死,或者等很久才会获得锁。

再举个实例: 在这里插入图片描述 如上图所示,假设有一口水井,有管理员看守,管理员有一把锁,只有拿到锁的人才能够打水,打完水要把锁还给管理员。每个过来打水的人都要管理员的允许并拿到锁之后才能去打水,如果前面有人正在打水,那么这个想要打水的人就必须排队。管理员会查看下一个要去打水的人是不是队伍里排最前面的人,如果是的话,才会给你锁让你去打水;如果你不是排第一的人,就必须去队尾排队,这就是公平锁。

但是对于非公平锁,管理员对打水的人没有要求。即使等待队伍里有排队等待的人,但如果在上一个人刚打完水把锁还给管理员而且管理员还没有允许等待队伍里下一个人去打水时,刚好来了一个插队的人,这个插队的人是可以直接从管理员那里拿到锁去打水,不需要排队,原本排队等待的人只能继续等待。如下图所示:

在这里插入图片描述

锁的公平性实现

在 Java 中,我们一般通过 ReetrantLock 来实现锁的公平性。

import java.util.concurrent.locks.ReentrantLock;

public class MyFairLock extends Thread{

    private ReentrantLock lock = new ReentrantLock(true);
    public void fairLock(){
        try {
            lock.lock();
            System.out.println(Thread.currentThread().getName() + "正在持有锁");
        }finally {
            System.out.println(Thread.currentThread().getName() + "释放了锁");
            lock.unlock();
        }
    }

    public static void main(String[] args) {
        MyFairLock myFairLock = new MyFairLock();
        Runnable runnable = () -> {
            System.out.println(Thread.currentThread().getName() + "启动");
            myFairLock.fairLock();
        };
        Thread[] thread = new Thread[10];
        for(int i = 0;i < 5;i++){
            thread[i] = new Thread(runnable);
        }
        for(int i = 0;i < 5;i++){
            thread[i].start();
        }
    }
}

结果: 在这里插入图片描述 代码分析: 我们创建了一个 ReetrantLock,并给构造函数传了一个 true,我们可以查看 ReetrantLock 的构造函数

public ReentrantLock(boolean fair) {
  sync = fair ? new FairSync() : new NonfairSync();
}

根据 JavaDoc 的注释可知,如果是 true 的话,那么就会创建一个 ReentrantLock 的公平锁,然后并创建一个 FairSync ,FairSync 其实是一个 Sync 的内部类,它的主要作用是同步对象以获取公平锁。

在这里插入图片描述 Sync 是 ReentrantLock 中的内部类,Sync 继承 AbstractQueuedSynchronizer 类,AbstractQueuedSynchronizer 就是我们常说的 AQS ,它是 JUC(java.util.concurrent) 中最重要的一个类,通过它来实现独占锁和共享锁。

abstract static class Sync extends AbstractQueuedSynchronizer {...}

ReentrantLock 基本概述

ReentrantLock 是一把可重入锁,也是一把互斥锁,它具有与 synchronized 相同的方法和监视器锁的语义,但是它比 synchronized 有更多可扩展的功能。

ReentrantLock 的可重入性是指它可以由上次成功锁定但还未解锁的线程拥有。当只有一个线程尝试加锁时,该线程调用 lock() 方法会立刻返回成功并直接获取锁。如果当前线程已经拥有这把锁,这个方法会立刻返回。可以使用 isHeldByCurrentThread 和 getHoldCount 进行检查。

这个类的构造函数接受可选择的 fairness 参数,当 fairness 设置为 true 时,在多线程争夺尝试加锁时,锁倾向于对等待时间最长的线程访问,这也是公平性的一种体现。

否则,锁不能保证每个线程的访问顺序,也就是非公平锁。与使用默认设置的程序相比,使用许多线程访问的公平锁的程序可能会显示较低的总体吞吐量(即较慢;通常要慢得多)。但是获取锁并保证线程不会饥饿的次数比较小。

无论如何请注意:锁的公平性不能保证线程调度的公平性。因此,使用公平锁的多线程之一可能会连续多次获得它,而其他活动线程没有进行且当前未持有该锁。这也是互斥性 的一种体现。

也要注意的 tryLock() 方法不支持公平性。如果锁是可以获取的,那么即使其他线程等待,它仍然能够返回成功。

推荐使用下面的代码来进行加锁和解锁:

class MyFairLock {
  private final ReentrantLock lock = new ReentrantLock();

  public void m() {
    lock.lock();
    try {
      // ...
    } finally {
      lock.unlock()
    }
  }
}

ReentrantLock 锁通过同一线程最多支持2147483647个递归锁。尝试超过此限制会导致锁定方法引发错误。

ReentrantLock 如何实现锁公平性

我们在上面的简述中提到,ReentrantLock 是可以实现锁的公平性的,那么原理是什么呢?下面我们通过其源码来了解一下 ReentrantLock 是如何实现锁的公平性的

跟踪其源码发现,调用 Lock.lock() 方法其实是调用了 sync 的内部的方法

abstract void lock();

而 sync 是最基础的同步控制 Lock 的类,它有公平锁和非公平锁的实现。它继承 AbstractQueuedSynchronizer 即 使用 AQS 状态代表锁持有的数量。

lock 是抽象方法是需要被子类实现的,而继承了 AQS 的类主要有: 在这里插入图片描述 我们可以看到,所有实现了 AQS 的类都位于 JUC 包下,主要有五类:ReentrantLock、ReentrantReadWriteLock、Semaphore、CountDownLatch 和 ThreadPoolExecutor,其中 ReentrantLock、ReentrantReadWriteLock、Semaphore 都可以实现公平锁和非公平锁。

下面是公平锁 FairSync 的继承关系: 在这里插入图片描述 非公平锁的NonFairSync 的继承关系: 在这里插入图片描述 由继承图可以看到,两个类的继承关系都是相同的,我们从源码发现,公平锁和非公平锁的实现就是下面这段代码的区别(下一篇文章我们会从原理角度分析一下公平锁和非公平锁的实现) 在这里插入图片描述 通过上图中的源代码对比,我们可以明显的看出公平锁与非公平锁的lock()方法唯一的区别就在于公平锁在获取同步状态时多了一个限制条件:hasQueuedPredecessors()。

hasQueuedPredecessors() 也是 AQS 中的方法,它主要是用来 查询是否有任何线程在等待获取锁的时间比当前线程长

也就是说每个等待线程都是在一个队列中,此方法就是判断队列中在当前线程获取锁时,是否有等待锁时间比自己还长的队列,如果当前线程之前有排队的线程,返回 true,如果当前线程位于队列的开头或队列为空,返回 false。

综上,公平锁就是通过同步队列来实现多个线程按照申请锁的顺序来获取锁,从而实现公平的特性。非公平锁加锁时不考虑排队等待问题,直接尝试获取锁,所以存在后申请却先获得锁的情况。

锁的非公平性实现

与公平性相对的就是非公平性,我们通过设置 fair 参数为 true,便实现了一个公平锁,与之相对的,我们把 fair 参数设置为 false,是不是就是非公平锁了?

import java.util.concurrent.locks.ReentrantLock;

public class MyFairLock extends Thread{
	// 修改这一行代码
    private ReentrantLock lock = new ReentrantLock(false);
    public void fairLock(){
        try {
            lock.lock();
            System.out.println(Thread.currentThread().getName() + "正在持有锁");
        }finally {
            System.out.println(Thread.currentThread().getName() + "释放了锁");
            lock.unlock();
        }
    }

    public static void main(String[] args) {
        MyFairLock myFairLock = new MyFairLock();
        Runnable runnable = () -> {
            System.out.println(Thread.currentThread().getName() + "启动");
            myFairLock.fairLock();
        };
        Thread[] thread = new Thread[10];
        for(int i = 0;i < 5;i++){
            thread[i] = new Thread(runnable);
        }
        for(int i = 0;i < 5;i++){
            thread[i].start();
        }
    }
}

结果: 每次运行顺序结果可能不一样 在这里插入图片描述 可以看到,线程的启动并没有按顺序获取,可以看出非公平锁对锁的获取是乱序的,即有一个抢占锁的过程。也就是说,我们把 fair 参数设置为 false 便实现了一个非公平锁。

synchronized底层的锁

无锁,偏向锁,轻量级锁,重量级锁,这四种锁是指锁的状态,专门针对synchronized的。偏向锁通过对比Mark Word解决加锁问题,避免执行CAS操作。而轻量级锁是通过用CAS操作和自旋来解决加锁问题,避免线程阻塞和唤醒而影响性能。重量级锁是将除了拥有锁的线程以外的线程都阻塞。 在这里插入图片描述 更多请查看这篇文章:JUC并发编程系列详解篇十一(synchronized底层的锁)

可重入锁 VS 非可重入锁

可重入锁又称为递归锁,是指在同一个线程在外层方法获取锁的时候,再进入该线程的内层方法会自动获取锁(前提锁对象得是同一个对象或者class),不会因为之前已经获取过还没释放而阻塞。

Java 中 ReentrantLock 和synchronized 都是可重入锁,可重入锁的一个优点是在一定程度上可以避免死锁。

我们先来看一段代码来说明一下 synchronized 的可重入性:

public class Widget {
    public synchronized void doSomething() {
        System.out.println("方法1执行...");
        doOthers();
    }

    public synchronized void doOthers() {
        System.out.println("方法2执行...");
    }
}

在上面的代码中,类中的两个方法都是被内置锁synchronized修饰的,doSomething()方法中调用doOthers()方法。因为内置锁是可重入的,所以同一个线程在调用doOthers()时可以直接获得当前对象的锁,进入doOthers()进行操作。

如果是一个不可重入锁,那么当前线程在调用doOthers()之前需要将执行doSomething()时获取当前对象的锁释放掉,实际上该对象锁已被当前线程所持有,且无法释放。所以此时会出现死锁。

而为什么可重入锁就可以在嵌套调用时可以自动获得锁呢?我们通过图示和源码来分别解析一下。

还是打水的例子,有多个人在排队打水,此时管理员允许锁和同一个人的多个水桶绑定。这个人用多个水桶打水时,第一个水桶和锁绑定并打完水之后,第二个水桶也可以直接和锁绑定并开始打水,所有的水桶都打完水之后打水人才会将锁还给管理员。这个人的所有打水流程都能够成功执行,后续等待的人也能够打到水。这就是可重入锁。 在这里插入图片描述 但如果是非可重入锁的话,此时管理员只允许锁和同一个人的一个水桶绑定。第一个水桶和锁绑定打完水之后并不会释放锁,导致第二个水桶不能和锁绑定也无法打水。当前线程出现死锁,整个等待队列中的所有线程都无法被唤醒。 在这里插入图片描述 首先ReentrantLock和NonReentrantLock都继承父类AQS,其父类AQS中维护了一个同步状态status来计数重入次数,status初始值为0。

当线程尝试获取锁时,可重入锁先尝试获取并更新status值,如果status == 0表示没有其他线程在执行同步代码,则把status置为1,当前线程开始执行。如果status != 0,则判断当前线程是否是获取到这个锁的线程,如果是的话执行status+1,且当前线程可以再次获取锁。而非可重入锁是直接去获取并尝试更新当前status的值,如果status != 0的话会导致其获取锁失败,当前线程阻塞。

释放锁时,可重入锁同样先获取当前status的值,在当前线程是持有锁的线程的前提下。如果status-1 == 0,则表示当前线程所有重复获取锁的操作都已经执行完毕,然后该线程才会真正释放锁。而非可重入锁则是在确定当前线程是持有锁的线程之后,直接将status置为0,将锁释放。

在这里插入图片描述

独享锁(排他锁)VS 共享锁

独享锁也叫排他锁,是指该锁一次只能被一个线程所持有。如果线程T对数据A加上排它锁后,则其他线程不能再对A加任何类型的锁。获得排它锁的线程即能读数据又能修改数据。JDK中的synchronized和JUC中Lock的实现类就是互斥锁。

共享锁是指该锁可被多个线程所持有。如果线程T对数据A加上共享锁后,则其他线程只能对A再加共享锁,不能加排它锁。获得共享锁的线程只能读数据,不能修改数据。

独享锁与共享锁也是通过AQS来实现的,通过实现不同的方法,来实现独享或者共享。

下图为ReentrantReadWriteLock的部分源码: 在这里插入图片描述 我们看到ReentrantReadWriteLock有两把锁:ReadLock和WriteLock,由词知意,一个读锁一个写锁,合称“读写锁”。再进一步观察可以发现ReadLock和WriteLock是靠内部类Sync实现的锁。Sync是AQS的一个子类,这种结构在CountDownLatch、ReentrantLock、Semaphore里面也都存在。

在ReentrantReadWriteLock里面,读锁和写锁的锁主体都是Sync,但读锁和写锁的加锁方式不一样。读锁是共享锁,写锁是独享锁。读锁的共享锁可保证并发读非常高效,而读写、写读、写写的过程互斥,因为读锁和写锁是分离的。所以ReentrantReadWriteLock的并发性相比一般的互斥锁有了很大提升。

as-if-serial语义

as-if-serial语义的意思是:不管怎么重排序(编译器和处理器为了提高并行度),(单线程)程序的执行结果不能被改变。编译器、runtime和处理器都必须遵守as-if-serial语义。

为了遵守as-if-serial语义,编译器和处理器不会对存在数据依赖关系的操作做重排序,因为这种重排序会改变执行结果。但是,如果操作之间不存在数据依赖关系,这些操作就可能被编译器和处理器重排序。

double pi = 3.14; // A
double r = 1.0; // B
double area = pi * r * r; // C

A和C之间存在数据依赖关系,同时B和C之间也存在数据依赖关系。因此在最终执行的指令序列中,C不能被重排序到A和B的前面(C排到A和B的前面,程序的结果将会被改变)。但A和B之间没有数据依赖关系,编译器和处理器可以重排序A和B之间的执行顺序。

为什么要理解Happens-before原则

在前面几篇文章中提到可以用 volatile 和 synchronized 来保证有序性。除此之外,JVM 还规定了先行发生原则,让一个操作无需控制就能先于另一个操作完成,这就是Happens-before原则。

关于 Happens-before,《Java 并发编程的艺术》书中是这样介绍的: happens-before是JMM最核心的概念。对应Java程序员来说,理解happens-before是理解JMM的关键。

关于Happens-before,《深入理解 Java 虚拟机 - 第 四 版》书中是这样介绍的: Happens-before 是 JMM 的灵魂,它是判断数据是否存在竞争,线程是否安全的非常有用的手段。

JMM的设计

从JMM设计者的角度,在设计JMM时,需要考虑两个关键因素:

  • 一方面,对于程序员来说,我们希望内存模型易于理解、易于编程,为此JMM 的设计者要为程序员提供足够强的内存可见性保证,专业术语称之为 “强内存模型”。
  • 而另一方面,编译器和处理器则希望内存模型对它们的束缚越少越好,这样它们就可以做尽可能多的优化(比如重排序)来提高性能,因此 JMM 的设计者对编译器和处理器的限制要尽可能地放松,专业术语称之为 “弱内存模型”。

Happens-before的定义:

对于这个问题,从 JDK 5 开始,也就是在 JSR-133 内存模型中,终于给出了一套完美的解决方案,那就是 Happens-before 原则,Happens-before 直译为 “先行发生”,《JSR-133:Java Memory Model and Thread Specification》对 Happens-before 关系的定义如下

  • 如果一个操作 Happens-before 另一个操作,那么第一个操作的执行结果将对第二个操作可见,而且第一个操作的执行顺序排在第二个操作之前。
  • 两个操作之间存在 Happens-before 关系,并不意味着 Java 平台的具体实现必须要按照 Happens-before 关系指定的顺序来执行。如果重排序之后的执行结果,与按 Happens-before 关系来执行的结果一致,那么这种重排序并不非法(也就是说,JMM 允许这种重排序)

关于Happens-before的解析:

第 1 条定义: 这是 JMM 对程序员强内存模型的承诺。从程序员的角度来说,可以这样理解 Happens-before 关系:如果 A Happens-before B,那么 JMM 将向程序员保证 — A 操作的结果将对 B 可见,且 A 的执行顺序排在 B 之前。注意,这只是 Java内存模型向程序员做出的保证!

需要注意的是,不同于 as-if-serial 语义只能作用在单线程,这里提到的两个操作 A 和 B 既可以是在一个线程之内,也可以是在不同线程之间。也就是说,Happens-before 提供跨线程的内存可见性保证。

举个例子:

// 以下操作在线程 A 中执行
i = 1; // a

// 以下操作在线程 B 中执行
j = i; // b

// 以下操作在线程 C 中执行
i = 2; // c

假设线程 A 中的操作 a Happens-before 线程 B 的操作 b,那我们就可以确定操作 b 执行后,变量 j 的值一定是等于 1。

得出这个结论的依据有两个:一是根据 Happens-before 原则,a 操作的结果对 b 可见,即 “i=1” 的结果可以被观察到;二是线程 C 还没运行,线程 A 操作结束之后没有其他线程会修改变量 i 的值。

现在再来考虑线程 C,我们依然保持 a Happens-before b ,而 c 出现在 a 和 b 的操作之间,但是 c 与 b 没有 Happens-before 关系,也就是说 b 并不一定能看到 c 的操作结果。那么 b 操作的结果也就是 j 的值就不确定了,可能是 1 也可能是 2,那这段代码就是线程不安全的。

第2条定义: 再来看 Happens-before 的第 2 条定义,这是 JMM 对编译器和处理器弱内存模型的保证,在给予充分的可操作空间下,对编译器和处理器的重排序进行一定的约束。也就是说,JMM 其实是在遵循一个基本原则:只要不改变程序的执行结果(指的是单线程程序和正确同步的多线程程序),编译器和处理器怎么优化都行。

文字可能不是很好理解,我们举个例子,来解释下第 2 条定义:虽然两个操作之间存在 Happens-before 关系,但不意味着 Java 平台的具体实现必须要按照 Happens-before 关系指定的顺序来执行。

double pi = 3.14; // A
double r = 1.0; // B
double area = pi * r * r; // C

上面计算圆的面积的示例代码存在3个happens-before关系,如下:

  • A happens-before B
  • B happens-before C
  • A happens-before C

可以看出来,在 3 个 Happens-before 关系中,第 2 个和第 3 个是必需的,但第 1 个是不必要的。因此,JMM把happens-before要求禁止的重排序分为了下面两类:

  • 会改变程序执行结果的重排序。
  • 不会改变程序执行结果的重排序。

JMM对这两种不同性质的重排序,采取了不同的策略,如下:

  • 对于会改变程序执行结果的重排序,JMM要求编译器和处理器必须禁止这种重排序。
  • 对于不会改变程序执行结果的重排序,JMM对编译器和处理器不做要求(JMM允许这种重排序)。

也就是说,虽然 A Happens-before B,但是 A 和 B 之间的重排序完全不会改变程序的执行结果,所以 JMM 是允许编译器和处理器执行这种重排序的。

再来看下面这张 JMM 的设计图更直观: 在这里插入图片描述 从上面的分析可以看出,JMM其实是在遵循一个基本原则:只要不改变程序的执行结果(指的是单线程程序和正确同步的多线程程序),编译器和处理器怎么优化都行。例如,如果编译器经过细致的分析后,认定一个锁只会被单个线程访问,那么这个锁可以被消除。再如,如果编译器经过细致的分析后,认定一个volatile变量只会被单个线程访问,那么编译器可以把这个volatile变量当作一个普通变量来对待。这些优化既不会改变程序的执行结果,又能提高程序的执行效率。

其实可以这么理解: 为了避免 Java 程序员为了理解 JMM 提供的内存可见性保证而去学习复杂的重排序规则以及这些规则的具体实现方法,JMM 就出了这么一个简单易懂的 Happens-before 原则,一个 Happens-before 规则就对应于一个或多个编译器和处理器的重排序规则,这样,我们只需要弄明白 Happens-before 就行了: 在这里插入图片描述

Happens-before的8个规则

《JSR-133:Java Memory Model and Thread Specification》定义了如下 Happens-before 规则, 这些就是 JMM 中“天然的” Happens-before 关系,这些 Happens-before 关系无须任何同步器协助就已经存在,可以在编码中直接使用。如果两个操作之间的关系不在此列,并且无法从下列规则推导出来,则它们就没有顺序性保障,JVM 可以对它们随意地进行重排序:

程序次序规则(Program Order Rule)

在一个线程内,按照控制流顺序,书写在前面的操作先行发生(Happens-before)于书写在后面的操作。注意,这里说的是控制流顺序而不是程序代码顺序,因为要考虑分支、循环等结构。这个非常好理解,就好比上面提到的例子:

double pi = 3.14; // A
double r = 1.0; // B
double area = pi * r * r; // C

上面计算圆的面积的示例代码存在3个happens-before关系,如下:

  • A happens-before B
  • B happens-before C
  • A happens-before C

管程锁定规则(Monitor Lock Rule)

一个 unlock 操作先行发生于后面对同一个锁的 lock 操作。这里必须强调的是 “同一个锁”,而 “后面” 是指时间上的先后。

这个规则其实就是针对 synchronized 的。JVM 并没有把 lock 和 unlock 操作直接开放给用户使用,但是却提供了更高层次的字节码指令 monitorenter 和 monitorexit 来隐式地使用这两个操作。这两个字节码指令反映到 Java 代码中就是同步块 — synchronized。举个例子:

synchronized (this) { // 此处自动加锁
 if (x < 1) {
        x = 1;
    }      
} // 此处自动解锁

根据管程锁定规则,假设 x 的初始值是 10,线程 A 执行完代码块后 x 的值会变成 1,执行完自动释放锁,线程 B 进入代码块时,能够看到线程 A 对 x 的写操作,也就是线程 B 能够看到 x == 1。

volatile 变量规则(Volatile Variable Rule)

对一个 volatile 变量的写操作先行发生于后面对这个变量的读操作,这里的 “后面” 同样是指时间上的先后。这个规则就是 JDK 1.5 版本对 volatile 语义的增强,其意义之重大,靠着这个规则搞定可见性易如反掌。

public class ReorderExample {
    int a = 0;
    volatile boolean flag = false;
    public void writer() {
        a = 1; // 1
        flag = true; // 2
    }
    public void reader() {
        if (flag) { // 3
            int i = a * a; // 4
            // ......
        }
    }
}

假设线程 A 执行 writer() 方法之后,线程 B 执行 reader() 方法。

根据程序次序规则:1 Happens-before 2;3 Happens-before 4。

根据 volatile 变量规则:2 Happens-before 3。对一个volatile变量的读,总是能看到(任意线程)之前对这个volatile变量最后的写入。因此,volatile的这个特性可以保证实现volatile规则。

根据传递性规则:1 Happens-before 3;1 Happens-before 4。这里的传递性是由volatile的内存屏障插入策略和volatile的编译器重排序规则共同来保证的。

也就是说,如果线程 B 读到了 “flag==true” 或者 “int i = a” 那么线程 A 设置的“a=42”对线程 B 是可见的: 在这里插入图片描述

线程启动规则(Thread Start Rule)

Thread 对象的 start() 方法先行发生于此线程的每一个动作。假设线程A在执行的过程中,通过执行ThreadB.start()来启动线程B;同时,假设线程A在执行ThreadB.start()之前修改了一些共享变量,线程B在开始执行后会读这些共享变量。下图是对应的happens-before关系图: 在这里插入图片描述 根据程序规则:1 happens-before 2。 根据线程启动规则(start规则):2 happens-before 4。 根据传递性规则:1 happens-before 4。这实意味着,线程A在执行ThreadB.start()之前对共享变量所做的修改,接下来在线程B开始执行后都将确保对线程B可见。

线程终止规则(Thread Termination Rule)

线程中的所有操作都先行发生于对此线程的终止检测,我们可以通过 Thread 对象的 join() 方法判断是否结束、Thread 对象的 isAlive() 的返回值等手段检测线程是否已经终止执行。

假设线程A在执行的过程中,通过执行ThreadB.join()来等待线程B终止;同时,假设线程B在终止之前修改了一些共享变量,线程A从ThreadB.join()返回后会读这些共享变量。下图是对应的happens-before关系图: 在这里插入图片描述 根据线程终止规则(join规则):2 happens-before 4。 根据程序顺序规则:4 happens-before 5。 根据传递性规则:2 happens-before 5。这意味着,线程A执行操作ThreadB.join()并成功返回后,线程B中的任意操作都将对线程A可见。

线程中断规则(Thread Interruption Rule)

对线程 interrupt() 方法的调用先行发生于被中断线程的代码检测到中断事件的发生,可以通过 Thread 对象的 interrupted() 方法检测到是否有中断发生。

对象终结规则(Finalizer Rule)

一个对象的初始化完成(构造函数执行结束)先行发生于它的 finalize() 方法的开始。

传递性(Transitivity)

如果操作 A 先行发生于操作 B,操作 B 先行发生于操作 C,那就可以得出操作 A 先行发生于操作 C 的结论。

“时间上的先发生”与“先行发生”

上述 8 种规则中,还不断提到了时间上的先后,那么,“时间上的先发生” 与 “先行发生(Happens-before)” 到底有啥区别?

一个操作 “时间上的先发生” 是否就代表这个操作会是“先行发生” 呢?一个操作 “先行发生” 是否就能推导出这个操作必定是“时间上的先发生”呢?

很遗憾,这两个推论都是不成立的。下面举个例子:

private int value = 0;

// 线程 A 调用
pubilc void setValue(int value){    
    this.value = value;
}

// 线程 B 调用
public int getValue(){
    return value;
}

假设存在线程 A 和 B,线程 A 先(时间上的先后)调用了 setValue(1),然后线程 B 调用了同一个对象的 getValue() ,那么线程 B 收到的返回值是什么?

下面根据上述 Happens-before 的 8 大规则依次分析一下:

由于两个方法分别由线程 A 和 B 调用,不在同一个线程中,所以程序次序规则在这里不适用;

由于没有 synchronized 同步块,自然就不会发生 lock 和 unlock 操作,所以管程锁定规则在这里不适用;

同样的,volatile 变量规则,线程启动、终止、中断规则和对象终结规则也和这里完全没有关系。

因为没有一个适用的 Happens-before 规则,所以第 8 条规则传递性也无从谈起。

因此我们可以判定,尽管线程 A 在操作时间上来看是先于线程 B 的,但是并不能说 A Happens-before B,也就是 A 线程操作的结果 B 不一定能看到。所以,这段代码是线程不安全的。

想要修复这个问题也很简单?既然不满足 Happens-before 原则,那我修改下让它满足不就行了。比如说把 Getter/Setter 方法都用 synchronized 修饰,这样就可以套用管程锁定规则;再比如把 value 定义为 volatile 变量,这样就可以套用 volatile 变量规则等。

再来看一个例子:

// 以下操作在同一个线程中执行
int i = 1;
int j = 2;

假设这段代码中的两条赋值语句在同一个线程之中,那么根据程序次序规则,“int i = 1” 的操作先行发生(Happens-before)于 “int j = 2”,但是,还记得 Happens-before 的第 2 条定义吗?还记得上文说过 JMM 实际上是遵守这样的一条原则:只要不改变程序的执行结果(指的是单线程程序和正确同步的多线程程序),编译器和处理器怎么优化都行。

所以,“int j=2” 这句代码完全可能优先被处理器执行,因为这并不影响程序的最终运行结果。

那么,这个例子,就论证了一个操作 “先行发生(Happens-before)” 不代表这个操作一定是“时间上的先发生”。

综上两例,我们可以得出这样一个结论:Happens-before 原则与时间先后顺序之间基本没有因果关系,所以我们在衡量并发安全问题的时候,尽量不要受时间顺序的干扰,一切必须以 Happens-before 原则为准。

Happens-before 与 as-if-serial

在上文中出现过几次这句话:JMM 其实是在遵循一个基本原则,即只要不改变程序的执行结果(指的是单线程程序和正确同步的多线程程序),编译器和处理器怎么优化都行。

JMM这么做的原因是:程序员对于这两个操作是否真的被重排序并不关心,程序员关心的是程序执行时的语义不能被改变(即执行结果不能被改变)。因此,happens-before关系本质上和as-if-serial语义是一回事。

as-if-serial语义:

  • as-if-serial语义保证单线程内程序的执行结果不被改变,happens-before关系保证正确同步的多线程程序的执行结果不被改变。
  • as-if-serial语义给编写单线程程序的程序员创造了一个幻境:单线程程序是按程序的顺序来执行的。happens-before关系给编写正确同步的多线程程序的程序员创造了一个幻境:正确同步的多线程程序是按happens-before指定的顺序来执行的。

as-if-serial语义和happens-before这么做的目的,都是为了在不改变程序执行结果的前提下,尽可能地提高程序执行的并行度。

CPU高速缓存(Cache Memory)

CPU高速缓存

CPU缓存即高速缓冲存储器,是位于CPU与主内存间的一种容量较小但速度很高的存储器。由于CPU的速度远高于主内存,CPU直接从内存中存取数据要等待一定时间周期,Cache中保存着CPU刚用过或循环使用的一部分数据,当CPU再次使用该部分数据时可从Cache中直接调用,减少CPU的等待时间,提高了系统的效率。 在这里插入图片描述

局部性原理

在CPU访问存储设备时,无论是存取数据抑或存取指令,都趋于聚集在一片连续的区域中,这就是局部性原理。

时间局部性

时间局部性(Temporal Locality):如果一个信息项正在被访问,那么在近期它很可能还会被再次访问。比如循环、递归、方法的反复调用等。

空间局部性

空间局部性(Spatial Locality):如果一个存储器的位置被引用,那么将来他附近的位置也会被引用。比如顺序执行的代码、连续创建的两个对象、数组等。

多CPU多核缓存架构

物理CPU:物理CPU就是插在主机上的真实的CPU硬件,在Linux下可以数不同的physical id 来确认主机的物理CPU个数。

核心数:我们常常会听说多核处理器,其中的核指的就是核心数。在Linux下可以通过cores来确认主机的物理CPU的核心数。

逻辑CPU:逻辑CPU跟超线程技术有联系,假如物理CPU不支持超线程的,那么逻辑CPU的数量等于核心数的数量;如果物理CPU支持超线程,那么逻辑CPU的数目是核心数数目的两倍。在Linux下可以通过 processors 的数目来确认逻辑CPU的数量。

现代CPU为了提升执行效率,减少CPU与内存的交互,一般在CPU上集成了多级缓存架构,常见的为三级缓存结构。

在这里插入图片描述

缓存一致性(Cache coherence)

计算机体系结构中,缓存一致性是共享资源数据的一致性,这些数据最终存储在多个本地缓存中。当系统中的客户机维护公共内存资源的缓存时,可能会出现数据不一致的问题,这在多处理系统中的cpu中尤其如此。 在这里插入图片描述 在共享内存多处理器系统中,每个处理器都有一个单独的缓存内存,共享数据可能有多个副本:一个副本在主内存中,一个副本在请求它的每个处理器的本地缓存中。当数据的一个副本发生更改时,其他副本必须反映该更改。缓存一致性是确保共享操作数(数据)值的变化能够及时地在整个系统中传播的规程。 在这里插入图片描述

缓存一致性的要求

写传播(Write Propagation)

对任何缓存中的数据的更改都必须传播到对等缓存中的其他副本(该缓存行的副本)。

事务串行化(Transaction Serialization)

对单个内存位置的读/写必须被所有处理器以相同的顺序看到。理论上,一致性可以在加载/存储粒度上执行。然而,在实践中,它通常在缓存块的粒度上执行。

一致性机制(Coherence mechanisms)

确保一致性的两种最常见的机制是窥探机制(snooping )和基于目录的机制(directory-based),这两种机制各有优缺点。如果有足够的带宽可用,基于协议的窥探往往会更快,因为所有事务都是所有处理器看到的请求/响应。其缺点是窥探是不可扩展的。每个请求都必须广播到系统中的所有节点,这意味着随着系统变大,(逻辑或物理)总线的大小及其提供的带宽也必须增加。另一方面,目录往往有更长的延迟(3跳 请求/转发/响应),但使用更少的带宽,因为消息是点对点的,而不是广播的。由于这个原因,许多较大的系统(>64处理器)使用这种类型的缓存一致性。

总线仲裁机制

在计算机中,数据通过总线在处理器和内存之间传递。每次处理器和内存之间的数据传递都是通过一系列步骤来完成的,这一系列步骤称之为总线事务(Bus Transaction)。总线事务包括读事务(Read Transaction)和写事务(WriteTransaction)。读事务从内存传送数据到处理器,写事务从处理器传送数据到内存,每个事务会读/写内存中一个或多个物理上连续的字。这里的关键是,总线会同步试图并发使用总线的事务。在一个处理器执行总线事务期间,总线会禁止其他的处理器和I/O设备执行内存的读/写。 在这里插入图片描述 假设处理器A,B和C同时向总线发起总线事务,这时总线仲裁(Bus Arbitration)会对竞争做出裁决,这里假设总线在仲裁后判定处理器A在竞争中获胜(总线仲裁会确保所有处理器都能公平的访问内存)。此时处理器A继续它的总线事务,而其他两个处理器则要等待处理器A的总线事务完成后才能再次执行内存访问。假设在处理器A执行总线事务期间(不管这个总线事务是读事务还是写事务),处理器D向总线发起了总线事务,此时处理器D的请求会被总线禁止。

总线的这种工作机制可以把所有处理器对内存的访问以串行化的方式来执行。在任意时间点,最多只能有一个处理器可以访问内存。这个特性确保了单个总线事务之中的内存读/写操作具有原子性。

原子操作是指不可被中断的一个或者一组操作。处理器会自动保证基本的内存操作的原子性,也就是一个处理器从内存中读取或者写入一个字节时,其他处理器是不能访问这个字节的内存地址。最新的处理器能自动保证单处理器对同一个缓存行里进行16/32/64位的操作是原子的,但是复杂的内存操作处理器是不能自动保证其原子性的,比如跨总线宽度、跨多个缓存行和跨页表的访问。处理器提供总线锁定和缓存锁定两个机制来保证复杂内存操作的原子性。

总线锁定

总线锁定就是使用处理器提供的一个 LOCK#信号,当其中一个处理器在总线上输出此信号时,其它处理器的请求将被阻塞住,那么该处理器可以独占共享内存。

缓存锁定

由于总线锁定阻止了被阻塞处理器和所有内存之间的通信,而输出LOCK#信号的CPU可能只需要锁住特定的一块内存区域,因此总线锁定开销较大。

缓存锁定是指内存区域如果被缓存在处理器的缓存行中,并且在Lock操作期间被锁定,那么当它执行锁操作回写到内存时,处理器不会在总线上声言LOCK#信号(总线锁定信号),而是修改内部的内存地址,并允许它的缓存一致性机制来保证操作的原子性,因为缓存一致性机制会阻止同时修改由两个以上处理器缓存的内存区域数据,当其他处理器回写已被锁定的缓存行的数据时,会使缓存行无效。

缓存锁定不能使用的特殊情况:

  • 当操作的数据不能被缓存在处理器内部,或操作的数据跨多个缓存行时,则处理器会调用总线锁定。
  • 有些处理器不支持缓存锁定。

《64-ia-32-architectures-software-developer-vol-3a-part-1-manual.pdf》中有如下描述:

The 32-bit IA-32 processors support locked atomic operations on locations in system memory. These operations are typically used to manage shared data structures (such as semaphores, segment descriptors, system segments, or page tables) in which two or more processors may try simultaneously to modify the same field or flag. The processor uses three interdependent mechanisms for carrying out locked atomic operations: • Guaranteed atomic operations • Bus locking, using the LOCK# signal and the LOCK instruction prefix • Cache coherency protocols that ensure that atomic operations can be carried out on cached data structures (cache lock); this mechanism is present in the Pentium 4, Intel Xeon, and P6 family processors

32位的IA-32处理器支持对系统内存中的位置进行锁定的原子操作。这些操作通常用于管理共享的数据结构(如信号量、段描述符、系统段或页表),在这些结构中,两个或多个处理器可能同时试图修改相同的字段或标志。处理器使用三种相互依赖的机制来执行锁定的原子操作:

  • 有保证的原子操作
  • 总线锁定,使用LOCK#信号和LOCK指令前缀
  • 缓存一致性协议,确保原子操作可以在缓存的数据结构上执行(缓存锁);这种机制出现在Pentium 4、Intel Xeon和P6系列处理器中

总线窥探(Bus Snooping)

总线窥探(Bus snooping)是缓存中的一致性控制器(snoopy cache)监视或窥探总线事务的一种方案,其目标是在分布式共享内存系统中维护缓存一致性。包含一致性控制器(snooper)的缓存称为snoopy缓存。该方案由Ravishankar和Goodman于1983年提出。

工作原理

当特定数据被多个缓存共享时,处理器修改了共享数据的值,更改必须传播到所有其他具有该数据副本的缓存中。这种更改传播可以防止系统违反缓存一致性。数据变更的通知可以通过总线窥探来完成。所有的窥探者都在监视总线上的每一个事务。如果一个修改共享缓存块的事务出现在总线上,所有的窥探者都会检查他们的缓存是否有共享块的相同副本。如果缓存中有共享块的副本,则相应的窥探者执行一个动作以确保缓存一致性。这个动作可以是刷新缓存块或使缓存块失效。它还涉及到缓存块状态的改变,这取决于缓存一致性协议(cache coherence protocol)。

窥探协议类型

根据管理写操作的本地副本的方式,有两种窥探协议:

Write-invalidate

当处理器写入一个共享缓存块时,其他缓存中的所有共享副本都会通过总线窥探失效。这种方法确保处理器只能读写一个数据的一个副本。其他缓存中的所有其他副本都无效。这是最常用的窥探协议。MSI、MESI、MOSI、MOESI和MESIF协议属于该类型。

Write-update

当处理器写入一个共享缓存块时,其他缓存的所有共享副本都会通过总线窥探更新。这个方法将写数据广播到总线上的所有缓存中。它比write-invalidate协议引起更大的总线流量。这就是为什么这种方法不常见。Dragon和firefly协议属于此类别。

一致性协议(Coherence protocol)

一致性协议在多处理器系统中应用于高速缓存一致性。为了保持一致性,人们设计了各种模型和协议,如MSI、MESI(又名Illinois)、MOSI、MOESI、MERSI、MESIF、write-once、Synapse、Berkeley、Firefly和Dragon协议。

  • MSI protocol, the basic protocol from which the MESI protocol is derived.
  • Write-once (cache coherency), an early form of the MESI protocol.
  • MESI protocol
  • MOSI protocol
  • MOESI protocol
  • MESIF protocol
  • MERSI protocol
  • Dragon protocol
  • Firefly protocol

MESI协议

MESI协议是一个基于写失效的缓存一致性协议,是支持回写(write-back)缓存的最常用协议。也称作伊利诺伊协议 (Illinois protocol,因为是在伊利诺伊大学厄巴纳-香槟分校被发明的)。与写通过(write through)缓存相比,回写缓冲能节约大量带宽。总是有“脏”(dirty)状态表示缓存中的数据与主存中不同。MESI协议要求在缓存不命中(miss)且数据块在另一个缓存时,允许缓存到缓存的数据复制。与MSI协议相比,MESI协议减少了主存的事务数量。这极大改善了性能。

状态

缓存行有4种不同的状态: 已修改Modified (M) 缓存行是脏的(dirty),与主存的值不同。如果别的CPU内核要读主存这块数据,该缓存行必须回写到主存,状态变为共享(S)。

独占Exclusive (E) 缓存行只在当前缓存中,但是干净的--缓存数据同于主存数据。当别的缓存读取它时,状态变为共享;当前写数据时,变为已修改状态。

共享Shared (S) 缓存行也存在于其它缓存中且是未修改的。缓存行可以在任意时刻抛弃。

无效Invalid (I) 缓存行是无效的

任意一对缓存,对应缓存行的相容关系: 在这里插入图片描述 当块标记为 M (已修改), 在其他缓存中的数据副本被标记为I(无效)。 在这里插入图片描述

伪共享的问题

如果多个核的线程在操作同一个缓存行中的不同变量数据,那么就会出现频繁的缓存失效,即使在代码层面看这两个线程操作的数据之间完全没有关系。这种不合理的资源竞争情况就是伪共享(False Sharing)。 在这里插入图片描述

linux下查看Cache Line大小

Cache Line大小是64Byte 在这里插入图片描述 或者执行 cat /proc/cpuinfo 命令 在这里插入图片描述

避免伪共享方案

1.缓存行填充

class Pointer {
    volatile long x;
    //避免伪共享: 缓存行填充
    long p1, p2, p3, p4, p5, p6, p7;
    volatile long y;

2.使用 @sun.misc.Contended 注解(java8) 注意需要配置jvm参数:-XX:-RestrictContended 实例代码:

public class FalseSharingTest {

    public static void main(String[] args) throws InterruptedException {
        testPointer(new Pointer());
    }

    private static void testPointer(Pointer pointer) throws InterruptedException {
        long start = System.currentTimeMillis();
        Thread t1 = new Thread(() -> {
            for (int i = 0; i < 100000000; i++) {
                pointer.x++;
            }
        });

        Thread t2 = new Thread(() -> {
            for (int i = 0; i < 100000000; i++) {
                pointer.y++;
            }
        });

        t1.start();
        t2.start();
        t1.join();
        t2.join();

        System.out.println(pointer.x+","+pointer.y);

        System.out.println(System.currentTimeMillis() - start);


    }
}


class Pointer {
    // 避免伪共享: @Contended +  jvm参数:-XX:-RestrictContended  jdk8支持
    //@Contended
    volatile long x;
    //避免伪共享: 缓存行填充
    //long p1, p2, p3, p4, p5, p6, p7;
    volatile long y;

文章参考

有道云链接

  • 《Java 并发编程的艺术》

  • 《深入理解 Java 虚拟机 - 第 四 版》

  • 微信公众号(飞天小牛肉)的精选文章 - JMM 最最最核心的概念:Happens-before 原则

  • Java全栈知识体系中的java并发-java中所有的锁

  • 微信公众号 - java建设者的文章《看完你就应该能明白的悲观锁和乐观锁》

  • 微信公众号 - 石杉的架构笔记的文章《不懂什么是 Java 中的锁?看看这篇你就明白了!》