简单理解 LightRAG

477 阅读14分钟

你是否曾经希望你的AI助手能够像人类专家一样查找信息,而不会稀里糊涂或者胡编乱造吗?

这正是**检索增强生成(Retrieval-Augmented Generation, RAG)**的核心理念——给AI一个可以随时查阅的“事实笔记本”。

但是,传统的RAG有它自身的局限性,而这正是 LightRAG 闪耀登场的地方。

在本文中,我将与你聊聊LightRAG是什么,它是如何工作的,以及为什么它如此出色。

那么,请坐好,我们开始深入探讨吧!

什么是RAG?

过去我已经在多篇文章中多次解释过RAG了。

但为了更清晰地阐述我的观点并唤醒你的记忆,我们再快速回顾一下。

基本上,RAG就像是AI的开卷考试。大型语言模型(LLM)存在知识盲区,有时还会“一本正经地胡说八道”(即产生幻觉)。RAG通过从外部数据源(如数据库、文档库)检索相关信息,并将其提供给LLM,从而生成答案。

这听起来很棒,事实也的确如此——它通过将回答锚定在实际文本上,减少了无稽之谈。

但是,传统的RAG并非完美无缺。

为什么呢?因为它将检索到的文档片段视为一堆互不相关的零散信息。这是一种“扁平化”的信息集合。

AI可能会提取出3-5个看起来相关的片段,但它并不能真正理解这些事实之间是如何相互关联的。

就好比你手里拿着一堆拼图碎片,却没有盒子上的完整图案作参考。

为了更清楚地说明这一点,让我们看一个展示传统RAG工作方式的简单流程。

img

传统RAG的问题

那么,这种“查找并投喂片段”的方法有什么缺点呢?

让我们列举一些传统RAG面临的问题(别担心,LightRAG会解决这些问题!):

  1. 知识碎片化 (Fragmented Knowledge):它忽略了事实之间的关联,导致答案支离破碎,缺乏深层联系。就好像你问了一个横跨两本教科书的问题,而系统只读取了其中的一章,却没有意识到它们之间是如何联系的。
  2. 上下文有限 (Limited Context):检索孤立的片段缺乏整体视角,可能遗漏完整的故事背景或复杂的依赖关系。AI可能因为只关注几棵树而看不到整片“森林”(即“只见树木,不见森林”)。
  3. 可扩展性问题 (Scalability Issues):当你的文档库变得非常庞大时,朴素的RAG可能会开始力不从心。当需要筛选的内容过多时,其检索质量可能会下降,或者变得非常缓慢。

传统的RAG就像一部百科全书),各个词条是独立的,但如果一个问题需要联系多个词条才能解答,它就很难串联起来。

希望你已经理解了这个挑战!!

知识图谱登场(连接点滴知识)

知识图谱是一个知识网络。

节点代表实体(如人物、地点、概念),连线(边)则显示它们之间的关系。

例如,如果我们有两个实体“李明”和“XX科技有限公司”,它们之间的一个关系可能是“李明任职于XX科技有限公司”。视觉上,这就像侦探电影里那种用线绳连接照片的案情分析板——只不过这一切都是数字化的。

知识图谱通过展示实体间的连接方式来保存上下文和关系。

许多科技公司(比如像百度、阿里这样的公司)会用知识图谱来丰富搜索结果。将知识图谱与RAG结合,意味着首先将文档转换为结构化的知识图谱。

像微软的GraphRAG这样的项目就是这么做的。

GraphRAG通过提供结构化上下文改进了RAG:

  • 通过追踪链接更好地处理宽泛问题。
  • 凭借有组织的信息,扩展性更好。
  • 通过追溯来源,使答案更具可解释性。

然而,GraphRAG速度缓慢且成本高昂。构建知识图谱通常需要大量昂贵的LLM调用。更新图谱效率低下,需要大量的重复工作。

一位早期采用者开玩笑说,GraphRAG可能会让你的云账单“起飞”——确实如此,要用一个强大的模型索引一本仅仅是中等篇幅的小说,单单是索引阶段就可能花费数十甚至上百美元的API调用费用。这就像你还没开始提问,光是准备数据就得花掉好几百甚至上千块钱(按当前汇率)。

因此,虽然知识图谱的想法很棒,但GraphRAG并不那么“轻量级”。它在合并重复实体方面也存在困难。GraphRAG虽然有效,但计算量巨大。

什么是LightRAG?

LightRAG代表“轻量级检索增强生成 (Lightweight Retrieval-Augmented Generation)”——重点在于“轻量级”。它是一个将知识图谱更高效地融入RAG的新框架。它致力于实现:

  • 全面性 (Comprehensiveness):从知识图谱中获得结构化理解。
  • 高速度与低成本 (Speed & Low Cost):效率接近传统RAG。

LightRAG通过提供比朴素RAG和重量级的GraphRAG更准确、更全面的答案,在基准测试中取得了领先的成果,尽管它更为“轻量”。

LightRAG的方法涉及智能索引和双层检索策略。

它通过去重功能逐步构建知识图谱,并使用两步过程来检索特定细节和更广泛的上下文。

让我们简单地了解一下它是如何工作的。

LightRAG的工作原理

LightRAG有两个主要阶段:索引(构建图谱)检索与生成(使用图谱)

1. 构建知识图谱(索引阶段)

LightRAG不仅仅是对文档进行分块,它还提取实体和关系来构建结构化的图谱。

  • 文档分块 (Document Chunking):首先,它将每个文档分解成更小的片段(比如每段几百字)。这使得处理更容易,并确保LLM能够逐块处理(就像一次读一页书,而不是一下子读完整本书)。
  • 实体与关系提取 (Entity & Relationship Extraction):LLM识别每个片段中的实体以及它们之间的关系。简单来说,它挑选出名词(重要的名词,如人名、日期、地点、事物),并记录连接它们的动词或短语(它们如何互动)。例如,从句子“心脏病专家评估症状以识别潜在的心脏问题”中,系统可能会提取实体“心脏病专家”和“心脏病”,以及心脏病专家诊断心脏病的关系。 每一个这样的发现都会成为图谱中的一个小小的“节点-边-节点”结构(心脏病专家➔诊断➔心脏病)。
  • 特征描述 (Profiling - 存储描述):现在它有了这些实体和关系,它做了一件聪明的事情——为它们创建了一个键值存储。每个实体或关系都是一个键(像索引条目一样),值是由LLM生成的关于它的摘要或上下文片段。这就像为每个实体和关系写一个简短的“百度百科”式的描述。对于实体,键就是名称(例如“心脏病”),值可能是一小段文字,总结了医生对心脏病的描述。对于关系,键可能包括相关实体的关键词或增强的短语。这样做的目的是,当我们稍后查找像“心脏病专家”这样的内容时,我们不仅知道它是一个实体,还有一个简短的描述,并且可能知道它通过“诊断”与“心脏病”相关联。
  • 去重 (Deduplication):处理完所有片段后,LightRAG会合并指向不同片段中相同实体的节点。如果“张医生”出现在多个文档中,你希望只有一个“张医生”节点链接到所有相关位置,而不是多个孤立的节点。这使得知识图谱保持整洁和高效。通过修剪重复项,图谱不会因重复内容而臃肿,从而加快了后续的检索速度。
  • 高层关键词 (High-level Keywords):LightRAG做的另一件巧妙的事情是——在提取实体时,它还会要求LLM识别片段中存在的高层关键词或主题。这些不是特定的实体,更像是主题或宽泛的类别。这些将被用作代表更广泛概念或主题的特殊节点。

最终结果是一个包含实体节点(链接到源文档)、概念节点和显示关系的边的知识图谱。这将文本转换成了一个结构化的网络。索引是增量式的,允许轻松地用新文档更新图谱。

下面是一个流程图,说明LightRAG在索引阶段如何构建其知识图谱。

img

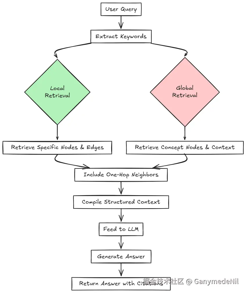
2. 双层检索:智能提问

当用户提出问题时,LightRAG会从两个层面进行解读:

  • 局部(低层)检索 (Local Retrieval):识别查询中的特定实体或关键词(例如,“李明”,“项目经理”)。它检索与这些术语直接相关的节点和边,专注于精确的事实。
  • 全局(高层)检索 (Global Retrieval):识别问题的更广泛背景或主题(例如,“团队协作效率”,“企业可持续发展”)。它检索与首要主题相关的更广泛上下文和概念节点。

LightRAG使用图谱和向量嵌入。

它检索相关节点、它们的描述、关系,以及重要的是,它们的“一跳邻居”(直接连接的实体),以添加关键的上下文。

检索到的上下文(实体名称、描述、关系)被汇编起来。这种经过消化处理的知识,而不是原始文本,被提供给LLM。然后LLM生成最终答案。由于上下文丰富且结构化,答案更加准确和详细。LightRAG支持来源引用。

为了理解LightRAG如何回答问题,这里是其检索和生成过程的流程图。

img

这个流程图显示了LightRAG的双层检索如何确保精确细节和广泛背景都被包含在内,从而产生更准确和全面的答案。

3. 为什么“轻”?

与早期的图谱方法相比,LightRAG在成本和速度方面是轻量级的:

  • 更少的LLM调用 (Fewer LLM Calls):在索引阶段优化LLM用于提取,在查询阶段仅用于关键词提取和最终生成。检索本身非常精简(<100个token,1次API调用)。
  • 更少的Token开销 (Less Token Overhead):使用简洁的实体/关系描述作为上下文,而不是冗长的文本摘录,从而减少了提示大小和成本。
  • 快速更新 (Fast Updates):增量更新,无需重建整个图谱,降低了持续的维护成本。

这种效率意味着每次查询的成本显著降低,响应速度更快,使得基于图谱的RAG变得实用。

应用案例

LightRAG在拥有复杂、相互关联数据的领域大放异彩:

  • 保险行业:连接客户、理赔、保单和法规,进行全面的理赔评估或欺诈检测。
  • 医疗健康:连接患者、病情、治疗方案和诊疗结果,用于详细的病历回顾或科研综合分析。
  • 金融行业:通过连接公司、财务指标和市场事件来分析财报、新闻和监管文件。
  • 法律领域:通过梳理法律条文、判例和合同中的交叉引用和解释,进行导航。
  • 科研与教育**:综合多个来源的信息以回答复杂问题。

任何拥有相互关联数据的领域都可以从LightRAG的结构化方法中受益。

配置LightRAG

LightRAG作为一个开源项目在GitHub上提供。它主要用Python编写,并附带一个服务器和一个Web用户界面以方便使用。

以下是如何设置它以及常见注意事项的纲要:

  1. 安装:如果你安装了Python,可以通过pip获取LightRAG。例如,运行如下命令:

    pip install lightrag-hku
    

    这将安装由香港大学(HKU)团队开发的LightRAG核心库。如果你想要带有Web界面的完整服务器(我推荐用它来探索),还有一个额外的组件:

    pip install "lightrag-hku[api]"
    

    这将引入Web服务器/API的依赖项。Web用户界面允许你上传文档、构建图谱,甚至通过一个简洁的界面(他们甚至有一个Streamlit GUI应用来显示知识图谱)来可视化它。

    或者,如果你喜欢,也可以通过克隆GitHub仓库从源码安装。

  2. 准备一个LLM(大脑):记住,LightRAG仍然依赖LLM来提取实体和生成答案。默认情况下,它设置为通过API调用使用OpenAI的GPT模型。因此,你需要一个OpenAI API密钥,并将其设置为环境变量(例如,OPENAI_API_KEY="sk-...")。

    如果你不想使用OpenAI的服务(可能是出于成本或隐私考虑)怎么办?好消息是LightRAG非常灵活。该项目已更新以支持本地模型——它们集成了Ollama和Hugging Face模型。

  3. 索引你的文档:现在你可以输入数据了。你可以使用Python API或Web UI。为了快速尝试,作者提供了一个使用文学作品作为示例文档的demo。

    基本上:

    • 将你的文档(文本文件、PDF等)放在一个目录中或指定路径。
    • 如果使用代码,你会调用类似 LightRAG.insert(document_text_or_path) 的方法,这会在内部触发整个“分块->提取->特征描述”的过程。如果使用Web UI,你可能会点击“添加文档”,它会自动完成这些操作。
    • LightRAG支持多种文件类型(PDF、Word、CSV等),这得益于其文本提取后端。所以你可以把各种各样的文档扔给它。如果文档很大,请耐心等待——因为它本质上是用LLM来阅读它们。如果你看到控制台打印大量提示或Web UI显示进度,这是正常的。
  4. 查询(提问):索引完成后,你就可以提问了!如果使用Web UI,会有一个查询框——只需用自然语言输入问题即可。在幕后,LightRAG会提取关键词,检索图谱上下文,然后调用LLM给你答案。答案甚至可能包含引文或参考标识符,这样你就知道信息来源了。如果使用Python API,你会调用类似 lightrag.query("你的问题") 的方法,并得到一个响应对象。

通过遵循这些步骤,你可以在自己的数据上搭建并运行一个由LightRAG驱动的问答系统。该项目的仓库中还有示例notebook甚至视频演示,如果你喜欢逐步指导的话。

总结

与依赖分散文档的传统RAG不同,LightRAG为AI提供了一张结构化的数据地图。它将知识图谱集成到语言模型中,提高了准确性,同时没有牺牲性能。

对于初学者和专家而言,LightRAG简化了跨行业智能问答系统的构建——无论是在保险、医疗、金融还是法律领域。它确保AI在上下文中查找和理解信息,从而产生更精确的答案。

好的,所以如果你正在开发一个AI应用,并且需要可靠性而又不想承担过高的成本,LightRAG值得探索。去看看它的GitHub,体验一下它的功能,看看它是如何像一个相互连接的网络一样组织知识的。