APPtrace 智能参数系统:重构 App 用户增长与运营逻辑

134 阅读4分钟

一、免填时代:APPtrace 颠覆传统参数传递模式

传统 App 依赖「邀请码 / 手动绑定」实现用户关联,流程繁琐导致 20%-30% 的用户流失。APPtrace 通过 「链接参数自动传递 + 安装后智能识别」 技术,让用户在无感知状态下完成关系绑定、场景还原与效果统计,彻底告别手动操作损耗。

核心能力

  • 全链路参数透传:从分享链接→下载安装→打开 App,参数全程自动携带,无需用户干预;
  • 跨平台场景还原:H5 / 小程序点击链接,可直接唤起 App 并跳转至指定页面,保留操作轨迹;
  • 多维数据归因:精准追踪每个参数对应的渠道、用户行为及转化效果,数据实时同步至后台。

二、三大核心场景:参数价值的深度释放

场景一:用户关系自动化绑定

痛点:邀请码填写率不足 50%,上下级绑定依赖人工审核,社交裂变效率低下。
APPtrace 方案

dd9ce3d3f14c5ab88d954b1863127e5f.png

  • 邀请奖励自动发放:邀请人分享带参数链接→受邀人点击下载→注册时自动识别邀请源,即时发放奖励(如优惠券、积分)。

  • 分销体系无感搭建:分销商通过专属参数链接发展下级,系统自动绑定多级分销关系,订单佣金实时结算。

  • 社交关系一键建立:游戏 / 社交 App 中,新用户安装后自动与邀请人加为好友,无需搜索 ID 或扫码。

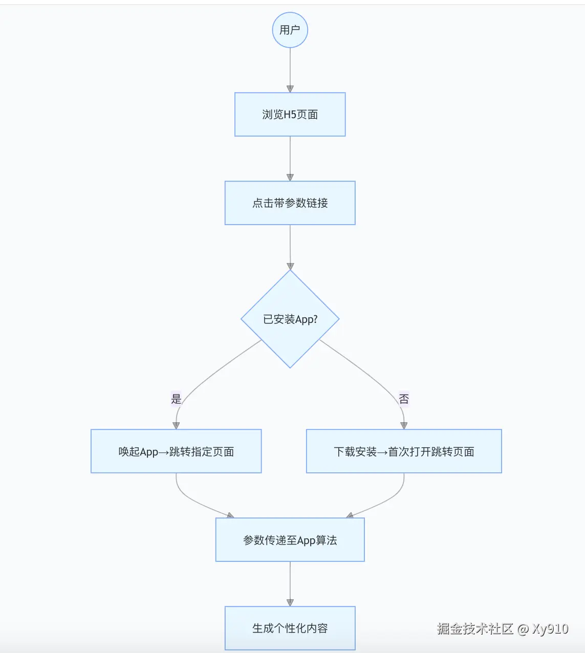
场景二:跨场景参数还原与体验优化

痛点:H5 页面与 App 割裂,用户从外部链接进入后需重新搜索目标内容,流失率高达 45%。
APPtrace 方案

  • 已安装用户深度唤醒:用户点击 H5 页面链接→自动唤起 App 并跳转至对应商品页 / 活动页(如「点击查看你收藏的商品」)。

  • 新用户场景初始化:首次安装 App 时,参数携带 H5 浏览记录(如搜索关键词、加购商品)→App 算法生成个性化推荐列表,提升首次打开转化率。

4efab39340a74a33dee629ceb12f2a1d.png

场景三:全渠道推广效果精准归因

痛点:传统渠道统计依赖手动打标签,数据误差率超 20%,无法量化 KOL / 地推人员绩效。
APPtrace 方案

  • 多维度渠道分析:为每个推广渠道生成唯一参数(如渠道 ID、活动 ID),实时统计点击量、下载量、7 日留存率等 30 + 指标。

  • 自动化结算体系:基于参数数据实现 CPS/CPA 结算,地推人员、KOL 可通过后台实时查看推广收益,减少人工对账成本。

2fe978440d3b2d83fc2306fc522dfc01.png

三、APPtrace 参数系统 vs 传统方案

维度传统方案APPtrace 方案
用户体验需手动填写邀请码全自动绑定,0 操作成本
场景还原H5 与 App 无联动深度链接唤醒,还原率 100%
数据精度渠道归因误差率 > 20%实时追踪,误差率 < 1%
运营效率人工绑定关系 + 手动结算自动化流程,效率提升 80%
开发成本需自建参数系统集成 SDK,2 小时完成接入

四、典型案例:参数系统如何驱动增长

  • 电商 App:通过参数绑定分销关系,3 个月内裂变拉新量提升 220%,邀请转化率从 15% 提升至 38%;
  • 社交 App:利用场景还原功能,新用户首次打开后「加好友」行为提升 45%,7 日留存率提高 19%;
  • 工具类 App:全渠道参数统计使推广 ROI 提升 30%,地推团队结算效率从 3 天缩短至实时到账。

五、接入指南:3 步激活智能参数能力

  1. 创建参数模板:在 APPtrace 后台配置邀请参数、渠道参数等规则;

  2. 集成 SDK:iOS/Android 端接入 SDK,实现参数自动捕获与传递;

  3. 生成推广链接:为不同场景生成带参数的 H5/Deep Link 链接,启动投放。

d7f6d04fc395ea923c715334085196b0.png

结语:APPtrace 通过参数的「无感传递」与「价值深挖」,让每个链接成为精准触达的增长入口。从社交裂变到精细化运营,参数系统正在重新定义 App 的用户连接方式 —— 无需用户操作,即可实现关系绑定、体验升级与数据闭环。立即接入,解锁「零摩擦」增长新范式。

官网链接:www.apptrace.cn/?hums=jueji…