什么是大模型?一图全面了解大模型,附国内外知名大模型及240余家大模型清单!

961 阅读11分钟

在数字时代,数据已成为新的石油,而大数据模型则成为了驱动这一时代变革的关键引擎。那么,什么是大模型?简而言之,大模型是指利用海量数据,通过先进的算法和技术,训练得到的具有强大预测和决策能力的模型。这些模型在诸多领域都展现出了惊人的应用潜力,如自然语言处理、图像识别、金融风控、智能推荐等。

01 大模型概述

1.什么是大模型

AI大模型是“大数据+大算力+强算法”结合的产物,是一种能够利用大数据和神经网络来模拟人类思维和创造力的人工智能算法。它利用海量的数据和深度学习技术来理解、生成和预测新内容,通常情况下有数百亿乃至数万亿个参数,可以在不同的领域和任务中表现出智能。

 比如,可在各种场景中生成高质量的文本、图像和音视频等内容。

02 大模型特点和分类

AI大模型先后经历了预训练模型、大规模预训练模型、超大规模预训练模型三个阶段,每年参数规模至少提升10倍,参数量实现了从亿级到百万亿级的突破。目前千亿级参数规模的大模型成为主流。

1.大模型特点

·巨大的规模: 大模型包含数十亿个参数,模型大小可以达到数百GB甚至更大。巨大的模型规模使大模型具有强大的表达能力和学习能力。

· 涌现能力: 涌现(英语:emergence)或称创发、突现、呈展、演生,是一种现象,为许多小实体相互作用后产生了大实体,而这个大实体展现了组成它的小实体所不具有的特性。引申到模型层面,涌现能力指的是当模型的训练数据突破一定规模,模型突然涌现出之前小模型所没有的、意料之外的、能够综合分析和解决更深层次问题的复杂能力和特性,展现出类似人类的思维和智能。涌现能力也是大模型最显著的特点之一。

· 更好的性能和泛化能力: 大模型通常具有更强大的学习能力和泛化能力,能够在各种任务上表现出色,包括自然语言处理、图像识别、语音识别等。

· 多任务学习: 大模型通常会一起学习多种不同的NLP任务,如机器翻译、文本摘要、问答系统等。这可以使模型学习到更广泛和泛化的语言理解能力。

· 大数据训练: 大模型需要海量的数据来训练,通常在TB以上甚至PB级别的数据集。只有大量的数据才能发挥大模型的参数规模优势。

· 强大的计算资源: 训练大模型通常需要数百甚至上千个GPU,以及大量的时间,通常在几周到几个月。

· 迁移学习和预训练:大模型可以通过在大规模数据上进行预训练,然后在特定任务上进行微调,从而提高模型在新任务上的性能。

· 自监督学习:大模型可以通过自监督学习在大规模未标记数据上进行训练,从而减少对标记数据的依赖,提高模型的效能。

·领域知识融合:大模型可以从多个领域的数据中学习知识,并在不同领域中进行应用,促进跨领域的创新。

· 自动化和效率:大模型可以自动化许多复杂的任务,提高工作效率,如自动编程、自动翻译、自动摘要等。

2.大模型分类

按照输入数据类型的不同,大模型主要可以分为以下三大类:

· 语言大模型(NLP):是指在自然语言处理(Natural Language Processing,NLP)领域中的一类大模型,通常用于处理文本数据和理解自然语言。这类大模型的主要特点是它们在大规模语料库上进行了训练,以学习自然语言的各种语法、语义和语境规则。例如:GPT系列(OpenAI)、Bard(Google)、文心一言(百度)。

·视觉大模型(CV):是指在计算机视觉(Computer Vision,CV)领域中使用的大模型,通常用于图像处理和分析。这类模型通过在大规模图像数据上进行训练,可以实现各种视觉任务,如图像分类、目标检测、图像分割、姿态估计、人脸识别等。例如:VIT系列(Google)、文心UFO、华为盘古CV、INTERN(商汤)。

· 多模态大模型: 是指能够处理多种不同类型数据的大模型,例如文本、图像、音频等多模态数据。这类模型结合了NLP和CV的能力,以实现对多模态信息的综合理解和分析,从而能够更全面地理解和处理复杂的数据。例如:DingoDB多模向量数据库(九章云极DataCanvas)、DALL-E(OpenAI)、悟空画画(华为)、midjourney。

按照应用领域的不同,大模型主要可以分为L0、L1、L2三个层级:

· 通用大模型L0:是指可以在多个领域和任务上通用的大模型。它们利用大算力、使用海量的开放数据与具有巨量参数的深度学习算法,在大规模无标注数据上进行训练,以寻找特征并发现规律,进而形成可“举一反三”的强大泛化能力,可在不进行微调或少量微调的情况下完成多场景任务,相当于AI完成了“通识教育”。

· 行业大模型L1:是指那些针对特定行业或领域的大模型。它们通常使用行业相关的数据进行预训练或微调,以提高在该领域的性能和准确度,相当于AI成为“行业专家”。

· 垂直大模型L2:是指那些针对特定任务或场景的大模型。它们通常使用任务相关的数据进行预训练或微调,以提高在该任务上的性能和效果。

03 知名大模型概述及国产大模型清单

1.国内外名大模型

今年1 月份的时候国产大模型的数量为 80 多个,到了10 月份数量已经突破 200 个,不到十个月时间就增加了了 100 多个!

文心一言、讯飞星火、通义千问、天工 AI、百川 AI、豆包 AI、GPT-4O、商汤 AI 、Kimi模型这九个 AI 大模型乃是当下备受关注的人工智能技术范例。

1.文心一言

功能:百度推出的文心一言属于大规模语言模型,拥有强大的自然语言处理本领,可进行文本创作、翻译、答疑、辅助写作等多项任务。

特长:文心一言善于生成高品质的文章,能为创作者在内容创作方面提供智能助力。而且,其翻译功能在国际教育交流中也有出色表现。

官方链接:yiyan.baidu.com/。

2.讯飞星火 功能:科大讯飞的讯飞星火主要用于语音识别与合成,同时还支持多语种翻译、智能对话以及教育测评等功能。
特长:其语音识别技术在课堂录音、语音助手以及口语练习方面优势明显,可有效提升学生的口语水平和学习效率。
官方链接:xinghuo.xfyun.cn/。

3.通义千问
功能:阿里巴巴达摩院推出的通义千问是一款综合型 AI 大模型,支持多模态数据处理、智能问答以及个性化学习路径推荐等教育应用场景。
特长:通义千问在个性化教学方案设计方面表现卓越,能够依据学生的学习行为数据,量身定制学习路径,提高学习成效。
官方链接:tongyi.aliyun.com/。

4.天工 AI
功能:天工 AI 在图像识别、自然语言处理以及机器学习领域均有出色表现,广泛应用于教育评估和智慧校园管理。
特长:天工 AI 能够自动批改作业、分析学习数据,并借助图像识别技术辅助教师进行课堂管理。
官方链接:www.tiangong.cn/。

5.百川 AI
功能:京东研发的百川 AI 主要在智能客服、知识图谱构建以及教育资源推荐等方面发挥作用。
特长:百川 AI 在教育资源推荐方面表现突出,能够根据学生的兴趣爱好和学习状况,智能推荐相关学习资料、视频及课件。
官方链接:www.baichuan-ai.com。

6.豆包 AI
功能:豆包科技推出的豆包 AI 专注于情感计算与人机交互,在教育心理健康辅导和智能辅导员方面独具优势。
特长:豆包 AI 可以通过情感识别技术,及时掌握学生的心理状态,提供有针对性的心理辅导和学习建议。
官方链接:www.doubaoai.com。

7.GPT-4O
功能:OpenAI 的 GPT-4O 是新一代大规模语言模型,以卓越的文本生成能力和深度理解能力著称。
特长:GPT-4O 在教育领域的应用广泛,涵盖教学材料生成、互动教学助手、智能问答系统等,为教师和学生提供全方位支持。
官方链接:www.openai.com。

8.商汤 AI
功能:商汤科技的商汤 AI 在计算机视觉和深度学习方面优势显著,应用于智能监控、在线教育平台和虚拟实验室等领域。
特长:商汤 AI 能够创建虚拟实验室,为学生提供沉浸式学习体验,并通过计算机视觉技术提升课堂互动和教学质量。
官方链接:www.sensetime.com。

9.Kimi模型

功能:Kimi主要有6项功能,长文总结和生成、联网搜索、数据处理、编写代码、用户交互、翻译。

特长:Kimi在自然语言处理领域表现出色,擅长情感分析和文本分类任务。

官方链接:kimi.moonshot.cn/。

2.200余个国产大模型

本清单中详细列出了多个国产大模型,这些模型不仅代表了我国AI技术的最新成果,也为我们展示了AI技术在各个领域的应用前景。

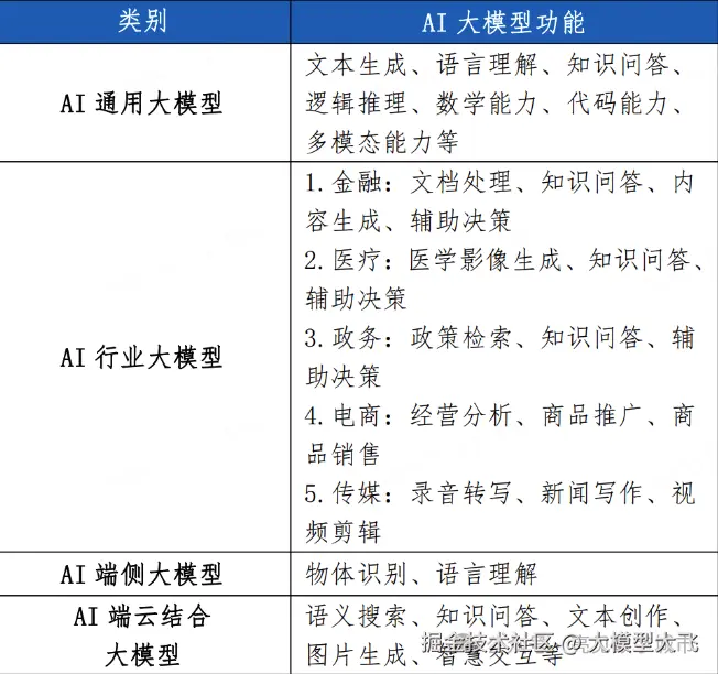
04 大模型解锁应用场景

模型可分为通用大模型和行业大模型两种。

通用大模型是具有强大泛化能力,可在不进行微调或少量微调的情况下完成多场景任务,相当于AI完成了“通识教育”。

行业大模型则是利用行业知识对大模型进行微调,让AI完成“专业教育”,以满足在能源、金融、制造、传媒等不同领域的需求。

1. 自然语言处理

大语言模型在自然语言处理领域有广泛的应用,能够实现文本摘要、机器翻译、情感分析等任务。其高度智能化的特性使得处理自然语言变得更为高效和准确。例如亚马逊云科技的大语言模型Titan,其基础模型目前包括了两个全新的大语言模型:针对总结、文本生成、分类、开放式问答和信息提取等任务的生成式大语言模型;文本嵌入大语言模型,能够将文本输入翻译成包含语义的数字表达。虽然这种大语言模型不生成文本,但对个性化推荐和搜索等应用程序却大有裨益,因为相对于匹配文字,对比编码可以帮助模型反馈更相关、更符合情境的结果。

2. 智能助手

大语言模型被广泛应用于智能助手,如虚拟语音助手和智能聊天机器人。亚马逊云科技旗下的产品,如Amazon Lex和Amazon Polly,为开发者提供了强大的自然语言处理和语音合成工具。这些工具与大语言模型的结合,使得智能助手能够更自然地理解用户指令,并以逼真的语音回应用户,提升了用户体验。

3. 知识生成与推理

大语言模型能够生成高质量的文章、新闻报道,甚至进行一定程度的推理。在这一领域,亚马逊云科技的产品AWS Comprehend和AWS Inferentia等提供了强大的文本分析和推理能力,使得大语言模型可以更深入地理解和分析文本,为知识生成和推理任务提供了有力支持。