apptrace 三大策略,助力电商 App 在 618 突围

84 阅读4分钟

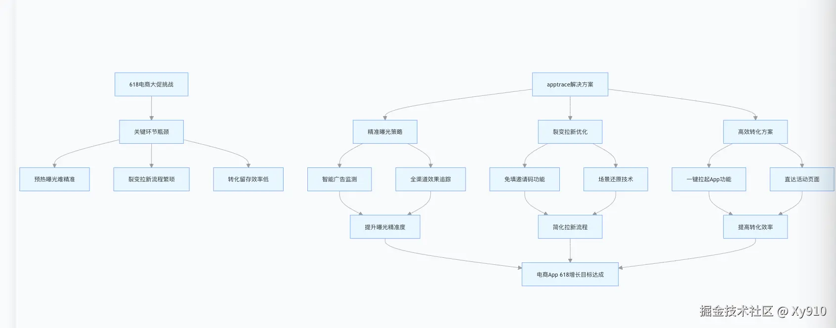
随着 5 月 13 日 “618” 电商大促预售战的打响,各大平台纷纷祭出百亿补贴、消费券等大招,投入超百亿流量与数十亿现金,意图在这场年度商战中抢占先机。但这场流量争夺战远比想象中艰难,中国互联网络信息中心数据显示,截至 2024 年 12 月,网络购物用户规模虽有增长,可市场增量空间已近乎饱和。电商 App 若想在 618 脱颖而出,突破预热曝光、裂变拉新、转化留存等关键环节的瓶颈,成为开发者与运营者的核心挑战。而 apptrace 量身定制的三大增长策略,正是电商 App 破局的关键武器。

一、精准曝光:apptrace 让每一次触达都有价值

618 活动优惠力度空前,新品好物令人心动,无论是通过消息推送、短信通知,还是在社交媒体、广告投放、KOL 推广等站外渠道传播,精准触达目标用户是活动成功的关键。盲目投放不仅浪费资源,还会导致活动效果大打折扣。

方案 1:智能广告监测

apptrace 与众多头部广告平台深度合作,通过集成 apptrace SDK,广告主能对国内主流广告平台、媒体联盟、DSP、视频媒体等投放效果进行一站式监测。凭借强大的数据回传与分析能力,实时优化投放模型,精准获取更多曝光流量。

方案 2:全渠道效果追踪

apptrace 的渠道统计功能,可精准追踪用户来源,清晰呈现不同渠道推广效果。结合短信、应用内消息、活动分享等多样化触达方式,针对不同渠道用户制定个性化预热策略。借助 apptrace 的深度链接技术,用户点击预热链接后,能直接跳转至 App 内活动页面,减少操作步骤,有效提升活动转化率,高效唤醒老用户。

二、裂变拉新:apptrace 简化流程引爆社交传播

用户分享好物链接本是拉新的好机会,但传统流程中识别二维码、下载 App、复制邀请码等繁琐操作,往往让潜在用户望而却步。如何简化流程,实现社交裂变?

apptrace 的免填邀请码功能,彻底优化拉新流程。被邀请者点击链接即可下载 App,打开后 apptrace 自动识别邀请关系完成绑定,极大提升用户体验。同时,apptrace 支持场景还原,用户点击链接能直接进入 App 内活动页面,快速参与拼团、抢购等活动。这种极简拉新方式,助力商家轻松从社交平台获取流量,打造裂变增长新引擎。

三、高效转化:apptrace 一键直达提升留存

“1 元秒杀限量商品” 的诱人活动,却因用户点击链接打开 App 后无法直达活动页面,导致商品售罄,用户流失。这样的情况严重影响活动转化率与用户体验。

apptrace 的一键拉起 App 功能,完美解决这一问题。用户点击链接即可直接打开 App,并跳转至对应活动页面,无需手动搜索。这一功能不仅简化操作流程,提升用户体验,还能有效降低用户流失率,增强新老用户粘性,提高用户付费意愿,在催促用户付款、唤醒沉睡用户等场景中发挥重要作用。

在竞争激烈的 618 大促中,各大平台、品牌在价格与货品比拼的同时,也在不断优化用户体验与技术支撑。apptrace 凭借免填邀请码安装、场景还原、全渠道归因等技术优势,在用户转化、社交裂变和渠道优化等关键环节发力,为 App 开发者和运营者提供有力支持,助力其在 618 大战中抢占先机,实现增长目标。

82353193dac86b68f9beb7ba4fb8d344.png 官网链接:www.apptrace.cn/?hums=jueji…