【内测征集】LarkVR 播控系统上新:VR 应用一站式专业播控与管理工具

202 阅读5分钟

Paraverse平行云自主研发的LarkXR实时云渲染平台,作为行业领先的企业级云渲染解决方案,在国际市场占据重要地位。公司自2016年创立以来,始终引领3D/XR云化技术的创新发展,目前已在全球范围内为超过10,000名开发者和1,000家企业客户提供专业服务,业务覆盖数十个垂直领域。平台累计运行时长达数亿分钟,以显著的市场占有率持续领跑行业,稳居云渲染领域领先地位。

近期LarkXR 迎来重磅升级,全新功能强势登场!针对于云 VR 场景,推出多人大空间 LarkVR 播控模块,带来突破性体验:

  1. 性能突破:无线 VR 一体机可实现媲美 PCVR 的卓越画质与流畅体验
  2. 场景赋能:专为大空间运营打造的全方位管控解决方案
  3. 快速部署:集成实时云渲染技术,支持集群化快速复制落地

特别适合:

  1. 初次尝试大空间方案的团队
  2. 需要快速实现 VR 场景规模化部署的用户

开箱即用的全流程解决方案,助您轻松开启 VR 大空间新时代。

VR播控.jpg

Paraverse 平行云专为 VR 应用场景运营方打造的一站式专业播控与管理工具LarkVR播控系统,基于LarkXR实时云渲染平台方案,整合VR空间运营、播控管理、设备运营等场景衍生的VR管理工具,旨在帮助其高效管理设备和运营自己的业务,提升整体运营效率与用户体验。

VR 运营者不再局限于单一终端的串流业务系统,通过 LarkVR播控系统,一键部署前后端业务系统,运营人员使用 pad即可完成快捷操作。支持本地内网部署,支持个性化需求定制接入,兼容市面上主流的各品牌 VR 一体机。

与Pico串流及相关播控系统方案对比

播控对比1.png

LarkVR 播控系统介绍

产品名称:LarkVR播控系统

产品定位:VR内容播放 + 设备管理一体化工具

适用场景:VR大空间、文旅、教育、展演、VR体验馆等

播控系统是 VR 内容运营不可或缺的核心系统,承担着从设备调度到内容播放的全链路管理职能,覆盖眼镜总览、内容播控、VR设备管理、服务器管理、VR监控、关卡管理等多个关键环节,构建起完整的用户体验生命周期管理机制。

该系统基于平板设备(PAD)操作设计,整套系统以高适配性与实用性为核心,专为多设备、多内容、多场次并发运行的 VR 场景打造,适用于VR大空间、文旅展演、教育培训、沉浸式娱乐等多种应用场景,助力运营方构建稳定、可控、标准化的 VR 内容服务体系。

播控对比2.PNG

系统功能逻辑图

播控3.PNG

VR播控系统系统界面

播控4.png

VR设备管理界面

LarkVR 播控系统核心功能

将 LarkXR 升级到最新版,在完成播控系统与 LarkXR 系统部署后,整体系统进入正式的运营使用阶段。根据实际业务分工与操作权限的不同,系统功能被划分为管理员功能运营人员功能两个层级。

  1. 管理员主要使用 LarkXR 系统,负责系统初始化配置、设备注册、内容管理与权限分配等工作,适用于具备系统配置权限的技术或管理人员(LarkXR 云渲染自带)。
  2. 运营人员则主要使用播控系统,专注于日常播控与场地管理,强调操作的便捷性与效率,适用于一线运营人员在日常运营中高频使用(新增运营者播控功能)。

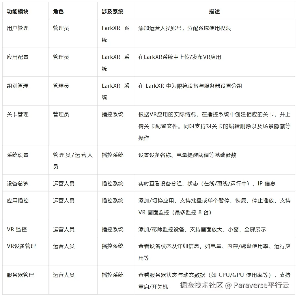
下表为播控功能模块与角色、系统的分组对照。

播控5.png

精选几个重点的功能模块详细介绍,开发者可根据自己的需求酌情匹配。

1. 组别管理

管理员权限:在 LarkXR 中将眼镜设备与服务器划分至不同分组,实现多应用/多设备/多场地的灵活调度管理,是支撑系统分布式运营的基础配置。

播控6.png

添加组别管理

播控7.png

眼镜按组别管理页面

2. 关卡管理

管理员权限:适合自研的VR游戏,可以创建不同关卡,上传配置文件与云渲染系统对接。实现对内容展示逻辑的细分控制,支持后续编辑、删除与隐藏部分场景。

播控8.png

编辑关卡弹窗

3. 设备管理

既包括对终端的总览管理,也包括针对VR设备的状态信息查询。实时查看所有 VR 设备的分组情况、在线状态(在线/离线/运行中)及 IP 地址信息,方便快速判断设备运行状态与现场分布。查看单个设备的运行状态及详情,包括电量、内存占用、磁盘使用、SD卡使用、设备 IP、当前运行应用及所属分组,支持精细化维护与排障。

播控9.png

启动应用弹窗

播控10.PNG

批量暂停弹窗

播控11.png

小窗放大弹窗

播控12.png

VR设备管理页

-设备详情弹窗

播控13.png

服务器管理页

-服务器详情弹窗

播控14.png

服务器状态与可用功能对照表

4. VR监控页面投屏

支持实时查看头显画面,并可将监控画面切换为全屏展示,便于场控人员快速掌握体验状态。可批量投屏多个设备。

播控15.png

VR监控页

内测用户征集中

为感谢广大开发者长久以来对Paraverse 平行云的支持,特开放LarkVR-Link 播控系统内测。我们将提供 1V1 专属技术服务,期待与合作伙伴共同推动 VR 内容生态的成熟与发展,构建更完善的应用服务体系。

本文已发布于官网: www.pingxingyun.com/