Seata源码—6.Seata AT模式的数据源代理二

166 阅读15分钟

大纲

1.Seata的Resource资源接口源码

2.Seata数据源连接池代理的实现源码

3.Client向Server发起注册RM的源码

4.Client向Server注册RM时的交互源码

5.数据源连接代理与SQL句柄代理的初始化源码

6.Seata基于SQL句柄代理执行SQL的源码

7.执行SQL语句前取消自动提交事务的源码

8.执行SQL语句前后构建数据镜像的源码

9.构建全局锁的key和UndoLog数据的源码

10.Seata Client发起分支事务注册的源码

11.Seata Server处理分支事务注册请求的源码

12.将UndoLog写入到数据库与提交事务的源码

13.通过全局锁重试策略组件执行事务的提交

14.注册分支事务时获取全局锁的入口源码

15.Seata Server获取全局锁的具体逻辑源码

16.全局锁和分支事务及本地事务总结

17.提交全局事务以及提交各分支事务的源码

18.全局事务回滚的过程源码


11.Seata Server处理分支事务注册请求的源码

(1)Seata Server收到分支事务注册请求后的处理

(2)BranchRegisterRequest.handle()的处理

(3)DefaultCore.branchRegister()的处理

(1)Seata Server收到分支事务注册请求后的处理

Seata Server收到Seata Client发送过来的分支事务注册请求后,首先会将分支事务注册请求交给ServerOnRequestProcessor的process()方法进行处理,然后再将请求交给DefaultCoordinator的onRequest()方法进行处理。

public abstract class AbstractNettyRemotingServer extends AbstractNettyRemoting implements RemotingServer {
    ...
    @ChannelHandler.Sharable
    class ServerHandler extends ChannelDuplexHandler {
        @Override
        public void channelRead(final ChannelHandlerContext ctx, Object msg) throws Exception {
            if (!(msg instanceof RpcMessage)) {
                return;
            }
            //接下来调用processMessage()方法对解码完毕的RpcMessage对象进行处理
            processMessage(ctx, (RpcMessage) msg);
        }
    }
}

public abstract class AbstractNettyRemoting implements Disposable {
    ...
    protected void processMessage(ChannelHandlerContext ctx, RpcMessage rpcMessage) throws Exception {
        if (LOGGER.isDebugEnabled()) {
            LOGGER.debug(String.format("%s msgId:%s, body:%s", this, rpcMessage.getId(), rpcMessage.getBody()));
        }
        Object body = rpcMessage.getBody();
        if (body instanceof MessageTypeAware) {
            MessageTypeAware messageTypeAware = (MessageTypeAware) body;
            //根据消息类型获取到一个Pair对象,该Pair对象是由请求处理组件和请求处理线程池组成的
            //processorTable里的内容,是NettyRemotingServer在初始化时,通过调用registerProcessor()方法put进去的
            //所以下面的代码实际上会由ServerOnRequestProcessor的process()方法进行处理
            final Pair<RemotingProcessor, ExecutorService> pair = this.processorTable.get((int) messageTypeAware.getTypeCode());
            if (pair != null) {
                if (pair.getSecond() != null) {
                    try {
                        pair.getSecond().execute(() -> {
                            try {
                                pair.getFirst().process(ctx, rpcMessage);
                            } catch (Throwable th) {
                                LOGGER.error(FrameworkErrorCode.NetDispatch.getErrCode(), th.getMessage(), th);
                            } finally {
                                MDC.clear();
                            }
                        });
                    } catch (RejectedExecutionException e) {
                        ...
                    }
                } else {
                    try {
                        pair.getFirst().process(ctx, rpcMessage);
                    } catch (Throwable th) {
                        LOGGER.error(FrameworkErrorCode.NetDispatch.getErrCode(), th.getMessage(), th);
                    }
                }
            } else {
                LOGGER.error("This message type [{}] has no processor.", messageTypeAware.getTypeCode());
            }
        } else {
            LOGGER.error("This rpcMessage body[{}] is not MessageTypeAware type.", body);
        }
    }
    ...
}

public class ServerOnRequestProcessor implements RemotingProcessor, Disposable {
    private final RemotingServer remotingServer;
    ...
    @Override
    public void process(ChannelHandlerContext ctx, RpcMessage rpcMessage) throws Exception {
        if (ChannelManager.isRegistered(ctx.channel())) {
            onRequestMessage(ctx, rpcMessage);
        } else {
            try {
                if (LOGGER.isInfoEnabled()) {
                    LOGGER.info("closeChannelHandlerContext channel:" + ctx.channel());
                }
                ctx.disconnect();
                ctx.close();
            } catch (Exception exx) {
                LOGGER.error(exx.getMessage());
            }
            if (LOGGER.isInfoEnabled()) {
                LOGGER.info(String.format("close a unhandled connection! [%s]", ctx.channel().toString()));
            }
        }
    }
    
    private void onRequestMessage(ChannelHandlerContext ctx, RpcMessage rpcMessage) {
        Object message = rpcMessage.getBody();
        //RpcContext线程本地变量副本
        RpcContext rpcContext = ChannelManager.getContextFromIdentified(ctx.channel());
        if (LOGGER.isDebugEnabled()) {
            LOGGER.debug("server received:{},clientIp:{},vgroup:{}", message, NetUtil.toIpAddress(ctx.channel().remoteAddress()), rpcContext.getTransactionServiceGroup());
        } else {
            try {
                BatchLogHandler.INSTANCE.getLogQueue().put(message + ",clientIp:" + NetUtil.toIpAddress(ctx.channel().remoteAddress()) + ",vgroup:" + rpcContext.getTransactionServiceGroup());
            } catch (InterruptedException e) {
                LOGGER.error("put message to logQueue error: {}", e.getMessage(), e);
            }
        }
        if (!(message instanceof AbstractMessage)) {
            return;
        }
        //the batch send request message
        if (message instanceof MergedWarpMessage) {
            ...
        } else {
            //the single send request message
            final AbstractMessage msg = (AbstractMessage) message;
            //最终调用到DefaultCoordinator的onRequest()方法来处理RpcMessage
            //此时传入的msg其实就是客户端发送请求时的BranchRegisterRequest对象
            AbstractResultMessage result = transactionMessageHandler.onRequest(msg, rpcContext);
            //返回响应给客户端
            remotingServer.sendAsyncResponse(rpcMessage, ctx.channel(), result);
        }
    }
    ...
}

public class DefaultCoordinator extends AbstractTCInboundHandler implements TransactionMessageHandler, Disposable {
    ...
    @Override
    public AbstractResultMessage onRequest(AbstractMessage request, RpcContext context) {
        if (!(request instanceof AbstractTransactionRequestToTC)) {
            throw new IllegalArgumentException();
        }
        //此时传入的request其实就是客户端发送请求时的BranchRegisterRequest对象
        AbstractTransactionRequestToTC transactionRequest = (AbstractTransactionRequestToTC) request;
        transactionRequest.setTCInboundHandler(this);
        return transactionRequest.handle(context);
    }
    ...
}

(2)BranchRegisterRequest.handle()的处理

在DefaultCoordinator的onRequest()方法中,会调用BranchRegisterRequest的handle()方法来处理分支事务注册请求,该handle()方法又会调用DefaultCoordinator的doBranchRegister()方法,所以最后会调用DefaultCore的branchRegister()方法来具体处理分支事务注册请求。

public class BranchRegisterRequest extends AbstractTransactionRequestToTC  {
    ...
    @Override
    public AbstractTransactionResponse handle(RpcContext rpcContext) {
        return handler.handle(this, rpcContext);
    }
    ...
}

public interface TCInboundHandler {
    ...
    //Handle branch register response.
    BranchRegisterResponse handle(BranchRegisterRequest branchRegister, RpcContext rpcContext);
}

public abstract class AbstractTCInboundHandler extends AbstractExceptionHandler implements TCInboundHandler {
    ...
    @Override
    public BranchRegisterResponse handle(BranchRegisterRequest request, final RpcContext rpcContext) {
        BranchRegisterResponse response = new BranchRegisterResponse();
        exceptionHandleTemplate(new AbstractCallback<BranchRegisterRequest, BranchRegisterResponse>() {
            @Override
            public void execute(BranchRegisterRequest request, BranchRegisterResponse response) throws TransactionException {
                try {
                    doBranchRegister(request, response, rpcContext);
                } catch (StoreException e) {
                    throw new TransactionException(TransactionExceptionCode.FailedStore, String.format("branch register request failed. xid=%s, msg=%s", request.getXid(), e.getMessage()), e);
                }
            }
        }, request, response);
        return response;
    }
    
    //Do branch register.
    protected abstract void doBranchRegister(BranchRegisterRequest request, BranchRegisterResponse response, RpcContext rpcContext) throws TransactionException;
    ...
}

public class DefaultCoordinator extends AbstractTCInboundHandler implements TransactionMessageHandler, Disposable {
    private final DefaultCore core;
    ...
    @Override
    protected void doBranchRegister(BranchRegisterRequest request, BranchRegisterResponse response, RpcContext rpcContext) throws TransactionException {
        MDC.put(RootContext.MDC_KEY_XID, request.getXid());
        //调用DefaultCore的branchRegister()方法处理分支事务注册请求
        response.setBranchId(core.branchRegister(request.getBranchType(), request.getResourceId(), rpcContext.getClientId(), request.getXid(), request.getApplicationData(), request.getLockKey()));
    }
    ...
}

(3)DefaultCore.branchRegister()的处理

DefaultCore的branchRegister()方法其实会继续调用其抽象父类AbstractCore的branchRegister()方法来处理注册分支事务请求,具体的过程如下:

一.根据xid获取全局事务会话

二.根据全局事务会话创建分支事务会话

三.通过MDC将分支事务ID存到线程本地变量副本

四.注册分支事务需要先获取全局锁

五.把分支事务会话加入到全局事务会话中并持久化

public class DefaultCore implements Core {
    private static Map<BranchType, AbstractCore> coreMap = new ConcurrentHashMap<>();
    
    public DefaultCore(RemotingServer remotingServer) {
        List<AbstractCore> allCore = EnhancedServiceLoader.loadAll(AbstractCore.class, new Class[] {RemotingServer.class}, new Object[] {remotingServer});
        if (CollectionUtils.isNotEmpty(allCore)) {
            for (AbstractCore core : allCore) {
                coreMap.put(core.getHandleBranchType(), core);
            }
        }
    }
    
    @Override
    public Long branchRegister(BranchType branchType, String resourceId, String clientId, String xid, String applicationData, String lockKeys) throws TransactionException {
        return getCore(branchType).branchRegister(branchType, resourceId, clientId, xid, applicationData, lockKeys);
    }
    
    public AbstractCore getCore(BranchType branchType) {
        AbstractCore core = coreMap.get(branchType);
        if (core == null) {
            throw new NotSupportYetException("unsupported type:" + branchType.name());
        }
        return core;
    }
    ...
}

public abstract class AbstractCore implements Core {
    protected RemotingServer remotingServer;
    
    public AbstractCore(RemotingServer remotingServer) {
        if (remotingServer == null) {
            throw new IllegalArgumentException("remotingServer must be not null");
        }
        this.remotingServer = remotingServer;
    }
    
    //注册分支事务
    @Override
    public Long branchRegister(BranchType branchType, String resourceId, String clientId, String xid, String applicationData, String lockKeys) throws TransactionException {
        //1.根据xid获取全局事务会话GlobalSession
        GlobalSession globalSession = assertGlobalSessionNotNull(xid, false);
        return SessionHolder.lockAndExecute(globalSession, () -> {
            globalSessionStatusCheck(globalSession);
            globalSession.addSessionLifecycleListener(SessionHolder.getRootSessionManager());

            //2.创建分支事务会话BranchSession,根据全局事务开启一个分支事务
            //传入的参数依次是:全局事务会话、事务类型、资源ID、应用数据、全局锁keys、客户端ID
            BranchSession branchSession = SessionHelper.newBranchByGlobal(globalSession, branchType, resourceId, applicationData, lockKeys, clientId);

            //3.把分支事务的ID存放到线程本地变量副本中,也就是MDC中
            MDC.put(RootContext.MDC_KEY_BRANCH_ID, String.valueOf(branchSession.getBranchId()));

            //4.注册分支事务时会获取全局锁
            //分支事务会话branchSession尝试获取一个全局锁,获取失败会抛异常,说明分支事务注册失败
            branchSessionLock(globalSession, branchSession);

            try {
                //5.把分支事务会话加入到全局事务会话中
                globalSession.addBranch(branchSession);
            } catch (RuntimeException ex) {
                branchSessionUnlock(branchSession);
                throw new BranchTransactionException(FailedToAddBranch, String.format("Failed to store branch xid = %s branchId = %s", globalSession.getXid(), branchSession.getBranchId()), ex);
            }
            if (LOGGER.isInfoEnabled()) {
                LOGGER.info("Register branch successfully, xid = {}, branchId = {}, resourceId = {} ,lockKeys = {}", globalSession.getXid(), branchSession.getBranchId(), resourceId, lockKeys);
            }
            return branchSession.getBranchId();
        });
    }
    
    private GlobalSession assertGlobalSessionNotNull(String xid, boolean withBranchSessions) throws TransactionException {
        //根据xid寻找全局事务会话GlobalSession
        GlobalSession globalSession = SessionHolder.findGlobalSession(xid, withBranchSessions);
        if (globalSession == null) {
            throw new GlobalTransactionException(TransactionExceptionCode.GlobalTransactionNotExist, String.format("Could not found global transaction xid = %s, may be has finished.", xid));
        }
        return globalSession;
    }
    
    //获取全局锁,获取全局锁失败则抛异常
    protected void branchSessionLock(GlobalSession globalSession, BranchSession branchSession) throws TransactionException {
    }
    ...
}

public class SessionHolder {
    ...
    //根据xid获取全局事务会话GlobalSession
    public static GlobalSession findGlobalSession(String xid, boolean withBranchSessions) {
        return getRootSessionManager().findGlobalSession(xid, withBranchSessions);
    }
    ...
}

@LoadLevel(name = "db", scope = Scope.PROTOTYPE)
public class DataBaseSessionManager extends AbstractSessionManager implements Initialize {
    ...
    //根据xid获取全局事务会话GlobalSession
    @Override
    public GlobalSession findGlobalSession(String xid, boolean withBranchSessions) {
        return transactionStoreManager.readSession(xid, withBranchSessions);
    }
    ...
}

public class DataBaseTransactionStoreManager extends AbstractTransactionStoreManager implements TransactionStoreManager {
    ...
    //根据xid获取全局事务会话GlobalSession
    @Override
    public GlobalSession readSession(String xid, boolean withBranchSessions) {
        //global transaction
        GlobalTransactionDO globalTransactionDO = logStore.queryGlobalTransactionDO(xid);
        if (globalTransactionDO == null) {
            return null;
        }
        //branch transactions
        List<BranchTransactionDO> branchTransactionDOs = null;
        //reduce rpc with db when branchRegister and getGlobalStatus
        if (withBranchSessions) {
            branchTransactionDOs = logStore.queryBranchTransactionDO(globalTransactionDO.getXid());
        }
        return getGlobalSession(globalTransactionDO, branchTransactionDOs);
    }
    ...
}

public class SessionHelper {
    ...
    //创建分支事务会话
    public static BranchSession newBranchByGlobal(GlobalSession globalSession, BranchType branchType, String resourceId, String applicationData, String lockKeys, String clientId) {
        BranchSession branchSession = new BranchSession();
        branchSession.setXid(globalSession.getXid());
        branchSession.setTransactionId(globalSession.getTransactionId());
        branchSession.setBranchId(UUIDGenerator.generateUUID());
        branchSession.setBranchType(branchType);
        branchSession.setResourceId(resourceId);
        branchSession.setLockKey(lockKeys);
        branchSession.setClientId(clientId);
        branchSession.setApplicationData(applicationData);
        return branchSession;
    }
    ...
}

public class GlobalSession implements SessionLifecycle, SessionStorable {
    private List<BranchSession> branchSessions;
    ...
    //把分支事务会话加入到全局事务会话中
    @Override
    public void addBranch(BranchSession branchSession) throws TransactionException {
        for (SessionLifecycleListener lifecycleListener : lifecycleListeners) {
            lifecycleListener.onAddBranch(this, branchSession);
        }
        branchSession.setStatus(BranchStatus.Registered);
        add(branchSession);
    }
    
    //把分支事务会话加入到全局事务会话中
    public boolean add(BranchSession branchSession) {
        if (null != branchSessions) {
            return branchSessions.add(branchSession);
        } else {
            //db and redis no need to deal with
            return true;
        }
    }
    ...
}

public abstract class AbstractSessionManager implements SessionManager, SessionLifecycleListener {
    ...
    @Override
    public void onAddBranch(GlobalSession globalSession, BranchSession branchSession) throws TransactionException {
        addBranchSession(globalSession, branchSession);
    }
    
    @Override
    public void addBranchSession(GlobalSession session, BranchSession branchSession) throws TransactionException {
        if (LOGGER.isDebugEnabled()) {
            LOGGER.debug("MANAGER[{}] SESSION[{}] {}", name, branchSession, LogOperation.BRANCH_ADD);
        }
        writeSession(LogOperation.BRANCH_ADD, branchSession);
    }
    
    //持久化全局事务会话
    private void writeSession(LogOperation logOperation, SessionStorable sessionStorable) throws TransactionException {
        //transactionStoreManager.writeSession()会对全局事务会话进行持久化
        if (!transactionStoreManager.writeSession(logOperation, sessionStorable)) {
            ...
        }
    }
    ...
}

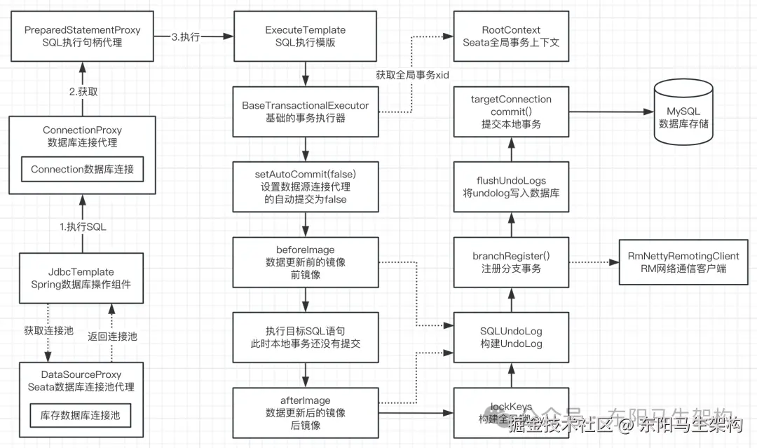
12.将UndoLog写入到数据库与提交事务的源码

在数据源连接代理ConnectionProxy的processGlobalTransactionCommit()方法中:

一.首先会注册完分支事务

二.然后会将UndoLog写入到数据库

三.最后才提交目标数据源连接的事务

//数据源连接代理
public class ConnectionProxy extends AbstractConnectionProxy {
    private final LockRetryPolicy lockRetryPolicy = new LockRetryPolicy(this);
    ...
    @Override
    public void commit() throws SQLException {
        try {
            //通过全局锁重试策略组件LockRetryPolicy来执行本地事务的提交
            lockRetryPolicy.execute(() -> {
                doCommit();
                return null;
            });
        } catch (SQLException e) {
            if (targetConnection != null && !getAutoCommit() && !getContext().isAutoCommitChanged()) {
                rollback();
            }
            throw e;
        } catch (Exception e) {
            throw new SQLException(e);
        }
    }
    
    private void doCommit() throws SQLException {
        if (context.inGlobalTransaction()) {
            processGlobalTransactionCommit();
        } else if (context.isGlobalLockRequire()) {
            processLocalCommitWithGlobalLocks();
        } else {
            targetConnection.commit();
        }
    }
    
    private void processLocalCommitWithGlobalLocks() throws SQLException {
        //检查全局锁keys
        checkLock(context.buildLockKeys());
        try {
            //目标数据源连接提交事务
            targetConnection.commit();
        } catch (Throwable ex) {
            throw new SQLException(ex);
        }
        context.reset();
    }
    
    private void processGlobalTransactionCommit() throws SQLException {
        try {
            //1.注册分支事务
            register();
        } catch (TransactionException e) {
            recognizeLockKeyConflictException(e, context.buildLockKeys());
        }
        try {
            //2.将UndoLog写入到数据库
            UndoLogManagerFactory.getUndoLogManager(this.getDbType()).flushUndoLogs(this);
            //3.目标数据源连接提交事务
            targetConnection.commit();
        } catch (Throwable ex) {
            LOGGER.error("process connectionProxy commit error: {}", ex.getMessage(), ex);
            report(false);
            throw new SQLException(ex);
        }
        if (IS_REPORT_SUCCESS_ENABLE) {
            report(true);
        }
        context.reset();
    }
    ...
}

public class UndoLogManagerFactory {
    private static final Map<String, UndoLogManager> UNDO_LOG_MANAGER_MAP = new ConcurrentHashMap<>();
    //获取UndoLog管理器
    public static UndoLogManager getUndoLogManager(String dbType) {
        return CollectionUtils.computeIfAbsent(UNDO_LOG_MANAGER_MAP, dbType,
            key -> EnhancedServiceLoader.load(UndoLogManager.class, dbType));
    }
}

public abstract class AbstractUndoLogManager implements UndoLogManager {
    ...
    @Override
    public void flushUndoLogs(ConnectionProxy cp) throws SQLException {
        ConnectionContext connectionContext = cp.getContext();
        if (!connectionContext.hasUndoLog()) {
            return;
        }

        String xid = connectionContext.getXid();
        long branchId = connectionContext.getBranchId();

        BranchUndoLog branchUndoLog = new BranchUndoLog();
        branchUndoLog.setXid(xid);
        branchUndoLog.setBranchId(branchId);
        branchUndoLog.setSqlUndoLogs(connectionContext.getUndoItems());

        UndoLogParser parser = UndoLogParserFactory.getInstance();
        byte[] undoLogContent = parser.encode(branchUndoLog);

        if (LOGGER.isDebugEnabled()) {
            LOGGER.debug("Flushing UNDO LOG: {}", new String(undoLogContent, Constants.DEFAULT_CHARSET));
        }

        CompressorType compressorType = CompressorType.NONE;
        if (needCompress(undoLogContent)) {
            compressorType = ROLLBACK_INFO_COMPRESS_TYPE;
            undoLogContent = CompressorFactory.getCompressor(compressorType.getCode()).compress(undoLogContent);
        }

        //插入UndoLog到数据库
        insertUndoLogWithNormal(xid, branchId, buildContext(parser.getName(), compressorType), undoLogContent, cp.getTargetConnection());
    }
    
    //insert uodo log when normal
    protected abstract void insertUndoLogWithNormal(String xid, long branchId, String rollbackCtx, byte[] undoLogContent, Connection conn) throws SQLException;
    ...
}

@LoadLevel(name = JdbcConstants.MYSQL)
public class MySQLUndoLogManager extends AbstractUndoLogManager {
    ...
    @Override
    protected void insertUndoLogWithNormal(String xid, long branchId, String rollbackCtx, byte[] undoLogContent, Connection conn) throws SQLException {
        insertUndoLog(xid, branchId, rollbackCtx, undoLogContent, State.Normal, conn);
    }
    
    private void insertUndoLog(String xid, long branchId, String rollbackCtx, byte[] undoLogContent, State state, Connection conn) throws SQLException {
        try (PreparedStatement pst = conn.prepareStatement(INSERT_UNDO_LOG_SQL)) {
            pst.setLong(1, branchId);
            pst.setString(2, xid);
            pst.setString(3, rollbackCtx);
            pst.setBytes(4, undoLogContent);
            pst.setInt(5, state.getValue());
            pst.executeUpdate();
        } catch (Exception e) {
            if (!(e instanceof SQLException)) {
                e = new SQLException(e);
            }
            throw (SQLException) e;
        }
    }
    ...
}

13.通过全局锁重试策略组件执行事务的提交

当设置完禁止自动提交事务、构建前镜像、执行SQL、构建后镜像,执行到数据源连接代理ConnectionProxy的commit()方法提交本地事务时,便会通过全局锁重试策略LockRetryPolicy来执行本地事务的提交。

全局锁重试策略LockRetryPolicy,会确保先获取到全局锁才提交本地事务。也就是如果获取不到全局锁,则重试获取。此外,注册分支事务时,获取到全局锁才能注册成功。

public class ConnectionProxy extends AbstractConnectionProxy {
    private final LockRetryPolicy lockRetryPolicy = new LockRetryPolicy(this);
    ...
    @Override
    public void commit() throws SQLException {
        try {
            //通过全局锁重试策略组件LockRetryPolicy来执行本地事务的提交
            lockRetryPolicy.execute(() -> {
                doCommit();
                return null;
            });
        } catch (SQLException e) {
            if (targetConnection != null && !getAutoCommit() && !getContext().isAutoCommitChanged()) {
                rollback();
            }
            throw e;
        } catch (Exception e) {
            throw new SQLException(e);
        }
    }
    ...
    public static class LockRetryPolicy {
        protected static final boolean LOCK_RETRY_POLICY_BRANCH_ROLLBACK_ON_CONFLICT = ConfigurationFactory.getInstance().
            getBoolean(ConfigurationKeys.CLIENT_LOCK_RETRY_POLICY_BRANCH_ROLLBACK_ON_CONFLICT, DEFAULT_CLIENT_LOCK_RETRY_POLICY_BRANCH_ROLLBACK_ON_CONFLICT);
        protected final ConnectionProxy connection;
        public LockRetryPolicy(ConnectionProxy connection) {
            this.connection = connection;
        }
        public <T> T execute(Callable<T> callable) throws Exception {
            //the only case that not need to retry acquire lock hear is
            //LOCK_RETRY_POLICY_BRANCH_ROLLBACK_ON_CONFLICT == true && connection#autoCommit == true
            //because it has retry acquire lock when AbstractDMLBaseExecutor#executeAutoCommitTrue
            if (LOCK_RETRY_POLICY_BRANCH_ROLLBACK_ON_CONFLICT && connection.getContext().isAutoCommitChanged()) {
                //不需要重试
                return callable.call();
            } else {
                //LOCK_RETRY_POLICY_BRANCH_ROLLBACK_ON_CONFLICT == false
                //or LOCK_RETRY_POLICY_BRANCH_ROLLBACK_ON_CONFLICT == true && autoCommit == false
                return doRetryOnLockConflict(callable);
            }
        }

        protected <T> T doRetryOnLockConflict(Callable<T> callable) throws Exception {
            LockRetryController lockRetryController = new LockRetryController();
            while (true) {
                try {
                    return callable.call();
                } catch (LockConflictException lockConflict) {
                    onException(lockConflict);
                    //AbstractDMLBaseExecutor#executeAutoCommitTrue the local lock is released
                    if (connection.getContext().isAutoCommitChanged() && lockConflict.getCode() == TransactionExceptionCode.LockKeyConflictFailFast) {
                        lockConflict.setCode(TransactionExceptionCode.LockKeyConflict);
                    }
                    //休眠一会再去重试
                    lockRetryController.sleep(lockConflict);
                } catch (Exception e) {
                    onException(e);
                    throw e;
                }
            }
        }
     
        //Callback on exception in doLockRetryOnConflict.
        protected void onException(Exception e) throws Exception {
        }
    }
    ...
}

public abstract class AbstractDMLBaseExecutor<T, S extends Statement> extends BaseTransactionalExecutor<T, S> {
    ...
    private static class LockRetryPolicy extends ConnectionProxy.LockRetryPolicy {
        LockRetryPolicy(final ConnectionProxy connection) {
            super(connection);
        }

        @Override
        public <T> T execute(Callable<T> callable) throws Exception {
            if (LOCK_RETRY_POLICY_BRANCH_ROLLBACK_ON_CONFLICT) {
                return doRetryOnLockConflict(callable);
            } else {
                return callable.call();
            }
        }

        @Override
        protected void onException(Exception e) throws Exception {
            ConnectionContext context = connection.getContext();
            //UndoItems can't use the Set collection class to prevent ABA
            context.removeSavepoint(null);
            //回滚目标数据源连接对SQL的执行
            connection.getTargetConnection().rollback();
        }

        public static boolean isLockRetryPolicyBranchRollbackOnConflict() {
            return LOCK_RETRY_POLICY_BRANCH_ROLLBACK_ON_CONFLICT;
        }
    }
    ...
}

14.注册分支事务时获取全局锁的入口源码

在Seata Server中,只有当全局锁获取成功后,分支事务才能注册成功。AbstractCore的branchRegister()方法会通过调用ATCore的branchSessionLock()方法来获取全局锁,而ATCore的branchSessionLock()方法最终则是靠调用AbstractLockManager的acquireLock()方法来尝试获取全局锁的。获取全局锁失败会抛出异常,说明注册分支事务失败。

public abstract class AbstractCore implements Core {
    ...
    //注册分支事务
    @Override
    public Long branchRegister(BranchType branchType, String resourceId, String clientId, String xid, String applicationData, String lockKeys) throws TransactionException {
        //1.根据xid获取全局事务会话GlobalSession
        GlobalSession globalSession = assertGlobalSessionNotNull(xid, false);
        return SessionHolder.lockAndExecute(globalSession, () -> {
            globalSessionStatusCheck(globalSession);
            globalSession.addSessionLifecycleListener(SessionHolder.getRootSessionManager());

            //2.创建分支事务会话,根据全局事务开启一个分支事务
            //传入的参数依次是:全局事务会话、事务类型、资源ID、应用数据、全局锁keys、客户端ID
            BranchSession branchSession = SessionHelper.newBranchByGlobal(globalSession, branchType, resourceId, applicationData, lockKeys, clientId);

            //3.把分支事务的ID存放到线程本地变量副本中,也就是MDC中
            MDC.put(RootContext.MDC_KEY_BRANCH_ID, String.valueOf(branchSession.getBranchId()));

            //4.注册分支事务时会加全局锁
            //分支事务会话branchSession尝试获取一个全局锁,获取失败会抛异常,说明分支事务注册失败
            branchSessionLock(globalSession, branchSession);

            try {
                //5.把分支事务会话加入到全局事务会话中
                globalSession.addBranch(branchSession);
            } catch (RuntimeException ex) {
                branchSessionUnlock(branchSession);
                throw new BranchTransactionException(FailedToAddBranch, String.format("Failed to store branch xid = %s branchId = %s", globalSession.getXid(), branchSession.getBranchId()), ex);
            }
            if (LOGGER.isInfoEnabled()) {
                LOGGER.info("Register branch successfully, xid = {}, branchId = {}, resourceId = {} ,lockKeys = {}", globalSession.getXid(), branchSession.getBranchId(), resourceId, lockKeys);
            }
            return branchSession.getBranchId();
        });
    }
    ...
}

public class ATCore extends AbstractCore {
    ...
    @Override
    protected void branchSessionLock(GlobalSession globalSession, BranchSession branchSession) throws TransactionException {
        //从应用程序数据里提取出一些属性进行属性赋值
        String applicationData = branchSession.getApplicationData();
        boolean autoCommit = true;
        boolean skipCheckLock = false;

        if (StringUtils.isNotBlank(applicationData)) {
            if (objectMapper == null) {
                objectMapper = new ObjectMapper();
            }
            try {
                //ObjectMapper是一个对象映射框架,它可以把ApplicationData对象里的属性值读取出来,然后写入到HashMap里
                Map<String, Object> data = objectMapper.readValue(applicationData, HashMap.class);
                Object clientAutoCommit = data.get(AUTO_COMMIT);
                if (clientAutoCommit != null && !(boolean)clientAutoCommit) {
                    autoCommit = (boolean)clientAutoCommit;
                }
                Object clientSkipCheckLock = data.get(SKIP_CHECK_LOCK);
                if (clientSkipCheckLock instanceof Boolean) {
                    skipCheckLock = (boolean)clientSkipCheckLock;
                }
            } catch (IOException e) {
                LOGGER.error("failed to get application data: {}", e.getMessage(), e);
            }
        }

        try {
            //分支事务会话branchSession尝试获取一个全局锁,获取失败会抛异常,说明分支事务注册失败
            if (!branchSession.lock(autoCommit, skipCheckLock)) {
                throw new BranchTransactionException(LockKeyConflict, String.format("Global lock acquire failed xid = %s branchId = %s", globalSession.getXid(), branchSession.getBranchId()));
            }
        } catch (StoreException e) {
            if (e.getCause() instanceof BranchTransactionException) {
                throw new BranchTransactionException(((BranchTransactionException)e.getCause()).getCode(), String.format("Global lock acquire failed xid = %s branchId = %s", globalSession.getXid(), branchSession.getBranchId()));
            }
            throw e;
        }
    }
    ...
}

public class BranchSession implements Lockable, Comparable<BranchSession>, SessionStorable {
    ...
    public boolean lock(boolean autoCommit, boolean skipCheckLock) throws TransactionException {
        if (this.getBranchType().equals(BranchType.AT)) {
            //尝试获取全局锁
            return LockerManagerFactory.getLockManager().acquireLock(this, autoCommit, skipCheckLock);
        }
        return true;
    }
    ...
}

public class LockerManagerFactory {
    private static final Configuration CONFIG = ConfigurationFactory.getInstance();
    private static volatile LockManager LOCK_MANAGER;
    
    public static LockManager getLockManager() {
        if (LOCK_MANAGER == null) {
            init();
        }
        return LOCK_MANAGER;
    }
    
    public static void init() {
        init(null);
    }
    
    public static void init(String lockMode) {
        if (LOCK_MANAGER == null) {
            synchronized (LockerManagerFactory.class) {
                if (LOCK_MANAGER == null) {
                    if (StringUtils.isBlank(lockMode)) {
                        lockMode = CONFIG.getConfig(ConfigurationKeys.STORE_LOCK_MODE, CONFIG.getConfig(ConfigurationKeys.STORE_MODE, SERVER_DEFAULT_STORE_MODE));
                    }
                    if (StoreMode.contains(lockMode)) {
                        LOCK_MANAGER = EnhancedServiceLoader.load(LockManager.class, lockMode);
                    }
                }
            }
        }
    }
}

public abstract class AbstractLockManager implements LockManager {
    ...
    @Override
    public boolean acquireLock(BranchSession branchSession, boolean autoCommit, boolean skipCheckLock) throws TransactionException {
        if (branchSession == null) {
            throw new IllegalArgumentException("branchSession can't be null for memory/file locker.");
        }
        String lockKey = branchSession.getLockKey();
        if (StringUtils.isNullOrEmpty(lockKey)) {
            //no lock
            return true;
        }
        //get locks of branch
        //获取到分支事务里需要的所有行锁
        List<RowLock> locks = collectRowLocks(branchSession);
        if (CollectionUtils.isEmpty(locks)) {
            //no lock
            return true;
        }
        //具体进行获取锁
        return getLocker(branchSession).acquireLock(locks, autoCommit, skipCheckLock);
    }
    
    @Override
    public List<RowLock> collectRowLocks(BranchSession branchSession) {
        if (branchSession == null || StringUtils.isBlank(branchSession.getLockKey())) {
            return Collections.emptyList();
        }

        String lockKey = branchSession.getLockKey();
        String resourceId = branchSession.getResourceId();
        String xid = branchSession.getXid();
        long transactionId = branchSession.getTransactionId();
        long branchId = branchSession.getBranchId();

        return collectRowLocks(lockKey, resourceId, xid, transactionId, branchId);
    }
    
    protected List<RowLock> collectRowLocks(String lockKey, String resourceId, String xid, Long transactionId, Long branchID) {
        List<RowLock> locks = new ArrayList<>();
        String[] tableGroupedLockKeys = lockKey.split(";");
        for (String tableGroupedLockKey : tableGroupedLockKeys) {
            int idx = tableGroupedLockKey.indexOf(":");
            if (idx < 0) {
                return locks;
            }
            String tableName = tableGroupedLockKey.substring(0, idx);
            String mergedPKs = tableGroupedLockKey.substring(idx + 1);
            if (StringUtils.isBlank(mergedPKs)) {
                return locks;
            }
            String[] pks = mergedPKs.split(",");
            if (pks == null || pks.length == 0) {
                return locks;
            }
            for (String pk : pks) {
                if (StringUtils.isNotBlank(pk)) {
                    RowLock rowLock = new RowLock();
                    rowLock.setXid(xid);
                    rowLock.setTransactionId(transactionId);
                    rowLock.setBranchId(branchID);
                    rowLock.setTableName(tableName);
                    rowLock.setPk(pk);
                    rowLock.setResourceId(resourceId);
                    locks.add(rowLock);
                }
            }
        }
        return locks;
    }
    ...
}

public class RowLock {
    private String xid;//全局事务xid
    private Long transactionId;//全局事务ID    
    private Long branchId;//分支事务ID    
    private String resourceId;//资源ID
    private String tableName;//表名称
    private String pk;//主键    
    private String rowKey;//行键
    private String feature;//功能特性
    ...
}

15.Seata Server获取全局锁的具体逻辑源码

调用AbstractLockManager的acquireLock()方法获取全局锁时,其实调用的是DataBaseLocker的acquireLock()方法 -> LockStoreDataBaseDAO的acquireLock()方法。

在LockStoreDataBaseDAO的acquireLock()方法中,首先会查询数据库中是否存在要申请的全局锁的记录,然后根据这些锁记录 + xid判断是否由当前全局事务获取的(这是核心)。

如果不是,则说明其他全局事务先获取到了要申请的全局锁,此时当前事务获取全局锁失败。

如果是,则把当前事务已经获取过的全局锁过滤出来,然后尝试写入当前分支事务还需获取的全局锁记录到数据库。如果写入成功,则表示当前分支事务成功获取到全局锁。如果写入失败,则表示其他分支事务已经获取到全局锁。

@LoadLevel(name = "db")
public class DataBaseLockManager extends AbstractLockManager implements Initialize {
    private Locker locker;
    
    @Override
    public void init() {
        //init dataSource
        String datasourceType = ConfigurationFactory.getInstance().getConfig(ConfigurationKeys.STORE_DB_DATASOURCE_TYPE);
        DataSource lockStoreDataSource = EnhancedServiceLoader.load(DataSourceProvider.class, datasourceType).provide();
        locker = new DataBaseLocker(lockStoreDataSource);
    }

    @Override
    public Locker getLocker(BranchSession branchSession) {
        return locker;
    }
    ...
}

public class DataBaseLocker extends AbstractLocker {
    private LockStore lockStore;
    
    public DataBaseLocker(DataSource logStoreDataSource) {
        lockStore = new LockStoreDataBaseDAO(logStoreDataSource);
    }
    ...
    
    @Override
    public boolean acquireLock(List<RowLock> locks, boolean autoCommit, boolean skipCheckLock) {
        if (CollectionUtils.isEmpty(locks)) {
            //no lock
            return true;
        }
        try {
            //通过执行MySQL来获取全局锁
            return lockStore.acquireLock(convertToLockDO(locks), autoCommit, skipCheckLock);
        } catch (StoreException e) {
            throw e;
        } catch (Exception t) {
            LOGGER.error("AcquireLock error, locks:{}", CollectionUtils.toString(locks), t);
            return false;
        }
    }
    ...
}

public class LockStoreDataBaseDAO implements LockStore {
    ...
    @Override
    public boolean acquireLock(List<LockDO> lockDOs, boolean autoCommit, boolean skipCheckLock) {
        //数据库操作三剑客:连接、句柄、结果
        Connection conn = null;
        PreparedStatement ps = null;
        ResultSet rs = null;

        Set<String> dbExistedRowKeys = new HashSet<>();
        boolean originalAutoCommit = true;
        if (lockDOs.size() > 1) {
            lockDOs = lockDOs.stream().filter(LambdaUtils.distinctByKey(LockDO::getRowKey)).collect(Collectors.toList());
        }
        try {
            //从全局锁数据源里获取到一个连接
            conn = lockStoreDataSource.getConnection();
            //关闭自动提交事务
            if (originalAutoCommit = conn.getAutoCommit()) {
                conn.setAutoCommit(false);
            }
            //需要获取的锁,有可能多个
            List<LockDO> unrepeatedLockDOs = lockDOs;

            //check lock
            if (!skipCheckLock) {
                boolean canLock = true;

                //query,针对全局锁表查询某个数据加了全局锁的全局事务xid
                //LockStoreSqlFactory是全局锁存储的SQL工厂
                String checkLockSQL = LockStoreSqlFactory.getLogStoreSql(dbType).getCheckLockableSql(lockTable, lockDOs.size());
                ps = conn.prepareStatement(checkLockSQL);
                for (int i = 0; i < lockDOs.size(); i++) {
                    ps.setString(i + 1, lockDOs.get(i).getRowKey());
                }
                //执行查询
                rs = ps.executeQuery();

                //获取到当前要加全局锁的事务xid
                String currentXID = lockDOs.get(0).getXid();
                boolean failFast = false;

                //如果查询到的结果rs是空,则表示当前全局锁没有被事务获取占用
                while (rs.next()) {
                    String dbXID = rs.getString(ServerTableColumnsName.LOCK_TABLE_XID);

                    //如果获取到全局锁的是别的全局事务xid,那么获取全局锁失败,设置canLock为false
                    if (!StringUtils.equals(dbXID, currentXID)) {
                        if (LOGGER.isInfoEnabled()) {
                            String dbPk = rs.getString(ServerTableColumnsName.LOCK_TABLE_PK);
                            String dbTableName = rs.getString(ServerTableColumnsName.LOCK_TABLE_TABLE_NAME);
                            long dbBranchId = rs.getLong(ServerTableColumnsName.LOCK_TABLE_BRANCH_ID);
                            LOGGER.info("Global lock on [{}:{}] is holding by xid {} branchId {}", dbTableName, dbPk, dbXID, dbBranchId);
                        }
                        if (!autoCommit) {
                            int status = rs.getInt(ServerTableColumnsName.LOCK_TABLE_STATUS);
                            if (status == LockStatus.Rollbacking.getCode()) {
                                failFast = true;
                            }
                        }
                        canLock = false;
                        break;
                    }

                    dbExistedRowKeys.add(rs.getString(ServerTableColumnsName.LOCK_TABLE_ROW_KEY));
                }

                if (!canLock) {
                    conn.rollback();
                    if (failFast) {
                        throw new StoreException(new BranchTransactionException(LockKeyConflictFailFast));
                    }
                    return false;
                }

                //If the lock has been exists in db, remove it from the lockDOs
                if (CollectionUtils.isNotEmpty(dbExistedRowKeys)) {
                    //过滤当前事务已经获取过的全局锁
                    unrepeatedLockDOs = lockDOs.stream().filter(lockDO -> !dbExistedRowKeys.contains(lockDO.getRowKey())).collect(Collectors.toList());
                }
                if (CollectionUtils.isEmpty(unrepeatedLockDOs)) {
                    conn.rollback();
                    return true;
                }
            }

            //lock
            if (unrepeatedLockDOs.size() == 1) {
                LockDO lockDO = unrepeatedLockDOs.get(0);
                //尝试加锁,表示全局锁被当前的分支事务获取了
                if (!doAcquireLock(conn, lockDO)) {
                    if (LOGGER.isInfoEnabled()) {
                        LOGGER.info("Global lock acquire failed, xid {} branchId {} pk {}", lockDO.getXid(), lockDO.getBranchId(), lockDO.getPk());
                    }
                    conn.rollback();
                    return false;
                }
            } else {
                if (!doAcquireLocks(conn, unrepeatedLockDOs)) {
                    if (LOGGER.isInfoEnabled()) {
                        LOGGER.info("Global lock batch acquire failed, xid {} branchId {} pks {}", unrepeatedLockDOs.get(0).getXid(), unrepeatedLockDOs.get(0).getBranchId(), unrepeatedLockDOs.stream().map(lockDO -> lockDO.getPk()).collect(Collectors.toList()));
                    }
                    conn.rollback();
                    return false;
                }
            }
            conn.commit();
            return true;
        } catch (SQLException e) {
            throw new StoreException(e);
        } finally {
            IOUtil.close(rs, ps);
            if (conn != null) {
                try {
                    if (originalAutoCommit) {
                        conn.setAutoCommit(true);
                    }
                    conn.close();
                } catch (SQLException e) {
                }
            }
        }
    }
    
    protected boolean doAcquireLock(Connection conn, LockDO lockDO) {
        PreparedStatement ps = null;
        try {
            //insert
            String insertLockSQL = LockStoreSqlFactory.getLogStoreSql(dbType).getInsertLockSQL(lockTable);
            ps = conn.prepareStatement(insertLockSQL);
            ps.setString(1, lockDO.getXid());//全局事务xid
            ps.setLong(2, lockDO.getTransactionId());//全局事务id
            ps.setLong(3, lockDO.getBranchId());//分支事务id
            ps.setString(4, lockDO.getResourceId());//资源id
            ps.setString(5, lockDO.getTableName());//表名称
            ps.setString(6, lockDO.getPk());//主键
            ps.setString(7, lockDO.getRowKey());//rowkey
            ps.setInt(8, LockStatus.Locked.getCode());//locked
            return ps.executeUpdate() > 0;
        } catch (SQLException e) {
            throw new StoreException(e);
        } finally {
            IOUtil.close(ps);
        }
    }
    ...
}

16.全局锁和分支事务及本地事务总结

获取到全局锁,才能注册分支事务成功,否则LockRetryPolicy重试。获取到全局锁,才能提交本地事务成功,否则LockRetryPolicy重试。

全局锁没有被其他事务(xid)获取,则当前事务(xid)才能获取全局锁成功。获取全局锁,会将当前分支事务申请全局锁的记录写入到数据库中。

17.提交全局事务以及提交各分支事务的源码

(1)Seata Client发起提交全局事务的请求

(2)Server向Client发送提交分支事务的请求

(3)Seata Client处理提交分支事务的请求

(4)全局事务的提交主要就是让各个分支事务把本地的UndoLog删除

(1)Seata Client发起提交全局事务的请求

-> TransactionalTemplate.execute()发起全局事务的提交
-> TransactionalTemplate.commitTransaction()
-> DefaultGlobalTransaction.commit()
-> DefaultTransactionManager.commit()
-> DefaultTransactionManager.syncCall()
-> TmNettyRemotingClient.sendSyncRequest()
把全局事务提交请求GlobalCommitRequest发送给Seata Server进行处理
//Template of executing business logic with a global transaction. 全局事务执行模版
public class TransactionalTemplate {
    private static final Logger LOGGER = LoggerFactory.getLogger(TransactionalTemplate.class);
    
    public Object execute(TransactionalExecutor business) throws Throwable {
        //1.Get transactionInfo
        TransactionInfo txInfo = business.getTransactionInfo();
        if (txInfo == null) {
            throw new ShouldNeverHappenException("transactionInfo does not exist");
        }

        //1.1 Get current transaction, if not null, the tx role is 'GlobalTransactionRole.Participant'.
        //根据线程本地变量副本,获取当前线程本地变量副本里是否存在xid,如果存在则创建一个全局事务
        //刚开始在开启一个全局事务的时候,是没有全局事务的
        GlobalTransaction tx = GlobalTransactionContext.getCurrent();

        //1.2 Handle the transaction propagation.
        //从全局事务配置里,可以获取到全局事务的传播级别,默认是REQUIRED
        //也就是如果存在一个全局事务,就直接执行业务;如果不存在一个全局事务,就开启一个新的全局事务;
        Propagation propagation = txInfo.getPropagation();

        //不同的全局事务传播级别,会采取不同的处理方式
        //比如挂起当前事务 + 开启新的事务,或者是直接不使用事务执行业务,挂起其实就是解绑当前线程的xid
        //可以通过@GlobalTransactional注解,定制业务方法的全局事务,比如指定业务方法全局事务的传播级别
        SuspendedResourcesHolder suspendedResourcesHolder = null;
        try {
            switch (propagation) {
                ...
            }

            //1.3 If null, create new transaction with role 'GlobalTransactionRole.Launcher'.
            if (tx == null) {
                tx = GlobalTransactionContext.createNew();
            }

            //set current tx config to holder
            GlobalLockConfig previousConfig = replaceGlobalLockConfig(txInfo);

            try {
                //2. If the tx role is 'GlobalTransactionRole.Launcher', send the request of beginTransaction to TC,
                //else do nothing. Of course, the hooks will still be triggered.
                //开启一个全局事务
                beginTransaction(txInfo, tx);
  
                Object rs;
                try {
                    //Do Your Business
                    //执行业务方法,把全局事务xid通过Dubbo RPC传递下去,开启并提交一个一个分支事务
                    rs = business.execute();
                } catch (Throwable ex) {
                    //3. The needed business exception to rollback.
                    //发生异常时需要完成的事务
                    completeTransactionAfterThrowing(txInfo, tx, ex);
                    throw ex;
                }

                //4. everything is fine, commit.
                //如果一切执行正常就会在这里提交全局事务
                commitTransaction(tx);

                return rs;
            } finally {
                //5. clear
                //执行一些全局事务完成后的回调,比如清理等工作
                resumeGlobalLockConfig(previousConfig);
                triggerAfterCompletion();
                cleanUp();
            }
        } finally {
            //If the transaction is suspended, resume it.
            if (suspendedResourcesHolder != null) {
                //如果之前挂起了一个全局事务,此时可以恢复这个全局事务
                tx.resume(suspendedResourcesHolder);
            }
        }
    }
    
    //提交事务
    private void commitTransaction(GlobalTransaction tx) throws TransactionalExecutor.ExecutionException {
        try {
            triggerBeforeCommit();
            tx.commit();
            triggerAfterCommit();
        } catch (TransactionException txe) {
            // 4.1 Failed to commit
            throw new TransactionalExecutor.ExecutionException(tx, txe, TransactionalExecutor.Code.CommitFailure);
        }
    }
    ...
}

//The type Default global transaction. 默认的全局事务
public class DefaultGlobalTransaction implements GlobalTransaction {
    private TransactionManager transactionManager;
    
    DefaultGlobalTransaction(String xid, GlobalStatus status, GlobalTransactionRole role) {
        this.transactionManager = TransactionManagerHolder.get();//全局事务管理者
        this.xid = xid;
        this.status = status;
        this.role = role;
    }
    ...
    @Override
    public void commit() throws TransactionException {
        if (role == GlobalTransactionRole.Participant) {
            //Participant has no responsibility of committing
            if (LOGGER.isDebugEnabled()) {
                LOGGER.debug("Ignore Commit(): just involved in global transaction [{}]", xid);
            }
            return;
        }
        assertXIDNotNull();
        int retry = COMMIT_RETRY_COUNT <= 0 ? DEFAULT_TM_COMMIT_RETRY_COUNT : COMMIT_RETRY_COUNT;
        try {
            while (retry > 0) {
                try {
                    retry--;
                    status = transactionManager.commit(xid);
                    break;
                } catch (Throwable ex) {
                    LOGGER.error("Failed to report global commit [{}],Retry Countdown: {}, reason: {}", this.getXid(), retry, ex.getMessage());
                    if (retry == 0) {
                        throw new TransactionException("Failed to report global commit", ex);
                    }
                }
            }
        } finally {
            if (xid.equals(RootContext.getXID())) {
                suspend();
            }
        }
        if (LOGGER.isInfoEnabled()) {
            LOGGER.info("[{}] commit status: {}", xid, status);
        }
    }
    ...
}

public class TransactionManagerHolder {
    ...
    private TransactionManagerHolder() {
    }
    
    private static class SingletonHolder {
        private static TransactionManager INSTANCE = null;
        static {
            try {
                INSTANCE = EnhancedServiceLoader.load(TransactionManager.class);
                LOGGER.info("TransactionManager Singleton {}", INSTANCE);
            } catch (Throwable anyEx) {
                LOGGER.error("Failed to load TransactionManager Singleton! ", anyEx);
            }
        }
    }
    
    //Get transaction manager.
    public static TransactionManager get() {
        if (SingletonHolder.INSTANCE == null) {
            throw new ShouldNeverHappenException("TransactionManager is NOT ready!");
        }
        return SingletonHolder.INSTANCE;
    }
    ...
}

public class DefaultTransactionManager implements TransactionManager {
    ...
    @Override
    public GlobalStatus commit(String xid) throws TransactionException {
        GlobalCommitRequest globalCommit = new GlobalCommitRequest();
        globalCommit.setXid(xid);
        GlobalCommitResponse response = (GlobalCommitResponse) syncCall(globalCommit);
        return response.getGlobalStatus();
    }
    
    private AbstractTransactionResponse syncCall(AbstractTransactionRequest request) throws TransactionException {
        try {
            //TMNettyRemotingClient会和Seata Server基于Netty建立长连接
            return (AbstractTransactionResponse) TmNettyRemotingClient.getInstance().sendSyncRequest(request);
        } catch (TimeoutException toe) {
            throw new TmTransactionException(TransactionExceptionCode.IO, "RPC timeout", toe);
        }
    }
    ...
}

(2)Server向Client发送提交分支事务的请求

ServerHandler的channelRead()方法会将收到的请求进行层层传递:首先交给DefaultCoordinator的onRequest()方法来进行处理,然后交给GlobalCommitRequest的handle()方法来进行处理,接着交给AbstractTCInboundHandler的handle()方法来进行处理,最后交给DefaultCoordinator的doGlobalCommit()方法来进行处理,也就是调用DefaultCore的commit()方法来提交全局事务。

public abstract class AbstractNettyRemotingServer extends AbstractNettyRemoting implements RemotingServer {
    ...
    @ChannelHandler.Sharable
    class ServerHandler extends ChannelDuplexHandler {
        @Override
        public void channelRead(final ChannelHandlerContext ctx, Object msg) throws Exception {
            if (!(msg instanceof RpcMessage)) {
                return;
            }
            //接下来调用processMessage()方法对解码完毕的RpcMessage对象进行处理
            processMessage(ctx, (RpcMessage) msg);
        }
        ...
    }
    ...
}

public abstract class AbstractNettyRemoting implements Disposable {
    ...
    protected void processMessage(ChannelHandlerContext ctx, RpcMessage rpcMessage) throws Exception {
        if (LOGGER.isDebugEnabled()) {
            LOGGER.debug(String.format("%s msgId:%s, body:%s", this, rpcMessage.getId(), rpcMessage.getBody()));
        }
        Object body = rpcMessage.getBody();
        if (body instanceof MessageTypeAware) {
            MessageTypeAware messageTypeAware = (MessageTypeAware) body;
            //根据消息类型获取到一个Pair对象,该Pair对象是由请求处理组件和请求处理线程池组成的
            //processorTable里的内容,是NettyRemotingServer在初始化时,通过调用registerProcessor()方法put进去的
            //所以下面的代码实际上会由ServerOnRequestProcessor的process()方法进行处理
            final Pair<RemotingProcessor, ExecutorService> pair = this.processorTable.get((int) messageTypeAware.getTypeCode());
            if (pair != null) {
                if (pair.getSecond() != null) {
                    try {
                        pair.getSecond().execute(() -> {
                            try {
                                pair.getFirst().process(ctx, rpcMessage);
                            } catch (Throwable th) {
                                LOGGER.error(FrameworkErrorCode.NetDispatch.getErrCode(), th.getMessage(), th);
                            } finally {
                                MDC.clear();
                            }
                        });
                    } catch (RejectedExecutionException e) {
                        ...
                    }
                } else {
                    try {
                        pair.getFirst().process(ctx, rpcMessage);
                    } catch (Throwable th) {
                        LOGGER.error(FrameworkErrorCode.NetDispatch.getErrCode(), th.getMessage(), th);
                    }
                }
            } else {
                LOGGER.error("This message type [{}] has no processor.", messageTypeAware.getTypeCode());
            }
        } else {
            LOGGER.error("This rpcMessage body[{}] is not MessageTypeAware type.", body);
        }
    }
    ...
}

public class ServerOnRequestProcessor implements RemotingProcessor, Disposable {
    private final RemotingServer remotingServer;
    ...
    @Override
    public void process(ChannelHandlerContext ctx, RpcMessage rpcMessage) throws Exception {
        if (ChannelManager.isRegistered(ctx.channel())) {
            onRequestMessage(ctx, rpcMessage);
        } else {
            try {
                if (LOGGER.isInfoEnabled()) {
                    LOGGER.info("closeChannelHandlerContext channel:" + ctx.channel());
                }
                ctx.disconnect();
                ctx.close();
            } catch (Exception exx) {
                LOGGER.error(exx.getMessage());
            }
            if (LOGGER.isInfoEnabled()) {
                LOGGER.info(String.format("close a unhandled connection! [%s]", ctx.channel().toString()));
            }
        }
    }
    
    private void onRequestMessage(ChannelHandlerContext ctx, RpcMessage rpcMessage) {
        Object message = rpcMessage.getBody();
        //RpcContext线程本地变量副本
        RpcContext rpcContext = ChannelManager.getContextFromIdentified(ctx.channel());
        if (LOGGER.isDebugEnabled()) {
            LOGGER.debug("server received:{},clientIp:{},vgroup:{}", message, NetUtil.toIpAddress(ctx.channel().remoteAddress()), rpcContext.getTransactionServiceGroup());
        } else {
            try {
                BatchLogHandler.INSTANCE.getLogQueue().put(message + ",clientIp:" + NetUtil.toIpAddress(ctx.channel().remoteAddress()) + ",vgroup:" + rpcContext.getTransactionServiceGroup());
            } catch (InterruptedException e) {
                LOGGER.error("put message to logQueue error: {}", e.getMessage(), e);
            }
        }
        if (!(message instanceof AbstractMessage)) {
            return;
        }
        //the batch send request message
        if (message instanceof MergedWarpMessage) {
            ...
        } else {
            //the single send request message
            final AbstractMessage msg = (AbstractMessage) message;
            //最终调用到DefaultCoordinator的onRequest()方法来处理RpcMessage
            AbstractResultMessage result = transactionMessageHandler.onRequest(msg, rpcContext);
            //返回响应给客户端
            remotingServer.sendAsyncResponse(rpcMessage, ctx.channel(), result);
        }
    }
    ...
}

public class DefaultCoordinator extends AbstractTCInboundHandler implements TransactionMessageHandler, Disposable {
    ...
    @Override
    public AbstractResultMessage onRequest(AbstractMessage request, RpcContext context) {
        if (!(request instanceof AbstractTransactionRequestToTC)) {
            throw new IllegalArgumentException();
        }
        //传入的request其实就是客户端发送请求时的GlobalCommitRequest
        AbstractTransactionRequestToTC transactionRequest = (AbstractTransactionRequestToTC) request;
        transactionRequest.setTCInboundHandler(this);
        return transactionRequest.handle(context);
    }
    ...
}

public class GlobalCommitRequest extends AbstractGlobalEndRequest {
    @Override
    public short getTypeCode() {
        return MessageType.TYPE_GLOBAL_COMMIT;
    }
    
    @Override
    public AbstractTransactionResponse handle(RpcContext rpcContext) {
        return handler.handle(this, rpcContext);
    }
}

public abstract class AbstractTCInboundHandler extends AbstractExceptionHandler implements TCInboundHandler {
    ...
    @Override
    public GlobalCommitResponse handle(GlobalCommitRequest request, final RpcContext rpcContext) {
        GlobalCommitResponse response = new GlobalCommitResponse();
        response.setGlobalStatus(GlobalStatus.Committing);
        exceptionHandleTemplate(new AbstractCallback<GlobalCommitRequest, GlobalCommitResponse>() {
            @Override
            public void execute(GlobalCommitRequest request, GlobalCommitResponse response) throws TransactionException {
                try {
                    doGlobalCommit(request, response, rpcContext);
                } catch (StoreException e) {
                    throw new TransactionException(TransactionExceptionCode.FailedStore, String.format("global commit request failed. xid=%s, msg=%s", request.getXid(), e.getMessage()), e);
                }
            }
           
            @Override
            public void onTransactionException(GlobalCommitRequest request, GlobalCommitResponse response, TransactionException tex) {
                super.onTransactionException(request, response, tex);
                checkTransactionStatus(request, response);
            }

            @Override
            public void onException(GlobalCommitRequest request, GlobalCommitResponse response, Exception rex) {
                super.onException(request, response, rex);
                checkTransactionStatus(request, response);
            }
        }, request, response);
        return response;
    }
    
    protected abstract void doGlobalCommit(GlobalCommitRequest request, GlobalCommitResponse response, RpcContext rpcContext) throws TransactionException;
    ...
}

public class DefaultCoordinator extends AbstractTCInboundHandler implements TransactionMessageHandler, Disposable {
    private final DefaultCore core;
    ...
    @Override
    protected void doGlobalCommit(GlobalCommitRequest request, GlobalCommitResponse response, RpcContext rpcContext) throws TransactionException {
        MDC.put(RootContext.MDC_KEY_XID, request.getXid());
        //调用DefaultCore.commit()方法提交全局事务
        response.setGlobalStatus(core.commit(request.getXid()));
    }
    ...
}

DefaultCore的commit()方法会调用DefaultCore的doGlobalCommit()方法,而doGlobalCommit()方法会获取全局事务的所有分支事务并进行遍历,然后把提交分支事务的请求BranchCommitRequest发送到Seata Client中。

public class DefaultCore implements Core {
    ...
    @Override
    public GlobalStatus commit(String xid) throws TransactionException {
        GlobalSession globalSession = SessionHolder.findGlobalSession(xid);
        if (globalSession == null) {
            return GlobalStatus.Finished;
        }
        globalSession.addSessionLifecycleListener(SessionHolder.getRootSessionManager());
        //just lock changeStatus

        boolean shouldCommit = SessionHolder.lockAndExecute(globalSession, () -> {
            if (globalSession.getStatus() == GlobalStatus.Begin) {
                //Highlight: Firstly, close the session, then no more branch can be registered.
                globalSession.closeAndClean();

                if (globalSession.canBeCommittedAsync()) {
                    globalSession.asyncCommit();
                    MetricsPublisher.postSessionDoneEvent(globalSession, GlobalStatus.Committed, false, false);
                    return false;
                } else {
                    globalSession.changeGlobalStatus(GlobalStatus.Committing);
                    return true;
                }
            }
            return false;
        });

        if (shouldCommit) {
            boolean success = doGlobalCommit(globalSession, false);
            //If successful and all remaining branches can be committed asynchronously, do async commit.
            if (success && globalSession.hasBranch() && globalSession.canBeCommittedAsync()) {
                globalSession.asyncCommit();
                return GlobalStatus.Committed;
            } else {
                return globalSession.getStatus();
            }
        } else {
            return globalSession.getStatus() == GlobalStatus.AsyncCommitting ? GlobalStatus.Committed : globalSession.getStatus();
        }
    }

    @Override
    public boolean doGlobalCommit(GlobalSession globalSession, boolean retrying) throws TransactionException {
        boolean success = true;
        //start committing event
        MetricsPublisher.postSessionDoingEvent(globalSession, retrying);

        if (globalSession.isSaga()) {
            success = getCore(BranchType.SAGA).doGlobalCommit(globalSession, retrying);
        } else {
            //获取到全局事务的所有分支事务,并进行遍历提交
            Boolean result = SessionHelper.forEach(globalSession.getSortedBranches(), branchSession -> {
                //if not retrying, skip the canBeCommittedAsync branches
                if (!retrying && branchSession.canBeCommittedAsync()) {
                    return CONTINUE;
                }

                BranchStatus currentStatus = branchSession.getStatus();
                if (currentStatus == BranchStatus.PhaseOne_Failed) {
                    SessionHelper.removeBranch(globalSession, branchSession, !retrying);
                    return CONTINUE;
                }
                try {
                    //发送请求给Seata Client提交分支事务
                    BranchStatus branchStatus = getCore(branchSession.getBranchType()).branchCommit(globalSession, branchSession);
                    if (isXaerNotaTimeout(globalSession,branchStatus)) {
                        LOGGER.info("Commit branch XAER_NOTA retry timeout, xid = {} branchId = {}", globalSession.getXid(), branchSession.getBranchId());
                        branchStatus = BranchStatus.PhaseTwo_Committed;
                    }
                    switch (branchStatus) {
                        case PhaseTwo_Committed:
                            SessionHelper.removeBranch(globalSession, branchSession, !retrying);
                            return CONTINUE;
                        case PhaseTwo_CommitFailed_Unretryable:
                            //not at branch
                            SessionHelper.endCommitFailed(globalSession, retrying);
                            LOGGER.error("Committing global transaction[{}] finally failed, caused by branch transaction[{}] commit failed.", globalSession.getXid(), branchSession.getBranchId());
                            return false;
                        default:
                            if (!retrying) {
                                globalSession.queueToRetryCommit();
                                return false;
                            }
                            if (globalSession.canBeCommittedAsync()) {
                                LOGGER.error("Committing branch transaction[{}], status:{} and will retry later", branchSession.getBranchId(), branchStatus);
                                return CONTINUE;
                            } else {
                                LOGGER.error("Committing global transaction[{}] failed, caused by branch transaction[{}] commit failed, will retry later.", globalSession.getXid(), branchSession.getBranchId());
                                return false;
                            }
                    }
                } catch (Exception ex) {
                    StackTraceLogger.error(LOGGER, ex, "Committing branch transaction exception: {}", new String[] {branchSession.toString()});
                    if (!retrying) {
                        globalSession.queueToRetryCommit();
                        throw new TransactionException(ex);
                    }
                }
                return CONTINUE;
            });
            //Return if the result is not null
            if (result != null) {
                return result;
            }
            //If has branch and not all remaining branches can be committed asynchronously,
            //do print log and return false
            if (globalSession.hasBranch() && !globalSession.canBeCommittedAsync()) {
                LOGGER.info("Committing global transaction is NOT done, xid = {}.", globalSession.getXid());
                return false;
            }
            if (!retrying) {
                //contains not AT branch
                globalSession.setStatus(GlobalStatus.Committed);
            }
        }
        //if it succeeds and there is no branch, retrying=true is the asynchronous state when retrying. EndCommitted is
        //executed to improve concurrency performance, and the global transaction ends..
        if (success && globalSession.getBranchSessions().isEmpty()) {
            SessionHelper.endCommitted(globalSession, retrying);
            LOGGER.info("Committing global transaction is successfully done, xid = {}.", globalSession.getXid());
        }
        return success;
    }
    ...
}

public abstract class AbstractCore implements Core {
    protected RemotingServer remotingServer;
    ...
    @Override
    public BranchStatus branchCommit(GlobalSession globalSession, BranchSession branchSession) throws TransactionException {
        try {
            BranchCommitRequest request = new BranchCommitRequest();
            request.setXid(branchSession.getXid());
            request.setBranchId(branchSession.getBranchId());
            request.setResourceId(branchSession.getResourceId());
            request.setApplicationData(branchSession.getApplicationData());
            request.setBranchType(branchSession.getBranchType());
            return branchCommitSend(request, globalSession, branchSession);
        } catch (IOException | TimeoutException e) {
            throw new BranchTransactionException(FailedToSendBranchCommitRequest, String.format("Send branch commit failed, xid = %s branchId = %s", branchSession.getXid(), branchSession.getBranchId()), e);
        }
    }
    
    protected BranchStatus branchCommitSend(BranchCommitRequest request, GlobalSession globalSession, BranchSession branchSession) throws IOException, TimeoutException {
        BranchCommitResponse response = (BranchCommitResponse) remotingServer.sendSyncRequest(branchSession.getResourceId(), branchSession.getClientId(), request);
        return response.getBranchStatus();
    }
    ...
}

public abstract class AbstractNettyRemotingServer extends AbstractNettyRemoting implements RemotingServer {
    ...
    @Override
    public Object sendSyncRequest(Channel channel, Object msg) throws TimeoutException {
        if (channel == null) {
            throw new RuntimeException("client is not connected");
        }
        RpcMessage rpcMessage = buildRequestMessage(msg, ProtocolConstants.MSGTYPE_RESQUEST_SYNC);
        return super.sendSync(channel, rpcMessage, NettyServerConfig.getRpcRequestTimeout());
    }
    ...
}

public abstract class AbstractNettyRemoting implements Disposable {
    ...
    protected Object sendSync(Channel channel, RpcMessage rpcMessage, long timeoutMillis) throws TimeoutException {
        if (timeoutMillis <= 0) {
            throw new FrameworkException("timeout should more than 0ms");
        }
        if (channel == null) {
            LOGGER.warn("sendSync nothing, caused by null channel.");
            return null;
        }

        //把发送出去的请求封装到MessageFuture中,然后存放到futures这个Map里
        MessageFuture messageFuture = new MessageFuture();
        messageFuture.setRequestMessage(rpcMessage);
        messageFuture.setTimeout(timeoutMillis);
        futures.put(rpcMessage.getId(), messageFuture);

        channelWritableCheck(channel, rpcMessage.getBody());

        //获取远程地址
        String remoteAddr = ChannelUtil.getAddressFromChannel(channel);
        doBeforeRpcHooks(remoteAddr, rpcMessage);

        //异步化发送数据,同时对发送结果添加监听器
        //如果发送失败,则会对网络连接Channel进行销毁处理
        channel.writeAndFlush(rpcMessage).addListener((ChannelFutureListener) future -> {
            if (!future.isSuccess()) {
                MessageFuture messageFuture1 = futures.remove(rpcMessage.getId());
                if (messageFuture1 != null) {
                    messageFuture1.setResultMessage(future.cause());
                }
                destroyChannel(future.channel());
            }
        });

        try {
            //然后通过请求响应组件MessageFuture同步等待Seata Server返回该请求的响应
            Object result = messageFuture.get(timeoutMillis, TimeUnit.MILLISECONDS);
            doAfterRpcHooks(remoteAddr, rpcMessage, result);
            return result;
        } catch (Exception exx) {
            LOGGER.error("wait response error:{},ip:{},request:{}", exx.getMessage(), channel.remoteAddress(), rpcMessage.getBody());
            if (exx instanceof TimeoutException) {
                throw (TimeoutException) exx;
            } else {
                throw new RuntimeException(exx);
            }
        }
    }
    ...
}

(3)Seata Client处理提交分支事务的请求

ClientHandler的channelRead()方法收到提交分支事务的请求后,会由RmBranchCommitProcessor的handleBranchCommit()方法进行处理。

-> AbstractRMHandler.onRequest()
-> BranchCommitRequest.handle()
-> AbstractRMHandler.handle()
-> AbstractRMHandler.doBranchCommit()
-> DataSourceManager.branchCommit()
-> AsyncWorker.branchCommit()异步化提交分支事务
public abstract class AbstractNettyRemotingClient extends AbstractNettyRemoting implements RemotingClient {
    ...
    @Sharable
    class ClientHandler extends ChannelDuplexHandler {
        @Override
        public void channelRead(final ChannelHandlerContext ctx, Object msg) throws Exception {
            if (!(msg instanceof RpcMessage)) {
                return;
            }
            processMessage(ctx, (RpcMessage) msg);
        }
        ...
    }
    ...
}

public abstract class AbstractNettyRemoting implements Disposable {
    ...
    protected void processMessage(ChannelHandlerContext ctx, RpcMessage rpcMessage) throws Exception {
        if (LOGGER.isDebugEnabled()) {
            LOGGER.debug(String.format("%s msgId:%s, body:%s", this, rpcMessage.getId(), rpcMessage.getBody()));
        }
        Object body = rpcMessage.getBody();
        if (body instanceof MessageTypeAware) {
            MessageTypeAware messageTypeAware = (MessageTypeAware) body;
            //根据消息类型获取到一个Pair对象,该Pair对象是由请求处理组件和请求处理线程池组成的
            final Pair<RemotingProcessor, ExecutorService> pair = this.processorTable.get((int) messageTypeAware.getTypeCode());
            if (pair != null) {
                if (pair.getSecond() != null) {
                    try {
                        pair.getSecond().execute(() -> {
                            try {
                                pair.getFirst().process(ctx, rpcMessage);
                            } catch (Throwable th) {
                                LOGGER.error(FrameworkErrorCode.NetDispatch.getErrCode(), th.getMessage(), th);
                            } finally {
                                MDC.clear();
                            }
                        });
                    } catch (RejectedExecutionException e) {
                        ...
                    }
                } else {
                    try {
                        pair.getFirst().process(ctx, rpcMessage);
                    } catch (Throwable th) {
                        LOGGER.error(FrameworkErrorCode.NetDispatch.getErrCode(), th.getMessage(), th);
                    }
                }
            } else {
                LOGGER.error("This message type [{}] has no processor.", messageTypeAware.getTypeCode());
            }
        } else {
            LOGGER.error("This rpcMessage body[{}] is not MessageTypeAware type.", body);
        }
    }
    ...
}

public class RmBranchCommitProcessor implements RemotingProcessor {
    ...
    @Override
    public void process(ChannelHandlerContext ctx, RpcMessage rpcMessage) throws Exception {
        String remoteAddress = NetUtil.toStringAddress(ctx.channel().remoteAddress());
        Object msg = rpcMessage.getBody();
        if (LOGGER.isInfoEnabled()) {
            LOGGER.info("rm client handle branch commit process:" + msg);
        }
        handleBranchCommit(rpcMessage, remoteAddress, (BranchCommitRequest) msg);
    }

    private void handleBranchCommit(RpcMessage request, String serverAddress, BranchCommitRequest branchCommitRequest) {
        BranchCommitResponse resultMessage;
        resultMessage = (BranchCommitResponse) handler.onRequest(branchCommitRequest, null);
        if (LOGGER.isDebugEnabled()) {
            LOGGER.debug("branch commit result:" + resultMessage);
        }
        try {
            this.remotingClient.sendAsyncResponse(serverAddress, request, resultMessage);
        } catch (Throwable throwable) {
            LOGGER.error("branch commit error: {}", throwable.getMessage(), throwable);
        }
    }
    ...
}

public abstract class AbstractRMHandler extends AbstractExceptionHandler implements RMInboundHandler, TransactionMessageHandler {
    ...
    @Override
    public AbstractResultMessage onRequest(AbstractMessage request, RpcContext context) {
        if (!(request instanceof AbstractTransactionRequestToRM)) {
            throw new IllegalArgumentException();
        }
        AbstractTransactionRequestToRM transactionRequest = (AbstractTransactionRequestToRM)request;
        transactionRequest.setRMInboundMessageHandler(this);
        return transactionRequest.handle(context);
    }
    ...
}

public class BranchCommitRequest extends AbstractBranchEndRequest {
    @Override
    public short getTypeCode() {
        return MessageType.TYPE_BRANCH_COMMIT;
    }
    
    @Override
    public AbstractTransactionResponse handle(RpcContext rpcContext) {
        return handler.handle(this);
    }
}

public abstract class AbstractRMHandler extends AbstractExceptionHandler implements RMInboundHandler, TransactionMessageHandler {
    @Override
    public BranchCommitResponse handle(BranchCommitRequest request) {
        BranchCommitResponse response = new BranchCommitResponse();
        exceptionHandleTemplate(new AbstractCallback<BranchCommitRequest, BranchCommitResponse>() {
            @Override
            public void execute(BranchCommitRequest request, BranchCommitResponse response) throws TransactionException {
                doBranchCommit(request, response);
            }
        }, request, response);
        return response;
    }
    
    protected void doBranchCommit(BranchCommitRequest request, BranchCommitResponse response) throws TransactionException {
        String xid = request.getXid();
        long branchId = request.getBranchId();
        String resourceId = request.getResourceId();
        String applicationData = request.getApplicationData();
        if (LOGGER.isInfoEnabled()) {
            LOGGER.info("Branch committing: " + xid + " " + branchId + " " + resourceId + " " + applicationData);
        }
        BranchStatus status = getResourceManager().branchCommit(request.getBranchType(), xid, branchId, resourceId, applicationData);
        response.setXid(xid);
        response.setBranchId(branchId);
        response.setBranchStatus(status);
        if (LOGGER.isInfoEnabled()) {
            LOGGER.info("Branch commit result: " + status);
        }
    }
    ...
}

//The type Data source manager. DataSourceManager是AT模式下的资源管理器
public class DataSourceManager extends AbstractResourceManager {
    //异步化worker
    private final AsyncWorker asyncWorker = new AsyncWorker(this);
    ...
    @Override
    public BranchStatus branchCommit(BranchType branchType, String xid, long branchId, String resourceId, String applicationData) throws TransactionException {
        //通过asyncWorker,异步化提交分支事务
        return asyncWorker.branchCommit(xid, branchId, resourceId);
    }
    ...
}

(4)全局事务的提交主要就是让各个分支事务把本地的UndoLog删除

public class AsyncWorker {
    ...
    public BranchStatus branchCommit(String xid, long branchId, String resourceId) {
        Phase2Context context = new Phase2Context(xid, branchId, resourceId);
        addToCommitQueue(context);
        return BranchStatus.PhaseTwo_Committed;
    }
    
    private void addToCommitQueue(Phase2Context context) {
        if (commitQueue.offer(context)) {
            return;
        }
        CompletableFuture.runAsync(this::doBranchCommitSafely, scheduledExecutor).thenRun(() -> addToCommitQueue(context));
    }
    
    void doBranchCommitSafely() {
        try {
            doBranchCommit();
        } catch (Throwable e) {
            LOGGER.error("Exception occur when doing branch commit", e);
        }
    }
    
    private void doBranchCommit() {
        if (commitQueue.isEmpty()) {
            return;
        }
        //transfer all context currently received to this list
        List<Phase2Context> allContexts = new LinkedList<>();
        commitQueue.drainTo(allContexts);
        //group context by their resourceId
        Map<String, List<Phase2Context>> groupedContexts = groupedByResourceId(allContexts);
        groupedContexts.forEach(this::dealWithGroupedContexts);
    }
    
    private void dealWithGroupedContexts(String resourceId, List<Phase2Context> contexts) {
        DataSourceProxy dataSourceProxy = dataSourceManager.get(resourceId);
        if (dataSourceProxy == null) {
            LOGGER.warn("failed to find resource for {} and requeue", resourceId);
            addAllToCommitQueue(contexts);
            return;
        }

        Connection conn = null;
        try {
            conn = dataSourceProxy.getPlainConnection();
            UndoLogManager undoLogManager = UndoLogManagerFactory.getUndoLogManager(dataSourceProxy.getDbType());

            //split contexts into several lists, with each list contain no more element than limit size
            List<List<Phase2Context>> splitByLimit = Lists.partition(contexts, UNDOLOG_DELETE_LIMIT_SIZE);
            //全局事务的提交,就是让各个分支事务把本地的undo logs删除掉即可
            for (List<Phase2Context> partition : splitByLimit) {
                deleteUndoLog(conn, undoLogManager, partition);
            }
        } catch (SQLException sqlExx) {
            addAllToCommitQueue(contexts);
            LOGGER.error("failed to get connection for async committing on {} and requeue", resourceId, sqlExx);
        } finally {
            IOUtil.close(conn);
        }
    }
    ...
}

18.全局事务回滚的过程源码

全局事务的回滚流程和提交流程几乎一样:

一.Seata Client发起全局事务回滚请求

二.Server向Client发送分支事务回滚请求

三.Seata Client处理分支事务回滚的请求