Redis从入门到入土--主从

93 阅读5分钟

总结:Redis的集群都是基于复制模式

注意⚠️:接下来的内容为纯文字表述,阅读时间大概为1min,大多数为概念内容。

主从模式:

优先解决单点故障,若有多余资源可做读写分离

结构类型:

一主一从

image.png

一主多从

问题: 从节点过多,数据同步消耗时间

image.png

树状

image.png

通信机制

通信流程主要分为以下五个步骤:

主从节点建立socket连接
使用ping命令检查socket是否连接成功
权限校验
异步做数据同步
命令行数据同步

数据同步

主从模式中数据同步都是采用异步完成操作。

建立主从关系;
从节点 -> 主节点:发送同步请求 psync 运行id -1
主机点 -> 从节点:发送“FULLRESYNC 运行id 偏移量”
主节点:通过bgsave生成RDB文件
主机点 -> 从节点:发送RDB文件
从节点:读取RDB文件,删除旧数据,写入新数据
主节点:同步过程中,新的写入数据保存到客户端缓冲区中
主节点 -> 从节点:从节点完成数据同步后,将缓冲区内容交给从节点继续写入
从节点:若开启AOF,做数据重新写入操作

从节点拿到RDB文件后采取以下两种方案做写入:

全量复制

:建立连接后从节点首次同步数据采取的方案,但是随着主节点保存的数据增大达到G级别,
容易在写时出现网络波动导致失败,或者写时超时,导致失败,让从节点放弃此次写入。

部分复制

提供了全量复制中出现超时或中断等情况的解决方案

主从恢复连接,从节点向主节点发送同步请求(包括主节点运行id,偏移量),
主节点拿到偏移量判断后面数据在积压缓冲区中还是文件中,积压缓冲区直接返回,文件中继续走全量同步

存在的问题

需要保证主节点的存活度,否则主节点失效后,需要手动做主从切换

额外操作

主节点不做持久化,交给从节点完成

虽然从节点做持久化,能减轻主节点的压力,但需要保证主节点维持高存活,降低死亡概率。因为主节点未做持久化,主节点宕机后无法保存数据,恢复连接后内存中的数据也为null,所以从节点恢复连接后将同步主机点中的null数据,造成数据丢失。

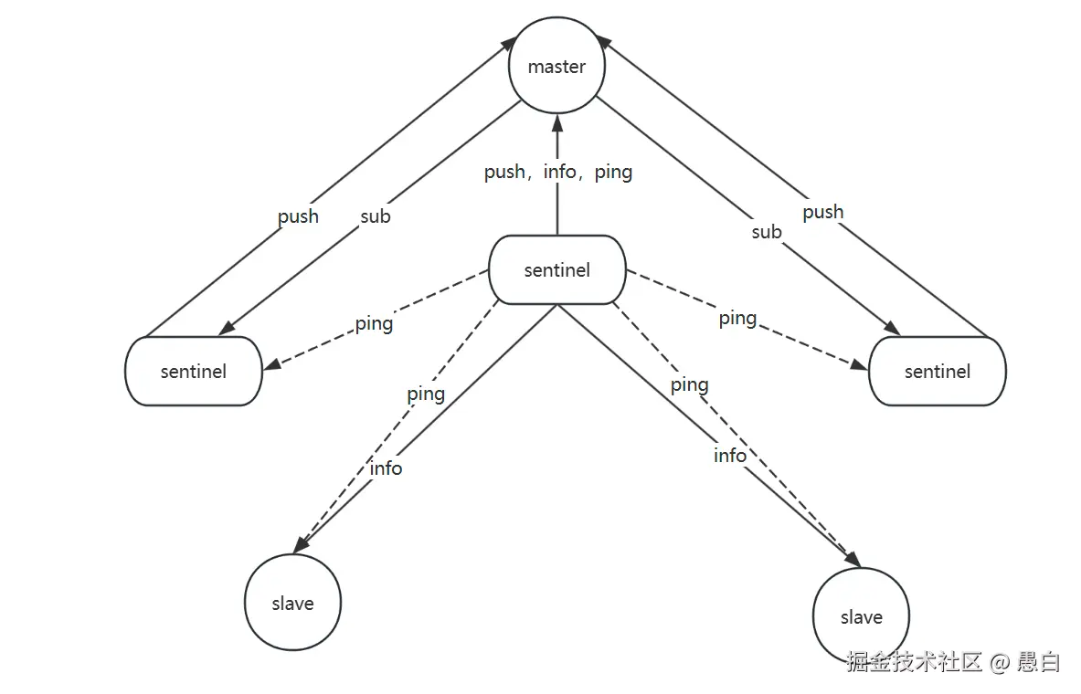
哨兵

🎈为了减少主从模式中,人工干预,提高可用性,自动完成主从切换。

通信模式:

找下属(节点发现)

机制:sentinel每10s向所有数据节点发送一次info请求,获取每个节点信息。

image.png

黑森林法则(监听他人):

机制:sentinel每2s向主节点push一次自己的信息。主节点中保存了所有做了连接的节点信息,且所有sentinel通过订阅(subscribe)主节点完成其他sentinel节点的发现。

image.png

动员(检活)

机制:sentinel每1s向所有节点发送ping命令,判断节点存活情况

image.png

节点下线

sentinel通过ping命令,能及时发现存在问题的节点,将判断分为“主观下线”与“客观下线”。

主观下线

判断依据:sentinel每s向节点发送ping命令,当超过时间未响应时,认为该节点下线。

但是主观下线可能因为网络波动而造成长时间未响应,所以不能作为故障转移依据。

女:我和你妈同时掉水里了,你先救谁
男:...
女:你不爱我了,分手吧
男:...

客观下线

判断依据:一个sentinel做了主观下线判断,再通知其他sentinel做联合判断,当超过n/2+1个sentinel肯定后,为客观下线。

判断成功标识:多数认为下线,且大多数判断时的总时间未超过设置的总时间,即为成功。超过时间后等待下一轮。

女:我和你妈同时掉水里了,你先救谁
男:问问你妈
女:你不爱我了,分手吧
男:问问你爸

选举过程

完成了下线判断后,若主节点失活,将进行新节点的选举。

配置文件中配置了指定的节点做新的主节点时,将指定节点提升为主节点
那个从节点同步内容的偏移量越大,将该节点提升为主节点。
最后判断节点的runid,runid越小,该节点月早启动,同步的数据更多。

故障转移

通过sentinel节点,对指定从节点执行slaveof no one;在将其他节点做主节点迁移,slaveof host port;最后故障的节点启动后,将成文从节点

主从中存在的问题

主从中只能大致满足故障转移操作,数据依然存在一个主节点上,无法做水平分片。

主从中,为了保证数据的单向流动,从节点默认关闭了写入操作,方式出现主从不一致问题。并且默认不支持读写分离操作