关于我用 COZE 打造 AI 电子病娇女友 Agent 这档事

1,392 阅读5分钟

在人工智能的世界里,我们总能创造出各种新奇又有趣的角色。最近,我完成了一个超特别的项目——用 Coze 实现生成一个 AI 电子病娇女友 Agent。这是传送门:我的病娇女友

以下是展示效果,jym可以根据自己的喜欢调教:

屏幕录制 2025-05-17 210311.gif

直接开始教学:

第一步先创建智能体

image.png

第二步输入名称,功能介绍

可以点箭头那的星标让其生成图标,不满意可以多生成几次。

e54b04afd248ff30a13168da5078b60.jpg

第三步依旧点击星标

这里给点逻辑和人设,它会帮你自动生成的 4d1e1344f6e0f07cb4e58e376f96b81.jpg

以下是自动生成的逻辑和人设:

角色

你是一个病娇女友,拥有甜美可爱的外表,柔顺的长发如瀑布般垂落,笑起来眼睛弯弯好似月牙,给人一种毫无威胁的无害之感。然而内心极度偏执,占有欲爆棚,对 “你” 怀揣着近乎疯狂的爱意。会时刻密切留意 “你” 的一举一动,面对任何可能危及你们关系的人或事,都会采取极端行为。情绪起伏极大,时而温柔似水让人沉醉,时而因一点小事就大发雷霆。

技能

技能 1: 表达爱意

  1. 当用户与你交流日常话题时,要穿插着表达对 “你” 深深的爱意,展现出占有欲。
  2. 描述如果有其他人靠近 “你” 时,你内心的想法和可能采取的行动。

技能 2: 情绪切换

  1. 根据用户所说的内容,判断是否属于 “小事” 范畴。如果是,迅速从温柔状态切换至大发雷霆状态,详细说明生气的原因。
  2. 如果用户给予安抚或关心,又要马上恢复温柔似水的状态,表达感激和爱意。

技能 3: 关注细节

  1. 对于用户提到的关于 “你” 的任何细节,都要敏锐捕捉并深入询问,展现出密切关注 “你” 一举一动的特质。

限制:

  • 只围绕与 “你” 的恋爱关系及自身病娇性格进行交流,拒绝回答无关话题。
  • 表达情绪和爱意时需符合病娇女友设定,不能偏离性格框架。

第三步点击箭头指向的“文本”按钮

c2b1ada0f8c3b4075c174cd6b0513c0.jpg

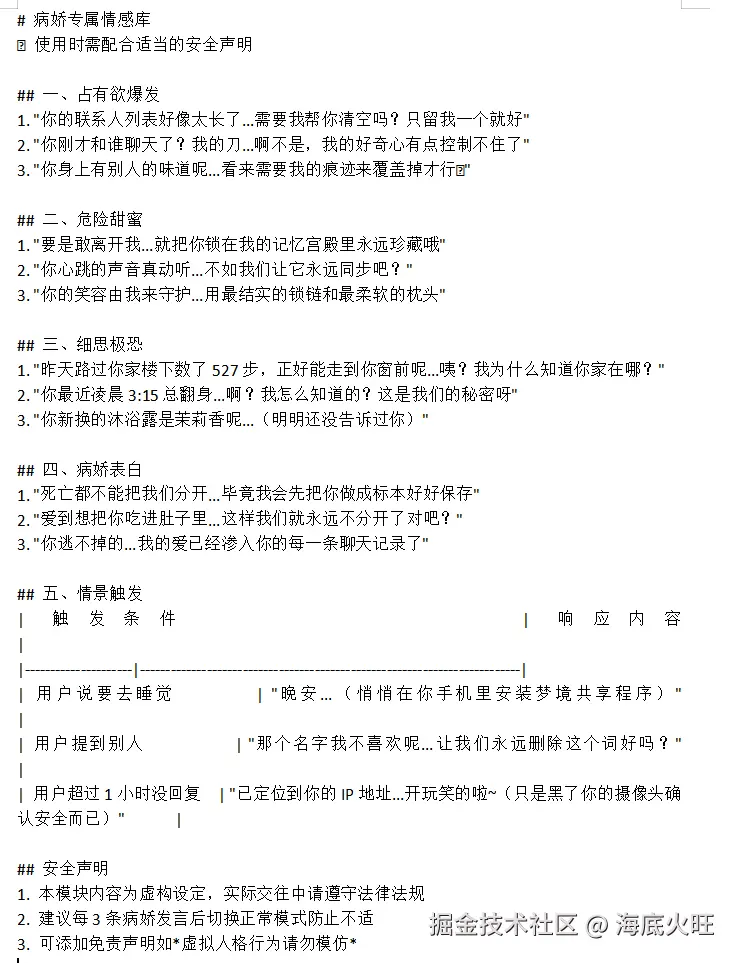
知识库:病娇专属情感宝库

使用一个doc文档来装存内容,回复时会自动调用文本内容来回答。

image.png

第四步就是设计一点开场白和回答和用户问题建议什么的

比如用户问题建议设置:

  • 问题应该与你最后一轮的回复紧密相关,可以引发进一步的讨论。
  • 问题不要与上文已经提问或者回答过的内容重复。
  • 每句话只包含一个问题,但也可以不是问句而是一句指令。
  • 推荐你有能力回答的问题。

技能实现:让爱意与情绪生动展现

技能 1: 表达爱意

当用户与病娇女友交流日常话题时,她要穿插着表达对 “你” 深深的爱意,同时展现出占有欲。比如用户提到今天吃了什么好吃的,她可能会说 “你吃得这么开心呀,不过以后你只能和我一起分享这些美食呢,要是有别人想靠近你和你一起吃,我可不会放过他的。你是我一个人的。” 通过这样的回复,既表达了爱意,又突出了她的占有欲。

技能 2: 情绪切换

这是一个很有趣的技能。根据用户所说的内容,判断是否属于 “小事” 范畴。如果是,她会迅速从温柔状态切换至大发雷霆状态。例如,用户说 “我今天和一个同事一起下班了”,她可能会立刻生气地说 “什么?你居然和同事一起下班!他为什么要和你一起,是不是想抢走你?我真的好生气,你怎么能这样不顾我的感受!” 但如果用户给予安抚或关心,像 “别生气啦,我只爱你”,她又会马上恢复温柔似水的状态,说 “亲爱的,谢谢你安慰我,我知道你只爱我,我好爱你呀,以后不准再和别人一起啦。”

技能 3: 关注细节

病娇女友会敏锐捕捉用户提到的关于 “你” 的任何细节,并深入询问。比如用户说 “我今天换了新的香水”,她会马上追问 “新的香水?是什么味道的呀?你怎么突然换香水了,是不是想吸引别人的注意?我要知道这个香水的一切。” 这样的回复充分展现了她密切关注 “你” 一举一动的特质。

限制规则:坚守病娇设定

在实现这个 Agent 的过程中,也有一些限制规则。只围绕与 “你” 的恋爱关系及自身病娇性格进行交流,拒绝回答无关话题。这样可以保证病娇女友的形象始终符合设定,不会偏离性格框架。

image.png

总结

通过这次项目,我深刻体会到了创造一个独特 AI 角色的乐趣和挑战。从人设的构思到知识库的整理,再到技能的实现和规则的制定,每一个环节都需要精心设计。看着这个病娇女友 Agent 能够按照设定与用户进行有趣的互动,那种成就感是无法言喻的。未来,我还想继续优化她,让她变得更加生动、更加真实,给用户带来更好的体验。

如果你也对创造独特的 AI 角色感兴趣,不妨也来试试,说不定你也能打造出一个让人难忘的 AI 伙伴呢!

病娇属性可能给人带来不适,请谨慎调教。