Taro on Harmony C-API 版本正式开源

avatar
全栈开发工程师 @京东

Taro 是由京东发起并维护的开放式跨端跨框架解决方案,支持以 Web 的开发范式来实现小程序、H5、原生 APP 的跨端统一开发,从 18 年开源至今,在 GitHub 已累计获得 36,000+ Stars。

Taro x 纯血鸿蒙

在过去的一年中,Taro 经历了显著的蜕变,Taro on Harmony 方案完成从 ArkTS 方案到 C-API 方案的升级,成功实现了对纯血鸿蒙的完全适配,扩展了 Taro 的兼容平台家族,实现了对 H5、小程序、RN、原生鸿蒙多端的统一开发。

Taro X HarmonyOS

去年 9 月,京东 APP 纯血鸿蒙 在鸿蒙应用商城正式上线,APP 中核心购物链路,如首页、搜索、商详、购物车、订单、结算和我京等页面,都是通过 Taro on Harmony C-API 版本进行开发,并且一上线就获得了华为的 S 级应用认证。

JD Harmony

今天,我们正式开源 Taro on Harmony C-API 版本,这次版本的发布,将带来更丰富的样式适配、更高效的渲染性能、更全面的组件支持,让开发者以 Web 范式的方式来开发出媲美原生鸿蒙性能的应用,为鸿蒙应用生态的丰富注入强大的动力。

对于开发者来说,Taro on Harmony 技术方案为开发者提供了显著优势:显著降低鸿蒙应用开发门槛,让开发者能够运用熟悉的 Web 技术栈快速构建纯血鸿蒙应用。同时,基于鸿蒙 CAPI 构建的高性能渲染管线,在保证开发高效率的同时实现了与原生应用媲美的性能表现。更重要的是,开发者可以充分复用现有研发生态,将存量 Taro 项目快速适配迁移至鸿蒙平台,大幅加速业务在鸿蒙生态的布局与上架进程。

JD Harmony APP

整体技术架构

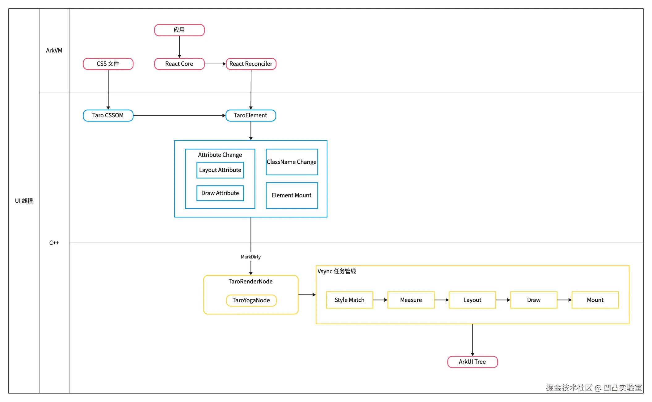
Taro on Harmony 技术方案支持开发者使用 React DSL 来开发纯血鸿蒙应用,整体架构可以简单分为三层:

Taro Harmony React

最上层是应用业务代码所在的 ArkVM 层,这一层在 C-API 版本中主要运行业务代码、React 的核心代码以及少量的 Taro 运行时代码。

中间层是 Taro 的 CSSOM 和 TaroElement 树,负责处理上层 Taro 运行时代码传递下来的指令,比如 TaroElement 节点树创建,绑定关系以及设置属性等操作。

最下层存放的是 TaroRenderNode 虚拟节点树,这棵节点树和真正的上屏节点树是一一对应的关系,同时在 TaroRenderNode 节点树内会创建对应的 Yoga 节点。

Taro Harmony React DOM

同时 Taro 还基于鸿蒙提供的 VSync 机制设置一套任务处理管线,来处理中间层和下层节点树产生的样式匹配、节点测量、节点布局、样式设置以及节点上屏等任务,来保证任务的时序性和最后上屏渲染结果的正确性。

重点特性

丰富的能力支持

常用组件和 API 支持

在 C-API 版本的 Taro on Harmony 中,我们不仅完整支持了 React 18+,另外支持了 View、Text、Image、Video 等近 33 个 Taro 组件,对于常用的 API,如 getSystemInfo、getStorage 等也是在 C-API 版本中得到了完整的支持,而且针对逻辑较为复杂的 API 如:createSelectorQuery 以及 createIntersectionObserver,我们将这些 API 在 C++ 侧进行了重新的实现,大幅提升了他们的执行性能。

常用样式支持

在 C-API 版本中,我们对支持了大部分常见的 CSS 能力:

  • 支持常见的 CSS 样式和布局,支持 flex、伪类和伪元素
  • 支持常见的 CSS 定位,绝对定位、fixed 定位
  • 支持常见的 CSS 选择器和媒体查询
  • 支持常见的 CSS 单位,比如 vh、vw 以及计算属性 calc
  • 支持 CSS 变量以及安全区域等预定义变量

同时,我们参考浏览器 CSSOM 的实现方式,在 C++ 实现了一套 CSSOM 逻辑,里面包含了样式解析、样式匹配、样式合成和应用整个链路的样式处理逻辑。

Taro Harmony CSS

另外,Taro 引入了 Yoga 布局引擎来计算渲染节点的位置和大小,最大程度保证 Taro 构建出来的鸿蒙应用中渲染样式和 W3C 规范的一致性。

Taro Harmony Style

媲美原生 ArkTS 的高性能

运行时逻辑下沉至 C++

在 C-API 的版本中,我们将 ArkVM 层的 Taro 运行时内容削减到极致的薄,将 TaroElement 的大部分内容都下沉到了 C++ 侧,并在 ArkVM 层取消了他们之间父子关系的绑定,极大地提升了 TaroElement 相关逻辑的性能。

Taro Harmony CAPI

另一方面,在 C++ 侧 Taro 会指令式地调用 ArkUI 在 C++ 侧提供的 API,来高效地创建节点、设置属性、绑定事件以及绘制上屏。

提供长列表组件应对长列表场景

Taro 还针对长列表场景针对性地提供了长列表类型组件,并对长列表类型组件进行了优化,提供了懒加载、预加载和节点复用等功能,有效地解决大数据量下的性能问题,提高应用的流畅度和用户体验。

Taro Harmony Virtual List

支持 C-API 混合原生的渲染模式

Taro 的组件和 API 是以小程序作为基准来进行设计的,因此在实际的鸿蒙应用开发过程中,会出现部分所需的组件和 API 在 Taro 中不存在的情况,因为针对这种情况,在 C-API 版本中,Taro 提供了原生混合开发的能力,支持将原生页面或者原生组件混合编译到 Taro 鸿蒙项目中,支持 Taro 组件和鸿蒙原生组件在页面上的混合使用。

Taro Harmony CAPI Hybrid

使用教程

项目开源地址

Taro 本地开源地址:github.com/NervJS/taro

Taro 鸿蒙 C-API 开源地址:github.com/NervJS/taro…

安装和使用

安装 harmony 插件

# 使用 npm 安装
$ npm i @tarojs/plugin-platform-harmony-cpp
# 使用 pnpm 安装
$ pnpm i @tarojs/plugin-platform-harmony-cpp

添加插件配置

import os from 'os'
import path from 'path'

const config = {
  // ...
  plugin: ['@tarojs/plugin-platform-harmony-cpp'],
  harmony: {
    // 当前仅支持使用 Vite 编译鸿蒙应用
    compiler: 'vite',
    // Note: 鸿蒙工程路径,可以参考 [鸿蒙应用创建导读](https://developer.huawei.com/consumer/cn/doc/harmonyos-guides-V2/start-with-ets-stage-0000001477980905-V2) 创建
    projectPath: path.join(os.homedir(), 'projects/my-business-project'),
    // Taro 项目编译到对应鸿蒙模块名,默认为 entry
    hapName: 'entry',
  },
  // ...
}

编译项目

# 编译鸿蒙应用
$ taro build --type harmony_cpp
# 编译鸿蒙原生组件
$ taro build native-components --type harmony_cpp

如果需要编译鸿蒙应用,同时使用编译鸿蒙原生组件,可以在页面配置中添加  entryOption: false  表示该页面是组件,同时可以用过  componentName  指定组件导出名。

export default {
  navigationBarTitleText: 'Hello World',
+  componentName: 'MyComponent',
+  entryOption: false,
}

总结与展望

Taro on Harmony C-API 版本经历了京东鸿蒙 APP 的实践,综合性能、生态以及开发体验来讲,毫无疑问已经成为了开发鸿蒙应用的最佳框架选型之一。

当下,我们也仍然在不断完善着鸿蒙的适配方案,基于当前的 Taro on Harmony C-API 方案,我们会进行多线程的架构升级以及 React 的 C++ 化,进一步提升 Taro 在鸿蒙端侧的性能,并极大地降低应用的丢帧率,整体进展也已经处于验证和测试阶段。

也欢迎大家一起参与 Taro on Harmony 的共建,你们的每一个建议,每一次提交,都是推进 Taro 继续往前走最大的动力。