五年后再看Android面试:AI浪潮下,我如何思考并构建了Android Interview Copilot

204 阅读6分钟

五年前,我曾写过一篇文章,分享了当时从小厂跳槽到大厂的一些面试经历和感悟(原文链接:《Android| 小厂跳大厂,我是如何拿到腾讯头条美团小米的offer的》)。转眼五年过去,AI技术发展迅猛,已成为当下最热门的话题之一。但回到Android岗位的面试本身,我观察到其核心考察点与五年前相比,似乎并没有发生根本性的变化。这可能是因为移动端技术与大模型的直接应用场景之间,目前还存在一定距离。例如,我目前所在的部门正在探索RAG与AI的结合,这无疑是与AI紧密相关的方向,但在端侧,我们更多的工作是聚焦于如何更好地呈现大模型输出的数据,比如优化渲染体验、设计平滑的动态效果等。

尽管如此,我们依然需要持续思考:如何更有效地利用AI,提升自身对AI的认知和应用能力,从而在这一轮技术变革中获得优势。

最初的认知:AI辅助面试准备

谈及面试,我最初的想法是:既然许多大模型学习了海量的代码和文档,那么对于面试中常问的那些知识点,它们的理解应该相当到位,是非常好的面试助手。于是,我开始尝试向AI提问,用以学习和梳理面试常见问题。但这种方式学习起来比较零散,不利于系统性地整理和后续复习。

因此,我调整了策略:先引导大模型构建出Android的知识体系大纲,然后针对大纲中的每个知识点,让AI生成详细的使用方法、原理解析、深度分析以及相关的面试题和参考答案。之后,我再将这些内容系统地整理到飞书文档中。虽然AI在内容生成时,质量偶尔会有起伏,需要我反复进行引导和校正,但相较于以往四处查找博客和资料的低效方式,这种做法的效率确实提升了不少。

更进一步:从个人工具到产品化构想

在整理资料的过程中,我开始思考:这些精心梳理的面试资料,是否可以产品化,让更多有需要的人受益?在阅读学习时,能否更深度地结合AI的能力?比如,遇到不理解的地方,让AI提供更详尽的解释;或者根据特定主题,让AI生成更多的面试题和答案进行练习。

虽然飞书文档本身是不错的工具,但我预感到它可能无法完全支撑我后续更复杂的设想。于是,“开发一个专属产品来实现这些想法”的念头逐渐成形。如果放在以前,这个想法很可能会因为前端开发技能的欠缺而暂时搁置。但AI编程工具的出现,让这一切变得可行。在订阅了一年的Cursor并准备好一台阿里云服务器后,我便着手将这个想法付诸行动。

产品上线:Android Interview Copilot的诞生

经过几周的努力和打磨,我的产品——Android Interview Copilot网站——终于上线了第一个版本。尽管目前还有一些内容和功能尚待完善,但我希望先通过MVP(最小可行产品)的形式,来验证这个产品方向的有效性,以及它是否能真正帮助到大家。

网站主界面:

image.png

根据大模型提供的知识大纲,我规划了十几个核心课程,每个课程下设若干主题,总共覆盖了上百个细分知识点:

image.png

每个主题都包含了详细的内容介绍、代码示例、源码解析以及必要的图表。坦率地说,AI在输出这些讲解时,其内容的平均质量和深度,我觉得是能够超出不少普通技术博客文章的

image.png

AI模拟面试官:提升实战演练效果

此外,我还实现了一个基于文字对话的AI模拟面试官功能。这个功能主要是为了验证模拟面试对大家的实际帮助有多大。如果用户反馈良好,后续我可能会考虑研发带有数字人形象的语音对话功能,以提供更逼真的体验。

在AI时代之前,大家准备面试可能更多的是通过不断投递简历,在一次次实际面试中寻找感觉,并通过面试后的回忆来整理和弥补知识盲点。这个过程往往耗时较长,且在紧张状态下,一些面试难点可能难以完整回顾,部分问题也未必能找到准确答案,使得复盘总结的效率不高。因此,我开发的AI模拟面试功能,旨在帮助大家提前适应面试节奏,进行更高效的查缺补漏。

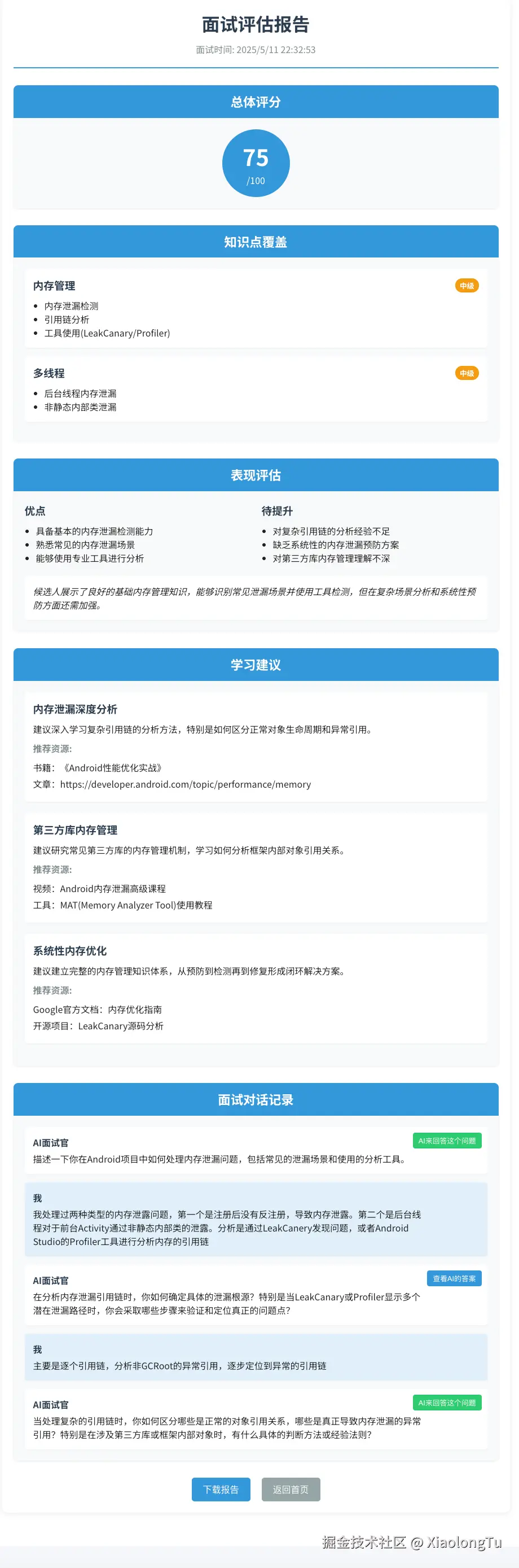
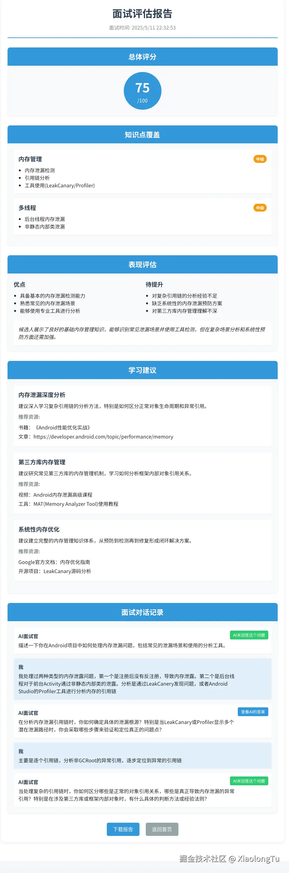
该功能支持解析用户上传的简历,并能根据简历内容进行提问或追问。如果用户不方便上传简历,也可以选择自己的工作年限,AI会据此调整提问的难度和侧重点。面试结束后,系统还会生成相应的面试报告和面试记录:

image.png

目前这个功能的基座模型采用的是Deepseek-v3-0324,个人觉得效果还行。如果大家使用过程中有什么问题,欢迎大家在使用过程中提出宝贵意见,随时与我交流。

未来规划与展望

目前上线的网站仍处于MVP阶段,算是我个人一些想法的初步实践。在未来的迭代中,我计划逐步加入更多功能:

  • 学习过程中遇到疑难点时的智能追问与解答
  • 更丰富的面试题库及专项练习模块
  • 交互更自然的数字人面试官
  • 简历智能分析与优化建议
  • 针对特定技术方向(如客户端安全、音视频等)的深度专题内容
  • 逐步扩展对其他技术栈的支持:如iOS、Flutter、鸿蒙等

如果你有任何其他的建议或想法,非常欢迎通过网站的“关于我”页面联系我,或者直接在本文下方留言。

另外,如果你对算法与数据结构的学习也感兴趣,也欢迎体验我早些时候开发的另一个动态演示算法过程的网站: 从“啃算法”到“看见算法”:如何更好地学习算法和数据结构