陪诊陪护系统 就医陪诊平台 医院陪护软件开发 Java开源代码

171 阅读3分钟

市场前景

人口老龄化

截至2022年底,全国60周岁及以上老年人口28004万人,占总人口的19.8%,其中65周岁及以上老年人口20978万人,占总人口的14.9%。到2035年,国家会进入重度老龄化社会,3个人当中,就会有1个老年人需要大家照顾。而且78%以上的老年人至少患有一种以上的慢性病,失能老年人数量将持续增加。

老人生病需要家人陪伴,可现实是,很多中青年人为了更好的生活,都在外地工作,需要长期离开家庭,没法陪伴老人。目前我国独居和空巢老人数量已达到1.18亿,残疾人数量超过8000万。

老年人的健康养老陪护问题成为很多人的困扰,而越来越先进的智能化看诊过程,让很多老人不知道怎么挂号、预约、缴费,加上生病的关系,如果没有人陪伴,看病就显得很费劲和痛苦。医疗陪诊顾问刚好可以解决老年人看病无人陪伴的问题。

概念普及

1. 服务对象和目的:

医院陪诊:医院陪诊主要针对需要就医、诊断和治疗的患者。陪诊员陪同患者前往医院就诊,帮助患者理解医生的诊断和治疗方案,解答疑问,并在必要时协助患者进行医疗操作和检查。

医院陪护:医院陪护的服务对象主要是需要住院治疗的患者。陪护员在患者住院期间提供日常生活照料和心理支持,确保患者的安全和舒适,同时协助医护人员进行护理工作。

2. 技能要求和服务内容:

医院陪诊:陪诊员主要需要具备良好的沟通能力和医学知识,能够解释医生的建议和指导,帮助患者理解诊断结果和治疗计划。陪诊员的服务内容主要是在医生诊断和治疗的过程中提供陪伴和协助。

医院陪护:陪护员需要具备较为全面的护理技能,包括测量生命体征、更换病床、照料饮食、协助病人行动等。陪护员的服务内容主要是在患者住院期间提供日常生活照料和护理服务,确保患者舒适和健康。

3. 服务时间和服务方式:

医院陪诊:陪诊员通常在患者就诊时段提供服务,一般是在患者需要看医生、进行检查或治疗时陪同其前往医院。

医院陪护:陪护员需要全天候提供服务,因为患者可能需要24小时的陪伴和护理,特别是在住院期间,陪护员需要随时待命。

综上所述,医院陪诊和医院陪护在服务对象、服务内容和服务方式上存在一定的区别。医院陪诊主要针对门诊患者,提供医疗陪伴和协助;医院陪护主要服务于住院患者,提供全方位的护理照顾。两者在医院服务体系中共同发挥着重要的作用,为患者提供温暖和关怀。

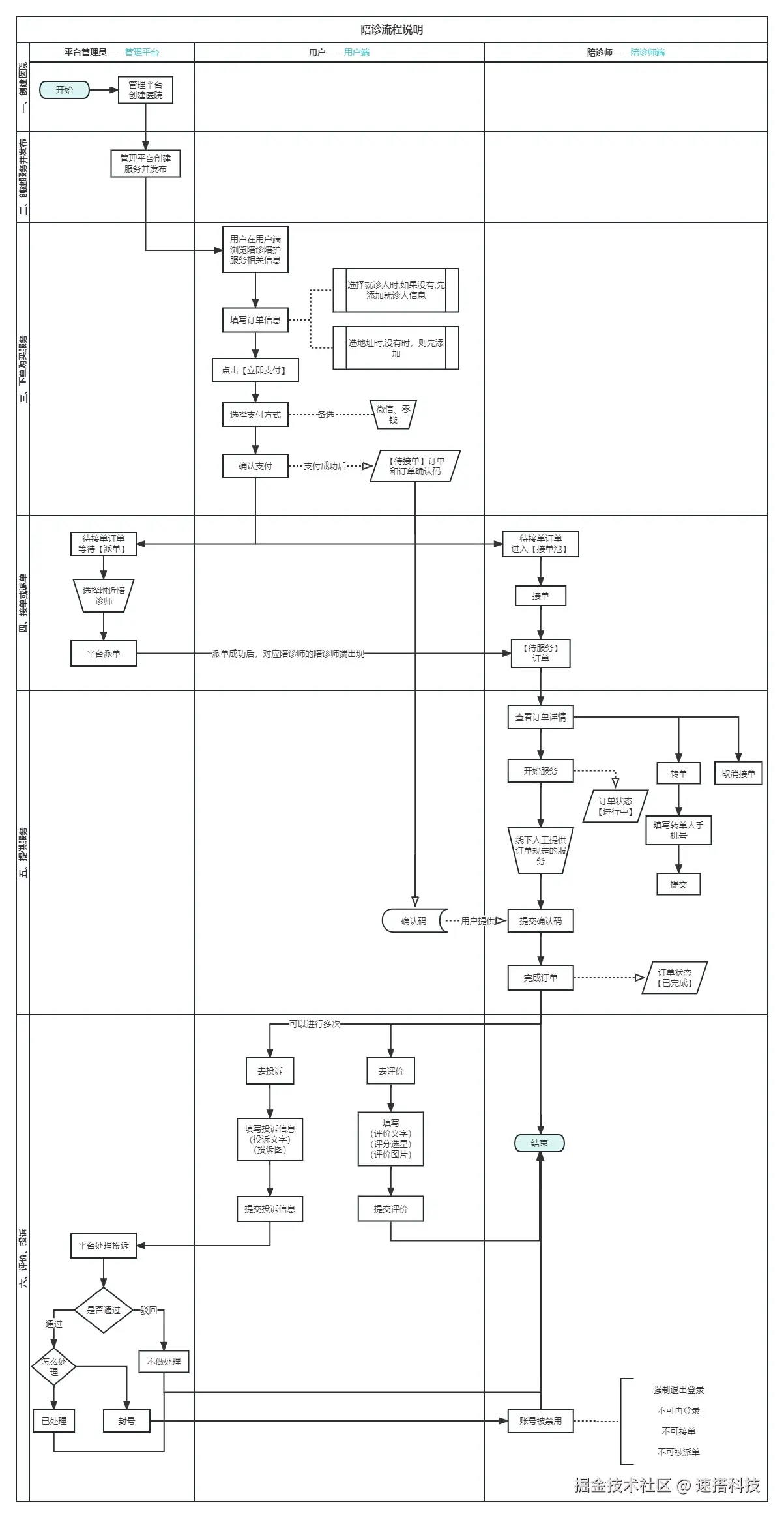
业务流程

image.png

功能梳理

image.png

界面设计

image.png

版权声明

该软件为本公司自主研发,拥有绝对软件著作权,如需了解详细内容,上卫星bcdhub