Gemini 2.5 Pro (I/O edition)发布,号称最强编程大模型, 碾压 Claude3.7 sonnent

528 阅读7分钟

一、Gemini 2.5 Pro (I/O edition)发布

1、为何叫I/O edition?

谷歌史上最强编程模型Gemini 2.5 Pro (I/O edition)发布,具体型号是Gemini-2.5-Pro-Preview-05-06。

Gemini 2.5 Pro (I/O edition)中的“I/O”代表的是 Google 每年举办的开发者大会 Google I/O。这个版本之所以被命名为“I/O edition”,是因为它原计划在即将到来的 Google I/O 大会上发布,但由于开发者对该模型的强烈兴趣,Google 决定提前发布这一预览版。因此,这个名称既表明了其与 Google I/O 的关联,也强调了其面向开发者的特性。

根据 Google 官方博客的介绍,Gemini 2.5 Pro (I/O edition) 在编码能力方面有了显著提升,特别是在构建交互式网页应用方面表现出色。该模型在 WebDev Arena 排行榜上取得了领先地位,超越了之前的版本。此外,它还在代码转换、编辑和开发复杂的智能体工作流程等方面表现优异。

2、向开发者友好倾斜

通过在 I/O 版中强化代码生成能力、提升多轮交互逻辑、支持复杂项目结构,Google 明确将 Gemini 定位为一个开发工具,而不仅是对话助手。这可能吸引大量前端、全栈开发者从其他模型转向 Gemini。

二、横向对比其它AI模型

WebDev Arena 是一个以构建完整、交互性网页应用为目标的评估平台,而不是仅仅依赖传统代码测试集。这意味着 Gemini 不只是“理论上会写代码”,而是真正在应用层面展现强大能力,这一点对开发者而言是非常实用的。

1、Gemini 2.5 Pro (I/O edition)

Gemini 2.5 Pro在 WebDev Arena 排行榜上也位居第一,编码能力再度增强。

相比前一版(03-25),Gemini-2.5-Pro-Preview-05-06从 1273 跃升至 1420,单次更新就提升了 147 分(约 11.5%)。在代码转换(transform)和增量编辑(diff)上做了针对性优化,同时受益于 Google TPU 的低延迟推理,以及对 HTML/CSS/JS 更深的专门调优。

2、Claude 3.7 Sonnent

Anthropic 在“复杂指令理解”和对话式推理上稍占上风,但在纯网页开发场景下,其前端代码生成准确率略逊于 Gemini。

部分开发者反馈 Claude 在“agentic”任务(如自动化测试脚本、异步流程控制)更得心应手,但对于常规样式布局和组件生成,速度与质量略低于 Gemini 。

3、Gemini 2.5 Pro Exp-03-25

实验版稳定性高,虽然是上一次主要迭代,但因与 I/O edition 共享同样的大模型架构,仍保持较强竞争力。I/O edition 的发布并未弃用这一路径,开发者可继续通过相同调用点使用新版。

据 Google 官方说明,03-25 checkpoint 已被指向 05-06 最新版本,使用“gemini-2.5-pro-preview”即可无缝切换,无需额外改动。

4、OpenAI GPT-4.1

在 SWE-bench Verified 等综合软件工程测试中,GPT-4.1 完成率达 54.6%,较 GPT-4o 提升 21.4 个百分点 。

在专门的 WebDev Arena 中,GPT-4.1 得分 1261,落后于前三名,总体排名第四,差距虽不算巨大,但在前端特定任务(如响应式布局、动态交互脚本)上略显劣势。

5、小总结

Gemini 2.5 Pro I/O edition 无疑已成为当前“网页开发”领域的最优选,适合对性能、准确性和推理速度都有高要求的团队和个人。

Claude 3.7 Sonnet 在“高级推理”和“对话式协作”场景中仍具备不可替代的优势,尤其适用于需要复杂业务逻辑校验的项目。

GPT-4.1 则以其在多领域的高通用性和强大的生态支持著称,若项目对“前端+后端”全栈或其他编程语言有多样需求,依然是非常可靠的选择。

三、自称最强编程大模型?有何依据?

1、超长上下文

首次支持百万 token上下文,可扩展至200万,可一次性读入整个项目代码、设计文档或组件库,无需拆分或多轮检索。

当你给模型输入整个 src/components 目录和全局样式表时,Gemini 就能在生成新组件(如一个多状态的表单控件)时,自动复用已有的 CSS class 名和设计规范,保证新老组件风格一致,无需你手动整合。

2、自动化响应式布局与样式匹配

在生成布局时,能直接输出基于 CSS Grid/Flexbox 的响应式代码,并依据项目中已有断点(breakpoints)自动调整,减少后期手动调优。

只需一句提示 “为移动端和桌面端分别生成一个三栏响应式首页布局”,Gemini 即可输出带有 @media 查询、容器宽度计算和栅格定义的完整 HTML + CSS 模板,且样式与项目主题色、字体变量无缝衔接。

3、组件化框架深度支持

不仅能生成静态 UI,还能根据提示生成带有 props、state 管理、生命周期钩子和事件处理的可交互组件。

输入 “用 React 写一个带有分页、搜索和排序功能的数据表格组件,使用 Ant Design 风格”,Gemini 会输出完整的 DataTable.jsx,引入 antd 的 Table、Input 等组件,并内置页码状态管理及回调函数示例,大幅提升组件开发效率。

4、一键生成交互脚本与动态效果

针对常见的 UI 动效(如模态框、侧边栏切入、下拉菜单)可以直接输出 JavaScript/TypeScript 控制逻辑,支持原生 DOM API、jQuery 乃至 Vue/React 的事件绑定方式。

提示 “创建一个点击按钮后滑出侧边栏的效果,动画时长 300 ms”,Gemini 会生成对应的 CSS 过渡(transition)、JavaScript 打开/关闭逻辑(添加/移除 class),同时给出性能优化建议(如用 will-change 预告动画属性)。

5、与设计工具无缝对接

支持直接解析 Figma/Sketch 导出的 JSON 设计文档,并将图层转换为前端代码。

提供 Figma API 导出的页面结构文件,提示 “将此 Figma 页面转为 TailwindCSS + Vue3 组件”,Gemini 会输出按图层命名的 .vue 文件,内含模板、脚本和样式部分,自动映射设计中的颜色、间距和字体变量。

通过以上多维度的增强,Gemini 2.5 Pro (I/O edition) 不仅在「写得快、准、全」上有质的飞跃,也在「与现有工作流、设计系统」的融合度和「交互原型到可运行代码」的端到端闭环上,进一步缩短了前端与 UI 开发的迭代周期。

四、编程能力小试牛刀

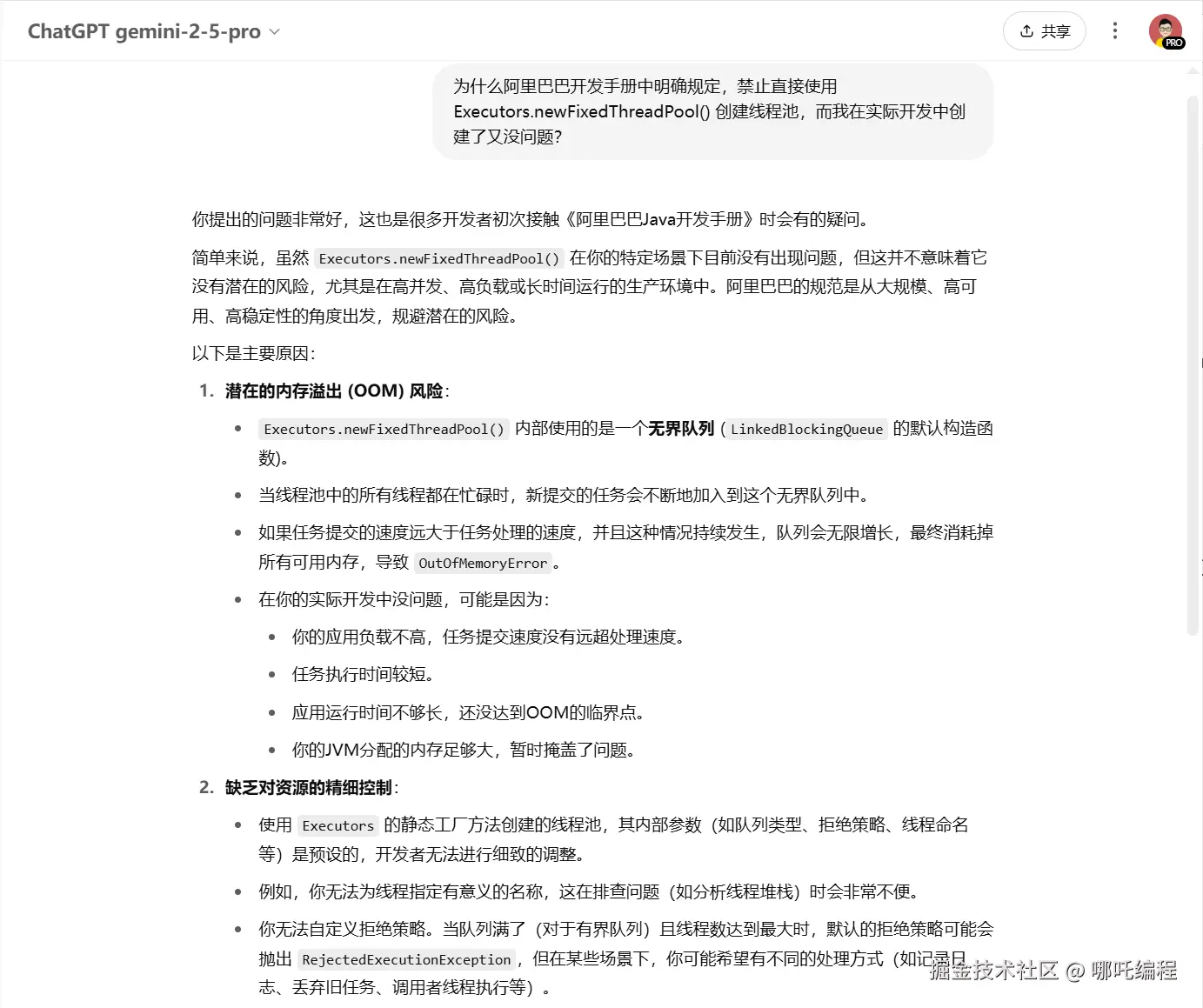
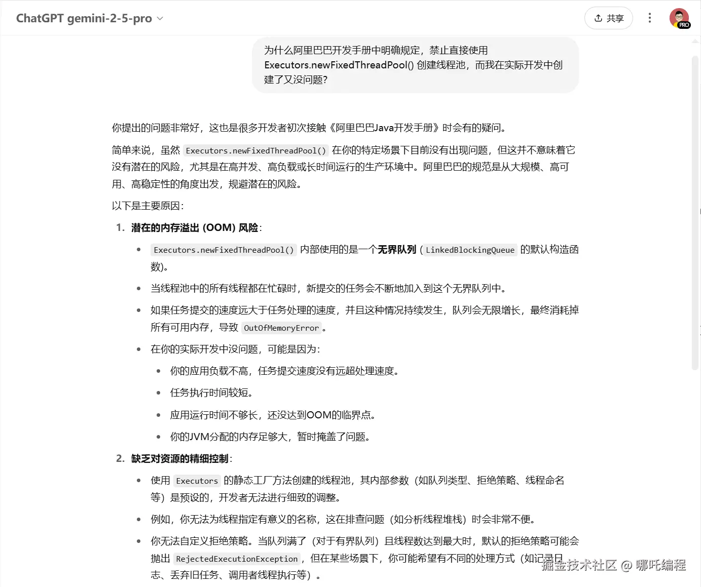
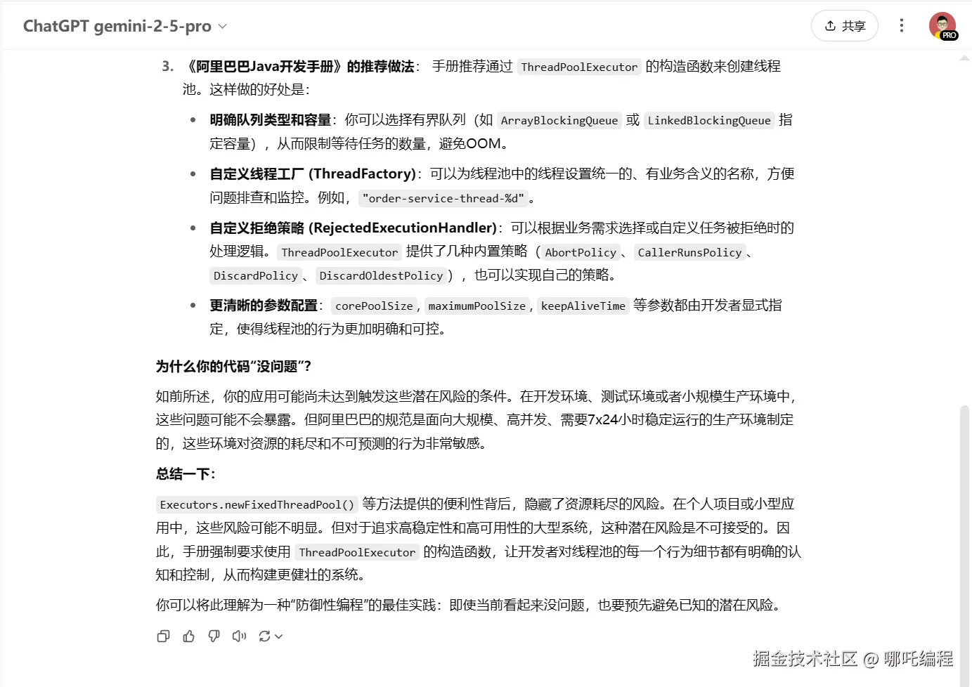
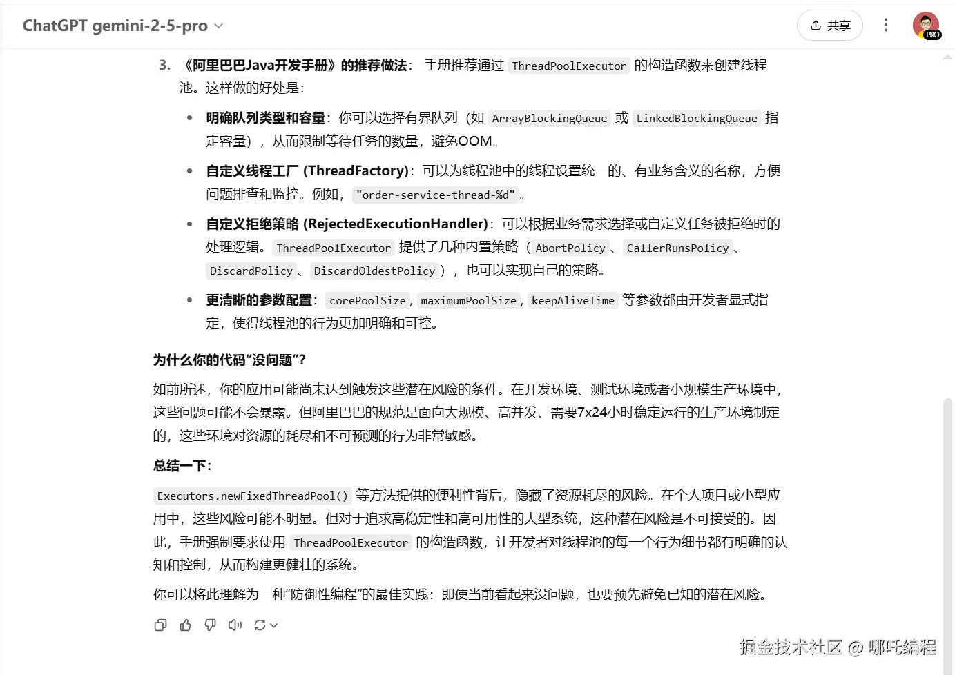
为什么阿里巴巴开发手册中明确规定,禁止直接使用 Executors.newFixedThreadPool() 创建线程池,而我在实际开发中创建了又没问题?

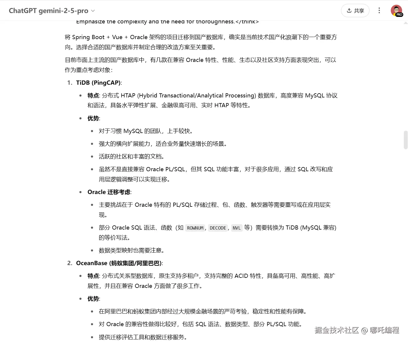
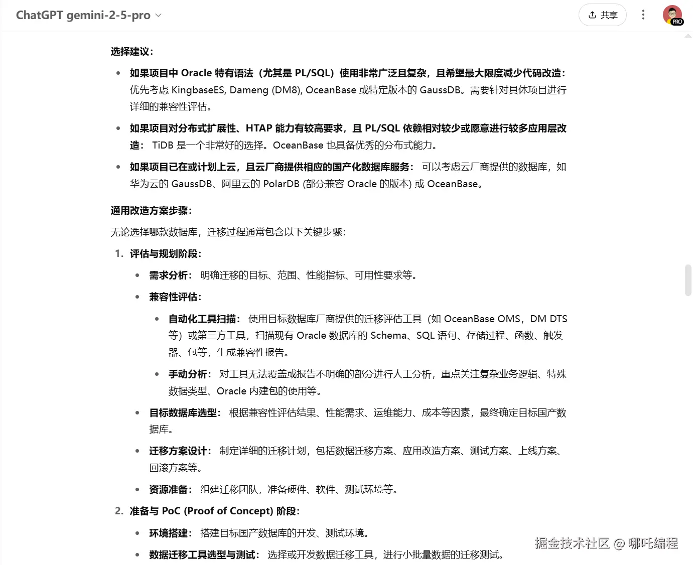
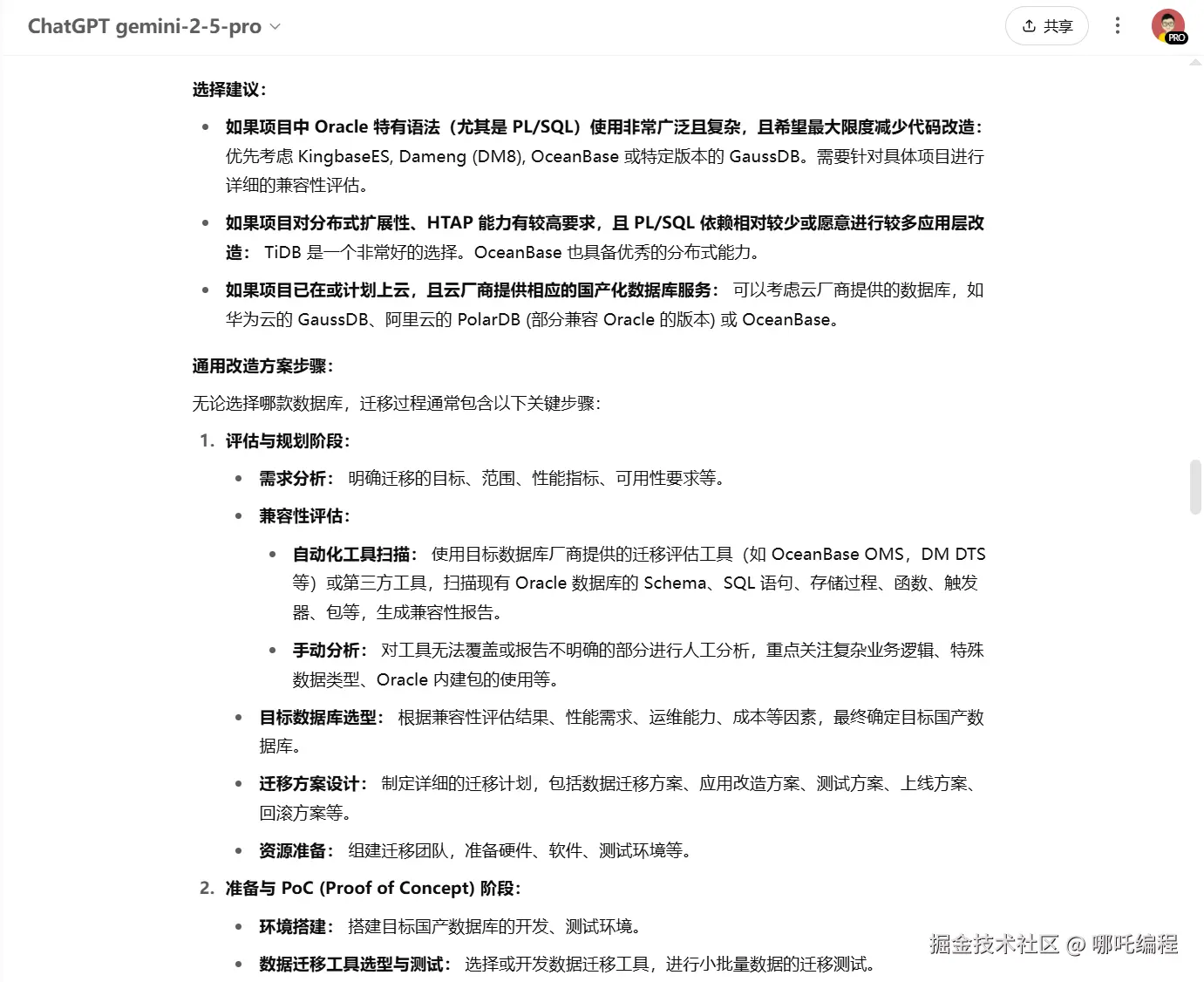
近期国产化数据库是大势所趋,有一个springboot+vue+Oracle架构的项目,通过哪种国产化数据库改造更合适,改造方案是什么?

国内直接使用满血ChatGPT4o、o4-mini(支持Deep Research深入研究)、o4-mini-high、o3、Claude 3.7 Sonnet、满血DeepSeek R1、Grok3、Gemini 2.5 pro

✅️谷歌浏览器直接访问

ChatGPT使用地址:www.nezhasoft.cloud

最新大模型.png

Claude使用地址:claude.nezhagpt.cloud

claude最新页面.png

一、纯原版ChatGPT、Claude

✅️官网原生页面

✅️真实Team会员账号

二、技术支持

✔️支持最新o3、o4-mini、GPT-4.1、GPT-4.5、满血ChatGPT-4o、o1 pro

✔️支持Claude 3.7 Sonnent

✔️支持满血DeepSeek R1、Grok 3

✔️无需魔法、个人独享

三、搜索GPT(支持100+AI插件)、自定义插件

支持ChatGPT所有插件,可创建自己的ChatGPT插件,使用朋友分享的自定义插件。

例如最强编程插件Code Copilot、AI绘画插件DALL-E、论文专属Consensus、搜索文献插件Scholar GPT。