Notion使用教程:手把手教你玩转Notion,小白也看得懂,附最新Notion会员升级教程

4,622 阅读5分钟

一、Notion 是什么?为什么它如此受欢迎?

先来简单介绍一下,Notion 是一款“模块化”的生产力工具,它将笔记、知识库、任务管理、项目管理、日历、数据库等多种功能集成在一个高度可定制的平台中。

添加图片注释,不超过 140 字(可选)

你可以把它当作一个数字化的乐高积木,通过拖拽和组合不同的“块”(Blocks),就能搭建出满足你各种需求的个性化工作空间。

它的强大之处在于能够一站式整合你日常依赖的多种应用程序。无论是笔记记录(如 Evernote、OneNote)、项目跟踪(如 Todoist、Trello),还是在线文档处理(如 Google Docs、语雀),Notion 都能将这些功能融为一体,让你的信息和工作流程井然有序

得益于它的全球化,全球用户贡献了大量的优质模板和使用技巧,无论你有什么需求,几乎都能找到相应的解决方案。

更重要的是,Notion的基础功能是可以免费使用。

好了,废话不多说,下面就手把手教大家如何玩转Notion。

二、如何注册登录Notion

Notion的注册很简单,点击下面的链接进入Notion的官网。

传送门:www.notion.so

在 Notion 网站的右上角,找到并点击「Log in」按钮以开始注册流程。

添加图片注释,不超过 140 字(可选)

接下来,填写邮箱地址进行账户注册‘’

添加图片注释,不超过 140 字(可选)

最后根据系统的指引,填写邮箱验证码,完成Notion的注册登录。

添加图片注释,不超过 140 字(可选)

三、如何设置中文

按照下面的教程,点击设置按钮,选择「偏好」,再点击语言就可以设置成中文页面了,还是非常方便的。

添加图片注释,不超过 140 字(可选)

四、Notion使用教程 1:创建一个新页面

目前notion随着更新迭代,也逐渐变得好用了很多,创建一个新的页面或各种代办事项都变得很简单。

点击左侧的「新增」按钮,就可以创建一个新的页面,就像下面图片那样,有很多的模版可以供大家选择。

添加图片注释,不超过 140 字(可选)

或者和我一样,弄一个空白页面。随后点击“/”,启动指令,就可以用来创建自己喜欢的表格。

添加图片注释,不超过 140 字(可选)

比如创建一个今日代办。

添加图片注释,不超过 140 字(可选)

或者弄一个记账本,记录每天的花销。

添加图片注释,不超过 140 字(可选)

五、Notion使用教程 2:创建数据库

Notion 数据库可以看成一个文件档案柜,每个数据库都充当一个容器,让你可以轻松地将多个 Notion 页面组织在一个容器中。

1. 创建新表格

首先,我们创建一个新的表格,这里我是做了一个日历图。

添加图片注释,不超过 140 字(可选)

2.将数据添加到表格中

Notion 数据库中的每个项目也都是一个独立的页面!你可以在其中添加所需的任何内容,包括其他数据库。

随后我们在日历表中添加自己的计划。

添加图片注释,不超过 140 字(可选)

这是添加完成后的模样,把每天的数据添加到对应的日期上,你还可以使用一些标签来做优先级的排序。

添加图片注释,不超过 140 字(可选)

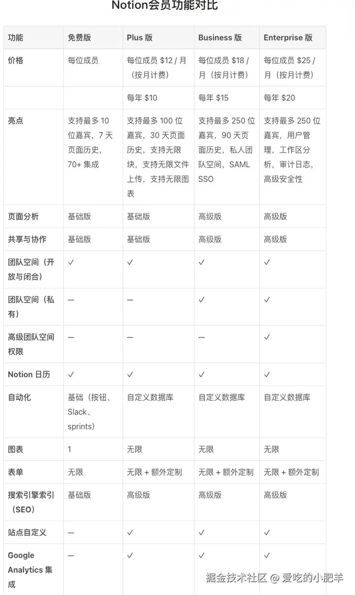
除了这些基础功能外,Notion还推出了数据库自动化等高级功能,不过这些功能得开通Plus会员才能使用。

下面是我简单总结的会员和非会员的不同功能。

添加图片注释,不超过 140 字(可选)

目前Notion目前并没有开通国内支付方式,如果想要订阅的可以去野卡wildcard平台解决。

传送门:https://yeka.ai/i/AGENT

相关阅读:最新野卡wildcard全攻略:超详细、全面使用指南(深度评测)

六、国内用户如何开通Notion会员

1.在野卡申请一张海外支付卡片,然后使用这张卡片去订阅Notion。

添加图片注释,不超过 140 字(可选)

  1. 登录进入 Notion 首页,点击「设置」按钮,再点击「升级方案」,然后选择要订阅的套餐并点击「升级」。

添加图片注释,不超过 140 字(可选)

  1. 在「我的卡片」中选择「Notion」,点击“下一步”。

添加图片注释,不超过 140 字(可选)

  1. 按提示将卡片信息填写进去,最后点击「升级为Plus版」按钮完成支付。

添加图片注释,不超过 140 字(可选)

七、Notion如何取消自动扣费/订阅

Notion提供会员订阅服务,每个月的订阅费用从12到25美元不等,且每个月都会进行扣费。如果你订阅了Notion,而账户余额不足以抵扣下次订阅,Notion在多次扣费失败后,可能会封禁我们的帐户。

所以你如果不打算继续订阅Notion,请及时取消订阅。

取消订阅的步骤十分简单,web端可按下述指引操作:

1.登录Notion,在左侧边栏找到「Settings」设置。

添加图片注释,不超过 140 字(可选)

2.在跳转的页面,选择「Billing」(计费),点击「Change plan」更改计划。

添加图片注释,不超过 140 字(可选)

3.然后选择「Free」(免费),点击「Continue」(继续)。

添加图片注释,不超过 140 字(可选)

4.按指引,点击「Continue」(继续)。

添加图片注释,不超过 140 字(可选)

5.继续按照指引操作,点击「Continue downgrade to Free」(继续降级到免费版)。

添加图片注释,不超过 140 字(可选)

6.最后点击「Downgrade 」(降级)即可。

添加图片注释,不超过 140 字(可选)