| 名词 | 解释 | 举例 |
|---|---|---|
| IDE | IDE 的全称是 “Integrated Development Environment”,中文意思是 “集成开发环境”它是用于提供程序开发环境的应用程序,集成了代码编写、分析、编译、调试等功能,一般包括代码编辑器、编译器、调试器和图形用户界面等工具 | Visual Studio Code、Trae、IntelliJ IDEA、Eclipse、HBuilder等 |
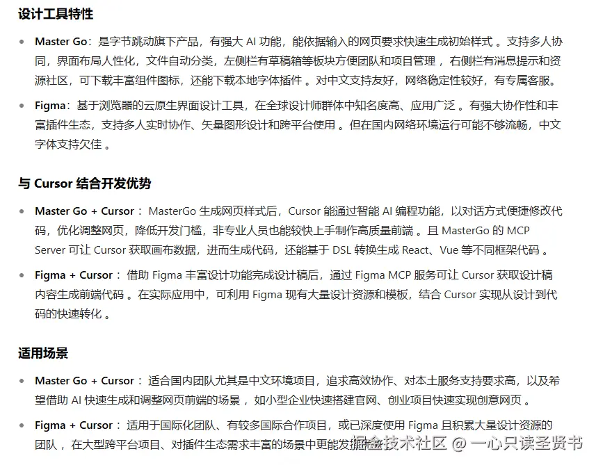
| Master Go | MasterGo(莫高设计)是字节跳动旗下火山引擎发布的 AI 辅助设计工具 ,也是专业的企业级在线产品设计平台,专为 UI/UX 设计师及团队协作设计。 | Master Go和Cursor组合来开发前端页面 |
| Figma | Figma 是一款基于云端的在线设计协作工具,用来画设计稿的,有Figma API,通过 API 可以实现更复杂的自动化任务 | - |
| MCP | 模型上下文协议(Model Context Protocol,MCP)是由 Anthropic 于 2024 年 11 月推出的一种开放协议,旨在标准化应用程序如何向大型语言模型(LLM)提供上下文: 核心组件: 遵循客户端 - 服务器架构,包含 MCP 主机、MCP 客户端、MCP 服务器、本地资源和远程资源。MCP 主机是发起请求的 AI 应用程序,如聊天机器人、AI 驱动的 IDE 等;MCP 客户端在主机程序内部运行,与 MCP 服务器建立 1:1 连接;MCP 服务器提供对外部数据源和工具的访问,响应客户端的请求;本地资源是本地计算机中可供 MCP 服务器安全访问的资源,如文件、数据库;远程资源是 MCP 服务器可以连接到的远程资源,如通过 API 提供的数据 主要原语: 通过提示、资源和工具三种主要原语增强 LLM 的功能。提示是预定义的指令或模板,指导 LLM 如何处理输入或生成输出;资源是提供额外上下文的结构化数据,例如文件或数据库内容;工具是可执行的函数,允许 LLM 执行操作,如查询 API 或检索信息。 通信方式: 提供了 STDIO 和 SSE 两种传输协议。STDIO 使用标准输入输出进行通信,适用于同步操作;SSE 即服务器发送事件,是单向通道,服务器向客户端推送信息,客户端发送信息需要通过另外的 URL 实现。 作用及优势: MCP 的出现解决了 LLM 应用与外部资源集成时的复杂性问题。它允许 LLM 与外部数据源和工具无缝集成,使 AI 模型能够访问实时数据并执行更复杂的任务。开发者按照 MCP 的规范开发一次 “插头”(MCP 服务器),就可以让任何支持 MCP 的模型(MCP 客户端)使用,简化了开发流程,具有实时响应、安全性与合规性好、可扩展性强等优点。 应用场景: 包括自动化浏览器操作,如通过 Playwright 等工具实现浏览器自动化;数据库访问,用于查询本地或远程数据库,辅助编程或数据分析;API 调用,可调用 CRM、邮件服务、云存储等 API,驱动智能客服流程或自动化任务等。 本人的理解方式: 可以用理解 HTTP 的方式来理解 MCP,两者在设计理念和架构上有相似之处。 HTTP:浏览器与服务器对话的语言。 MCP:AI 模型与外部工具对话的语言。 | AI 助手自动补全代码、使用 AI 助手分析销售数据并生成图表、使用 AI 生成单元测试用例、所有遵循 MCP 的相关规范和流程的都可以叫做MCP |
| MCP Server - Figma AI Bridge | “MCP Server - Figma AI Bridge” 是一个实现了模型上下文协议(MCP),用于连接 Figma 与 AI 的服务器,并且是开源的,为 Figma API 实现了 MCP,允许 LLM 应用与 Figma 文件、组件和变量无缝集成,为 LLMs 提供标准化的上下文。 | - |
| LLM与LLMs | LLM 是 “Large Language Model” 的缩写,即大型语言模型,是一种人工智能技术,基于深度学习算法,通过在大规模文本数据上进行无监督学习,能够理解和生成自然语言文本,如 GPT-4、文心一言、通义千问等。 LLMs 是 LLM 的复数形式,即 “Large Language Models”,表示多个大型语言模型。例如,在讨论不同公司开发的多种大型语言模型,或者比较同一公司不同版本的大型语言模型时,就会使用 LLMs 这个表述。 | GPT-4、文心一言、通义千问、deepseek、豆包等 |
| uvx | 在 “uvx 版本:0.6.16” 中,uvx 是一个命令行工具,用于快速运行 Python 脚本。 它类似于 pipx,是为 uv(一个用 Rust 编写的高性能 Python 包管理器和安装工具)设计的,就像 pipx 是为 Python 的 pip 设计的一样。uvx 在安装后可确保相关路径被正确添加到环境变量中,以方便找到命令,并支持命令补全等功能 | - |
| 影刀RPA | 影刀 RPA 是一款由杭州分叉智能科技有限公司开发的,基于机器学习和人工智能技术的自动化工具 | - |
| n8n | n8n 是一个开源的工作流自动化平台,用户可通过直观的拖拽式界面构建多步 AI 代理,并将任何大型语言模型集成到工作流中,创建能自动执行复杂任务、与数据源交互并依上下文决策的智能系统,如构建 AI 驱动的聊天机器人。github:github.com/n8n-io/n8n | - |
| RAGFlow | RAGFlow 是一款开源的检索增强生成(RAG)引擎,结合了数据检索与生成式模型,旨在提升生成式 AI 系统的效率和性能,深度文档理解,自动化RAG工作流 | - |
| Roo Code | Roo Code 是一个基于 Cline 的增强版自主编程助手,也是一个强大的 VS Code 扩展插件 | - |
| Trae、Cursor、Roo Code | 编码助手 | - |
| Ollama(欧拉马) | Ollama 是一个开源工具,可在本地运行 LLM 模型(如 Llama 2、Mistral 等),无需依赖第三方 API,从而避免调用费用 | 用ollarma可以0成本使用n8n调大模型 |