AI大模型零基础金融人如何一周自学大模型,从零基础到入门,看这篇就够了!

158 阅读7分钟

如果说2022年ChatGPT横空出世把人工智能的发展带上了一个新的台阶,那么2024年末,大模型对工作、生活的全面“侵入”让我们越来越接近库兹韦尔所描述的那个奇点时刻。

作为金融民工,我们想通过这篇文章讲讲从用户的角度如何一周快速掌握大模型,以及为什么我建议每一个金融从业人员(无论你是前、中、后台岗位)都要学习使用大模型。既是对使用过的各类大模型的一个总结,也是帮助更多金融小伙伴了解和运用好大模型。

长短有限,只讲干货,班门弄斧,欢迎补充!

01

What

在了解一个新的领域时,第一步永远是弄清楚实际的定义。直接看各类科普文章或者短视频会对很多概念一知半解。可以采用“麦肯锡学习法”,即通过100个关键词建立概念框架。

实际学习的过程中不需要100个那么多,我一般会打开维基百科,然后挨个搜索此前网上高频出现的关键词。这里按我的学习顺序列出最重要的9个关键词分享给大家,具体内容请自行了解:

1、大模型(large language model,LLM)

2、ChatGPT

3、多模态

4、生成式

5、Token

6、预训练(Pre-training)

7、微调(Fine-tuning)

8、Prompt

9、人工智能幻觉

02

HOW

做完第一步以后你大概对大模型的基本原理和概念有个模糊的认识了,然后就可以上手体验大模型的产品形态以及试着在工作中使用大模型。这里以ChatGPT4o网页版为例:

img

各类通用大模型目前的交互形式都以(文字或语音)对话为主,常规功能分为8类:

1、帮我写

帮你的作业/论文/研报/工作总结/业务方案水字数;

2、总结文本

把1的内容脱水;

3、创建图片

本文封面图就是由文心一言根据文章标题生成;

4、构思

构思一个年会菜单/团建计划/品牌推广;

5、提供建议

如何薪资谈判/辞退员工/准备面试/搬到新城市;

6、制定计划

制定有关获得晋升/购买新车/出国旅行的计划;

7、代码

帮我编写/调试/优化代码;

8、给我惊喜

算命/恋爱模拟

目前ChatGPT4的体验断层领先,但是国内几家大厂的大模型使用门槛更低,而且号称中文语境下也基本达到了ChatGPT4的能力。我测试了豆包、Kimi、文心一言、腾讯元宝和通义五款应用。

其中豆包的使用体验最好,这也是我长期看好的国内大模型。大模型的核心竞争力是数据和算力,我认为这是字节跳动比其他大厂更具优势的地方,而且很容易形成马太效应。

在工作场景中,通用模型与我们的日常工作流融合的还不够丝滑,所以推荐几个目前在原生应用里+AI做的比较好的:

1、WPS

可以直接生成便于修改的常见工作文档,还可以在多期工作月报里帮你总结业绩增长比率;

2、iSlide

目前号称最好的AIppt公司,实测下来可以凑活用;

3、妙想

依托choice的数据优势可能是目前市面上最好用的投研助手;

4、Notebook LM

可以直接将一篇文章转化为双人对话播客。(这里也欢迎大家去往小宇宙关注同名播客“长短有限”感受一下AI生成的音频质量)

到了这一步基本上可以满足一个普通金融人使用AI的大部分场景了。如果对于编程和网站开发等场景有进一步需求的,可以用cursor,尝试一下动动嘴就把代码写出来的感受,B站搜索【手摸手的AI编程cursor实战】

03

WHERE

做完以上两步,你已经可以在朋友圈自称AI小能手,帮助别人利用AI快速地解决一些问题了。但是如果过程中你产生了一种“原来还可以这样!”的感觉,那么接着往下看。

在尝试了大模型的各项能力以后,你会开始思考:这项技术将以什么样的方式影响你所在的行业和生活,以及,你的机会在哪里?

再下一步就是搜索微信公众号、播客、朋友圈,以“AI、大模型、金融数字化”为关键词会发现很多相关主题的文章,这里不推荐看卖方研报,更多的可以关注一级市场的融资新闻或者一级投资机构的总结。

这里推荐三个国内我认为目前把大模型、商业落地和未来发展讲的比较透彻的人,大家可以去搜索一下他们在各类论坛或者采访中的发言:

1、百川智能:王小川

2、深言科技:岂凡超

3、峰瑞资本:陈石

到了这里你应该会对这个赛道形成了一些自己的认知或者假设。再之后就是要由secondary research转向primary research,即与人交流的环节。与在这个行业里深耕的人聊一聊,找是否由落地以及参与其中的机会。

去哪里找人?Network应该是每个金融人的基本能力,这里就不多展开了。

04

Last but not least:WHY

最后,来讲一讲为什么每个金融人都应该学习大模型:

1、工作存在显著可替代性

在维基百科ChatGPT词条下赫然写着:大模型足以胜任各类知识型工作,对金融和白领人力市场的冲击相当大;

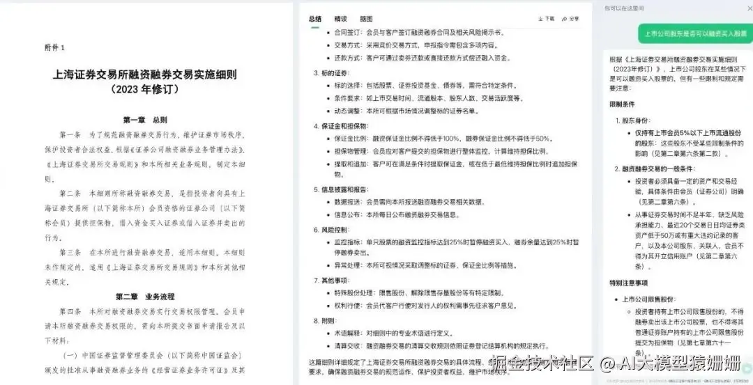
img

(这里可以看到大模型对于法规的学习是很准确和完整的)

其实也不难理解,金融行业的知识和技能可复用程度高,这也是AI最擅长的场景。除了要学习最新的监管精神外,相信大部分小伙伴的业务知识是以年为单位更新的,从入行可以用到转行。所谓的业务模式创新,干金融的都知道这里面的门道有多深。

2、情绪价值的通货膨胀

随着各类大模型使用门槛逐渐降低,人们越来越习惯把AI作为一个可以聊天的树洞或是良师益友,大到投资亏损后的心理按摩,小到被男/女朋友问到送命题时如何回答,AI现在甚至可以直接当你的男/女朋友。以后甲方发现问你还不如问豆包来的快速和准确,豆包还比你能共情。

提供不了情绪价值,你还干什么中介啊。

3、有机会成为超级个体

今天的大模型写个中等水平的材料是OK的,但是写一篇能圈粉的文章还是强AI所难了。大模型生成内容的质量与用户提问的水平线性相关,而一个好的问题其实是需要一定思考和语言组织的能力。

所以豆包现在是个加强版的猿辅导;ChatGPT本质上还是个To P(prosumer)的产品,需要用户具备一定内容创作的能力。这里面给了优秀的金融从业者一个利用好大模型来减少案头工作、强化输出能力的机会。

即利用AI打造一个更好的你。

PS:

1)本文框架结构由ChatGPT协助梳理;

2)文章封面图片由文心一言创作;

3)相关内容后续也将发表在小宇宙APP、苹果播客,音频对话由火山引擎智能体生成。