一、Gemini 2.5 Pro Preview(I/O 版本)发布
5月7日凌晨,谷歌最新模型 Gemini 2.5 Pro Preview(I/O 版本)上线,并且是直接开放体验,新版模型代号Gemini-2.5-Pro-Preview-05-06,取代上一个版本Gemini-2.5-Pro-Exp-03-25,成为现阶段谷歌最强模型。
1、提升与改进
| 功能/参数 | gemini-2.5-pro-exp-03-25 | gemini-2.5-pro-preview-05-06 | 提升与改进说明 |
|---|---|---|---|
| 模型版本 | 实验版 | 预览版 | 预览版为更稳定、广泛可用的版本 |
| 更新日期 | 2025年3月 | 2025年5月 | 更新更近,性能和能力更优 |
| 输入 Token 上限 | 未明确 | 1,048,576 | 极大提升上下文处理能力 |
| 输出 Token 上限 | 未明确 | 65,536 | 支持生成更长文本 |
| 多模态输入支持 | 是 | 是 | 持续支持图像、音频、视频、文本等输入 |
| 结构化输出 | 部分 | ✅ 支持 | 提升了结构化数据处理能力 |
| 缓存(Caching) | 不明确 | ✅ 支持 | 可提升响应速度与资源效率 |
| 功能调用 | 是 | ✅ 支持 | 功能更稳定 |
| 搜索基础 | 不明确 | ✅ 支持 | 可增强事实准确性 |
| 思维能力(推理) | 有限 | ✅ 强化 | 提升复杂推理和分析任务的表现 |
| 代码执行 | 是 | ✅ 支持 | 保持代码执行能力 |
| 实时 API | ✅ 支持 | ✅ 支持 | 暂无变化 |
| 图像/音频生成 | ❌ 不支持 | ❌ 不支持 | 暂无变化 |
| 调优支持 | ❌ 不支持 | ❌ 不支持 | 暂无变化 |
划重点
1、代码生成与前端开发能力显著增强,在代码转换、编辑和复杂代理工作流开发等任务中也表现出色。
2、模型能够更准确地识别和执行函数调用,提升了整体的开发效率和可靠性。
3、多模态推理能力增强。
4、上下文处理能力大幅提升。
5、结构化输出与缓存支持,通过缓存机制提升了响应速度和资源利用率。
2、如何使用?
目前可通过Gemini 官网访问:gemini.google.com/app,或者api访问…
Gemini 官网访问,需要国外的邮箱或电话号码、网络等,很麻烦!
ChatGPT镜像网站已集成Gemini 2.5 Pro,通过调用api的方式实现。
API型号是最新发布的Gemini-2.5-Pro-Preview-05-06。
使用地址:www.nezhasoft.cloud
还包含了ChatGPT4o(支持原生文生图,不降智)、o4-mini(支持Deep Research深入研究)、o4-mini-high、o3、Claude 3.7 Sonnent、GPT4.1、671B满血DeepSeek R1、Grok3 thinking等模型。
二、此次更新的目标很明确,就是编程
1、编程断层第一
旨在打破Claude 3.7 sonnent在编程领域的垄断地位,Gemini-2.5-Pro-Preview-05-06真的做到了。
在WebDev Arena Leaderboard基准测试(衡量模型创建美观且功能完备的网页应用的能力的权威网站)中。
Gemini-2.5-Pro-Preview-05-06是首个突破1400分的大模型,反超Claude 3.7 Sonnet(1357分)登顶,打破了之前Claude编程霸榜的垄断格局。
相较前代Gemini-2.5-Pro-Exp-03-25(1273分)的表现,新版实现了147分的提升。
根据官网介绍,Gemini 2.5 Pro (I/O edition)作为大热模型Gemini 2.5 Pro的定制升级版本,重点优化了函数调用功能,降低错误率、提高可靠性。在编程和构建交互式网页应用方面的能力有显著提升,在修改代码以实现编程特定目标等任务上的表现也更好。
2、定价更低
Gemini 2.5 Pro 05-06版本定价与03-25模型相同,每百万token输入和输出费用分别为1.25美元和10美元(支持20万token上下文),相较Claude 3.7 Sonnet模型的3美元和15美元,性价比明显更高。
在相同性能的前提下,用户肯定是首选Gemini 2.5 Pro。
3、前端能力突飞猛进
此次更新的最大突破就是可以通过简单的文本或图片实现完整交互式网页应用或模拟程序,大幅降低前端攻城狮的入门门槛,真正意义上实现前端编码,有手就行。
大模型这么强,不会用AI辅助编程的宝子们,不失业才怪,拒绝躺平。
用户仅需提供一张手绘草图和功能描述,就能得到一个带有自己设计的 UI 交互功能的页面。
===========全面屠榜!谷歌最强编程模型提前释出,碾压Claude 3.7 视频1
三、重新定义编程智能体的新标准
1、多模态
支持的输入包括音频、图像、视频和文本,输出为文本。
首次将多模态能力延伸至音频领域,大模型可以直接分析复杂视频了,牛逼克拉斯!
2、超长上下文
当前支持 100 万 tokens 上下文,未来计划扩展到 200 万。
意味着可以完整读取几十本技术书籍、一整个大型项目代码、成百上千个代码文件。
适用于解决复杂的编程、数学、STEM(科学、技术、工程和数学)问题,能够处理大规模数据集、代码库和文档,支持长文本上下文。
四、Gemini 2.5 Pro Preview 对生活和工作的影响
| 应用领域 | 具体改变 | 影响描述 |
|---|---|---|
| 办公效率 | 智能文档处理与分析 | 利用 100 万 token 的上下文窗口,Gemini 2.5 Pro 能够处理长达 1,500 页的文档,实现高效的信息提取与总结。 |
| 多模态交互 | 跨文本、图像、音频和视频的理解与生成 | 支持多种输入形式,提升了内容创作和信息处理的灵活性和深度。 |
| 代码生成与调试 | 高级编程辅助 | 在代码生成、转换和智能体任务方面表现出色,提升开发效率。 |
| 个性化助手 | 定制化的 AI 体验 | 用户可根据需求定制 AI 的响应风格和功能,实现更贴合个人或团队需求的交互。 |
| 教育与研究 | 深度内容分析与总结 | 能够处理复杂的研究论文和法律文件,辅助学术研究和专业分析。 |
| 日常生活 | 智能日程管理与信息整合 | 与 Google 服务深度集成,实现日程安排、邮件管理等日常任务的智能化处理。 |
五、实战测试
几十万字的学术论文、技术书籍、毕业设计、项目资料都能直接"喂进去",让Gemini 2.5 pro快速总结、归纳、优化、降低论文查重率,写作效率提升数倍。
1、直接“喂食”《Spring Boot实战 ,丁雪丰 (译者)》.pdf技术书籍
根据文档内容,围绕“springboot在Java开发中的应用价值和未来发展方向”,总结一份学术论文大纲
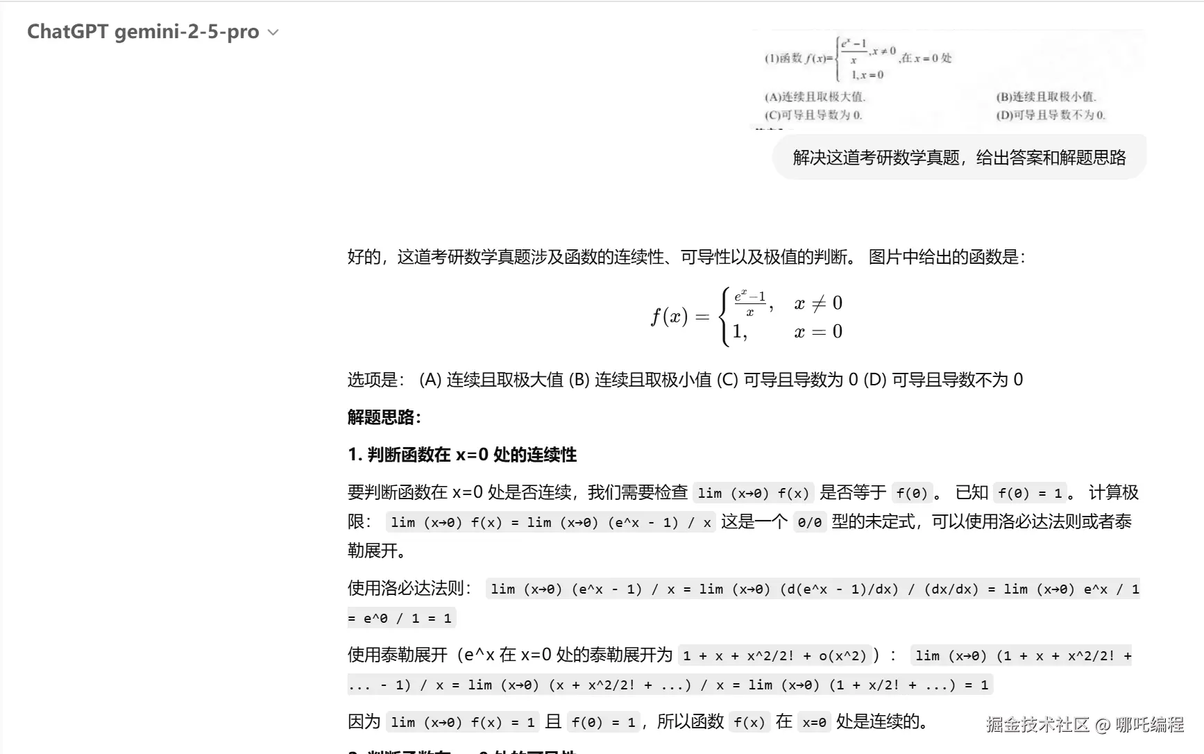
2、识别图片+解决考研数学真题
Gemini在图像识别、解答考研数学等复杂任务上表现出色,它思路清晰、逻辑严密,能给出较为准确的答案,是处理复杂问题的得力助手。
Gemini 2.5 pro 还可以分析复杂公式,如热传导方程、狄拉克函数在卷积中的处理、LSTM 的时间序列计算原理等。Gemini 2.5 Pro 能清晰逐步推导、解释每一项物理意义,并生成对应 LaTeX,极其适合做教学辅助或写论文。
考研数学真题都能轻松搞定,当代家长辅导孩子作业学习的上上之选,可以提供清晰的解题思路,正确率很高的答案(很难保障100%)。
3、一句话搞定一个系统
写一个基于 Springboot + vue 的车位管理系统,包含用户管理、车位管理、车辆管理、停车收费管理,数据大屏展示
(1)给出核心技术栈,完成系统设计
(2)基于springboot的项目后端架构设计
(3)基于vue的前端架构设计
(4)具体的开发步骤
4、还可以继续追问
给出现阶段项目需要的主流组件和具体的版本号,以pom.xml格式返回
做过项目设计的小伙伴,应该十分清楚,组件版本选择是项目设计的重中之重,也是后期项目是否能稳定运行、是否具备良好的扩展性的关键因素。
国内直接使用满血ChatGPT4o、o4-mini(支持Deep Research深入研究)、o4-mini-high、o3、Claude 3.7 Sonnet、满血DeepSeek R1、Grok3、Gemini 2.5 pro
✅️谷歌浏览器直接访问
ChatGPT使用地址:www.nezhasoft.cloud
Claude使用地址:claude.nezhagpt.cloud
一、纯原版ChatGPT、Claude
✅️官网原生页面
✅️真实Team会员账号
二、技术支持
✔️支持最新o3、o4-mini、GPT-4.1、GPT-4.5、满血ChatGPT-4o、o1 pro
✔️支持Claude 3.7 Sonnent
✔️支持满血DeepSeek R1、Grok 3
✔️无需魔法、个人独享
三、搜索GPT(支持100+AI插件)、自定义插件
支持ChatGPT所有插件,可创建自己的ChatGPT插件,使用朋友分享的自定义插件。
例如最强编程插件Code Copilot、AI绘画插件DALL-E、论文专属Consensus、搜索文献插件Scholar GPT。