IEEE|2025先进能源系统和电力电子国际会议(AESPE2025)

152 阅读5分钟

IEEE出版 | 见刊快 | IEEE Xplore, EI Compendex, Scopus稳定检索

先进能源系统和电力电子技术(新能源、电子电力、智能电网、储能与可持续发展以及新兴交叉学科相关学科)均可投递

能源.jpg  

【重要信息】

会议官网:www.aespe.net

会议时间:2025年6月13日-15日

会议地点 : 中国·杭州

截稿日期:2025年6月6日

接收或拒收通知:文章投递后7个工作日

会议提交检索:EI Compendex, Scopus

 

AESPE2025已上线IEEE官网: https://conferences.ieee.org/conferences_events/conferences/conferencedetails/65805

 

本次会议已上线主办方杭州电子科技大学、湖北文理学院网站:

icnne.hdu.edu.cn/2024/1213/c…

             gncl.hbuas.edu.cn/info/1003/1…

【会议简介】

​随着全球能源需求的不断增长和环境保护意识的日益增强,先进能源系统和电力电子技术作为解决能源危机、促进可持续发展的重要手段,正受到前所未有的关注。2025年先进能源系统和电力电子国际会议(AESPE2025) 是一个专注于探讨先进能源系统和电力电子技术领域最新研究成果与创新发展的国际性学术会议,将于2025年6月13-15日中国杭州举办。该会议旨在汇聚国内外顶尖学者和业界精英,围绕能源系统优化、电力电子技术创新等关键议题进行深入交流与探讨,旨在促进新技术、新方法、新应用的诞生与推广,为全球能源转型和可持续发展贡献力量。

【组织机构】

主办单位:

杭州电子科技大学

承办单位:

杭州电子科技大学碳中和新能源研究院

湖北文理学院低维光电材料与器件湖北省重点实验室

协办单位:

世纪中文出版社

广州航海学院海洋装备工程学院

 

【大会组委会】

大会主席
转存失败,建议直接上传图片文件 严文生 教授、院长****杭州电子科技大学转存失败,建议直接上传图片文件 梁桂杰 教授 / 省重实验室副主任湖北文理学院低维光电材料与器件湖北省重点实验室
出版主席 
转存失败,建议直接上传图片文件 楚   亮 教授、部长****杭州电子科技大学
组织委员会主席
转存失败,建议直接上传图片文件 李望南 教授****湖北文理学院低维光电材料与器件湖北省重点实验室转存失败,建议直接上传图片文件 庞淑婷 特聘副教授****杭州电子科技大学
技术委员会主席
转存失败,建议直接上传图片文件 文福拴 教授****浙江大学, IEEE Fellow转存失败,建议直接上传图片文件 周   勤 特聘副教授****杭州电子科技大学

组织委员会成员:

陈爱国 教授 广州航海学院,中国

臧   月 副教授 / 部长 杭州电子科技大学,中国

李国栋 特聘副教授 杭州电子科技大学,中国

姜   茗 **特聘副教授 杭州电子科技大学,中国

技术委员会成员:

魏擎亚 特聘副教授 杭州电子科技大学,中国

王东华 特聘副教授 杭州电子科技大学,中国

田成祥 讲师 **杭州电子科技大学,中国

刘   晓 **讲师 杭州电子科技大学,中国

周   鹏 **博士后 杭州电子科技大学,中国

***** **更多专家组委信息,详见官网。

 

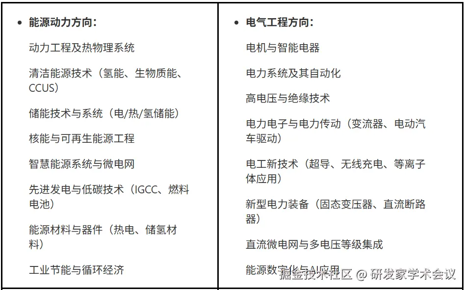
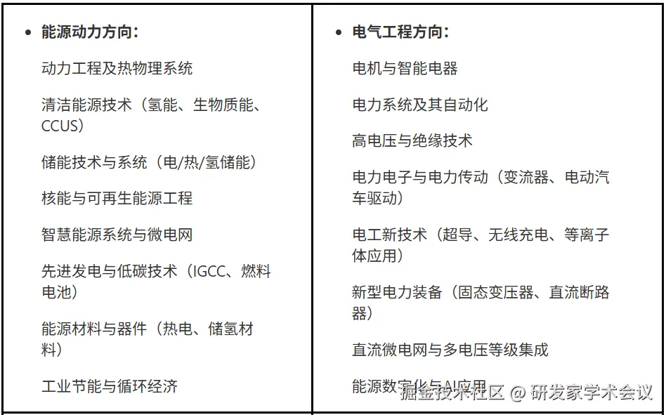
征稿主题:本次会议征稿主题涵盖但不限于以下主题方向

能源1.jpg   能源2.jpg

【论文出版】

所有的投稿都必须经过2-3位组委会专家审稿,经过严格的审稿之后,最终所有录用的论文将由IEEE出版(ISBN: 979-8-3315-2489-0)

收录进IEEE Xplore数据库,见刊后由出版社提交至EI, Scopus检索。

【投稿方式】

1. 本次会议采用在线方式投稿

2. 会议的官方语言为英语,会议仅接受全英稿件,中文稿件需翻译成英文后再投递。如需翻译、润色服务,请联系大会老师咨询了解。

3.论文根据模板排版不得少于4页,会议论文模板请在会议资料处下载

4. 作者需通过查重系统自费查重,全文(含参考文献)查重率不高于 20%。

转存失败,建议直接上传图片文件     [点击提交官方查重,24小时自助,不收录,不留痕]

5.论文应为原创文章且从未公开发表,禁止抄袭,禁止一稿多投。

【联系方式】

会议官网:www.aespe.net

会议秘书:张老师

联系电话:14748150307(手机同微信号)

邮       箱:ic_aespe@163.com

image.png

转存失败,建议直接上传图片文件