客户用低代码做了哪些应用?

83 阅读5分钟

本文作者:得帆信息联合创始人兼CTO徐翔轩

最近,我们对部分低代码客户的使用情况做了次调研。我们选取了分布在15个不同城市、80个已部署应用低代码产品超过6个月的客户作为样本,在征得客户同意的前提下,获得并汇总了其基于低代码搭建的应用清单,包括租户名称、应用名称、应用描述、访问用户数、应用创建时间、应用开发者数量,以及应用内表单、流程、业务事件等的数量。

客户使用数据大幅增长

根据调研的情况,这80个客户总共搭建和上线了1157个应用,平均每个客户基于低代码搭建的应用数为14.5个。为了规避样本本身的异常数据(单个客户搭建特别多或者特别少的情况),除平均应用数外,我们也统计了搭建应用的中位数,是12个,约50%左右的场景应用涉及到多个开发者的协同。总认证开发者人数超过3700人,平均每个客户的认证开发者人数约46.3人、中位数约为20人。这些开发者既包括专业开发者(也就是专业开发人员,例如:前端开发、后端开发等),也包括非专业开发者(例如:产品经理、ITBP、甚至业务部门的同学)。

相比去年同期的调研数据,今年各项数据都有比较大幅度的增长,这让我非常振奋和惊喜。数据本身,以及数据的变化趋势,初步反映出客户在低代码平台应用的广度、范围上,更近了一步,尤其是更多非专业开发者的参与,极大地拓宽了需求覆盖的边界。

“外援”Deepseek深度分析

为了更好地分析客户用得帆低代码产品做了哪些应用场景,我们把这次收集到的应用数据,整理成一份Excel,提供给了DeepSeek,让它帮我们做个分析。我们对DeepSeek提出如下问题:

这里有一份得帆客户使用低代码产品搭建的IT系统的清单,请帮忙基于这个清单做个分析,看看客户主要分布在哪些行业,以及这些客户用低代码搭建哪些业务板块/业务领域的应用系统。

DeepSeek经过21秒的深度思考后,给出了这个问题的答案。答案大致分为4个部分,比较有价值的是前面3个部分,分别是:

1、客户行业分布分析,对客户的行业进行了聚类,大致汇总了行业分布特点;

2、低代码主要应用的业务领域,根据IT系统名称,归纳了低代码典型应用场景;

3、关于行业和业务领域的结论,这部分比较简单,但有一定的参考价值。

01行业分布以及应用特点

图片

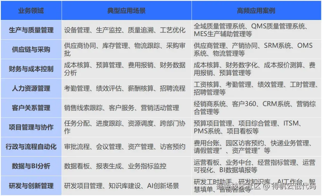
02低代码应用的主要业务领域

图片

03基于行业和场景的共性特征

1、行业集中度高:

汽车制造、新能源、医药、金融、互联网为低代码应用核心行业,企业普遍需应对复杂业务流程和快速迭代需求。

2、业务场景共性:

  • 高频刚需:生产/质量管理、供应链协同、财务流程优化为通用痛点,低代码能通过模块化能力快速响应。
  • 行业特性:汽车行业侧重车联网与研发管理,医药行业关注合规与追溯,教育行业聚焦行政协作,消费品与零售行业偏好销售管理与创新等。

3、技术价值体现:低代码在以下场景优势显著:

  • 跨系统集成(如XX客户对接金融/政务系统)
  • 长尾需求覆盖(如XX客户“试制车辆管理”等)
  • 快速试错验证(如XX客户的“XX活动管理”等)

更多有意思的发现

坦诚而言,此次收集到的数据并不全面,例如:保密性质和数据安全性高敏感的客户信息、应用场景并没有采集全面。但就已收集的数据而言,DeepSeek的分析还是比较准确的。这些数据分析的结果,结合我们的文章——《低代码平台到底适用于哪些场景?》,基本符合之前的结论。

此外,我们还有几个有意思的发现:

01

围绕供应链、协同办公、生产制造等的场景是最多的,并且部分客户做的业务深度、复杂度让我们惊喜;

02

财务数字化场景的增长速度和覆盖范围,尤其是围绕着预算管理、费用控制等场景,也远超过我们的想象;

03

已经深度使用了OA产品的客户,对低代码场景的探索更为丰富,OA的解耦和能力补充,成为了共性认知;

04

客户在创新场景端开始了不少自主探索,尤其是围绕着与AI的融合应用等,这需要长期关注、跟踪;

05

部分客户对得帆低代码产品的掌握程度(包括二次开发的能力)超牛,实现了与企业IT基础能力深度融合。

期待着看到我们客户更多的、更精彩的低代码应用实践,也期待与更多客户共同探讨、探索低代码的应用边界!