Spring Batch零基础速成指南,效率飙升500%!

1,827 阅读10分钟

点击上方“程序员蜗牛g”,选择“设为星标”跟蜗牛哥一起,每天进步一点点程序员蜗牛g大厂程序员一枚 跟蜗牛一起 每天进步一点点31篇原创内容**公众号

电商订单归档
// 传统SQL示例(存在性能问题)
DELETE FROM active_orders 
WHERE create_time < '2023-01-01'
LIMIT 5000// 需循环执行直到无数据
  • 问题:  直接删除百万级数据会导致数据库锁表
  • 正确做法:  使用Spring Batch分页读取→写入历史表→批量删除
日志分析

图片

  • 典型需求:  分析Nginx日志中的API响应时间分布
  • 特殊挑战:  处理GB级文本文件时的内存控制

2. 传统方式痛点

图片

详细解释每个痛点:

  • 资源管理复杂
// 典型的多线程错误示例
ExecutorService executor = Executors.newFixedThreadPool(8);
try {
    while(hasNextPage()) {
        List<Data> page = fetchNextPage();
        executor.submit(() -> processPage(page)); // 可能引发内存泄漏
    }
} finally {
    executor.shutdown(); // 忘记调用会导致线程堆积
}

常见问题:线程池配置不当导致OOM、数据库连接泄露

  • 容错性黑洞
// 伪代码:脆弱的错误处理
for (int i=0; i<3; i++) {
    try {
        processBatch();
        break;
    } catch (Exception e) {
        if (i == 2) sendAlert(); // 简单重试无法处理部分成功场景
    }
}

真实案例:某支付系统因未处理部分失败,导致重复出款

  • 维护噩梦
# 典型硬编码配置
batch.size=1000
input.path=/data/in
output.path=/data/out

问题根源:参数修改需要重新部署、不同环境配置混杂

  • 监控盲区
# 开发人员常用的临时方案
nohup java -jar batch.jar > log.txt 2>&1 &
tail -f log.txt # 无法获知实时进度

关键缺陷:无法回答"处理到哪了?"、"还剩多少?"等业务问题

Spring Batch对比优势表

图片

二、Spring Batch核心架构

1. 四大金刚组件深度解析

组件1:Job(作业工厂)

图片

  • 核心作用:  定义完整的批处理流水线(如月度报表生成流程)
  • 真实案例:  某银行的日终对账Job包含三个Step
@Bean
public Job reconciliationJob() {
    return jobBuilderFactory.get("dailyReconciliation")
            .start(downloadBankFileStep())
            .next(validateDataStep())
            .next(generateReportStep())
            .build();
}
组件2:Step(装配流水线)

图片

设计模式:采用分块(Chunk)处理机制

配置示例:

@Bean
public Step importStep() {
    return stepBuilderFactory.get("csvImport")
            .<User, User>chunk(500)  // 每500条提交一次
            .reader(csvReader())
            .processor(validationProcessor())
            .writer(dbWriter())
            .faultTolerant()
            .skipLimit(10)
            .skip(DataIntegrityViolationException.class)
            .build();
}
组件3:ItemReader(数据搬运工)

图片

  • 典型实现:
// 读取CSV文件示例
@Bean
public FlatFileItemReader<UsercsvReader() {
    return new FlatFileItemReaderBuilder<User>()
            .name("userReader")
            .resource(new FileSystemResource("data/users.csv"))
            .delimited().delimiter(",")
            .names("id""name""email")
            .fieldSetMapper(new BeanWrapperFieldSetMapper<User>() {{
                setTargetType(User.class);
            }})
            .linesToSkip(1// 跳过标题行
            .build();
}
组件4:ItemWriter(数据收纳师)

图片

  • 复合写入示例:
@Bean
public CompositeItemWriter<UsercompositeWriter() {
    returnnew CompositeItemWriterBuilder<User>()
            .delegates(dbWriter(), logWriter(), mqWriter())
            .build();
}

// 数据库写入组件
private JdbcBatchItemWriter<UserdbWriter() {
    returnnew JdbcBatchItemWriterBuilder<User>()
            .dataSource(dataSource)
            .sql("INSERT INTO users (name,email) VALUES (:name,:email)")
            .beanMapped()
            .build();
}

2. 架构示意图

图片

3. 隐藏BOSS:ItemProcessor(数据变形金刚)

图片

  • 典型应用:数据脱敏处理
public class DataMaskProcessor implements ItemProcessor<UserUser> {
    @Override
    public User process(User user) {
        // 手机号脱敏
        String phone = user.getPhone();
        user.setPhone(phone.replaceAll("(\d{3})\d{4}(\d{4})""$1****$2"));
        
        // 邮箱转小写
        user.setEmail(user.getEmail().toLowerCase());
        
        return user;
    }
}

4. 组件生命周期探秘

图片

三、手把手开发指南

1. 环境搭建

<!-- 完整POM配置 -->
<parent>
    <groupId>org.springframework.boot</groupId>
    <artifactId>spring-boot-starter-parent</artifactId>
    <version>3.1.5</version>
</parent>

<dependencies>
    <!-- Batch核心依赖 -->
    <dependency>
        <groupId>org.springframework.boot</groupId>
        <artifactId>spring-boot-starter-batch</artifactId>
    </dependency>
    
    <!-- 内存数据库(生产环境可更换为MySQL等) -->
    <dependency>
        <groupId>com.h2database</groupId>
        <artifactId>h2</artifactId>
        <scope>runtime</scope>
    </dependency>
    
    <!-- Lombok简化代码 -->
    <dependency>
        <groupId>org.projectlombok</groupId>
        <artifactId>lombok</artifactId>
        <optional>true</optional>
    </dependency>
</dependencies>
# application.properties
spring.batch.jdbc.initialize-schema=always # 自动创建Batch元数据表
spring.datasource.url=jdbc:h2:mem:testdb
spring.datasource.driverClassName=org.h2.Driver

2. 第一个批处理任务

  • 领域模型类:
@Data // Lombok注解
@NoArgsConstructor
@AllArgsConstructor
public class User {
    private String name;
    private int age;
    private String email;
}
  • 完整Job配置:
@Configuration
@EnableBatchProcessing
publicclass BatchConfig {

    @Autowiredprivate JobBuilderFactory jobBuilderFactory;
    @Autowiredprivate StepBuilderFactory stepBuilderFactory;

    // 定义Job
    @Bean
    public Job importUserJob() {
        return jobBuilderFactory.get("importUserJob")
                .start(csvProcessingStep())
                .build();
    }

    // 定义Step
    @Bean
    public Step csvProcessingStep() {
        return stepBuilderFactory.get("csvProcessing")
                .<User, User>chunk(100// 每处理100条提交一次
                .reader(userReader())
                .processor(userProcessor())
                .writer(userWriter())
                .build();
    }

    // CSV文件读取器
    @Bean
    public FlatFileItemReader<User> userReader() {
        returnnew FlatFileItemReaderBuilder<User>()
                .name("userReader")
                .resource(new ClassPathResource("users.csv")) // 文件路径
                .delimited()
                .delimiter(",")
                .names("name", "age", "email") // 字段映射
                .targetType(User.class)
                .linesToSkip(1) // 跳过标题行
                .build();
    }

    // 数据处理(示例:年龄校验)
    @Bean
    public ItemProcessor<User, User> userProcessor() {
        return user -> {
            if (user.getAge() < 0) {
                thrownew IllegalArgumentException("年龄不能为负数: " + user);
            }
            return user.toBuilder() // 使用Builder模式创建新对象
                    .email(user.getEmail().toLowerCase())
                    .build();
        };
    }

    // 数据库写入器
    @Bean
    public JdbcBatchItemWriter<User> userWriter(DataSource dataSource) {
        returnnew JdbcBatchItemWriterBuilder<User>()
                .dataSource(dataSource)
                .sql("INSERT INTO users (name, age, email) VALUES (:name, :age, :email)")
                .beanMapped()
                .build();
    }
}
  • CSV文件示例(src/main/resources/users.csv):
name,age,email
张三,25,zhangsan@example.com
李四,30,lisi@example.com
王五,-5,wangwu@example.com
  • 启动类:
@SpringBootApplication
publicclass BatchApplication implements CommandLineRunner {

    @Autowired
    private JobLauncher jobLauncher;

    @Autowired
    private Job importUserJob;

    public static void main(String[] args) {
        SpringApplication.run(BatchApplication.class, args);
    }

    @Override
    public void run(String... args) throws Exception {
        JobParameters params = new JobParametersBuilder()
                .addLong("startAt", System.currentTimeMillis())
                .toJobParameters();
        jobLauncher.run(importUserJob, params);
    }
}

3. 执行流程可视化

图片

4. 运行效果验证

  • 控制台输出:
2023-10-01 10:00:00 INFO  o.s.b.c.l.support.SimpleJobLauncher - Job: [SimpleJob: [name=importUserJob]] launched
2023-10-01 10:00:05 INFO  o.s.batch.core.job.SimpleStepHandler - Executing step: [csvProcessing]
2023-10-01 10:00:15 ERROR o.s.batch.core.step.AbstractStep - Encountered an error executing step csvProcessing
org.springframework.batch.item.validator.ValidationException: 年龄不能为负数: User(name=王五, age=-5, email=wangwu@example.com)
  • 数据库结果:
SELECT * FROM users;

图片

5. 调试技巧

  • 查看元数据:
SELECT * FROM BATCH_JOB_INSTANCE;
SELECT * FROM BATCH_STEP_EXECUTION;
  • 重试失败任务:
// 在Job配置中添加容错机制
@Bean
public Step csvProcessingStep() {
    return stepBuilderFactory.get("csvProcessing")
            .<User, User>chunk(100)
            .reader(userReader())
            .processor(userProcessor())
            .writer(userWriter())
            .faultTolerant()
            .skipLimit(3// 最多跳过3条错误
            .skip(IllegalArgumentException.class)
            .build();
}
  • 日志监控配置:
logging.level.org.springframework.batch=DEBUG
logging.level.org.hibernate.SQL=WARN

四、实战案例:银行交易对账

1. 场景需求增强说明

核心流程:

图片

技术挑战:

  • 双数据源读取(文件+数据库)
  • 千万级数据高效比对
  • 差异记录快速入库
  • 分布式环境运行

2. 完整架构设计

图片

3. 领域模型定义

@Data
@AllArgsConstructor
@NoArgsConstructor
publicclass Transaction {
    // 公共字段
    private String transactionId;
    private LocalDateTime tradeTime;
    private BigDecimal amount;
    
    // 银行端数据
    private String bankSerialNo;
    private BigDecimal bankAmount;
    
    // 内部系统数据
    private String internalOrderNo;
    private BigDecimal systemAmount;
    
    // 对账结果
    private ReconStatus status;
    private String discrepancyType;
}

publicenum ReconStatus {
    MATCHED,       // 数据一致
    AMOUNT_DIFF,   // 金额不一致
    STATUS_DIFF,    // 状态不一致
    ONLY_IN_BANK,   // 银行单边账
    ONLY_IN_SYSTEM  // 系统单边账
}

4. 完整Job配置

@Configuration
@EnableBatchProcessing
publicclass BankReconJobConfig {

    // 主Job定义
    @Bean
    public Job bankReconciliationJob(Step downloadStep, Step reconStep, Step reportStep) {
        return jobBuilderFactory.get("bankReconciliationJob")
                .start(downloadStep)
                .next(reconStep)
                .next(reportStep)
                .build();
    }

    // 文件下载Step
    @Bean
    public Step downloadStep() {
        return stepBuilderFactory.get("downloadStep")
                .tasklet((contribution, chunkContext) -> {
                    // 实现SFTP下载逻辑
                    sftpService.download("/bank/recon/20231001.csv");
                    return RepeatStatus.FINISHED;
                })
                .build();
    }

    // 核心对账Step
    @Bean
    public Step reconStep() {
        return stepBuilderFactory.get("reconStep")
                .<Transaction, Transaction>chunk(1000)
                .reader(compositeReader())
                .processor(compositeProcessor())
                .writer(compositeWriter())
                .faultTolerant()
                .skipLimit(100)
                .skip(DataIntegrityViolationException.class)
                .retryLimit(3)
                .retry(DeadlockLoserDataAccessException.class)
                .build();
    }

    // 组合数据读取器
    @Bean
    public CompositeItemReader<TransactioncompositeReader() {
        returnnew CompositeItemReaderBuilder<Transaction>()
                .delegates(bankFileReader(), internalDbReader())
                .build();
    }

    // 银行文件读取器
    @Bean
    public FlatFileItemReader<TransactionbankFileReader() {
        returnnew FlatFileItemReaderBuilder<Transaction>()
                .name("bankFileReader")
                .resource(new FileSystemResource("recon/20231001.csv"))
                .delimited()
                .names("transactionId","tradeTime","amount","bankSerialNo")
                .fieldSetMapper(fieldSet -> {
                    Transaction t = new Transaction();
                    t.setTransactionId(fieldSet.readString("transactionId"));
                    t.setBankSerialNo(fieldSet.readString("bankSerialNo"));
                    t.setBankAmount(fieldSet.readBigDecimal("amount"));
                    return t;
                })
                .build();
    }

    // 内部数据库读取器
    @Bean
    public JdbcCursorItemReader<TransactioninternalDbReader() {
        returnnew JdbcCursorItemReaderBuilder<Transaction>()
                .name("internalDbReader")
                .dataSource(internalDataSource)
                .sql("SELECT order_no, amount, status FROM transactions WHERE trade_date = ?")
                .rowMapper((rs, rowNum) -> {
                    Transaction t = new Transaction();
                    t.setInternalOrderNo(rs.getString("order_no"));
                    t.setSystemAmount(rs.getBigDecimal("amount"));
                    return t;
                })
                .preparedStatementSetter(ps -> ps.setString(1"2023-10-01"))
                .build();
    }

    // 组合处理器
    @Bean
    public CompositeItemProcessor<Transaction> compositeProcessor() {
        List<ItemProcessor<?, ?>> delegates = new ArrayList<>();
        delegates.add(new DataMatchingProcessor());
        delegates.add(new DiscrepancyClassifier());
        returnnew CompositeItemProcessorBuilder<>()
                .delegates(delegates)
                .build();
    }

    // 组合写入器
    @Bean
    public CompositeItemWriter<TransactioncompositeWriter() {
        returnnew CompositeItemWriterBuilder<Transaction>()
                .delegates(
                    discrepancyDbWriter(),
                    alertMessageWriter()
                )
                .build();
    }
}

5. 核心处理器实现

public class DataMatchingProcessor implements ItemProcessor<TransactionTransaction> {

    @Override
    public Transaction process(Transaction item) {
        // 双数据源匹配逻辑
        if (item.getBankSerialNo() == null) {
            item.setStatus(ReconStatus.ONLY_IN_SYSTEM);
        } elseif (item.getInternalOrderNo() == null) {
            item.setStatus(ReconStatus.ONLY_IN_BANK);
        } else {
            compareAmounts(item);
            compareStatuses(item);
        }
        return item;
    }

    private void compareAmounts(Transaction t) {
        if (t.getBankAmount().compareTo(t.getSystemAmount()) != 0) {
            t.setDiscrepancyType("AMOUNT_MISMATCH");
            t.setStatus(ReconStatus.AMOUNT_DIFF);
            BigDecimal diff = t.getBankAmount().subtract(t.getSystemAmount());
            t.setAmount(diff.abs());
        }
    }

    private void compareStatuses(Transaction t) {
        // 假设从数据库获取内部状态
        String internalStatus = transactionService.getStatus(t.getInternalOrderNo());
        if(!"SETTLED".equals(internalStatus)){
            t.setDiscrepancyType("STATUS_MISMATCH");
            t.setStatus(ReconStatus.STATUS_DIFF);
        }
    }
}

publicclass DiscrepancyClassifier implements ItemProcessor<TransactionTransaction> {
    @Override
    public Transaction process(Transaction item) {
        if (item.getStatus() != ReconStatus.MATCHED) {
            // 添加告警标记
            item.setAlertLevel(calculateAlertLevel(item));
        }
        return item;
    }

    private AlertLevel calculateAlertLevel(Transaction t) {
        if (t.getAmount().compareTo(new BigDecimal("1000000")) > 0) {
            return AlertLevel.CRITICAL;
        }
        return AlertLevel.WARNING;
    }
}

6. 差异报告生成Step

@Bean
public Step reportStep() {
    return stepBuilderFactory.get("reportStep")
            .<Transaction, Transaction>chunk(1000)
            .reader(discrepancyReader())
            .writer(excelWriter())
            .build();
}

@Bean
public JdbcPagingItemReader<TransactiondiscrepancyReader() {
    returnnew JdbcPagingItemReaderBuilder<Transaction>()
            .name("discrepancyReader")
            .dataSource(reconDataSource)
            .selectClause("SELECT *")
            .fromClause("FROM discrepancy_records")
            .whereClause("WHERE recon_date = '2023-10-01'")
            .sortKeys(Collections.singletonMap("transaction_id", Order.ASCENDING))
            .rowMapper(new BeanPropertyRowMapper<>(Transaction.class))
            .build();
}

@Bean
public ExcelFileItemWriter<TransactionexcelWriter() {
    returnnew ExcelFileItemWriterBuilder<Transaction>()
            .name("excelWriter")
            .resource(new FileSystemResource("reports/2023-10-01.xlsx"))
            .sheetName("差异报告")
            .headers(new String[]{"交易ID""差异类型""金额差异""告警级别"})
            .fieldExtractor(item -> new Object[]{
                    item.getTransactionId(),
                    item.getDiscrepancyType(),
                    item.getAmount(),
                    item.getAlertLevel()
            })
            .build();
}

7. 性能优化配置

# 应用配置
spring.batch.job.enabled=false # 禁止自动启动
spring.batch.initialize-schema=never # 生产环境禁止自动建表

# 性能调优参数
spring.batch.chunk.size=2000 # 根据内存调整
spring.datasource.hikari.maximum-pool-size=20
spring.jpa.properties.hibernate.jdbc.batch_size=1000

8. 执行监控看板

图片

五、生产级特性

1. 容错机制

图片

  • 完整容错配置示例:
@Bean
public Step secureStep() {
    return stepBuilderFactory.get("secureStep")
            .<Input, Output>chunk(500)
            .reader(jdbcReader())
            .processor(secureProcessor())
            .writer(restApiWriter())
            .faultTolerant()
            .retryLimit(3)
            .retry(ConnectException.class) // 网络问题重试
            .retry(DeadlockLoserDataAccessException.class) // 数据库死锁重试
            .skipLimit(100)
            .skip(DataIntegrityViolationException.class) // 数据问题跳过
            .skip(InvalidDataAccessApiUsageException.class)
            .noRollback(ValidationException.class) // 验证异常不回滚
            .listener(new ErrorLogListener()) // 自定义监听器
            .build();
}

// 错误日志监听器示例
publicclass ErrorLogListener implements ItemProcessListener<Input, Output> {
    @Override
    public void onProcessError(Input item, Exception e) {
        ErrorLog log = new ErrorLog();
        log.setItemData(item.toString());
        log.setErrorMsg(e.getMessage());
        errorLogRepository.save(log);
    }
}

2. 性能优化策略(千万级数据处理)

策略1:并行Step执行

图片

配置代码:

@Bean
public Job parallelJob() {
    return jobBuilderFactory.get("parallelJob")
            .start(step1())
            .split(new SimpleAsyncTaskExecutor()) // 启用异步执行器
            .add(step2(), step3())
            .build();
}
策略2:分区处理(Partitioning)

图片

  • 分区处理器实现:
@Bean
public Step masterStep() {
    return stepBuilderFactory.get("masterStep")
            .partitioner("slaveStep", partitioner())
            .gridSize(10// 分区数量=CPU核心数*2
            .taskExecutor(new ThreadPoolTaskExecutor())
            .build();
}

@Bean
public Partitioner partitioner() {
    returnnew Partitioner() {
        @Override
        public Map<String, ExecutionContextpartition(int gridSize) {
            Map<String, ExecutionContext> result = new HashMap<>();
            long total = getTotalRecordCount();
            
            long range = total / gridSize;
            for (int i = 0; i < gridSize; i++) {
                ExecutionContext context = new ExecutionContext();
                context.putLong("min", i * range);
                context.putLong("max", (i+1) * range);
                result.put("partition"+i, context);
            }
            return result;
        }
    };
}

// Slave Step配置
@Bean
public Step slaveStep() {
    return stepBuilderFactory.get("slaveStep")
            .<Record, Result>chunk(1000)
            .reader(rangeReader(nullnull))
            .processor(processor())
            .writer(writer())
            .build();
}

@StepScope
@Bean
public ItemReader<RecordrangeReader(
        @Value("#{stepExecutionContext[min]}") Long min,
        @Value("#{stepExecutionContext[max]}") Long max) {
    returnnew JdbcCursorItemReaderBuilder<Record>()
            .sql("SELECT * FROM records WHERE id BETWEEN ? AND ?")
            .preparedStatementSetter(ps -> {
                ps.setLong(1, min);
                ps.setLong(2, max);
            })
            // 其他配置...
            .build();
}
  • 策略3:异步ItemProcessor

图片

  • 异步处理配置:
@Bean
public Step asyncStep() {
    return stepBuilderFactory.get("asyncStep")
            .<Input, Output>chunk(1000)
            .reader(reader())
            .processor(asyncItemProcessor())
            .writer(writer())
            .build();
}

@Bean
public AsyncItemProcessor<Input, OutputasyncItemProcessor() {
    AsyncItemProcessor<Input, Output> asyncProcessor = new AsyncItemProcessor<>();
    asyncProcessor.setDelegate(syncProcessor()); // 同步处理器
    asyncProcessor.setTaskExecutor(new ThreadPoolTaskExecutor());
    return asyncProcessor;
}

@Bean
public AsyncItemWriter<OutputasyncItemWriter() {
    AsyncItemWriter<Output> asyncWriter = new AsyncItemWriter<>();
    asyncWriter.setDelegate(syncWriter()); // 同步写入器
    return asyncWriter;
}

3. 性能对比测试数据

图片

优化技巧:

  • 数据库连接池调优:
spring.datasource.hikari.maximum-pool-size=20
spring.datasource.hikari.minimum-idle=5
  • JVM参数优化:
java -jar -Xmx4g -XX:+UseG1GC -XX:MaxGCPauseMillis=200 ...
  • 批处理参数调整:
.chunk(2000) // 根据内存容量调整
.setQueryTimeout(60) // 数据库查询超时

六、监控与管理(生产级方案)

1. 监控方案升级(Spring Batch Admin替代方案)

图片

  • 现代监控栈配置:
// 添加监控依赖
<dependency>
    <groupId>io.micrometer</groupId>
    <artifactId>micrometer-registry-prometheus</artifactId>
</dependency>
// 暴露监控端点
@Bean
public MeterRegistryCustomizer<MeterRegistrymetricsCommonTags() {
    return registry -> registry.config().commonTags("application""batch-service");
}

// 自定义Batch指标
publicclass BatchMetricsListener extends JobExecutionListenerSupport {
    privatefinal Counter processedRecords = Counter.builder("batch.records.processed")
            .description("Total processed records")
            .register(Metrics.globalRegistry);
    
    @Override
    public void afterStep(StepExecution stepExecution) {
        processedRecords.increment(stepExecution.getWriteCount());
    }
}

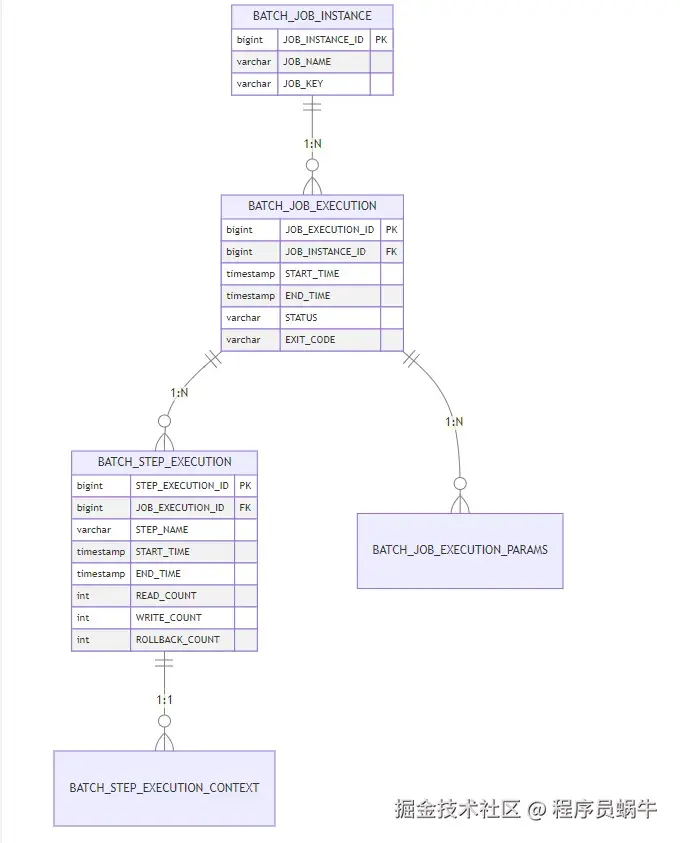
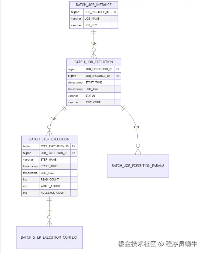
2. 元数据表结构详解

图片

关键表用途:

  • BATCH_JOB_INSTANCE:作业指纹库(相同参数只能存在一个实例)
  • BATCH_JOB_EXECUTION_PARAMS:存储每次运行的参数
  • BATCH_STEP_EXECUTION_CONTEXT:保存步骤上下文数据(重启恢复的关键)

3. 自定义监控看板

-- 常用监控SQL示例
-- 最近5次作业执行情况
SELECT j.JOB_NAME, e.START_TIME, e.END_TIME, 
       TIMEDIFF(e.END_TIME, e.START_TIME) AS DURATION,
       s.READ_COUNT, s.WRITE_COUNT
FROM BATCH_JOB_EXECUTION e
JOIN BATCH_JOB_INSTANCE j ON e.JOB_INSTANCE_ID = j.JOB_INSTANCE_ID
JOIN BATCH_STEP_EXECUTION s ON e.JOB_EXECUTION_ID = s.JOB_EXECUTION_ID
ORDER BY e.START_TIME DESC LIMIT 5;

七、常见问题Q&A(终极指南)

1. 内存溢出问题深度解决方案

场景:处理10GB CSV文件时OOM

图片

  • 优化代码示例:
@Bean
@StepScope
public FlatFileItemReader<LargeRecord> largeFileReader(
        @Value("#{jobParameters['filePath']}") String filePath) {
    
    returnnew FlatFileItemReaderBuilder<LargeRecord>()
            .resource(new FileSystemResource(filePath))
            .lineMapper(new DefaultLineMapper<>() {{
                setLineTokenizer(new DelimitedLineTokenizer());
                setFieldSetMapper(new BeanWrapperFieldSetMapper<>() {{
                    setTargetType(LargeRecord.class);
                }});
            }})
            .linesToSkip(1)
            .strict(false) // 允许文件结尾空行
            .saveState(false) // 禁用状态保存
            .build();
}

// JVM参数建议
// -XX:+UseG1GC -Xmx2g -XX:MaxGCPauseMillis=200

2. 定时任务高级配置

  • 多任务调度方案:
@Configuration
@EnableScheduling
publicclass ScheduleConfig {

    @Autowiredprivate JobLauncher jobLauncher;
    @Autowiredprivate Job reportJob;
    
    // 工作日凌晨执行
    @Scheduled(cron = "0 0 2 * * MON-FRI")
    public void dailyJob() throws Exception {
        JobParameters params = new JobParametersBuilder()
                .addString("date", LocalDate.now().toString())
                .toJobParameters();
        jobLauncher.run(reportJob, params);
    }

    // 每小时轮询
    @Scheduled(fixedRate = 3600000)
    public void pollJob() {
        if(checkNewDataExists()) {
            jobLauncher.run(dataProcessJob, new JobParameters());
        }
    }
    
    // 优雅停止示例
    public void stopJob(Long executionId) {
        JobExecution execution = jobExplorer.getJobExecution(executionId);
        if(execution.isRunning()) {
            execution.setStatus(BatchStatus.STOPPING);
            jobRepository.update(execution);
        }
    }
}

3. 高频问题集锦

Q:如何重新运行失败的任务?

-- 步骤1:查询失败的任务ID
SELECT * FROM BATCH_JOB_EXECUTION WHERE STATUS = 'FAILED';

-- 步骤2:使用相同参数重新启动
JobParameters params = new JobParametersBuilder()
        .addLong("restartId", originalExecutionId)
        .toJobParameters();
jobLauncher.run(job, params);

Q:处理过程中断电怎么办?

图片

Q:如何实现动态参数传递?

// 命令行启动方式
java -jar batch.jar --spring.batch.job.name=dataImportJob date=2023-10-01

// 编程式参数构建
public void runJobWithParams(Map<String, Object> params) {
    JobParameters jobParams = new JobParametersBuilder()
            .addString("mode""forceUpdate")
            .addLong("timestamp", System.currentTimeMillis())
            .toJobParameters();
    jobLauncher.run(importJob, jobParams);
}

4. 性能调优检查清单

数据库优化
  • 添加批量处理索引
  • 配置连接池参数
  • 启用JDBC批处理模式
JVM优化
-XX:+UseStringDeduplication
-XX:+UseCompressedOops
-XX:MaxMetaspaceSize=512m
Batch配置
spring.batch.jdbc.initialize-schema=never
spring.batch.job.enabled=false
spring.jpa.open-in-view=false

如果这篇文章对您有所帮助,或者有所启发的话,求一键三连:点赞、转发、在看。

关注公众号:woniuxgg,在公众号中回复:笔记  就可以获得蜗牛为你精心准备的java实战语雀笔记,回复面试、开发手册、有超赞的粉丝福利!