字节大模型应用开发框架 Eino 全解(一)|结合 RAG 知识库案例分析框架生态

1,199 阅读8分钟

前言

大家好,这里是白泽,Eino 是字节开源的 Golang 大模型应用开发框架,诸如豆包、扣子等 Agent 应用或工作流都是借助这个框架进行开发。

我将通过《字节大模型应用开发框架 Eino 全解》系列,从框架结构、组件生态、以及项目案例、mcp集成等维度,带你全方面掌握 Golang 大模型应用开发。

本章介绍

  • Eino 框架生态介绍,以及相关仓库地址。
  • 借助白泽上一期开源的 Eino 编写的 基于 Redis 文档向量检索系统,梳理 Eino 框架的各个组件模块,以及交互、编排方式。

Eino 框架生态

image-20250511113615885

  • Eino(主代码仓库):包含类型定义、流处理机制、组件抽象、编排功能、切面机制等。
  • EinoExt:组件实现、回调处理程序实现、组件使用示例,以及各种工具,如评估器、提示优化器等。
  • Eino Devops:可视化开发、可视化调试等。
  • EinoExamples:是包含示例应用程序和最佳实践的代码仓库。
  • Eino 用户手册:快速理解 Eino 中的概念,掌握基于 Eino 开发设计 AI 应用的技能。(Eino 开源不满一年,文档仍在完善)

Redis 文档向量检索系统(RAG)

接下来将通过这个案例,介绍一下 Eino 框架的各个组件,以及如何使用组件进行编排构建 Agent,同时带你熟悉一下 Eino 本身的代码结构。

项目地址:github.com/BaiZe1998/g…

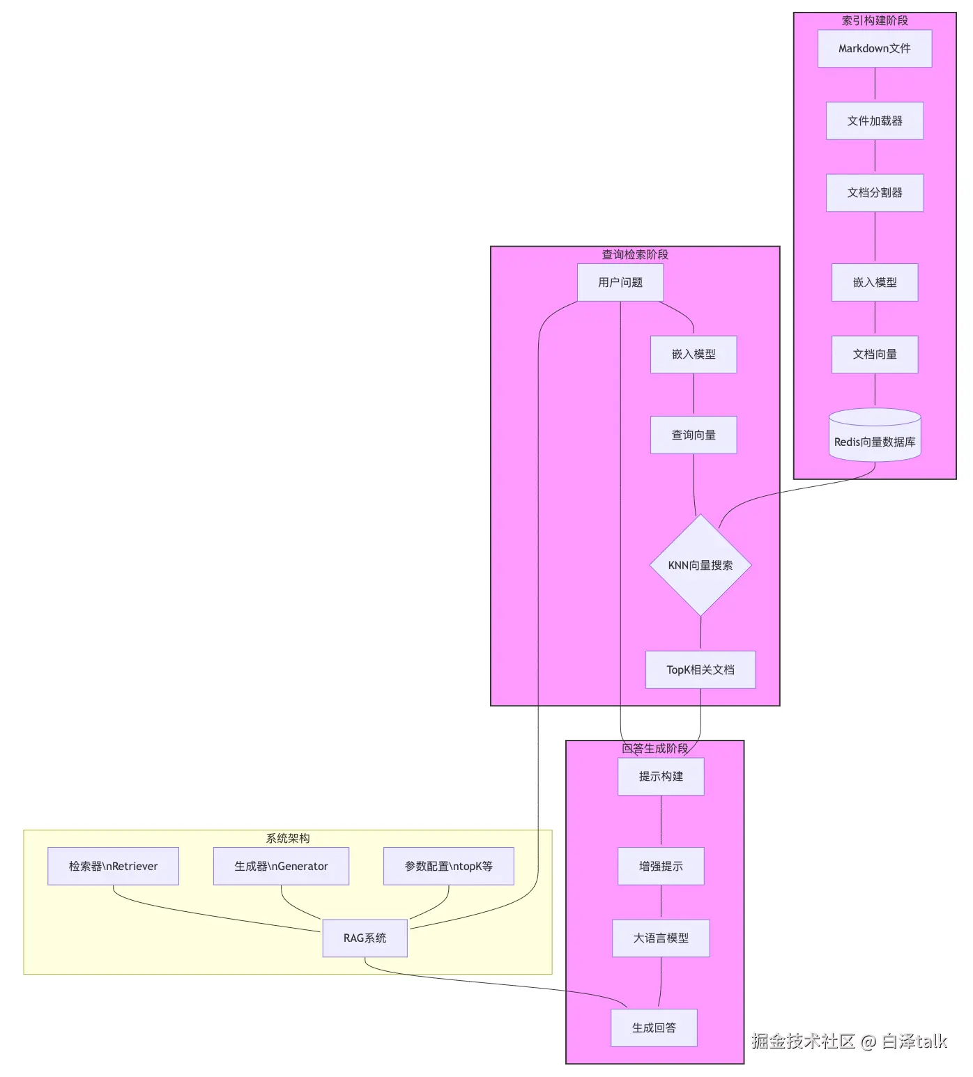
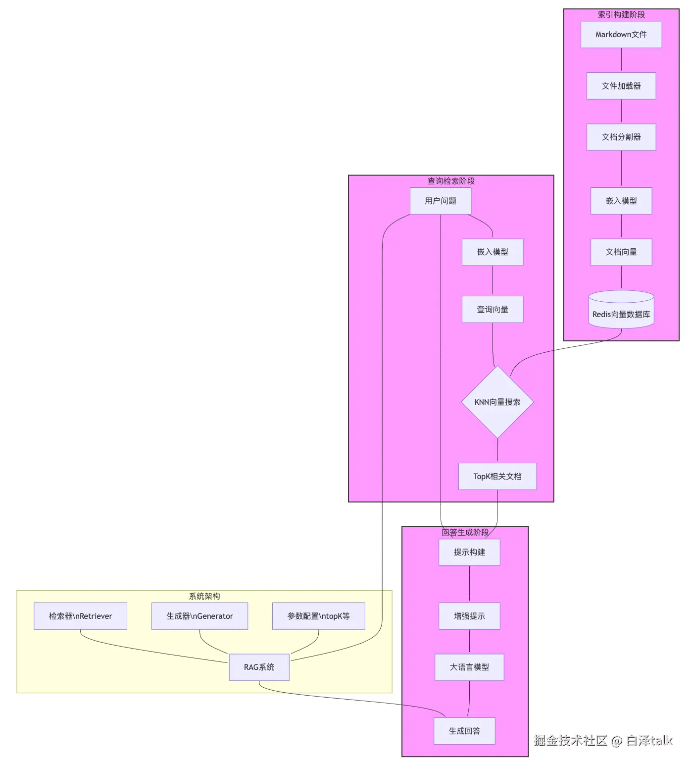
项目架构图:

image.png

整个项目包含三个阶段,索引构建、检查索引、回答生成、接下来以索引构建阶段为例,介绍一下用上了 Eino 哪些组件,以及组件之间的关系,完整的项目讲解可以看往期的文章。

🌟 整个过程中我们的项目中会同时引入 Eino库 和 Eino-Ext 库的内容,希望你能体会 Eino 生态将稳定的类型定义、组件抽象、编排逻辑放置在 Eino 主库中,而将可扩展的组件、工具实现拆分到 Eino-Ext 库中的好处。

一、组件初始化

Eino 组件大全

  • tool: 对接外部工具,提供了常用工具集。
  • chatmodel:对接各家大模型的调用接口。
  • callbacks:一些工具的 hook 能力的实现。
  • chattemplate:提示词工程相关,处理和格式化提示模板的组件。
  • indexer:Indexer 为把文本进行索引存储,一般使用 Embedding 做语义化索引,也可做分词索引等,以便于 Retriever 中召回使用。
  • retriver:Retriever 用于把 Indexer 构建索引之后的内容进行召回,在 AI 应用中,一般使用 Embedding 进行语义相似性召回。
  • document:对接各家的文档切分和过滤。
  • embeding:对接各家文档向量化模型。

索引构建本质上也是一个局部完整的工作流,可以借助编辑器插件 Eino Dev 完成可视化的编辑工作流,在可视化的编辑窗口,编排工作流。

image-20250505232622560

点击 generate 直接生成如下5个文件,然后手动替换内部的业务逻辑。

Eino Dev 插件的使用将在组件讲解篇完成后,单出一期讲解。

image-20250511140959179

接下来我们看一下五个文件的内容,特别是关注 import 的库的来源。

  • loader.go 创建文件加载组件
package knowledgeindexing
​
import (
    "context""github.com/cloudwego/eino-ext/components/document/loader/file"
    "github.com/cloudwego/eino/components/document"
)
​
// newLoader component initialization function of node 'FileLoader' in graph 'KnowledgeIndexing'
func newLoader(ctx context.Context) (ldr document.Loader, err error) {
    // TODO Modify component configuration here.
    config := &file.FileLoaderConfig{}
    ldr, err = file.NewFileLoader(ctx, config)
    if err != nil {
        return nil, err
    }
    return ldr, nil
}

document.Loader

返回值类型是一个接口,定义在 Eino 主库的 components/document 目录下。

type Loader interface {
    Load(ctx context.Context, src Source, opts ...LoaderOption) ([]*schema.Document, error)
}

file.NewFileLoader

返回一个具体的文件加载的实现,定义在 Eino-Ext 库的 components/document 目录下,是对应关系。

unc NewFileLoader(ctx context.Context, config *FileLoaderConfig) (*FileLoader, error) {
    if config == nil {
        config = &FileLoaderConfig{}
    }
    if config.Parser == nil {
        parser, err := parser.NewExtParser(ctx,
            &parser.ExtParserConfig{
                FallbackParser: parser.TextParser{},
            },
        )
        if err != nil {
            return nil, fmt.Errorf("new file parser fail: %w", err)
        }
​
        config.Parser = parser
    }
​
    return &FileLoader{FileLoaderConfig: *config}, nil
}
  • transformer.go 创建 markdown 文件分割组件
import (
    "context""github.com/cloudwego/eino-ext/components/document/transformer/splitter/markdown"
    "github.com/cloudwego/eino/components/document"
)
​
// newDocumentTransformer component initialization function of node 'MarkdownSplitter' in graph 'KnowledgeIndexing'
func newDocumentTransformer(ctx context.Context) (tfr document.Transformer, err error) {
    // TODO Modify component configuration here.
    config := &markdown.HeaderConfig{
        Headers: map[string]string{
            "#": "title",
        },
        TrimHeaders: false}
    tfr, err = markdown.NewHeaderSplitter(ctx, config)
    if err != nil {
        return nil, err
    }
    return tfr, nil
}

document.Transformer

返回值类型是一个接口,定义在 Eino 主库的 components/document 目录下,定义文档的过滤和分割。

// Transformer is to convert documents, such as split or filter.
type Transformer interface {
    Transform(ctx context.Context, src []*schema.Document, opts ...TransformerOption) ([]*schema.Document, error)
}

markdown.NewHeaderSplitter

创建一个基于 # 标签进行分割的 markdown 组件,定义在 Eino-Ext 扩展库的 components/document/transformer/splitter/markdown 目录下。

func NewHeaderSplitter(ctx context.Context, config *HeaderConfig) (document.Transformer, error) {
    if len(config.Headers) == 0 {
        return nil, fmt.Errorf("no headers specified")
    }
    for k := range config.Headers {
        for _, c := range k {
            if c != '#' {
                return nil, fmt.Errorf("header can only consist of '#': %s", k)
            }
        }
    }
​
    return &headerSplitter{
        headers:     config.Headers,
        trimHeaders: config.TrimHeaders,
    }, nil
}

到这一步你应该有了大致的感受,Eino 和 Eino-Ext 是相辅相成的。

看一下 Eino 库的组件目录结构。

image-20250511143643060

看一下 Eino-Ext 的组件目录结构。

image-20250511143554102

  • embedding.go

文档向量化,需要在初始化的时候,指定一个向量化的模型,用于将文档数据向量化之后,存入 Redis 向量索引中(也可以使用其他向量数据库),这里使用了字节的 doubao-embedding-large-text-240915 模型。

package knowledgeindexing
​
import (
    "context"
    "os""github.com/cloudwego/eino-ext/components/embedding/ark"
    "github.com/cloudwego/eino/components/embedding"
)
​
func newEmbedding(ctx context.Context) (eb embedding.Embedder, err error) {
    // TODO Modify component configuration here.
    config := &ark.EmbeddingConfig{
        BaseURL: "https://ark.cn-beijing.volces.com/api/v3",
        APIKey:  os.Getenv("ARK_API_KEY"),
        Model:   os.Getenv("ARK_EMBEDDING_MODEL"),
    }
    eb, err = ark.NewEmbedder(ctx, config)
    if err != nil {
        return nil, err
    }
    return eb, nil
}
  • indexer.go(这一步需要你本地通过启动一个 redis)

Redis向量索引(通过RediSearch模块实现)是一种高性能的向量数据库功能,它允许:

  1. 向量存储: 在Redis中存储高维向量数据
  1. 语义搜索: 基于向量相似度进行搜索(而非简单的关键词匹配)
  1. KNN查询: 使用K-Nearest Neighbors算法找到最接近的向量

Redis向量索引的核心概念:

  1. 哈希结构: 使用Redis Hash存储文档内容、元数据和向量
  1. 向量字段: 特殊字段类型,支持高效的向量操作
  1. 相似度计算: 支持多种距离度量方式(如余弦相似度、欧氏距离)
import (
    "context"
    "encoding/json"
    "fmt"
    "log"
    "os""github.com/cloudwego/eino-ext/components/indexer/redis"
    "github.com/cloudwego/eino/components/indexer"
    "github.com/cloudwego/eino/schema"
    "github.com/google/uuid"
    redisCli "github.com/redis/go-redis/v9"
​
    redispkg "eino_assistant/pkg/redis"
)
​
func init() {
    // 初始化索引
    err := redispkg.Init()
    if err != nil {
        log.Fatalf("failed to init redis index: %v", err)
    }
}
​
// newIndexer component initialization function of node 'RedisIndexer' in graph 'KnowledgeIndexing'
func newIndexer(ctx context.Context) (idr indexer.Indexer, err error) {
    // TODO Modify component configuration here.
    redisAddr := os.Getenv("REDIS_ADDR")
    redisClient := redisCli.NewClient(&redisCli.Options{
        Addr:     redisAddr,
        Protocol: 2,
    })
    // 文档向量转换配置
    config := &redis.IndexerConfig{
        Client:    redisClient,
        KeyPrefix: redispkg.RedisPrefix,
        BatchSize: 1,
        // 文档到 hash 的逻辑转换
        DocumentToHashes: func(ctx context.Context, doc *schema.Document) (*redis.Hashes, error) {
            if doc.ID == "" {
                doc.ID = uuid.New().String()
            }
            key := doc.ID
​
            metadataBytes, err := json.Marshal(doc.MetaData)
            if err != nil {
                return nil, fmt.Errorf("failed to marshal metadata: %w", err)
            }
​
            return &redis.Hashes{
                Key: key,
                Field2Value: map[string]redis.FieldValue{
                    redispkg.ContentField:  {Value: doc.Content, EmbedKey: redispkg.VectorField},
                    redispkg.MetadataField: {Value: metadataBytes},
                },
            }, nil
        },
    }
    // 配置 doubao 嵌入模型(文档向量化)
    embeddingIns11, err := newEmbedding(ctx)
    if err != nil {
        return nil, err
    }
    config.Embedding = embeddingIns11
    idr, err = redis.NewIndexer(ctx, config)
    if err != nil {
        return nil, err
    }
    return idr, nil
}

二、组件编排

orchestration.go

文档索引构建阶段,上文的代码文件连同 orchestration.go 都是通过插件生成的,编排完 ui 工作流,就会为你生成组件之间的流式代码。

import (
    "context""github.com/cloudwego/eino/components/document"
    "github.com/cloudwego/eino/compose"
)
​
func BuildKnowledgeIndexing(ctx context.Context) (r compose.Runnable[document.Source, []string], err error) {
    const (
        FileLoader       = "FileLoader"
        MarkdownSplitter = "MarkdownSplitter"
        RedisIndexer     = "RedisIndexer"
    )
    g := compose.NewGraph[document.Source, []string]()
    fileLoaderKeyOfLoader, err := newLoader(ctx)
    if err != nil {
        return nil, err
    }
    _ = g.AddLoaderNode(FileLoader, fileLoaderKeyOfLoader)
    markdownSplitterKeyOfDocumentTransformer, err := newDocumentTransformer(ctx)
    if err != nil {
        return nil, err
    }
    _ = g.AddDocumentTransformerNode(MarkdownSplitter, markdownSplitterKeyOfDocumentTransformer)
    redisIndexerKeyOfIndexer, err := newIndexer(ctx)
    if err != nil {
        return nil, err
    }
    // 编排的核心:通过点和边的概念,顺序处理数据
    _ = g.AddIndexerNode(RedisIndexer, redisIndexerKeyOfIndexer)
    _ = g.AddEdge(compose.START, FileLoader)
    _ = g.AddEdge(RedisIndexer, compose.END)
    _ = g.AddEdge(FileLoader, MarkdownSplitter)
    _ = g.AddEdge(MarkdownSplitter, RedisIndexer)
    r, err = g.Compile(ctx, compose.WithGraphName("KnowledgeIndexing"), compose.WithNodeTriggerMode(compose.AllPredecessor))
    if err != nil {
        return nil, err
    }
    return r, err
}

🌟 通过 import 的库可以看到,编排的流程抽象和数据传输类型,都是定义在 Eino 主库当中的,这里使用了范型来动态定义输入和输出类型,此外 Eino 允许上下游之间通过流式或者非流失的形式交换数据,这都是框架的能力。

// Runnable is the interface for an executable object. Graph, Chain can be compiled into Runnable.
// runnable is the core conception of eino, we do downgrade compatibility for four data flow patterns,
// and can automatically connect components that only implement one or more methods.
// eg, if a component only implements Stream() method, you can still call Invoke() to convert stream output to invoke output.
type Runnable[I, O any] interface {
    Invoke(ctx context.Context, input I, opts ...Option) (output O, err error)
    Stream(ctx context.Context, input I, opts ...Option) (output *schema.StreamReader[O], err error)
    Collect(ctx context.Context, input *schema.StreamReader[I], opts ...Option) (output O, err error)
    Transform(ctx context.Context, input *schema.StreamReader[I], opts ...Option) (output *schema.StreamReader[O], err error)
}

Eino 提供了两组用于编排的 API:

API特性和使用场景
Chain简单的链式有向图,只能向前推进。
Graph循环或非循环有向图。功能强大且灵活。

我们来创建一个简单的 chain: 一个模版(ChatTemplate)接一个大模型(ChatModel)。

image-20250511151304392

chain, _ := NewChain[map[string]any, *Message]().
           AppendChatTemplate(prompt).
           AppendChatModel(model).
           Compile(ctx)
chain.Invoke(ctx, map[string]any{"query": "what's your name?"})

现在,我们来创建一个 Graph,先用一个 ChatModel 生成回复或者 Tool 调用指令,如生成了 Tool 调用指令,就用一个 ToolsNode 执行这些 Tool。

image-20250511151333671

graph := NewGraph[map[string]any, *schema.Message]()
​
_ = graph.AddChatTemplateNode("node_template", chatTpl)
_ = graph.AddChatModelNode("node_model", chatModel)
_ = graph.AddToolsNode("node_tools", toolsNode)
_ = graph.AddLambdaNode("node_converter", takeOne)
​
_ = graph.AddEdge(START, "node_template")
_ = graph.AddEdge("node_template", "node_model")
_ = graph.AddBranch("node_model", branch)
_ = graph.AddEdge("node_tools", "node_converter")
_ = graph.AddEdge("node_converter", END)
​
compiledGraph, err := graph.Compile(ctx)
if err != nil {
return err
}
out, err := r.Invoke(ctx, map[string]any{"query":"Beijing's weather this weekend"})

小节

下一章讲解如何通过 Eino 集成 MCP,敬请期待。

公众号【白泽talk】,Golang|AI 大模型应用开发相关知识星球:白泽说 ,添加: baize_talk02 咨询加入~