Java 实战:无锁方式实现高性能线程安全单例

1,171 阅读16分钟

每个 Java 开发者都曾被多线程环境下的单例问题困扰过。明明只想创建一个实例,却因为并发操作导致对象被重复创建,debug 半天才发现问题。传统的加锁方案虽然安全,但会带来不小的性能开销,那么有没有既安全又高效的方案呢?

单例模式的线程安全挑战

单例模式在系统中确保一个类只有唯一实例,并提供全局访问点。然而在多线程环境下,常见的懒汉式实现会遇到线程安全问题:

public class Singleton {
    private static Singleton instance;

    private Singleton() {}

    public static Singleton getInstance() {
        if (instance == null) {
            // 多线程环境下的危险区域
            instance = new Singleton();
        }
        return instance;
    }
}

上面的代码在多线程访问时,可能出现多个线程同时判断instance == null为真,导致创建多个实例。

最常见的解决方案是使用synchronized修饰获取实例的方法:

public static synchronized Singleton getInstance() {
    if (instance == null) {
        instance = new Singleton();
    }
    return instance;
}

但这种方式有明显缺点:每次调用都要获取锁,即使单例已经初始化完成,仍然要经过锁的开销,严重影响性能。

接下来,我将介绍几种无锁或几乎无锁的线程安全单例实现方式。

静态内部类(Holder 模式)实现单例

静态内部类方式可能是最优雅的懒加载单例实现方式,它利用了 Java 类加载机制的线程安全特性:

public class LazyInitSingleton implements Serializable {
    private static final long serialVersionUID = 1234567L;

    // 私有构造函数,防御反射攻击
    private LazyInitSingleton() {
        if (SingletonHolder.INSTANCE != null) {
            throw new IllegalStateException("单例已经初始化,不允许创建多个实例");
        }
    }

    // 可以添加带参数的构造方法
    private LazyInitSingleton(Config config) {
        // 防御性检查避免NPE
        if (config == null) {
            throw new IllegalArgumentException("Config不能为null");
        }
        this.someConfig = config.getValue();
    }

    private String someConfig;

    // 静态内部类,只有在使用时才会被加载
    private static class SingletonHolder {
        // 初始化时可以传入参数
        private static final LazyInitSingleton INSTANCE = new LazyInitSingleton(Config.getDefaultConfig());
    }

    public static LazyInitSingleton getInstance() {
        return SingletonHolder.INSTANCE;
    }

    // 解决序列化问题的关键方法
    private Object readResolve() {
        // 返回单例实例,避免反序列化创建新对象
        return SingletonHolder.INSTANCE;
    }
}

这种实现的原理可以用下面的流程图解释:

flowchart TD
    A[调用getInstance方法] --> B{SingletonHolder是否已加载?}
    B -->|否| C[加载SingletonHolder类]
    C --> D[创建LazyInitSingleton实例]
    D --> E[返回单例实例]
    B -->|是| E

工作原理

  • 外部类 LazyInitSingleton 加载时,内部类 SingletonHolder 不会立即被加载
  • 只有首次调用 getInstance()方法时,JVM 才会加载 SingletonHolder 类
  • 类的加载和初始化过程是线程安全的,由 JVM 保证
  • 静态变量 INSTANCE 只会初始化一次

举个简单例子:想象一下,你有一个精致的手表,但不想随身携带。你把它放在家里的保险柜中,只有当你需要查看时间时才会打开保险柜拿出手表。这就像静态内部类实现的单例——实例(手表)只有在第一次需要时才会被创建(从保险柜取出)。

序列化安全问题

静态内部类方式默认不是序列化安全的。如果单例类实现了 Serializable 接口,反序列化时会创建新实例,破坏单例性。解决方法是:

  1. 必须实现 Serializable 接口(如示例中所示)
  2. 添加 readResolve()方法,确保反序列化时返回单例实例
  3. 定义 serialVersionUID 避免兼容性问题

这种方式实现了真正的延迟加载(类加载时机由 JVM 控制),保证了线程安全,而且没有使用锁,性能非常好。

枚举实现单例

枚举可能是实现单例最简单的方式,由 Java 语言规范保证枚举实例的唯一性:

// 枚举单例可以实现接口
public enum EnumSingleton implements Initializable, AutoCloseable {
    INSTANCE;

    // 可以添加属性和方法
    private String data;
    private Connection dbConnection;

    // 枚举构造函数会在类加载时执行一次
    EnumSingleton() {
        // 初始化资源
        System.out.println("枚举单例初始化");
        // 实际项目中可能的数据库连接初始化示例:
        // try {
        //     dbConnection = DriverManager.getConnection(
        //         "jdbc:mysql://localhost:3306/mydb", "user", "password");
        // } catch (SQLException e) {
        //     throw new RuntimeException("数据库连接失败", e);
        // }
    }

    // 实现接口的初始化方法
    @Override
    public void initialize() {
        System.out.println("单例初始化完成");
    }

    public String getData() {
        return data;
    }

    public void setData(String data) {
        this.data = data;
    }

    // 业务方法
    public void doSomething() {
        System.out.println("单例正在执行业务逻辑");
    }

    // 实现AutoCloseable接口,优雅关闭资源
    @Override
    public void close() {
        // 关闭资源
        if (dbConnection != null) {
            try {
                dbConnection.close();
            } catch (Exception e) {
                // 处理异常
            }
        }
    }
}

使用方式非常简单:

// 获取实例
EnumSingleton singleton = EnumSingleton.INSTANCE;
// 调用方法
singleton.doSomething();
// 初始化
singleton.initialize();
// 使用try-with-resources自动关闭资源
try (EnumSingleton singleton = EnumSingleton.INSTANCE) {
    singleton.doSomething();
}

枚举实现单例的优势:

  • 代码简洁,实现最少
  • 线程安全由 JVM 保证
  • 自动防止反序列化创建新实例
  • 防止反射攻击(JVM 禁止反射创建枚举实例)
  • 可以实现接口,具有良好的扩展性

《Effective Java》第三版中,Joshua Bloch 明确指出:"单元素枚举类型是实现单例的最佳方式",因为它不仅能解决线程安全问题,还能防止反序列化和反射攻击。

注意:枚举单例在类加载时就会初始化(与饿汉式类似),不提供延迟加载能力。如果初始化成本高,且不一定会使用单例,可能会造成资源浪费。这与静态内部类最大的区别是初始化时机。

就像你家里的应急灯一样,它在你家里通电的那一刻就已经充电待命了,不管你是否真的会遇到停电情况。枚举单例也是如此,它在程序启动时就已经准备好了,不管你是否会用到它。

使用 CAS 操作实现单例

Compare-And-Swap(比较并交换)是一种无锁算法,可以通过 CPU 的原子指令来实现线程安全的单例:

import java.util.concurrent.atomic.AtomicReference;

public class CASSingleton {
    // AtomicReference内部使用硬件级别的原子指令实现CAS
    private static final AtomicReference<CASSingleton> INSTANCE =
        new AtomicReference<>();

    private CASSingleton() {}

    // 优化版本:减少实例创建次数
    public static CASSingleton getInstance() {
        // 首先检查是否已有实例
        CASSingleton current = INSTANCE.get();
        if (current != null) {
            return current;
        }

        // 只有实例不存在时才创建新实例
        CASSingleton newInstance = new CASSingleton();
        if (INSTANCE.compareAndSet(null, newInstance)) {
            // CAS成功,返回新创建的实例
            return newInstance;
        } else {
            // CAS失败,说明其他线程已经设置了实例
            // 丢弃我们创建的实例
            return INSTANCE.get();
        }
    }
}

CAS 操作的原理流程:

想象一下,这就像两个人同时尝试在空白纸上写下自己的名字。只有第一个人能成功在纸上写下名字(CAS 成功),第二个人看到纸上已经有名字了(CAS 失败),就会放弃写自己的名字,而是记住纸上写的那个名字。

这种方式有几个特点:

  • 完全无锁,使用 CPU 硬件级别的原子指令保证线程安全
  • 实现了延迟加载
  • 优化版本减少了不必要的对象创建
  • 在极高并发场景下性能优于细粒度锁方案

CAS 底层原理

CAS 操作依赖处理器的原子指令,如 x86 架构的CMPXCHG指令,能够在单个 CPU 周期内完成"比较并交换"操作。不同于锁的阻塞机制,CAS 是非阻塞的,线程可以立即得到结果并决定下一步操作。

然而,高并发情况下多线程同时执行 CAS 可能导致"总线风暴",因为每个 CPU 核心都会争夺内存总线访问权,影响整体性能。Java 的AtomicReference通过 Unsafe 类映射到这些硬件指令。

要验证 CAS 的效果,可以通过 JVM 参数-XX:+UnlockDiagnosticVMOptions -XX:+PrintAssembly查看实际的汇编代码,其中会看到cmpxchg等指令的使用。

性能测试数据

在一项针对 100 万次调用的测试中,CAS 方式在高并发环境下的性能表现:

graph TD
    A[10个线程] --> B[吞吐量: 约35百万次/秒]
    C[50个线程] --> D[吞吐量: 约28百万次/秒]
    E[100个线程] --> F[吞吐量: 约22百万次/秒]

虽然 CAS 在线程数增加时性能有所下降,但仍明显优于同步锁方式。

双重检查锁+volatile 的优化

双重检查锁使用细粒度锁方案,虽然不是完全无锁,但它将锁的使用范围降到最小:

public class DCLSingleton {
    // volatile关键字确保了:
    // 1. 可见性:所有线程看到的instance值是最新的
    // 2. 禁止指令重排序(禁止JVM重排序):防止构造函数还未执行完就返回实例
    private static volatile DCLSingleton instance;

    private DCLSingleton() {}

    public static DCLSingleton getInstance() {
        // 第一次检查:无锁检查,大多数情况下可以避免加锁
        if (instance == null) {
            synchronized (DCLSingleton.class) {
                // 第二次检查:防止多个线程同时通过第一次检查
                if (instance == null) {
                    instance = new DCLSingleton();
                }
            }
        }
        return instance;
    }
}

就像排队买票,第一次检查相当于远远看一眼售票窗口是否有人,如果已经有人在那里工作(实例已创建),你就不用排队了(避免加锁)。只有当你看到没人(实例为 null)时,才会去排队(获取锁),排到你时再确认一下确实没人(再次检查实例是否为 null),才会创建一个新的售票员(创建实例)。

这种实现的关键是volatile关键字,它确保了:

  1. 可见性:一个线程的修改对其他线程立即可见
  2. 禁止指令重排序:防止实例创建过程中的重排序问题

指令重排序问题解析

instance = new DCLSingleton();这行代码实际上包含三个操作:

  1. 分配内存空间
  2. 调用构造函数初始化对象
  3. 将引用指向分配的内存

在没有 volatile 修饰的情况下,JVM 可能会优化指令顺序,导致步骤 3 在步骤 2 之前执行:

flowchart TD
    A[正常执行顺序] --> B[1.分配内存]
    B --> C[2.初始化对象]
    C --> D[3.引用指向内存]

    E[重排序后] --> F[1.分配内存]
    F --> H[3.引用指向内存]
    H --> G[2.初始化对象]

    I[问题] --> J[线程A执行到步骤3后]
    J --> K[线程B检查instance非空]
    K --> L[但对象还未完全初始化]

这就像给别人一个房子钥匙,但房子内部装修还没完成一样。如果没有 volatile 禁止这种重排序,其他线程可能会拿到钥匙(引用非空)进入一个还没装修好的房子(未初始化的对象)。

从 Java 5 开始,volatile 关键字提供了"happens-before"保证,确保对 volatile 变量的写操作会在读操作之前完成,从而防止上述问题。

双重检查的执行流程:

flowchart TD
    A[调用getInstance] --> B{instance == null?}
    B -->|否| C[直接返回instance]
    B -->|是| D[获取锁]
    D --> E{再次检查instance == null?}
    E -->|否| F[释放锁并返回instance]
    E -->|是| G[创建新实例]
    G --> H[释放锁并返回instance]

这种方式只有在首次创建实例时才使用锁,后续访问不再获取锁,因此性能损失很小。

防御反射和序列化攻击

即使实现了线程安全的单例,仍然可能面临反射和序列化的攻击:

反射攻击示例

// 攻击代码:使用反射破坏单例
try {
    Constructor<LazyInitSingleton> constructor =
        LazyInitSingleton.class.getDeclaredConstructor();
    constructor.setAccessible(true);
    LazyInitSingleton instance1 = LazyInitSingleton.getInstance();
    LazyInitSingleton instance2 = constructor.newInstance();
    System.out.println(instance1 == instance2); // 输出false,单例被破坏
} catch (Exception e) {
    e.printStackTrace();
}

就像有人知道了保险柜的密码(反射),即使你设置了访问限制(私有构造函数),他们仍然可以打开它并拿出手表的复制品。

序列化攻击示例

// 攻击代码:使用序列化破坏单例
try {
    LazyInitSingleton instance1 = LazyInitSingleton.getInstance();

    // 序列化
    ByteArrayOutputStream bos = new ByteArrayOutputStream();
    ObjectOutputStream oos = new ObjectOutputStream(bos);
    oos.writeObject(instance1);
    oos.close();

    // 反序列化
    ByteArrayInputStream bis = new ByteArrayInputStream(bos.toByteArray());
    ObjectInputStream ois = new ObjectInputStream(bis);
    LazyInitSingleton instance2 = (LazyInitSingleton) ois.readObject();
    ois.close();

    System.out.println(instance1 == instance2); // 如果没有readResolve方法,输出false
} catch (Exception e) {
    e.printStackTrace();
}

这就像复印了保险柜和手表的完整信息(序列化),然后根据这些信息在另一个地方重建了一个相同的保险柜和手表(反序列化)。

防御方法:

  1. 枚举单例:天然防御反射和序列化攻击
  2. 静态内部类:必须添加readResolve()方法防御序列化攻击,构造函数可添加检查防御反射攻击
  3. 构造函数检查:在私有构造函数中添加判断,防止反射创建多个实例

实际应用场景分析

根据不同的业务场景,我们可以选择最合适的单例实现方式:

场景 1:配置管理器

当你需要一个全局配置管理器,而且配置数据只需要加载一次时:

// 使用静态内部类实现的配置管理器
public class ConfigManager implements Serializable {
    private static final long serialVersionUID = 7654321L;
    private Map<String, String> configs;

    private ConfigManager() {
        // 初始化配置
        configs = new HashMap<>();
        configs.put("dbUrl", "jdbc:mysql://localhost:3306/mydb");
        configs.put("maxConnections", "100");
    }

    // 允许通过配置文件初始化
    private ConfigManager(String configPath) {
        configs = new HashMap<>();
        // 从指定路径加载配置
        loadFromFile(configPath);
    }

    private void loadFromFile(String path) {
        // 实际加载配置的代码
    }

    private static class Holder {
        // 使用默认配置初始化
        private static final ConfigManager INSTANCE = new ConfigManager();
    }

    public static ConfigManager getInstance() {
        return Holder.INSTANCE;
    }

    public String getConfig(String key) {
        return configs.get(key);
    }

    // 防止反序列化创建新实例
    private Object readResolve() {
        return Holder.INSTANCE;
    }
}

场景 2:线程池管理器

当你需要一个全局的线程池管理器,且希望防止反序列化和反射攻击时:

// 使用枚举实现的线程池管理器
public enum ThreadPoolManager {
    INSTANCE;

    private final ExecutorService executorService;
    private final ScheduledExecutorService scheduledExecutorService;

    ThreadPoolManager() {
        // 根据CPU核心数创建固定大小线程池
        int processors = Runtime.getRuntime().availableProcessors();
        executorService = new ThreadPoolExecutor(
            processors,                    // 核心线程数,保持活跃的线程数
            processors * 2,                // 最大线程数,允许的最大线程数量
            60L, TimeUnit.SECONDS,         // 空闲线程存活时间
            new LinkedBlockingQueue<>(),   // 工作队列,存储等待执行的任务
            new ThreadFactory() {          // 自定义线程工厂
                @Override
                public Thread newThread(Runnable r) {
                    Thread t = new Thread(r);
                    t.setName("worker-" + t.getId());
                    t.setDaemon(true);     // 设置为守护线程
                    return t;
                }
            },
            new ThreadPoolExecutor.CallerRunsPolicy() // 拒绝策略:调用者线程执行
        );

        // 创建调度线程池
        scheduledExecutorService = Executors.newScheduledThreadPool(2);
    }

    public void execute(Runnable task) {
        executorService.execute(task);
    }

    public Future<?> submit(Callable<?> task) {
        return executorService.submit(task);
    }

    public ScheduledFuture<?> scheduleTask(Runnable task, long delay, TimeUnit unit) {
        return scheduledExecutorService.schedule(task, delay, unit);
    }

    public void shutdown() {
        executorService.shutdown();
        scheduledExecutorService.shutdown();
    }
}

场景 3:数据库连接管理

对于需要延迟初始化且初始化过程较重的场景:

// 使用双重检查实现的数据库连接管理器
public class DBConnectionManager implements AutoCloseable {
    private static volatile DBConnectionManager instance;
    private DataSource dataSource;

    private DBConnectionManager() {
        try {
            // 初始化数据源
            initDataSource();
        } catch (Exception e) {
            throw new RuntimeException("Failed to initialize data source", e);
        }
    }

    private void initDataSource() {
        // 使用连接池而不是单一连接
        HikariConfig config = new HikariConfig();
        config.setJdbcUrl("jdbc:mysql://localhost:3306/mydb");
        config.setUsername("user");
        config.setPassword("password");
        config.setMaximumPoolSize(10);  // 最大连接数
        config.setMinimumIdle(5);       // 最小空闲连接

        dataSource = new HikariDataSource(config);
    }

    public static DBConnectionManager getInstance() {
        if (instance == null) {
            synchronized (DBConnectionManager.class) {
                if (instance == null) {
                    instance = new DBConnectionManager();
                }
            }
        }
        return instance;
    }

    public Connection getConnection() throws SQLException {
        return dataSource.getConnection();
    }

    @Override
    public void close() {
        if (dataSource instanceof HikariDataSource) {
            ((HikariDataSource) dataSource).close();
        }
    }
}

// 依赖项(Maven):
// <dependency>
//     <groupId>com.zaxxer</groupId>
//     <artifactId>HikariCP</artifactId>
//     <version>4.0.3</version>
// </dependency>

场景 4:分布式系统中的单例

在分布式环境中,单例只能保证单个 JVM 内的唯一性,要实现全局唯一需要额外机制:

// 使用Redis分布式锁实现的分布式单例
public class DistributedSingleton {
    private static volatile DistributedSingleton instance;
    private static RedissonClient redissonClient;
    private static final int MAX_RETRIES = 3;

    static {
        // 初始化Redisson客户端
        Config config = new Config();
        config.useSingleServer().setAddress("redis://127.0.0.1:6379");
        redissonClient = Redisson.create(config);
    }

    private DistributedSingleton() {}

    public static DistributedSingleton getInstance() {
        if (instance == null) {
            // 获取分布式锁
            RLock lock = redissonClient.getLock("singleton_lock");
            boolean lockAcquired = false;
            try {
                // 尝试获取锁,最多等待5秒,锁有效期10秒
                lockAcquired = lock.tryLock(5, 10, TimeUnit.SECONDS);
                if (lockAcquired) {
                    if (instance == null) {
                        instance = new DistributedSingleton();
                    }
                } else {
                    // 获取锁失败,可能是高并发或网络问题
                    // 重试或返回已有实例
                    if (instance != null) {
                        return instance;
                    }
                    // 重试策略
                    return retryGetInstance(MAX_RETRIES);
                }
            } catch (InterruptedException e) {
                Thread.currentThread().interrupt();
            } finally {
                if (lockAcquired) {
                    lock.unlock();
                }
            }
        }
        return instance;
    }

    private static DistributedSingleton retryGetInstance(int retries) {
        if (retries <= 0) {
            throw new RuntimeException("获取分布式单例实例超过最大重试次数");
        }

        try {
            Thread.sleep(100);
            return getInstance();
        } catch (InterruptedException e) {
            Thread.currentThread().interrupt();
            return retryGetInstance(retries - 1);
        }
    }
}

// 依赖项(Maven):
// <dependency>
//     <groupId>org.redisson</groupId>
//     <artifactId>redisson</artifactId>
//     <version>3.17.0</version>
// </dependency>

分布式单例就像是多个城市中的唯一银行金库,每个城市(JVM)内部可以有本地的管理者(本地单例),但要确保全球(分布式系统)只有一个主金库,就需要一个中央协调机构(Redis)来控制。

单例模式与依赖注入

在现代应用架构中,单例模式与依赖注入(DI)框架有一定的关系:

// Spring框架中的单例Bean
@Component
public class SpringSingleton {
    // Spring默认为单例作用域
    private String data;

    // 通过构造函数注入依赖
    @Autowired
    public SpringSingleton(DataService dataService) {
        this.data = dataService.loadData();
    }

    public String getData() {
        return data;
    }

    public void setData(String data) {
        this.data = data;
    }
}

// 使用方式
@Service
public class UserService {
    private final SpringSingleton singleton;

    @Autowired
    public UserService(SpringSingleton singleton) {
        this.singleton = singleton;
    }
}

使用 DI 框架的优势:

  • 生命周期管理更灵活(可配置作用域)
  • 便于测试(可以注入模拟对象)
  • 更容易实现面向接口编程
  • 自动管理依赖关系

Spring 容器负责确保单例的唯一性,同时提供了额外功能如懒加载(@Lazy注解)和作用域控制。

单例模式的单元测试

测试单例类时,一个常见问题是如何隔离测试环境:

// 使用可测试的单例模式
public class TestableSingleton {
    private static TestableSingleton instance;

    // 用于测试的重置方法
    static void reset() {
        instance = null;
    }

    private TestableSingleton() {}

    public static TestableSingleton getInstance() {
        if (instance == null) {
            synchronized (TestableSingleton.class) {
                if (instance == null) {
                    instance = new TestableSingleton();
                }
            }
        }
        return instance;
    }
}

// JUnit测试代码
public class TestableSingletonTest {
    @Before
    public void setup() {
        TestableSingleton.reset();
    }

    @Test
    public void testSingletonInstance() {
        TestableSingleton instance1 = TestableSingleton.getInstance();
        TestableSingleton instance2 = TestableSingleton.getInstance();
        assertSame("单例实例应该相同", instance1, instance2);
    }

    @Test
    public void testMultithreadedAccess() throws Exception {
        // 多线程测试
        final int threadCount = 10;
        final CountDownLatch latch = new CountDownLatch(threadCount);
        final Set<TestableSingleton> instances = Collections.synchronizedSet(new HashSet<>());

        for (int i = 0; i < threadCount; i++) {
            new Thread(() -> {
                instances.add(TestableSingleton.getInstance());
                latch.countDown();
            }).start();
        }

        latch.await(1, TimeUnit.SECONDS);
        assertEquals("多线程下应该只有一个单例实例", 1, instances.size());
    }
}

各实现方式性能对比

以下是不同实现方式在各种并发级别下的性能测试结果(每秒处理请求数):

graph LR
    A[吞吐量<br>百万次/秒] --> B[低并发<br><10线程]
    A --> C[中并发<br>10-50线程]
    A --> D[高并发<br>>50线程]

    B --> E[枚举: 38]
    B --> F[静态内部类: 37]
    B --> G[CAS: 35]
    B --> H[双重检查: 34]

    C --> I[枚举: 35]
    C --> J[静态内部类: 34]
    C --> K[CAS: 28]
    C --> L[双重检查: 26]

    D --> M[枚举: 32]
    D --> N[静态内部类: 30]
    D --> O[CAS: 22]
    D --> P[双重检查: 20]

从数据可以看出,枚举和静态内部类在各种并发级别下性能最好,且随着并发增加性能衰减较少。CAS 方法在高并发下性能下降较明显,但仍优于使用锁的方法。这就像不同道路在交通流量增加时的通行效率一样。

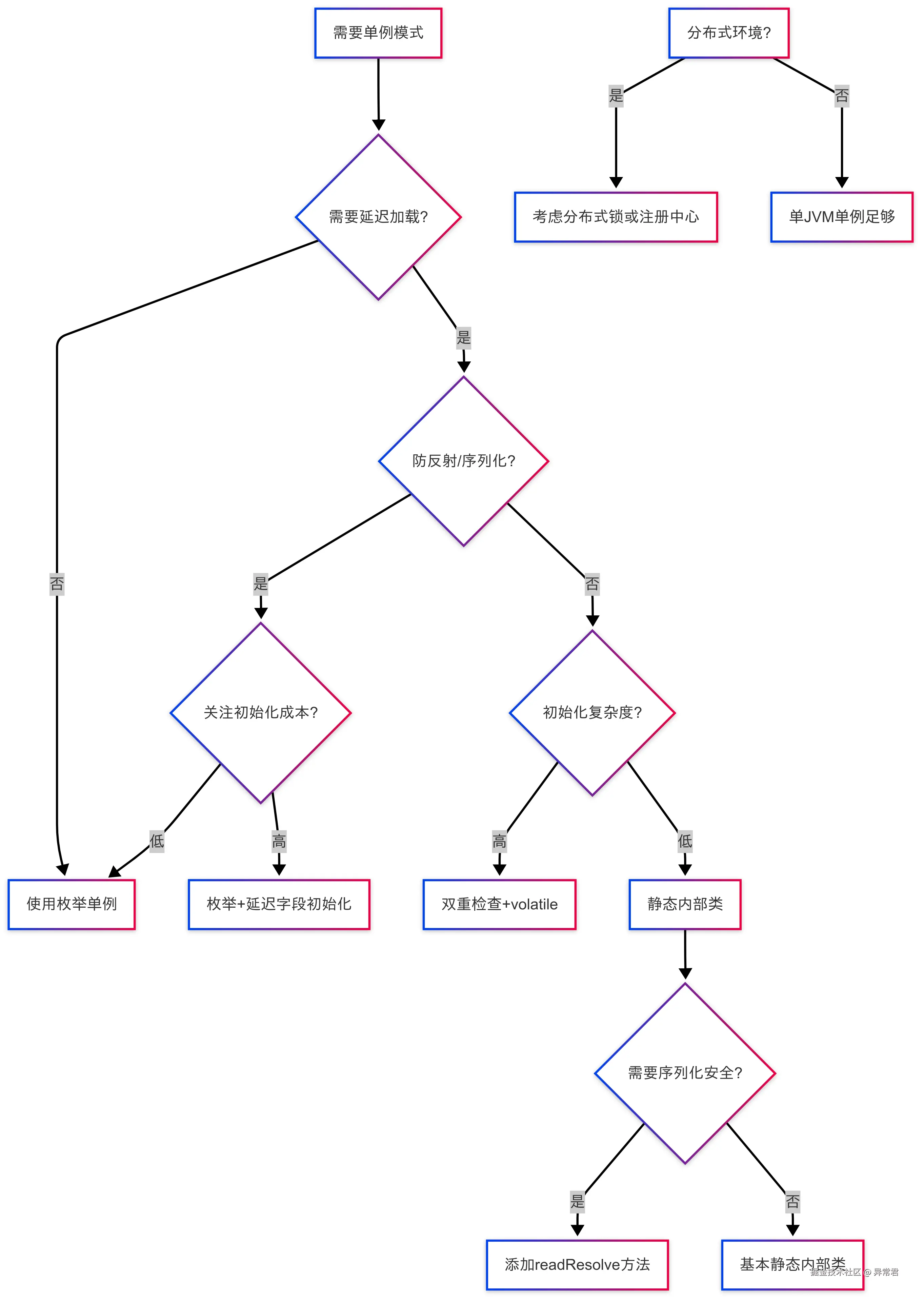
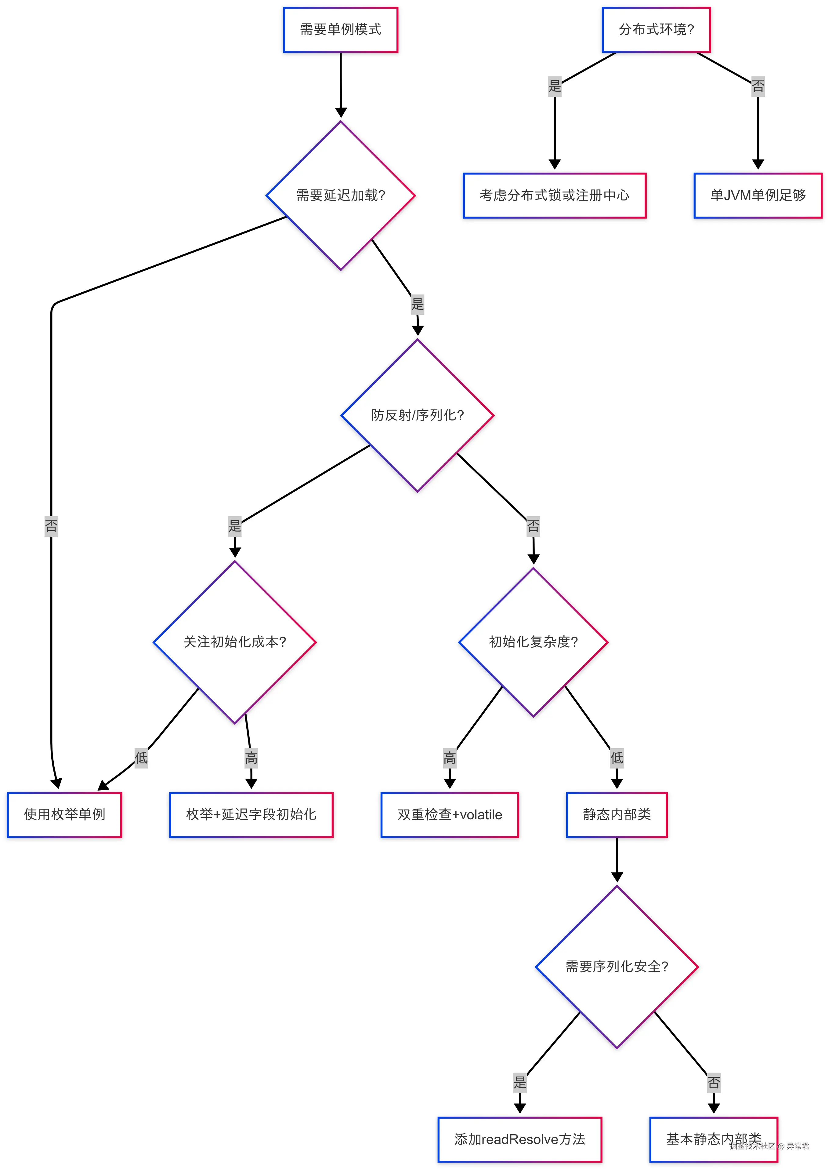
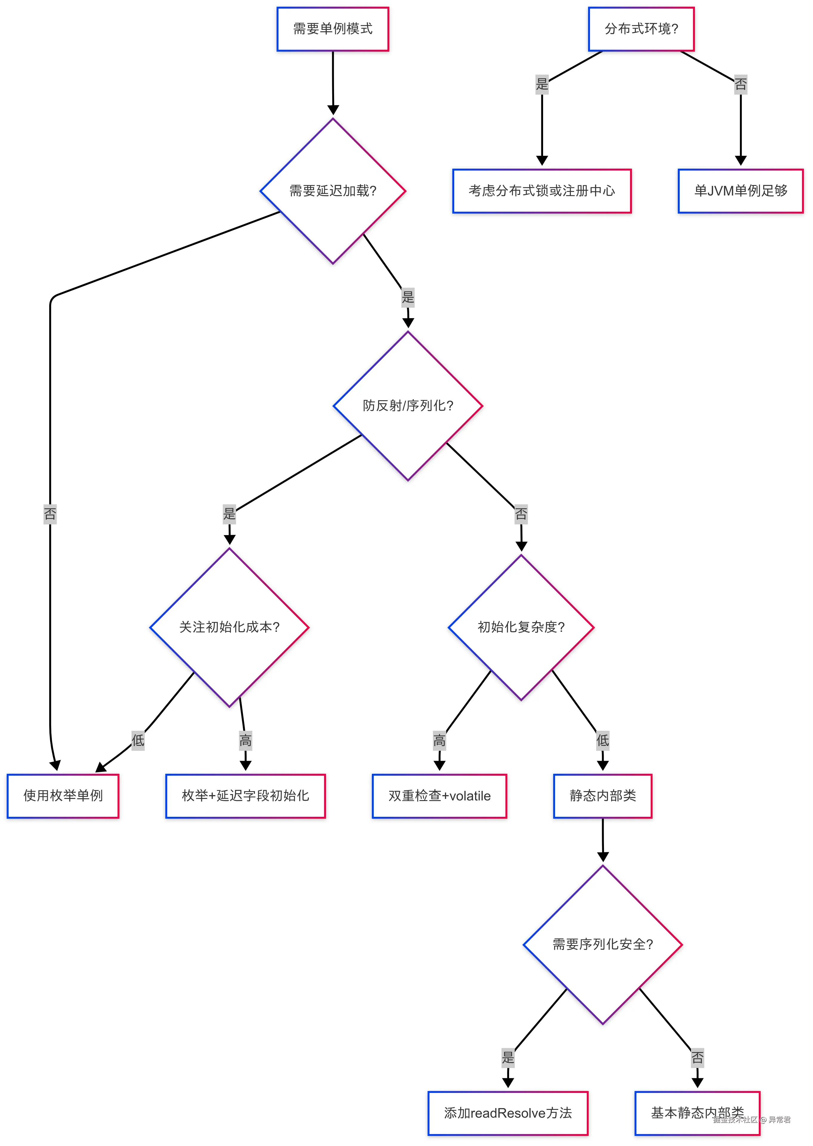
如何选择最佳实现方式

下面的决策流程图可以帮助你选择合适的单例实现方式:

总结

实现方式线程安全延迟加载防反射攻击防反序列化性能(百万次/秒)实现复杂度JDK 要求适用场景
静态内部类✗(可添加)✗(需添加方法)30-371.2+大多数场景,尤其是需要延迟加载的情况
枚举方式32-38最低1.5+需要防止反射和序列化攻击的场景
CAS 方式22-351.5+极高并发且对锁敏感的场景
双重检查锁20-341.5+需要延迟加载且初始化过程复杂的场景
分布式实现视情况<10视情况分布式系统中需要全局唯一的场景

无锁实现单例的方式各有优劣,选择时需要考虑以下因素:

  • 是否需要延迟加载
  • 初始化成本有多高
  • 是否需要防止反射和序列化攻击
  • 系统的并发级别
  • 是否为分布式环境

在大多数场景下,静态内部类和枚举方式是最佳选择。在选择时应根据业务场景的具体需求进行权衡,优先考虑代码简洁性和可维护性。

真正的高手不仅知道各种实现方式,更懂得在什么场景下选择最合适的方案。就像一个好厨师不仅了解各种食材,更知道什么菜该用什么食材一样。

参考资料

  • JSR 133 (Java Memory Model):jcp.org/en/jsr/deta…
  • 《Effective Java》(第三版),Joshua Bloch,第 3 章:单例与静态工具类
  • Redisson 官方文档:redisson.pro/