uniapp

585 阅读5分钟

uniapp的核心原理

uniapp 的核心原理围绕 **“一次开发,多端运行”的跨平台目标,通过编译转换、渲染引擎适配、API 统一封装 ** 三大技术体系实现多平台兼容。以下从技术架构、核心模块、运行机制三个维度拆解其底层逻辑:

一、技术架构:分层解耦的跨平台体系

1. 上层:Vue 语法层

  • 输入源:开发者编写符合 Vue3 规范的单文件组件(.vue),包含模板(template)、逻辑(script)、样式(style)。
  • 扩展语法:
    • 条件编译:通过#ifdef/#endif语法标记平台专属代码(如微信小程序支付 API)。
    • 跨平台组件:使用view(替代 HTML 的div)、text(替代span)等通用标签,底层映射为各平台原生组件。

2. 中间:编译转换层

  • 编译器核心:
    • 模板编译:将 Vue 模板转换为各平台的标记语言:
    • 小程序 → wxml(微信 / 支付宝等)
    • H5 → HTML
    • 原生 App(nvue)→ Weex语法(映射为 iOS/Android 原生组件)。
  • 样式处理:
    • 自动转换rpx单位为各平台像素(如 750rpx=iPhone 13 的 375px)。
    • 处理平台专属样式(如 iOS 的-webkit-overflow-scrolling: touch)。
  • JS 逻辑转换:
    • 将 Vue 的生命周期钩子与平台生命周期(如小程序的onLoad)绑定。
    • 替换平台差异 API(如uni.request内部根据环境调用wx.request或浏览器fetch)。

3. 下层:运行时引擎

  • 多端运行环境:
    • 小程序端:运行在微信 / 支付宝等小程序容器中,通过 JSBridge 与宿主环境通信。
    • H5 端:运行在浏览器中,使用标准 Web API。
  • 原生 App 端:
    • web 渲染:基于webview,性能接近 H5(适合常规页面)。

    • 原生渲染(nvue):基于 Weex 引擎,直接调用 iOS/Android 原生组件(适合高性能场景,如长列表滑动)。

二、核心模块原理

1. 跨平台 API 封装(uni 对象)

  • 统一接口设计:

    // 调用相机(内部根据平台切换实现)
    uni.getImageInfo({
    src: 'http://example.com/a.jpg',
    success: (res) => { /* 通用逻辑 */ }
    });
    
  • 底层实现逻辑:

// 伪代码:根据平台选择具体API
if (process.env.PLATFORM === 'MP-WEIXIN') {
return wx.getImageInfo(options); // 微信小程序API
} else if (process.env.PLATFORM === 'H5') {
return fetchImageInfo(options); // H5自定义实现
}
  • 优势:屏蔽平台差异,开发者无需记忆wx.xxx、my.xxx等不同 API 前缀。

2. 渲染引擎适配

  • 双渲染模式:
    • web 渲染(默认模式):
    • 适用场景:常规页面(如表单、图文展示)。
    • 原理:将 Vue 组件渲染为 HTML/CSS/JS,运行在各平台的 webview 中(小程序 webview/H5 浏览器 / App 的 webview)。
    • 限制:复杂动画或长列表可能因 webview 性能瓶颈导致卡顿。
  • 原生渲染(nvue 模式):
    • 适用场景:高性能需求页面(如电商列表、地图交互)。
    • 原理:
      • 模板层:使用 Weex 语法(如对应 iOS 的UILabel)。
      • 渲染层:通过 Weex 引擎直接调用原生渲染接口,跳过 webview 的 JS→渲染引擎通信损耗。
      • 性能:滑动流畅度接近原生 App,内存占用降低 30%+(官方数据)。
      • 混合渲染:同一项目中可混用vue和nvue页面,通过pages.json配置页面类型:
      {
          "pages": [
              { "path": "pages/index/index", "style": { "renderType": "web" } },
              { "path": "pages/list/list", "style": { "renderType": "nvue" } }
          ]
      }
      

3. 条件编译与平台差异化

  • 语法实现:

    • 编译阶段通过正则匹配#ifdef/#endif标签,保留对应平台的代码块,剔除其他平台代码。
    • 示例(仅微信小程序显示分享按钮):
    <template>
    #ifdef MP-WEIXIN
    <button @click="onShare">分享</button>
    #endif
    </template>
    
  • 平台标识映射:

标题对应平台编译后输出
MP-WEIXIN微信小程序保留wx.xxx相关代码
H5浏览器端保留fetch/DOM操作
APP-PLUSAndroid/iOS 原生 App保留plus.xxx原生 API

4. 生命周期绑定

  • 页面生命周期(uniapp 特有):

    // 页面级钩子,由框架自动绑定到平台生命周期
    export default {
    onLoad(options) { /* 页面加载,对应小程序onLoad */ },
    onShow() { /* 页面显示,对应App的onResume */ }
    };
    
  • 组件生命周期(Vue 原生):

    • 组件的mounted/updated等钩子在各平台表现一致,底层通过 Vue 的虚拟 DOM diff 机制实现更新。
  • 绑定原理:

    • 框架在编译时为页面组件注入平台生命周期回调,例如在微信小程序中,将onLoad映射到Page对象的onLoad钩子。

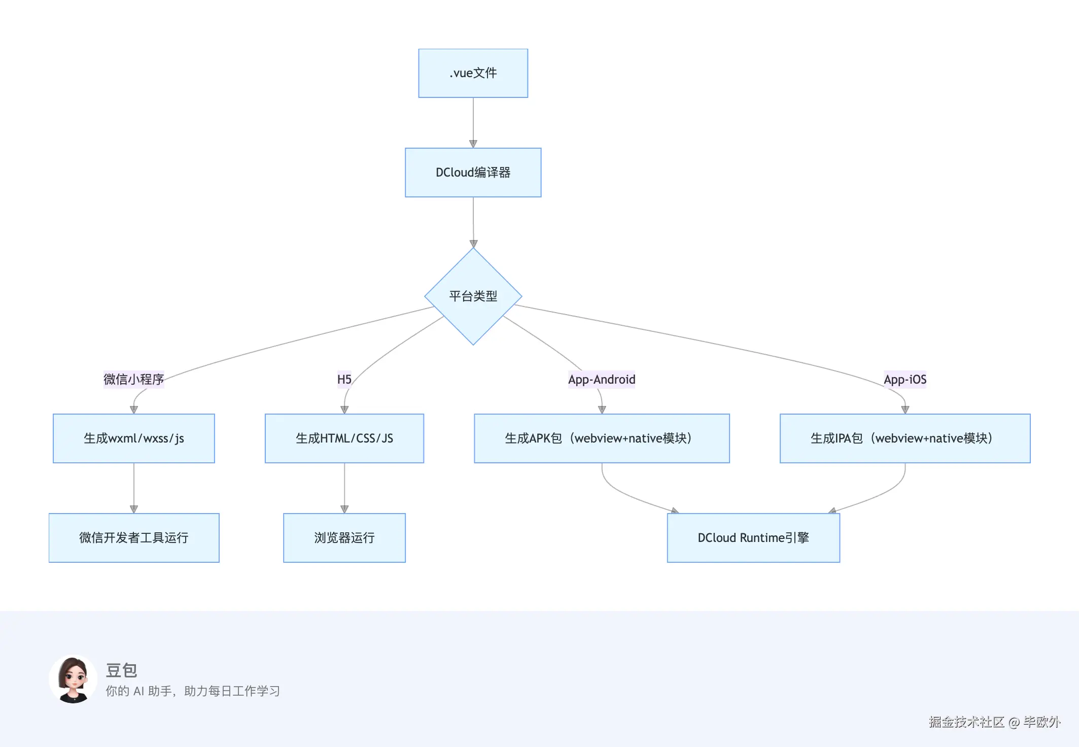
三、运行机制:从代码到多端产物

1. 打包流程

image.png

2. 原生模块集成

  • 需求场景:调用蓝牙、GPS 等平台专属硬件接口。
  • 实现方式:
    1. 官方插件:通过uni_modules市场下载封装好的插件(如uni-pay支持多端支付)。
    2. 自定义原生模块:
    • 开发者编写 iOS/Android 原生代码(如 Java/Kotlin/Objective-C/Swift)。
    • 通过 DCloud 提供的 SDK 将原生模块注册到 uniapp 运行时,供 JS 层调用:
    // JS层调用原生模块
    const nativeModule = uni.requireNativePlugin('MyNativePlugin');
    nativeModule.callNativeMethod();
    

3. 性能优化核心策略

  • 虚拟 DOM 与 Diff 算法:
    • 继承 Vue 的虚拟 DOM,通过snabbdom库进行高效 Diff,减少真实 DOM 操作(适用于 web 渲染模式)。
  • 原生渲染优化:
    • nvue 页面直接操作原生布局引擎,避免 webview 的重绘损耗,列表滑动流畅度提升 50%(官方数据)。
  • 资源懒加载:
    • 图片、组件等资源按需加载,打包时自动拆分代码块(如使用webpack的SplitChunksPlugin)。

四、与小程序 / 原生 App 的差异对比

维度uniapp(web 渲染)微信小程序原生 App(iOS/Android)
代码复用90%+仅小程序平台无(需分别开发)
渲染引擎各平台 webview微信自研渲染引原生渲染引擎
API 调用统一uni对象微信专属wx对象原生 SDK
性能上限中(受限于 webview)中高(微信优化)高(直接操作硬件)
开发效率最高中等最低

五、总结:uniapp 的 “跨平台三角”

uniapp 的核心原理可概括为 “语法统一、编译转换、引擎适配” 三大支柱:

  1. 语法层:基于 Vue.js,降低学习成本,支持条件编译处理平台差异。

  2. 编译层:将 Vue 代码转换为各平台的标记语言(wxml/HTML/Weex),实现 “一次编写,多端输出”。

  3. 运行层:通过 webview(通用场景)和 nvue(高性能场景)双引擎,平衡开发效率与性能。

理解这些原理后,开发者可更精准地处理跨平台问题(如 nvue 与 vue 页面通信、条件编译优先级),并针对不同平台特性进行优化(如小程序的分包策略、原生 App 的离线缓存)。