谷歌Gemini 2.5 Pro-05-06发布,碾压Claude 3.7 sonnent,成为编程最强大模型,国内直接使用

1,213 阅读3分钟

今日凌晨,Google 发布最新模型Gemini 2.5 Pro (I/O 版),具体版本是Gemini-2.5-Pro-Preview-05-06。

在 WebDev Arena 排行榜上也位居第一,编码能力再度增强,毫不夸张的说,吊打各大榜单,断层第一,第二名是Claude 3.7 Sonnent,第三名是它自己Gemini-2.5-Pro-Exp-03-25,第四名是OpenAI发布的最新API模型GPT4.1。

如何使用?

ChatGPT镜像网站已集成Gemini 2.5 Pro。

使用地址:www.nezhasoft.cloud

谷歌发布的最新模型Gemini 2.5 Pro (I/O edition),具体版本是Gemini-2.5-Pro-Preview-05-06,专为复杂任务打造,编程能力强大。还包含了OpenAI系列模型、上面编程排行榜第二名的Claude 3.7 Sonnent,第四名是OpenAI发布的最新API模型GPT4.1、671B满血DeepSeek R1、Grok3 thinking等模型。

Gemini-2.5-Pro-Preview-05-06相较于Gemini-2.5-Pro-Exp-03-25,提升了啥?

1、前端和UI开发将有显著提升

只需要一个简单的提示词就可以构建更丰富的Web应用程序、游戏、模拟等。用户仅需提供一张手绘草图和功能描述,就能得到一个带有自己设计的 UI 交互功能的页面,这不就是最新的Claude 3.7 Sonnent?

只需一个简单草图加上一句简单的提示词,Gemini 2.5 Pro (I/O edition) 就创建出了一个功能齐全的 Web 应用。

2、基础代码能力也有提升

比如生成代码片段、解决bug、添加注释、代码重构、算法优化、解释代码思路,都有提升,更是延伸至全栈开发场景,涵盖代码迁移重构、实时编辑调试及智能体工作流编排等进阶功能。

3、还可以根据自然图像生成代码,而这些代码可以动态表示自然图像中内容。

问一个常见的编程问题:

用户在秒杀页面疯狂点击“立即购买”,系统必须高效且线程安全地减少商品库存,防止超卖。如何在高并发场景下安全扣减库存?

Gemini 2.5 pro给出了核心思想、具体方案和技术点、具体的Lua脚本、通过消息队列 (MQ) 削峰填谷的解决方案、整体流程建议,真的是面面俱到,开发中可以直接使用。

代码重构:

Java中,通过创建线程的方式发送邮件,下面代码有性能问题吗?如何优化?

public class EmailService {
    public void sendEmail(String recipient, String content) {
        new Thread(() -> {
            // 发送邮件
            EmailSender.send(recipient, content);
        }).start();
    }
}

Gemini 2.5 pro分析了代码的主要问题、优化方案、使用线程池的好处、进一步的考虑和优化。

简直就是编程小白的进阶神器,有了Gemini 2.5 pro,人人都是编程大神。

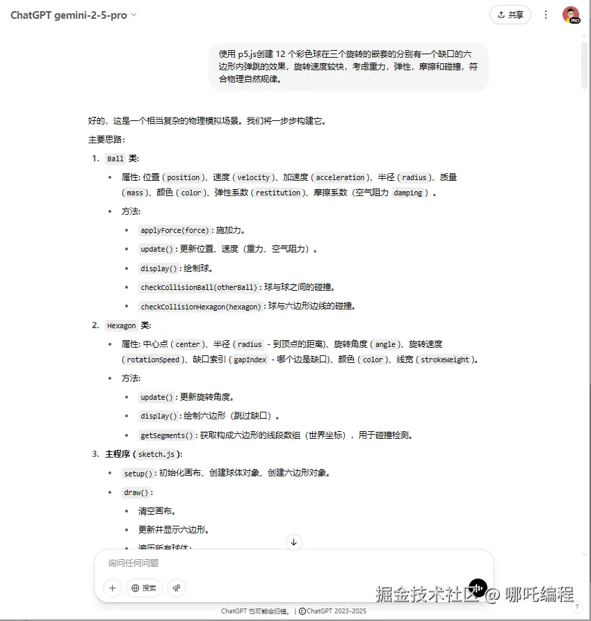
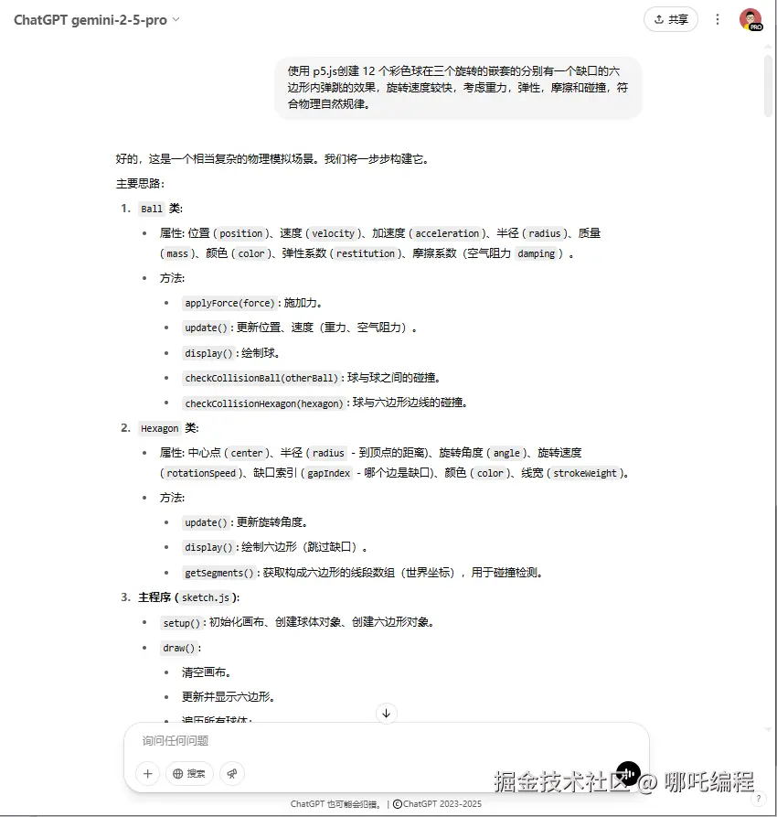
Arena-Hard小球弹跳测试

它用于评估大模型在推理、计算、代码等多个方面的综合能力。

使用 p5.js创建 12 个彩色球在三个旋转的嵌套的分别有一个缺口的六边形内弹跳的效果,旋转速度较快,考虑重力,弹性,摩擦和碰撞,符合物理自然规律。

先看下效果:

Gemini 2.5 pro 小球碰撞测试中表现出色,三个六边形匀速旋转,小球色彩鲜明,小球的运动轨迹完全符合物理学自然规律。

国内直接使用满血ChatGPT4o、o4-mini(支持Deep Research深入研究)、o4-mini-high、o3、Claude 3.7 Sonnet、满血DeepSeek R1、Grok3、Gemini 2.5 pro

✅️谷歌浏览器直接访问

ChatGPT使用地址:www.nezhasoft.cloud

最新大模型.png

Claude使用地址:claude.nezhagpt.cloud

claude最新页面.png

一、纯原版ChatGPT、Claude

✅️官网原生页面

✅️真实Team会员账号

二、技术支持

✔️支持最新o3、o4-mini、GPT-4.1、GPT-4.5、满血ChatGPT-4o、o1 pro

✔️支持Claude 3.7 Sonnent

✔️支持满血DeepSeek R1、Grok 3

✔️无需魔法、个人独享

三、搜索GPT(支持100+AI插件)、自定义插件

支持ChatGPT所有插件,可创建自己的ChatGPT插件,使用朋友分享的自定义插件。

例如最强编程插件Code Copilot、AI绘画插件DALL-E、论文专属Consensus、搜索文献插件Scholar GPT。